Fórum témák

» Több friss téma
Fórum » MOSFET-ek
 
Témaindító: Dzót, idő: Okt 1, 2005
Lapozás: OK   23 / 39
(#) vilmosd válasza don_peter hozzászólására (») Nov 20, 2014 /
 
De azert ird mar melle a tranyoknak a tipusait is.
(#) don_peter válasza vilmosd hozzászólására (») Nov 20, 2014 /
 
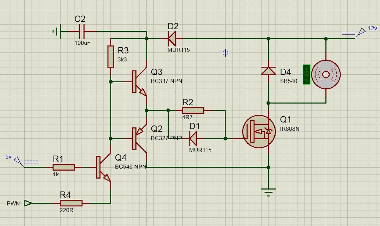
Én pontosan ezt építettem meg.., csatoltam.
Azért utaltam a te rajzodra, hogy ne legyen belekötés, hogy miért nem azokkal az értékekkel építettem meg..
Csatoltam a nyáktervet is..
A hozzászólás módosítva: Nov 20, 2014
(#) Alex2 válasza don_peter hozzászólására (») Nov 20, 2014 /
 
Köszönöm. A vilmosd féle rajzon nincs rajta az azóta megbeszélt alkatrészek.
A FET gate-jére menő ellenállás nálad 4R7. Az eredeti rajzon 47R. Jó lesz ez így?
(#) ferci válasza Alex2 hozzászólására (») Nov 20, 2014 /
 
10 ohm-nál nagyobb semmi esetre sem való oda.
(#) ferci válasza (Felhasználó 15355) hozzászólására (») Nov 20, 2014 /
 
Az igaz... viszont a 47 ohm meg annyi, mintha valami sima meghajtás lenne egy kis gate kapacitású fethez (1-2 nF..)
Nem is használok 500 mA maxos tranyót ilyen helyre.
(#) Alex2 válasza ferci hozzászólására (») Nov 20, 2014 /
 
Hogyan lehet kiszámolni a gate ellenállást, ha pl. 1kHz-en kell meghajtani a FET-et?
Még egy kérdés: A PWM jelet lehet az 5V-os bemenetre is rakni, úgy hogy a PWM-mel jelölt bemenetre GND megy?
A hozzászólás módosítva: Nov 20, 2014
(#) Ge Lee válasza Alex2 hozzászólására (») Nov 20, 2014 /
 
Itt azért nem egy hegesztőtrafó primerjét kapcsolgatja a FET hanem egy pici motort, tehát még a 100ohm is elég. A szünetmentesekben a 25-30A-es terheléshez 220ohmos gate ellenállást tesznek. A néhányszor 10ohm bőven megfelel.
(#) ferci válasza Alex2 hozzászólására (») Nov 20, 2014 /
 
Különösen nem kell számolni... 1 kHz nagyon alacsony freki, ahhoz képest egy 10-15 ohm "töltőellenállás" a gate kapacitásához minimális idő, mint RC tag.
Hasonlítsd ezt össze a periódusidővel.
Ha pedig az előző kapcsolást nézem, egy adatlap szerint a csúcsáram 1 A, de legyen csak 800 mA és ehhez már a 15 ohm egyáltalán nem veszélyes, mivel csak egy tüske idejéig tart az az áram is.
Tulajdonképpen számolj ki egy integráló tag időállandóját és mindent tudni fogsz: R soros és a gate kapacitása.
A hozzászólás módosítva: Nov 20, 2014
(#) Ge Lee válasza Alex2 hozzászólására (») Nov 20, 2014 /
 
Nem a frekvenciához hanem a bekapcsolási időhöz kell megválasztani a meghajtóáramot. Kb. az előző oldalon írtam le hogy I=Q/t. De esetedben nincs akkora terhelés (azaz nem lesz akkora kapcsolási veszteség) hogy feltétlenül 50-100ns alatt be illetve ki kelljen kapcsolni azt a fetet.
(#) Alex2 válasza ferci hozzászólására (») Nov 20, 2014 /
 
Ha úgy számolom, hogy a tranyó pl. 500mA-t bír, akkor 12 V-hoz 24 Ohm jön ki. Ennél kisebbnél már túlterhelődik a tranyó. Tudom, hogy nem a tranyóhoz kell(ene) méretezni, hanem a FET feladatához, de jelen esetben az már túl van méretezve (2-3A).
(#) ferci válasza Alex2 hozzászólására (») Nov 20, 2014 /
 
Oké, ebben igazad van, viszont a datasheet 800 maxot ír és tekintettel arra, hogy ez nagyon rövid ideig folyik, nem vészes... számold ki ( Ge Lee is írta ) a periódusidőből, kitöltésből és a két alkatrész időállandójából, mekkora %ban folyna ekkora áram.
Természetesen ez nem kötelező, használhatod a 24..27 ohm-ot is, legfeljebb 1-2 fokkal melegebb lesz a fet.
(#) Alex2 válasza ferci hozzászólására (») Nov 20, 2014 /
 
Az IRF540 adatlapjában Rg-nek 4,7 Ohm-ot adnak meg a teszt feltételeknek, igaz 15A/30V-ra.
A hozzászólás módosítva: Nov 20, 2014
(#) ferci válasza Alex2 hozzászólására (») Nov 20, 2014 /
 
Azt ne keverd ide... itt nincs ilyen ellenállás
(#) Alex2 válasza ferci hozzászólására (») Nov 20, 2014 /
 
Az R2 pont az, nem?
A másik adatlapon (ami a HE-n is van) 5,1 Ohm-ot adnak meg.
Ezt a ki-bekapcsolási időknél, ahol gondolom fontos a kicsi ellenállás a leggyorsabb kapcsolási idő miatt.
A hozzászólás módosítva: Nov 20, 2014
(#) ferci válasza Alex2 hozzászólására (») Nov 20, 2014 /
 
Elvileg az, de nincs így értelme, mert ott a tesztfeltételek és az itteni körülmények egész másak.

Igen, erről írunk már egy ideje... neked itt van 1 kHz, a max impulzus ideje < 1 ms, ott pedig 1 uS és a duty factor 0,1% . - őrült különbség.
A hozzászólás módosítva: Nov 20, 2014
(#) Alex2 válasza ferci hozzászólására (») Nov 20, 2014 /
 
Persze, rendben, csak számolgatok.
Ott VGS-t 10V-nak adják meg, tehát közel 2A-röl indul a gate árama.
Így kapcsol át 35ns alatt. Ha negyed ekkora árammal hajtjuk, akkor 4x ennyi idő az átkapcsolás, ha jól gondolom, tehát 140ns.
Berakom a teszt rajzot.
A hozzászólás módosítva: Nov 20, 2014
(#) ferci válasza Alex2 hozzászólására (») Nov 20, 2014 /
 
Szóval... tedd be akkor a 27 ohmot és mindenki megnyugszik... aztán az induló áram 0,4 amper kb. és lesz egy 200 ns mondjuk az átkapcsolási idő, ezt viszonyítsd akkor az előző hsz-hez.
(#) Alex2 válasza ferci hozzászólására (») Nov 20, 2014 /
 
OK.
Azért számolok tovább:
A 200ns (ami 175-re jött ki nekem, de ez lényegtelen ) alatt vegyük a 12V-os és 20A-es indító áramot durva példaként. Az 240W. Ha 1kHz-en járatjuk, akkor az 100mW átlag terhelés, ha jól számoltam (200ns*2*1kHz*240W), ami nem egy nagy kakaó a FET-nek, ha jól értem az eddigieket.
Persze itt sok minden nem lett figyelembe véve. A tranyók VCE feszültsége lejön a 12V-ból, az átkapcsolási sebesség 15V VGS-re van írva, meg ilyenek.
A hozzászólás módosítva: Nov 20, 2014
(#) ferci válasza Alex2 hozzászólására (») Nov 20, 2014 /
 
Nem tudom, hogyan jön ki a 240 watt.. a 12 volt x 20 A nem a feten esik..
A 20 amper se állandó x impulzus után, ahogy pörög fel a motor... inkább az Rds(on)-nal számolj, ha már azt teszed..
(#) Alex2 válasza ferci hozzászólására (») Nov 20, 2014 /
 
Úgy számoltam, hogy a 2-3A-es motornak az indítóárama mondjuk 10x-es, így 20A-t kell kapcsoljon a FET. Átmeneti állapotban pedig eshet rajta akár 12V-is, ezért a 240W. Persze ez erős túlzás, de mire a motor felpörög, az elég lehet a FET-nek, hogy megsüljön, ha nem jól van méretezve.
(#) ferci válasza Alex2 hozzászólására (») Nov 20, 2014 /
 
Hát azt megnézném, mikor esik rajta 12 volt... nézd meg már ezt a részt is a datasheeten.
Rds(on) az enyémen 0,08 ohm kb. és ezt szorozd be 20-szal: 1,6V.
Ez pedig 20 x 1,6= 32 W
De ne filozofálj ezen, mert normál üzemben ez ritka egyrészt, akkor lenne jelentősége, ha percenként ki-be kapcsolnád egész nap.
A hozzászólás módosítva: Nov 20, 2014
(#) Alex2 válasza ferci hozzászólására (») Nov 20, 2014 /
 
Csakhogy, nem arra számolom, amikor már be van kapcsolva a FET, hanem, amikor éppen átkapcsol, azaz az RDS átmegy végtelenből RDSon-ba. Ekkor melegszik a FET, nem amikor már be van kapcsolva. Persze nem 1kHz-en ezzel a motorral.
A hozzászólás módosítva: Nov 20, 2014
(#) ferci válasza Alex2 hozzászólására (») Nov 20, 2014 /
 
Oké, akkor kezdd el az integrálszámítást, stb...
Szerinted amikor pl. az Rds mondjuk 123 ohm az átmeneti állapotban, hány amper megy?
Teljesen felesleges ez a meditálás.
Vedd fel excelben az Rds lépéseit szerinted, aztán oszd el a te 0 ohmos motoroddal soros ellenállással a 12 voltot és a kapott árammal számolj teljesítményt.
Kezdd el.
A hozzászólás módosítva: Nov 20, 2014
(#) Alex2 válasza ferci hozzászólására (») Nov 20, 2014 /
 
Persze, de nem azért számolom, mert rossz a kapcsolás, hanem, hogy más esetekben is ki tudjam számolni. Ezért kérdezem, hogy jó-e a legrosszabb eset számításom.
Még annyit, hogy ha a PIC direktben hajtja 20 mA-rel a FET-et (persze nem ezt, hanem L-eset), akkor nincs 2W az átlag terhelése a FET-nek, tehát lehet, hogy driver nélkül is elmenne.
(#) Alex2 válasza ferci hozzászólására (») Nov 20, 2014 /
 
OK, nem számolok tovább.
Az előbb elsikkadt egy kérdésem: A PWM jelet lehet az 5V-os bemenetre is rakni, úgy hogy a PWM-mel jelölt bemenetre GND megy?
(#) ferci válasza Alex2 hozzászólására (») Nov 20, 2014 /
 
Lehetne, csak a programodat módosítani kéne, mert megfordul a be és kikapcs ideje.
Erről már írtam itt, a piros környékén talán?
Ha 1 szintet viszel a bázisra és az emitter gnd-n van, nyit a tranyó.
Ha 1 szintet viszel az emitterre és 1-en van a bázis ( +5V), akkor pedig lezár.
A hozzászólás módosítva: Nov 20, 2014
(#) Alex2 válasza ferci hozzászólására (») Nov 20, 2014 /
 
Akkor jól gondoltam, egyébként nem az én programom, csak belekotyogtam.
És ha a Q2, Q3 meg van cserélve?
A hozzászólás módosítva: Nov 20, 2014
(#) ferci válasza Alex2 hozzászólására (») Nov 20, 2014 /
 
Oké, rendben... és ne felejtsd el tényleg: a motor nem 0 ohmos, hanem van induktivitása álló helyzetben is, az áramnak meg van felfutási ideje... ennyit erről.
(#) ferci válasza Alex2 hozzászólására (») Nov 20, 2014 /
 
Azt hogy érted? Közös kollektorral? rajzold le és értelmezd.. pnp töltene, npn kisütne..
Kapásból fél volttal több mehetne be és fél volttal jobban ki lehetne sütni.
Csak az átkapcsolás közben mi lenne, az kérdés..
Modellezd.
A hozzászólás módosítva: Nov 20, 2014
(#) ferci válasza Alex2 hozzászólására (») Nov 20, 2014 /
 
Nos, átgondoltad?
Következő: »»   23 / 39
Bejelentkezés

Belépés

Hirdetés
XDT.hu
Az oldalon sütiket használunk a helyes működéshez. Bővebb információt az adatvédelmi szabályzatban olvashatsz. Megértettem