Fórum témák
» Több friss téma |
Fórum » NYÁK terv ellenőrzése
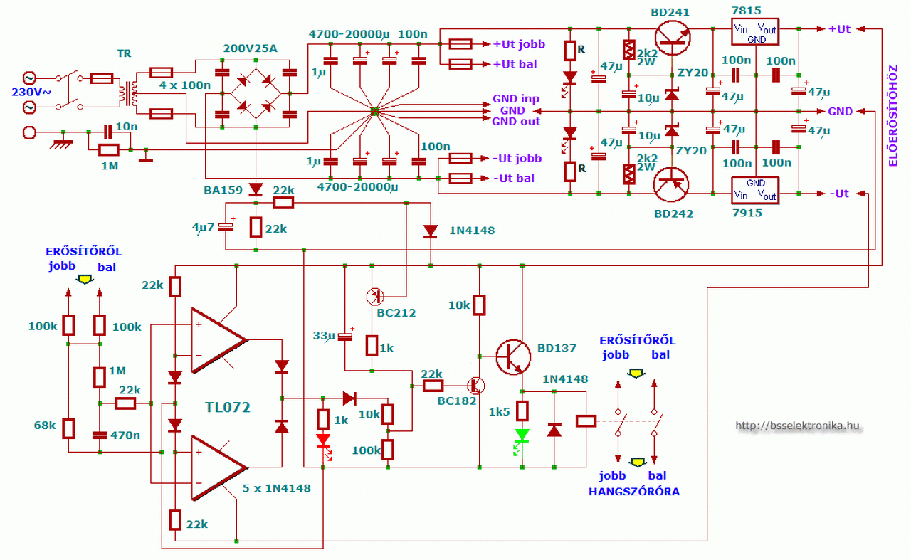
Módosítottam a nyákterven, Kokozo által csatolt kép sokat segített. Nem látok benne hibát, szerintem működőképes. Kapcsolási rajz
A hozzászólás módosítva: Nov 5, 2014
Szia!
Az enyém nem ilyen volt.. Az összes elkó mérete rossz, és fedésben van 3. a két 2,2mF-nak a legnagyobbnak kellene lennie, sőt a széthúzott csillagpont is eltűnt.
Szia! Csiszolgatom még egy kicsit
Max odaadom egy iskolának elrettentés gyanánt. "Ilyen egy rossz tervezés" Nem szokásom az Öndicséret, de már valamivel jobb mint volt. Még mindig csúnya. A kondik méretét megváltoztatom, csak a rajz miatt tettem be akkorákat, hogy pont "átérjen" a túloldalra. A hozzászólás módosítva: Nov 5, 2014
Sziasztok!
Legyen kedves valaki nézzen rá a csatolt NYÁK tervre. Én nem találtam elkötést. Kapcsolási rajz Szerk.: Raszterhelyes alkatrészeket használtam. A hozzászólás módosítva: Nov 7, 2014
Szia!
Ismét én fogok belekötni ha nem baj. C7 nem jó. Jobb oldal bemenet nem jó. R7 Rb egymáson van. R8 Vs átkötés egymáson van. 1-es láb biztos jó így? A GND-be csak a fele alkatrész van bekötve a másik fele csak lebeg. És még lehet, hogy más se jó de ezek miatt szerintem kezd előröl.
Szia!
Köszönöm válaszod. Minden építőjellegű hozzászólást szívesen olvas az ember. Korrigálom a fentieket. Még egyszer köszönöm!
Nézelődj a TDA7293as topikba, ott vannak ilyen hidalt nyák tervek. A két IC nem sokba tér el, kicsit kell csak áttervezni.
Szia!
Köszi, megtaláltam pár napja azokat a NYÁK terveket, de már kiszenvedem ha már elkezdtem. A saját munkánál nincs szebb, még akkor sem, ha olyan mint az "állatorvosiló, melyen minden betegség megtalálható". A hozzászólás módosítva: Nov 7, 2014
Szia!
Nézem, de nem látom a jobb oldali bemenet hibáját. Mire gondolsz pontosan? Ill, írtad, hogy a fele lóg, nincs bekötve a GND-be. Nem találok ilyet, pedig keresem. A hozzászólás módosítva: Nov 7, 2014
Nem azt mondtam, hogy 1:1be másold le, hanem abból vegyél példákat. Rengeteg olyan tervezési hiba is becsúszhat, amire nem is számolna az ember.
Pirossal javítva 5-ösről indultál 5 hiba 1-es
Javítsunk az arányon.
A C7-es kondit benéztem, az tényleg rossz helyen van. De a lenti rajzon a bemenetet le kell húzni GND-re. Én így látom a rajzot. Természetesen mindent javítok, csak leírom a gondolataimat. A kettessel karikázottat azért nem látom hibának, hiszen az ellenállást állítva is belehet forrasztani, és simán elfér alatta a másik. A hármassal karikázottal is ez a helyzet. R7 fekszik, RB állítva fölötte. Az 5-ös jelölés pedig teljesen jogos, úgy nem kell a felső átkötés. Köszönöm a figyelmed, és a javításokat! A hozzászólás módosítva: Nov 8, 2014
Nem az a bajom vele, hogy lehúzod hanem hogy minek az átkötés? Nem próbapanellel dolgozunk hanem nyákot tervezünk vagy nem? 2-es lábból lefelé az ellenállást, alá a kondit mert jobbra ott a gnd, tehát nem kell az átkötés sőt egyik sem kell, lásd kép... Az meg hogy simán elfér alatta.. ennyi erővel lehetne minden egymáson mert 3d-be minden elférne minden alatt
Nézz meg pár 100 nyák tervet de ilyet nem látsz senkinél.
Sziasztok!
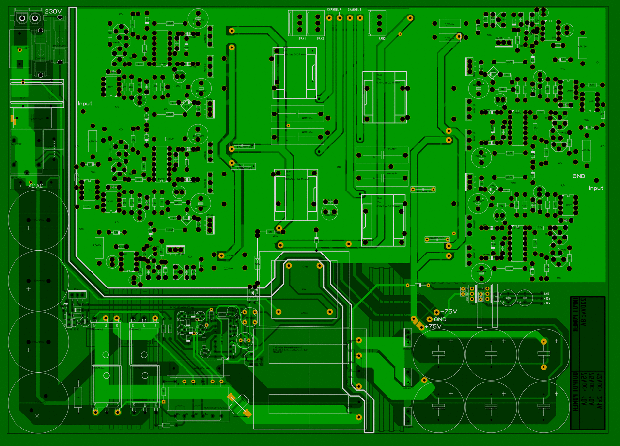
Ha van valakinek egy kis ideje ránézne, nincs-e benne valami galiba? Egy A4-es, kétoldalú nyákon 1 U magasságban 2x700W lesz 8-ohmon, kapcsolóüzemű, full hidas, 70kHz-es táppal. A végek pedig Ge Lee cikkében lévő (csak kis tuningal, módosítással + emelt tápfesz, IRFB4227 FET-ekkel) Már csak kissebb módosítások vannak hátra a nyákon, tehát pozíciórajzok, feliratos stb. Köszi.
Üdv!
Szeretnék kérni egy kis ellenőrzést. Készítettem egy tápegységet erről a rajzról (BSS Elektronika). Mellékletként csatolom a Sprint Layout fájlt is. (5-ös verzió) Fontos lenne a segítségetek, mert holnap kerülne ki marásra.
Szia. Ha teszel fel róla jó minőségű, de max 2Mb-os képet, akkor most itt telón is röptébe át tudom neked nézni.
Tessék, az eredeti. Kicsit át kellett alakítanom, mert a koppanásgátló áramkör külön panelen kap helet így csak a táp részét kell nézni.
A hozzászólás módosítva: Nov 29, 2014
Hát elòször is, felesleges a két graetz kocka. Egy is elég. Mert ezzel így csak egy virtuális földet hozol létre. De amúgy abból is sok a 35A-es. Hegesztőnek is elmenne. De ha ez van, hát legyen. Akkor, -hiányolom , vagy csak nincs jelölve-?, hogy a trafó közepe hova fog csatlakozni, valamint az közös GND? Valamint túl messzire nyúl a pici segédtáp kondijainak lábaihoz a gnd. Rajzold úgy, hogy pl a kis 47µF kondik középen egy sávban és hozzá közel jöjjön a másik + és - tápfesz. (Mert ìgy túl nagy hurok van)
Akkor szép sorjában válaszolok. Mivel szimmetrikus táp lesz a két szekunder tekercs két vezetékét kötöm a két graetz kocka váltó pontjaira és onnan jönne le a GND. Igen a nagy kondik közötti rész az a GND - azért akkora, mert minden panel GND-je oda lesz kötve. És egyenlőre csak két 10000µF/40V-os kondim van, próbára azt fogom majd bekötni vezetékeléssel. tehát akkor minden kondit húzzak a lehető legközelebb a GND-hez?
És jelenleg nicns kissebb graetz kockám, de 15A-sat akarok majd bele rakni A hozzászólás módosítva: Nov 29, 2014
Ha szimmetrikus táp lesz akkor pontosan egyetlen graetz kockával kell megcsináld a tápot. A harmadik szál vezeték (a két tekercs eleje-vége) pedig a nagy 40V-os pufferek közöse legyen.
Igen, a kondik "átmenő" sávban szeretnek dolgozni, szóval a kimeneti GND (ahová az erősítőt is kötöd) egy sávban foglaljanak helyet.
Ha szimmetrikus táp lesz akkor pontosan egyetlen graetz kockával kell megcsináld a tápot. A harmadik szál vezeték (a két tekercs eleje-vége) pedig a nagy 40V-os pufferek közöse legyen.
Igen, a kondik "átmenő" sávban szeretnek dolgozni, szóval a kimeneti GND (ahová az erősítőt is kötöd) egy sávban foglaljanak helyet.
Rendben van, átalakítom és ujra feltöltöm.
Tessék a módosított rajz
És itt ujra a kapcsolás, hogy ne keljen keresned!
Ez már így sokkal jobb! Annyi még beleférne -bár ha így marad az se gond-, hogy a graetz kocka (-) lábától, ha nézzük az áram útját, akkor egy kissebb "S" alakba jut el a kondik lábaihoz. Ez ha lehet, legyen minél rövidebb és egyenes vonalú. (Ne sok töréssel). De amúgy ugyan ez vonatkozik a felpufferelt tápágakról ( haladó sávra is ) ami a biztosíték felé megy. Mondjuk úgy, hogy nem egy vonalban van az áram útja. Következőképp kéne kinézzen -mindezt egy vonalon (nem kiállásokkal). Graetz - ága, 40V-os kondi - lába bizti,kimeneti csati.
Persze ha igy hagyod az se gond nincs nagy "kerülőút" csak egy kis porcukor még nem àrtana a fánkra.
TEhát akkor teljesen egyvonalban legyen a "fő"táp ugye?
Igen, igen. Az áram amikor halad mindig úgy képzeld el, főleg ha kér az erősítő egy kakaósabb impulzust akkor ez fog történni:
Például nézzük meg a graetz kockától, rögtön a legrövidebb út neki az, ha fogja magát és nyil egyenesen átmegy a biztosíték vagyis az erősítőbe -vagyis a puffer kondiknak köze nem volt az egészhez , szinte. Törekedni kell arra, hogy a főtápágak azok valahogy mindig a kondik lábai alatt menyjenek el. |
Bejelentkezés
Hirdetés |





Max odaadom egy iskolának elrettentés gyanánt. "Ilyen egy rossz tervezés" Nem szokásom az Öndicséret, de már valamivel jobb mint volt. Még mindig csúnya. 















