Fórum témák
» Több friss téma |
- Ez a felület kizárólag, az elektronikában kezdők kérdéseinek van fenntartva és nem elfelejtve, hogy hobbielektronika a fórumunk!
- Ami tehát azt jelenti, hogy a nagymama bevásárlását nem itt beszéljük meg, ill. ez nem üzenőfal! - Kerülendő az olyan kérdés, amit egy másik meglévő (több mint 17000 van), témában kellene kitárgyalni! - És végül büntetés terhe mellett kerülendő az MSN és egyéb szleng, a magyar helyesírás mellőzése, beleértve a mondateleji nagybetűket is!
Addig jó, amíg nem vezet. Tudtommal ez TVS, túlfeszültség levezető.
Ha nincs rajta katódgyűrő (fehér csík), akkor ez egy kétirányú tranziens szupresszor dióda. Túlfeszültség esetén nyit ki és ha nem vezet, akkor jó.
Úgy is meg lehet oldani, hogy vagy az erősítőre, vagy a fülesre váltod a PC kimenetét. AZ erősítő bemenetére meg teszel egy 470ohm..1kohm-os ellenállást. Az a hangerőt nem nagyon csökkenti, viszont kikapcsolt állapotban lezárja az erősítő bemenetét.
Szia! Én egy jelszétosztót ajánlanék.:Bővebben: Link
Ágyúval verébre....
Nekem is elsőként az ellenállásos lezárás jutott az eszembe, mert a kapcsoló esetében csattanhat hangosat az erősitő az átkapcsoláskor (de nem biztos).
Köszönöm a gyors válaszokat!
Nincs rajta katód gyűrű, akkor most már tudjuk mire való, mehet vissza a helyére!
Sziasztok!
UTP kábel tömör és sodrott vezetéke hány ampert bír 24V-on? 12V-on 8A még kibírt. Előre is köszönöm a választ.
Szia!
Milyen hosszú lenne a vezeték? A hangsúly nem a kibíráson van, hanem a vékony vezetéken való feszültségesésen. Feszültségtől nem függ a "kibírás". A hozzászólás módosítva: Dec 28, 2014
Nem lenne nagy hosszúság egy lyukraszteres forrpanel vezetékezését szeretném megoldani vele max 10cm de 4-6 amper folyna a vezetéken 24V-on.
A hozzászólás módosítva: Dec 28, 2014
Határeset lehet. Vezetékezd be duplán két eret összesederve.
Üdv! 2 szekunder tekercses trafót szeretnék készíteni. Valaki elmondaná, hogy kell ezt megépíteni:
Bővebben: Link A hozzászólás módosítva: Dec 29, 2014
A képen egy tápegység részlet van, nem csak a trafó. Mekkora áramot kell tudjon a szekunder?
Hú azt nem tudjuk :-/
Ezt az erősítőt próbáljuk megépíteni, ehhez kellene a trafó: Bővebben: Link A hozzászólás módosítva: Dec 29, 2014
Gratulálok! Minden bele van írva a leírásba: " A trafónak 200W-osnak kell lennie, hogy a kimenő 170W-ot elő tudja állítani." Tessék üzletben megvenni!
A kérdésedből azt szűröm le, hogy sokkal jobban jársz, ha megveszed a trafót. Természetesen lehet készíteni trafót, de ahhoz számolgatni kell, ami még nem is annyira vészes, de alapanyagokat is kell venni, ami viszont már többe fog kerülni, mint a gyári trafó. Készíteni akkor érdemes, ha olyanra van szükséged, amilyet nem gyártanak.
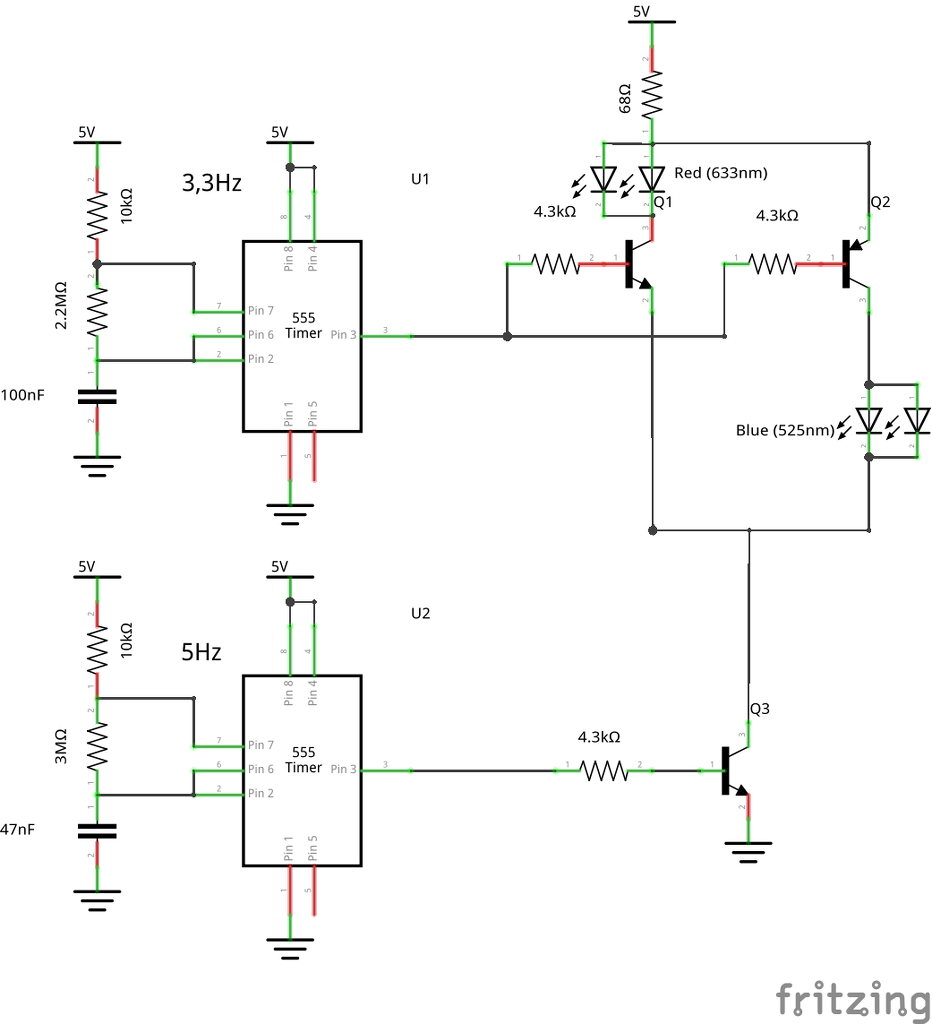
Sziasztok, építettem egy kis rendőrségi villogót amit usb-ről lehet működtetni, de nem igazán akar működni. Kezdetben mindkét led világít ( villogás helyett ), azután csak a piros világít folyamatosan. Tudnátok egy pillantást vetni rá kérlek, mert én nem értem mi lehet a hiba. Alap funkció szerint az alsó tranyó adja az alap villódzását a ledeknek, és a felső kettő váltogatja, hogy egyszer az egyik szín világítson, másszor a másik. Így váltogatva villódznak a színek.
Nem szerencsés azonos (68 ohm) ellenállásra kötni eltérő nyitófeszültségű LED-eket
Hello! Valamit elkötöttél. De mind két 555 működése ellenőrizhető a GND és a kiment közé tett Led+ellenállás segítségével. Akkor látod működik-e. (Egyébként túl nagy ellenállások vannak benne. Célszerűbb lett volna pld. tízszer kisebb ellenállást és tízszer nagyobb kondikat beletenni. )
Szerintem az a baj, hogy túl nagyok az ellenállások és túl kicsik a kondenzátorok. A felső 555-ös IC-nél a kondenzátor felé 2,26 uA, az alsónál pedig 1,66 uA folyik. Ezek már olyan kicsi áramok, hogy az egész bizonytalanságát okozzák. Számold át úgy az értékeket, hogy lehetőleg max. 100 kOhm-os ellenállás legyen benne (lásd melléklet).
A hozzászólás módosítva: Dec 28, 2014
Értem, ezt megpróbálom, köszönöm szépen a válaszokat.
Rendeltem kínából egy mágnesszelepet. Ma beüzemeltem. A felirat szerint 12V DC kell neki. Kb. 1 óra alatt kinyírta az adaptert amire rákötöttem. Az 300mA tudott, de a mágnesszelepre nincs se teljesítmény sem áramfelvétel ráírva.
Milyen teljesítményű adaptert szerezzek be esetleg ki tudom mérni a felvételt?
Szia!
A tekercs ellenállásából ki tudod számítani az áramfelvételt.
Akkor 1.5 A-t kell tudnia az adapternek.... jól számolom?
Mi történik, ha egy 7,5V-os 1,25A-es tápra kötöm rá? Kattan a szelep, tehát nyitja...
A hozzászólás módosítva: Dec 28, 2014
|
Bejelentkezés
Hirdetés |











