Fórum témák
» Több friss téma |
Fórum » Oktató rádiókészülék dokumentációjának tervezése
Témaindító: szendi001, idő: Dec 7, 2011
Témakörök:
Még a pontos csillapítási elvet is meg kell értenem.
Pin diódás AGC fokozat. Elég sok tesztet kell megépíteni.Bővebben: Link
Röviden:
Minden diódára jellemző az rd váltakozó áramú ellenállás. rd = UT/If UT - termikus feszültség (~ 26 mV 20 fokon) If - nyitó irányú áram. Nyitó irányú dinamikus ellenállása kisebb mint a záró irányú. Ezt használják ki a nagyfrekvenciás diódás kapcsoló áramkörök esetén is, ahol relék helyett vannak betéve.(bemeneti sávszűrőknél ez hátrány mert IMD intermodulációt okozhat ) Jobb esetben még negatív irányú záró előfeszítést is kötnek rájuk. (csökkentheti az IMD-t) PIN diódák esetében a rajtuk átfolyó nyitó áram függvényében ez a csillapítás szélesebb tartományban, részben talán lineárisabb módon változik. A sajátos réteg szerkezetének köszönhetően P(ozitív szennyezés) I(ntrinsic vezető szennyezetlen) N(egatív szennyezés). A hozzászólás módosítva: Dec 28, 2014
2004es évkönyvben lévő KF a 2001 4-7 havi számaiban lévő "honosítása" , NYÁKosítása.
Elkészült az adó és a vevő terve is. Paraméterek: Szinkrodin vevő VFO-val, csak tranzisztorral 1 db házi DBM-el. Adó: Azonos VFO-t vagy kvarc oszcillátort is használhat. BFW16 IRF 530, kb 5 wattal. Van hozzá VOX. Ezt a két nyákot igazítom egy kicsit és indul az építgetés.
A hozzászólás módosítva: Dec 29, 2014
Ez a "deszka modell " mint NYÁK terv is egyben ha jól sejtem?
Tehát még nem raktál össze semmit se , legalább uggly,manhattan stílusban se.
Ezek nagy része különböző rádiókban állt nálam össze, de van olyan rész is amit elhittem más szerzőknek. Uglyban nem vesződöm, ha a nyákra szerelem, az esetleges hibák könnyen javíthatóak és közölhetővé válik. Ezért ilyen szellős a tervezés, illetve azért, hogy utánépíthető legyen. Az adót konkrétan megépítettem korábban. A VFO- t és a DBM részt is. Csak a hangfrekis erősítőt nem teszteltem ezzel a meghajtással, de ennyi kockázatot vállalok
.
Az adó nagyon könnyen indult, nem volt vele stabilitási gond, és relatíve kevés hangolt kört tartalmaz, ezért választottam ezt a verziót.
Kiértkelésre küldöm a mellékelt képet. Ilyen stílusban gondoltam közölni a tervezendő nyákokat. Érdeklődöm, hogy jól olvasható-e.
Nem szokok közbeszólni, mert kevés tapasztalatom van, így nem tudom a tervezést előre lendíteni, feleslegesen meg nem szeretnék senkit se feltartani a hozzászólásommal. De figyelem a témát, mert érdekel.
A panelterv jól olvasható szerintem erősek a kontrasztok. De ha közlöd itt őket után építésre akkor valamilyen olyan formátumban tedd ami mérettartó. Mert így képfájlként hiába tölti le valaki, nyomtatáskor gondjai fognak akadni.
Megnézni tökéletes, viszont a valós nyáktervet minimum BMP-ben kéne...
Ha jól sejtem Printlay-utban készül ez a nyák ... majd abban a formátumban felrakja Szendi ...
Utána használható lesz ...
Több gond is akad sajnos. A HE felületére nem lehet feltenni BMP-t. Szándékosan lerontottam a JPG minőségét, hogy felférjen. Méret tartónak hirtelen a PDF file jutott eszembe ezt tesztelni fogom. A koncepció egyébként A4-mértebebe összefűzött komplett dokumentum lenne anyag listával és kapcsolási rajzzal. Utóbbinál nem dőlt el miben rajzoljam meg.
Megnéztem a hivatkozott kf egységet. Valóban jók a paraméterei, de irreálisan bonyolult az AGC része. Maga az elérendő cél kicsit alacsonyabban van. Megelégszem azzal, hogy a bemeneti egységet nem veri szét a nagy jel, és kompromisszumosan a 4 IC-s megoldás irányába megyek, ismerve annak hibáit. Kell projekt jövőre is
.
Most került az UV alá a vevő nyákja. A méret választás jó, nem kellett fűrészelnem
. Film tökéletes lett.Tüzijáték is volt, de féltek a gyerekek, nekem meg most maradt egy szusszanatnyi időm nyákozni.
Így néz ki most a nyák. Holnap megpróbálok venni vele pár állomást.
Remek alakul !
Apróság ha már a topic címére is utalnánk ...félvezetőket rakjuk be utoljára ... ![]() De valószínű ezek voltak kéz közelebb .
Úgy kukázom az alkatrészeit innen onnan
. Ez még csak a teszt verzió, bár erőteljesen remélem elsőre elindul majd
Én speciel magasság szerint szoktam a beültetést végezni, kevésbé billeg, a lábakat nem kell elhajtani, ami a kiszedésnél problémás lesz.
Miben a legjobb (egyszerűbb) szerkeszteni a kapcsolási rajzot? Ezen gondolkodom, csak ez kellene a doksihoz.
Hááát gombhoz a kabátot ?
Nyákot tudtál tervezni, rajzolni ... kapcsolásit rajzot meg nem elektronikus formában fektetted le? Mi lenne ha olyan programot használnál amiben mindkét lehetőség egyből elérhető? Bármilyen módosítást teszel egyiken egyből érvényesül a másikon , nincs külön dokumentálva NYÁK és elvi rajz, ebből eredő hibák kizárva. Esetleg EAGLE ? Igaz lehet nem egyből adja magát mint amiben a NYÁK-ot tervezted.De meg lehet ismerni ... sejtem erre a tanulásra szánt időből van mindig a legkevesebb .2004 - 2005 RT ÉK van róla leírás , elindulni biztos sokat segít. Szép nagy topicja van itt is , miként, hogyan használják. Igaz a free Eagle verzió panel tervezője kissé korlátos azt hiszem csak fél EUROCARD méretig dolgozik 80*100 mm, mert a EUROCARD 100*160 mm méretű szabvány ha jól rémlik. Elvi rajzra is van némi korlátja azt hiszem nem tudja a több oldalas lapozható lehetőséget. EAGLE helyett bármilyen más egyéb is lehet. TANGO , ORCAD , Protel ...stb .. Igaz felmerülhet ennél szabadabb szoftver alkalmazás használata is. Van ilyen is nem kevés. TinyCAD , Express PCB ...stb . Mindezeknek közös jellemzői az alkatrész könyvtárai amikben a megjelenési formájukat tárolják. Jobb esetben saját alkatrész mintákat is készíthetsz mert nem találtál a meglévő könyvtárakban megfelelő alakú, formájú eszközt. Bocs, hogy részben elméleti választ is kaptál a kérdésedre. De egy adott CAD program választása után "kissé beleszel drótozva" rá. A hozzászólás módosítva: Jan 2, 2015
Papír, ceruza, vonalzó és sablon. Nekem ez vált be, a legegyszerűbb.
De gondolom nem erre gondoltál. Nem szeretem a számítógépes programokat, valahogy úgy érzem meg van kötve a kezem. A papír meg maga a szabadság oda rajzolom és úgy ahogyan akarom. Előttem van, bárkinek megmutathatom, nincs probléma a kompatiblitással és ha bedöglik a PC akkor is megmarad.
Jó lenne a kockás papír, de "sajnos" publikálni szeretném a dolgot. A gomb a kabáthoz igaz végül is, de itt a lényeg a tesztelt kapcsoláson van. Amúgy régen megrajzoltam AUTOCAD-ban. Ma letöltöttem a Tinát. Sprinben tervezem a nyákokat, annyira bevált, hogy nem akarok váltani. Csak a rajz részét kell megoldani. A Tinával azt látom gondnak, hogy USA rajzelemeket használ. Viszont ingyenes. EZ is szempont lenne...
"Kabát kell" olyan ami könyvtár szinten támogatja az általad használni kívánt elemeket.
Analog device + dbmeket is ismeri .... De ha meg nem akkor tudjál könnyen benne ilyeneket is létrehozni.
Igen igen annó még elektromos rajzjel sablonnal dokumentáltam a műhelynaplóban én is.
Meg a szakmai ismeretek órán is. Vhol meg van még a kis zöld műanyag lemezke a benne lévő sok féle mintával.
Nekem eddig a kedvencem a kis ferdeszemű weblapja projektek dokumentálva akár axonometrikusan is pöttyös paneleit is axonometrikusan rajzolta meg, rajtuk a KF serlegekkel + ón pacnikkal no meg a vezetékezések is csíkos pöttyös drótok ...
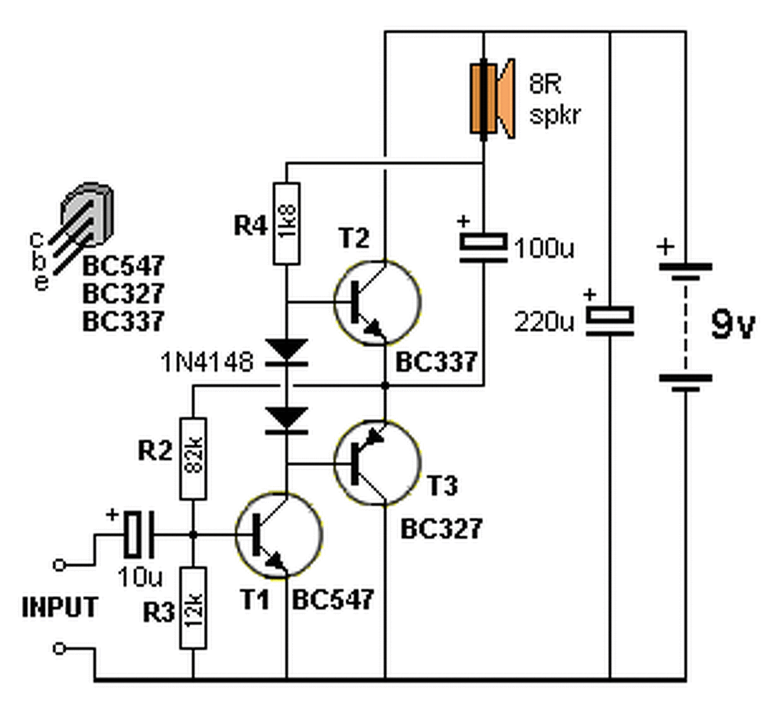
Ma elindult a VFO. A jel alja torz. Még jobban elromlik amikor a DBM re van kötve. A HF erősítő, bár csinál valamit nem az igazi. Gerjed is néha illetve a hangerő kevés. Sokadjára is a z IC-s hangvégfokok tűnnek jobbnak.
Az eredeti hangfrekis erősítőnek elég kicsi lett az erősítése. Holnap kipróbálom a többit, van olyan amire 58 dB-t ír a szerzője. Ehhez csak kis módosítások kellenek a nyákon. A VFO elindult holnap belövöm azt is.
Hajrá!
De lehet, hogy a manhattan stíl se ártott volna előtte ! Más is küzdött a FC Collpits oszci jel tisztaságával. Érdekes módon azzal ért célt hogy a rezgőkör és Bázis osztó között lévő DC elválasztó kondi elé a rezgőkörre kötötte be a Bázis Emitter visszacsatoló kondi bázisra menő végét. Tehát nem a bázison és a DC-t leválasztó kondin hanem egyből a LC körre megy a visszacsatolt energia az emitterről. |
Bejelentkezés
Hirdetés |






. 


. Ez még csak a teszt verzió, bár erőteljesen remélem elsőre elindul majd




