Fórum témák
» Több friss téma |
Az a napállás rész, mintha volna a KIT-ben!
Szia! A dg7-124 az egy jó választás lehet. 500V körül már szép fénye van. Nekem egy zsír új dobozos darabom volt amit én bontottam fel. Azt hittem átvertek vele, mert alig volt fénye. De pár óra múlva már világítani lehetett vele, szóval járatós volt még. Egyébként a dg7-6-ot véglegesítem majd, mert ehhez van foglalatom. A két panelt össze lehet csavarozni a tetejére pedig majd a cső fog kerülni. A dobozom teljesen alumíniumból van, de a szellőzőnyílások, a gombok, a csatlakozók, stb. helyét még ki kell alakítani, illetve menetek is kellenek. Az elképzelések már megvannak, de még meg kell írnom a programokat a cnc-hez és egy szabad maró is kell majd legalább fél napra. Ez még nagyon a jövő zenéje. Egyébként ha valaki kapcsolóüzemű táppal készíti a "rázós" részeket, az gondoljon rá hogy a tekercsek igencsak torzítják a képet a mágneses terükkel. És ami a legbosszantóbb hogy kísérleti/élesztési fázisban ez a probléma lehet nem is jön elő. Viszont dobozolásnál amikor a táp a cső közelébe kerül, szinte biztos. Ezt kiküszöbölni a tekercsek köré kell épített ketreccel lehet ami rézből vagy alumíniumból van. Mivel ezek megfelelnek egy menetnek hézagot kell hagyni, mert nagyon fel tudnak melegedni. Rajzaim nincsenek, nem is dokumentáltam a projektet, lényegében minden az oz2cpu design alapjain nyugszik. Ami nekem érdekes volt az építésnél az az hogy amíg a pic nem kapja meg az 50Hz-et addig csak egy zöld pötty van. Azt hittem anélkül még a számok megjelennek majd csak nem fog "ketyegni". Az eltérítés ellenállásai inkább amolyan tájékoztató jellegűek sokat úgy kísérleteztem ki. A jobb kép érdekében érdemes lehet még az eltérítő lemezpárokat egymással felcserélni, elég jelentős különbségek voltak nekem pl a fókuszban. Végül itt egy kép, amit a dg7-124 ből ki tudtam hozni.
Nagyon köszönöm, hogy a tapasztalataidat megírtad! A csövemet én bontottam ki, jó hogy leírtad a járatást, ki vert volna a víz, hogy nem ok valami! A trafó mizériának már én is hangot adtam korábban! Valószínű hogy ezért kerülnek a tápok kívülre? A TV-nél is a táp rész, kalitkában van! Sokat agyaltam rajta, és összeépítés előtt, a csövet amilyen formában csak tudom, a táp fölött mellet stb. megnézem a jel torzulását! A csövet is szokták árnyékolni, de elég macerás házilag!
További sok sikert az építéshez! Üdv. Béla
Megszületett az elképzelésem.
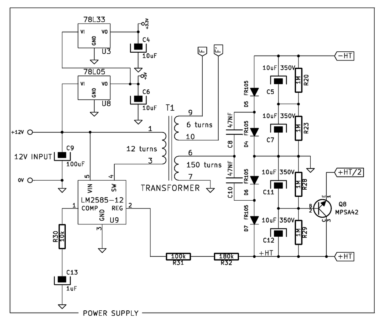
Maga az óra lelke ez lesz: AVR A cső köré az elektronika pedig: Elektronika Lenne egy kérdésem. Idézet: „Transformer comes from an old PC ATX power supply, i used 1 turn per volt, it is working, but i think the core is saturated and the LM2585 is heating a few.” Itt a gyűrűs trafóról van szó, nem az általában sárga kockáról Idézet: Ezt most kérdezed vagy mondod?„Itt a gyűrűs trafóról van szó, nem az általában sárga kockáról” Nekem a szövegből az jön le, hogy szétszedte és újratekerte a rajzon szereplő értékekkel. A toroidot elég nehézkes házilag tekerni, de nem lehetetlen. Szerintem inkább valamelyik sárgát használta. Az egy sima lemezes trafó. Azt hamarabb szétkapja az ember. A hozzászólás módosítva: Jan 11, 2015
Találtam egy érdekességet: Bővebben: Link
Amit a PC tápokban használnak gyűrűs tekercseket nem nehéz letekerni és visszatekerni a kívánt menetszámot.
A kapcsolt üzemi táphoz nem értek, de van egy sejtésem, mivel 12V-ról táplálják, ide elég szerintem a gyűrűs! Lehet hogy a másik topikbak felteszem kérdésnek a szakiknak. Vagy Justice kollégának privátba!
Ha jól láttam van egy 150 menetes tekercs a szekunder oldalon , gyűrűs magnál megszenvedsz ekkora menetszámmal, Inkább főzz szét egy pc táptrafót (ferritmagos) azután tekerd le , és tekerd újra majd egyszerűen ragaszd össze ....
Hú ezt benéztem! Csak 6 és 12 menetre koncentráltam!
![]() Akkor a "Sárga" lesz! Mikróba főzőcskézni két pohár vizet!
Sziasztok!
Egy kis segítség kellene! Elkezdtem nyákra tenni az elképzelésem. A következő dologba ütköztem bele. A szkópcső elektronikáját ebből venném: "Eredeti.pdf" Ebben szerepel egy Blanking AMP "BLK" ami a processzorra megy (a kérdéses helyre beszúrtam egy képet). A kérdésem az lenne, hogy hova kell kötnöm ezt pontot, ennél az SMD-s rajzon (SMD v12.pdf)? Sejtésem szerint ez adott program függő, így lehet, hogy nem tudom összeházasítani a kettőt. De azért megkérdezem, hátha tud valaki valami orvosságot rá!? Maga az óra pedig: "SMD v12.pdf" Hálás köszönet!
Az Atmega168 11 lába a ZLINE a másik rajzon a kioltás, ha jól értem a kérdésedet.
Igen, ez a két láb látszólag megegyezik. Viszont szerintem nem hagyható el, mert gondolom a működéshez kell az elektronsugár kioltása. Viszont az egyik rajzon BLK (blanking, kioltás) van, mig a másikon Z (ami az elektronsugár fényerejét jelenti) van. Tehát szerintem itt a programban is különbség lehet on/off vagy pwm vezérlés lehet.
Hálás köszönet!
![]() Akkor ezt majd ki kell kísérletezni, hogy a program, hogy kezeli ZLINE lábat! Már megijedtem, hogy feleslegesen melóztam, és az "eredeti" óra rajzot kell megépítenem! Még egyszer nagyon köszönöm a türelmed, és szakértelmed!
Úgy látom senki nem tart velem!
De azért megosztom amit idáig találtam hibát! Ennek az órának az elektronikáját kezdtem el rajzolni: Elektronika A darabokban levő pdf-ben szereplő táp rajz nem jó, nincs rajta a -5V! De a komplett pdf-n már jó! Így TR1 is megváltozott!
Az a helyzet, hogy nagy fába vágtad a fejszét, egyből bedobtad magad a mélyvízbe.
Ha visszaolvasod a Topic-ot, láthatod hogy nincs tolongás ez ügyben, aminek több oka is van: -A scopeclock nem alacsony költségvetésű project. -Egy minimális (Multiméteren felül minimum egy digit.szkóp) műszerpark kell hozzá. -alkatrészek: A CRT-vel együtt minimum egy huszas az alkatrész ár, és nem minden szerezhető be könnyen. Az általad linkelt órához már megterveztem,és legyártottam az "alap" paneleket: Digit panel, eltérítés, csőfűtés+kisfeszültségű táp. +a doboz is elkészült.(Plexi) (Sajna időhiány miatt áll a dolog) Türelemmel többre mész, kár kapkodni. Saját tapasztalatból mondom, a lelkesedés önmagában nem elég ehhez...
Engem érdekel a dolog, talán az alkatrészeket is össze tudnám szedni hozzá, viszont egy kicsit össze kuszáltnak érzem a dolgot, hogy most hol tart a dolog, mit is kell nézni. Az én bajom, hogy komplett után építhető dologgal eddig nem találkoztam, fejlesztgetni pedig nincs időm. Szóval azért követem az eseményeket...
Idézet: „Az én bajom, hogy komplett után építhető dologgal eddig nem találkoztam” Kettő minimum be van linkelve, csak itt a topicban. 1.OZ2CPU design, 2.Goessens design Mindkettő komplett, szájbarágós, jól dokumentált. A hozzászólás módosítva: Jan 18, 2015
Tudom, hogy nagy fába vágtam a fejszém! Sőt, elég ismeretlen terepre keveredtem!
A topikot azzal kezdtem, hogy végig olvastam, láttam, hogy eléggé elakadt a dolog. Gondoltam, ha már ennyi idő eltelt, akkor talán "kalákában" a tervezési és tesztelési munkákat megoszthatnánk, ezzel is húzva egymást a munkában. De lehet, hogy rosszul gondoltam! Digi multin kívül még van egy szkópom, bár egy kicsit beteg! Alkatrész ügyben a crt meg van. Ahogy nézem megtartottad a kapcsolási rajz vonalvezetését. Ez azért van, hogy jobban átlásd, ha esetleg fejleszteni akarsz bele, vagy az estleges hibakeresésnél nagy segítség (gongolom)? Ha jól látom a kék trafó egy 2X120V~-os, és az állítje elő a +,-5V-t, és a referencia 3,3V-t (ez a kisfeszültségű panel), valamint ez adja 12V-t a TR1-nek, és az LM IC-nek? Én pont most állok a TR1 tekercselése előtt! A számlálót nem találom kb.25 éve használtam utoljára! Máris adtál egy ötletet, hogy a kisfeszültséget külön kezeljem én is! ![]() Így a tekercselést is minimálisra csökkentsem. Bár nem értek a kapcsolt üzemű tápokhoz, így érzésem szerint, még az estleges zavarokat is a minimálisra lehet csökkenteni! Ez a megoldás egyre jobban tetszik! Köszönöm, hogy megosztottad az eddigi munkád. Gratulálok az eddigi alkotásodnak, te már a cél előtt vagy, de nagyon!
Már sok hasonló építést átnéztem, amihez volt dokumentáció! De véleményem szerint, ez a második olyan építés (az elsőhöz nincs semmi doksi, csak képek és az ára, ezzel keztem a hozzászólásomat a topikban), ami a képcsőhöz arányosan, az elektronika is kellően kicsi. Én ezt egy fajta szobai dísznek gondoltam, és a külalaki látvány nekem a második, az első a vetített kép!
Éppen ezért én nem ezt a digi panelt akarom használni ami hozzá van, hanem egy oszcilloszkóphoz vehető, digi óra panelt párosítok hozzá. Mindkettőn ott van az X-Y kimenet, valamint amiben segítettél már, a kioltás. E három ponton, kell a rendszert összekapcsolni. Én még egy DCF77-t is tervezek (pici és egyszerű). Így nem kell az órához szükséges kezelőszerveket, külön előlapra tenni! Az én csövem feszültségileg szinte megegyezik, az ebben használttal, így remélem minimális lesz a beállítási gondom!
Figyelem a témát én is. Nehéz lesz hibátlan képet varázsolni a kör alakú csövekre. A neten is sok helyen látni hogy a gyári szkópokon is torzul a köralak. Tovább bonyolítja a helyzetet hogy az egységes fókuszt is nehéz elérni. Hibátlan képet többnyire csak a szögletes újabb csöveken láttam. Első körben szerintem mindenki a "zöld pöttyre" pályázik. Nekem építéskor volt egy olyan jelenségem, hogy a cső az eltérítéseken kívül már megkapott mindent és meg is jelent a zöld pötty, de utána már nem jelent meg sehogyan se többet csak másnap. A lényeg hogy amíg az eltérítő lábak szabadon vannak, addig nem biztos hogy bármi is fog látszódni az ernyőn. Feltöltődhet úgy az eltérítőlemez hogy elviszi a sugarat olyan helyre ahol egyáltalán nem látszik.
A "zöld pöttyhöz", ha nincs még eltérítés, akkor az összes eltérítőlemezt össze kell kötni és földelni kell.
Urak!
A csöveknek átlagosan mennyi áram kell? Az adatlapban csak a 6,3V-os fűtéshez van feltüntetve 80 mA, a többi feszültséghez semmi.
Szia !
Minden benne van az adatlapokban. Persze nem árt ha VÉGIGNÉZED ![]() Pl: Bővebben: Link Az utolsó oldalakon a karakterisztikáknál minden ott van..... A hozzászólás módosítva: Feb 1, 2015
Hát én AEG D7-16M csőhöz kerestem adatot. Találtam egy adatlapot de az csak egy oldal. Kiindulónak nem rossz.
Hmmm. 3000 uA? Nem is csodálom, hogy fel sem tüntetik.
Szia!
Elnéztem a tápodat, nem az állítja elő a 12V-t az LM ic-nek! Oda mekkora teljesítményű trafót terveztél? Az LM adatlapján max.3A szerepel. Kell ekkora A-l számolni? Kész a nyáktervem (3 db.), csak a digi van hátra. |
Bejelentkezés
Hirdetés |





















