Fórum témák
» Több friss téma |
Fórum » Kapcsolóüzemű (PWM) végfok építése
A VCC és a ZD2 közé nem kellene egy pici előtét ellenállás? A C11 mellől én a C12-t kivenném.
A C12 10µF akar lenni. Úgyis?
Pont úgy. Jobb ha ott csak az 1u van.
Biztos, hogy sima, egyenes a komparátor tápfeszültsége? Ha csökkentett tápfeszről megy, akkor lehet, hogy sok az 1 k-s ellenállás a zener előtt.
A másik, hogy amikor szkópfotót belinkelsz, akkor írd oda, hogy melyik pontokon mérsz és hogy van e a szkóp bemenetén 10-es osztó, vagy nincs.
Rendben. Ez mindegyik a kimenetről van. A szondák 10-es osztóval vannak. Ez számít?
Én inkább be sem tenném a ZD2-t. Minek bele?
Azért számít, mert különben előfordulhat, hogy rosszul olvasom le a szkópot. Nem mindegyik szkóp tudja, hogy ő most egy tizes osztóról kap bemenetet. Akkor, ha jól gondolom, ez a szinusz a második képeden 8Vp-p? Vagyis, a szkópod most valóban 2V/kockában van? Tápfesztől függ, de valószínű jó a 40 mA-s áramfelvétel.
A bemeneti jelet is meg kellene nézned. Biztosan rendes szinusz van ott? Nincsenek benne ezek a szünetek? A hozzászólás módosítva: Jan 19, 2015
Igen, az 8Vpp. Menüben be van állítva a szkópon a 10es.
Nemtudom vannak-e, holnap megnézem. Ha nem fog menni, akkor kipróbálom ezt az egyszerűsített kapcsolást.
Legyek túl már ezen a 2 napon aztán már végre nyugalomban dolgozhatok ezen.
T1 kollektorára is érdemes lenne ránézni szkóppal.
Holnap még lemérem amit kell. Szerdán már prezentálni kell ami van. Megmondom, hogy egyelőre fütyűl, osz jó... Elkezdem újból mert már az a panel el van gányolva. Amit kell áttervezek. A komparátort kicserélem LM311-re szimmetrikus táplálással. IC-k hez szűrésnek teszek egy +ba egy 10µF-os kondit is. Azzal gondolom elrontani nemlehet semmit.
A hozzászólás módosítva: Jan 19, 2015
Mitől lenne ez egyszerűbb? Nem attól lesz valami egyszerűbb, hogy 10 alkatrésszel kevesebb van benne... Az elv ugyanaz, a főbb elemek mindegyikbe kellenek. És a zavarok is ugyanúgy jönnek létre.
Sajnos Lacinak simán igaza lehet azzal, hogy most, ahogy használod a bemenetét a komparátornak, az nem jó. Ezek a szünetek nem függenek véletlenül a kivezérléstől? Mondjuk fel kivezérlésen nincsenek ezek a szünetek? Ha nincsenek, akkor nem szereti a komparátor az egytelepes táplálást. Pontosabban, hogy a bemenetek a negatív tápja környékén vannak.Esetleg meg lehet próbálkozni némi egyenfeszültségű szinteltolással mindkét bemeneten, de ez nagyon erőszakolt megoldás. Bemutatni jó lehet. Az LM311 erre a célra nagyon lassú. Ettől még működik, csak hát nem igazán odavaló alkatrész. Akkor már inkább a 319-es.
Akkor ha csak + tápról járatom akkor az lenne korrekt megoldás ha mindkét bemenet fellenne húzva féltápra? Akkor a VCS-t is ehez kell kialakítani. Egyszerűbb lesz szimmetrikusról.
A hozzászólás módosítva: Jan 19, 2015
Hát, pontosan! De ha nem is a féltápra, de mondjuk legalább egy fél...egy volttal. De mielőtt ezt elkezded átalakítani, nézd meg, hogy mekkora jel van a komparátor bemenetén. Valamennyi negatívat elviselhet, meg talán jól is működik, de ahogy emeled a kivezérlést, nő az amplitudó a komparátor bemenetén ( úgy néz ki, hogy nemcsak a pwm jellege van, hanem lesz egy kis amplitudómoduláció is ) . Ha ez túl nagy lesz, akkor simán csinálhat ilyen szüneteket. Itt már nagyon kicsi feszültségek is számítanak. Ezért kérdeztem korábban, hogy ezek a szünetek megvannak kisebb kivezérlésnél is? Itt egy szimuláció, amin látható a hibajel százszorosa. ( Ezüst színű jel, középen. A többi nyilvánvaló.
És hát szkóp... ha ezzel komolyabban akarsz foglalkozni ( illetve az elektronikával ), akkor muszáj lesz beszerezned egyet. Az nem megy, hogy nem akkor dolgozol a témán, amikor bemész a suliba.
Már meggyőztetek, hogy csak a komparátor körül lehet a hiba. És egészen biztos, hogy a táplálása miatt. Ugyanis semmi sem garantálja,hogy a hiba ne legyen nagyobb mint -100mV. Rövidrezárt bemenettel szép a 0. Vagyis ha "közelebbről" megnézzük nem 0, mert van hullámossága. De ezekszerint a kapcsoló áramkör jó, az dolgozik mindig. A visszacsatolással sem lehet gond. Lelassult, de a probléma megmaradt. Ha zavarás lenne, akkor a 0-át is zavarná. Földelt bemenettel pedig nem fütyűl.Kizárásos alapon ez maradt. Gondolom azokat a szüneteket ha kellő frekvenciával vannak, lehet fütyülésként érzékelni. Viszont az nagyobb kivezérlés esetén elnyomódik.
A hozzászólás módosítva: Jan 19, 2015
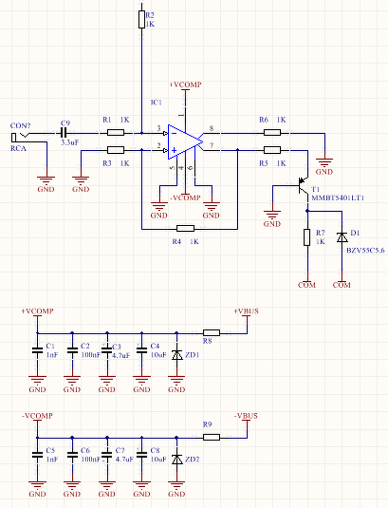
Sziasztok! Kellene egy kis elméleti segítség.
A csatolt kép alapján: Ennek így van értelme?
Van, ha el nem rontottad a számítást. Így megkapod a bemenettől, a kimenetig az átviteli tényezőt.
Most jön az, hogy előveszel valamiféle módszert, amivel megállapíthatod, hogy stabil a rendszer, vagy nem. Szép nagy a repertoár: Niquist kritérium, gyökhelygörbe módszer, Bode a fázistartalékra, stb. Nem felejted el, hogy ez a rendszer nem tartalmaz kapcsolót, tehát ez egy teljesen lineáris valami. Legalábbis a rajz alapján. Egyáltalán nem biztos, hogy bármelyik módszer használható egy kapcsolós rendszerben... ezért gondolkodtam a napokban becsatolt "linearizáláson". Nos, ez az a dolog, amit inkább a szimulátorra bíznám, ha volna olyan, ami meg tud csinálni tiszteségesen egy olyan AC analízist, ami használható is. Neked marad valamelyik stabilitási kritériumnak a használata, illetve előbb a megtanulása. Egyébként, hogy működik?
Ma nem volt időm rá, mert volt egy vizsgám, meg a laborban is vizsgáztak... De az lesz amit mondtatok a komparátor dolog. Ez a képlet csak arra kellet, hogy holnap prezentálok, gondoltam berakom. De különösebben nem látok benne semmi speciálisat. Mármint olyat amin előlehetne adni a működését.
Különben én is készítettem egy olyan szimulációt mint te, 100x os nagyításban a hibával. Az jött ki, hogy a pozitív félperiódus alatt a hiba jóval a 0 alatt van, vagyis biztos nagyobb mint -100mV. Néha látni is, hogy hiányzik a pozitív félperiódus a szűrő után. Néztük is a többiekkel, hogy mi ez a "jitter"... Továbbá az első egy nagyobb hibára jött ki, amolyan hibatüske. Ha ez a valóságban is így van, akkor nem is csoda, hogy ha már rögtön megbolondul. Csak annyit érkeztem megnézni reggel, hogy a bemeneti jel nem szaggatott. A tanár lényegében megvolt elégedve... Ha már kap valami készet, akkor még örül is. Kérdezte működik-e rendesen. Mondtam, hogy nemnagyon... Merthogy gondolta, mert hiányzik a negatív táp... A meghajtó IC bementére meg nem négyszög ment, hanem valami háromszöges baromság. Többet nem érkeztem. A hozzászólás módosítva: Jan 20, 2015
Hát, beteheted, ezt a képletet, el is tudod magyarázni, hogy hogyan jön ki, de ha a tan'tóbácsi ért hozzá, akkor nagy gondban leszel. Ugyanis ez így nem jó semmire. Esetleg MATLAB-ban fel lehet programozni, akkor fog adni egy Bode-t. Na, az már jó. De az a baj vele, hogy az nagyon sok idő, mire meg tudod csinálni. Ha van gyakorlatod a programban, akkor persze más a helyzet. De azért ezt nem hiszem, hogy meg tudnád csinálni egy-két nap alatt.
Kössél oda -5 V-ot... kicsit ronda lesz, de ha a tanárod normális, akkor azt fogja látni, hogy nagyon is halad a dolog. Ezek azért nem egyszerű dolgok... biztos vagyok benne, hogy értékelni fogja, még akkor is, ha szerinte nem lehet önrezgőt csinálni.
Szerintem csak szivatott, mert nem volt semmim készen... Most is ugyanazt mutattam meg neki és azt mondta, hogy jó. Vagy utánanézett, vagy csak nemvette észre. A matlabot ismerem, használom is. Nem fogok sokat beszélni, mert csak 7 perc jut rá és inkább arra kíváncsiak, hogy hogy haladunk. Mutatok szimulációt, képeket, blokvázlatot (teljes kapcsolási rajzot nemkérnek most). Valaki biztos fog érteni hozzá... Lesznek bent "gigahertzesek" is stb.
A hozzászólás módosítva: Jan 20, 2015
Nem tudom milyenek a "gigaHZ-esek". De ez kőkeményen szabályozástechnika. A rendes neve állásos szabályozó. Kétállású. Ha volna ott valaki, aki tényleg értene hozzá, hát akkor én nagyon tudnék kérdezni... ha ért hozzá, akkor már darálná is... csak ebben az a veszély, hogy ha kérdezel valamit, akkor esetleg nem tudnak válaszolni... és ez roppant kínos szitu. Inkább ne kérdezz semmit...( Nem olyan régen kérdeztem egy hasonlót egy tankszékvezetőtől a BME-ről. Először csak emlékeztünk a régi, szép időkre, de amikor feltettem a kérdésemet, még csak nem is válaszolt... három állású szabályozó volt, vagyis BD moduláció...
Mindenesetre légyszíves számolj be,mert roppant kíváncsi vagyok... A hozzászólás módosítva: Jan 20, 2015
Akkor viszont ahoz a volt középiskolás tanárom ért, automatizáció. Már nyugdíjas. Lehet, hogy vele kellene konzultálnom. Nálunk annyira nem megy ez a dolog. Egyik csoporttársamnak is kellett PID hőfok szabályozó és azt mondták neki, hogy nálunk ehez annyira nem ért senki, a kibernetikásoknál érdeklődhetünk... Fura.
Ha lesz egy kis időd, akkor feltétlen keresd meg!
Sziasztok!
Mivel az eredeti nyákom elbarmolódott már ezért tervezek újat, főleg a komparátor résznél. Igyekszek a datasheetben szereplő design guide utasításai szerint Bővebben: Link. Segítene nekem ezt valaki értelmezni? Idézet: „These bypass capacitors should be soldered to the output ground plane such that the return currents do not pass through the ground plane under the input circuitry. The common tie point for these two ground planes should be at the board ground connection. Such star- grounding and ground plane separation is extremely important for the proper operation of ultra high speed circuits.” Úgy értelmezem, hogy van egy kimeneti és egy bemeneti föld, amit aztán közösíteni kell. A 8. oldalom írja ezt, van is illusztráció, de valahogy nemlátom benne a 2 földet. A hozzászólás módosítva: Jan 23, 2015
Köszi, ezek jók. Ebből még írni is lesz mit a munkához.
Nálam egy nagy teliföld van, és ugyanúgy RCD tárolós gate meghajtót használok, és bootstrap FET meghajtást. Persze nálam ugye teljeshíd van és szimplatáp. De a teliföld mindkét oldalt emgvan, és elég sűrűn kis via-k vannak biztosítják a teliföld kiterjedtségét.
Szóval lehet így is csinálni, meg úgyis, de nem vegyesen ![]() (olyat nem szabad, hogy két telöföld van, de több ponton közösítődik, vagy egy teliföld van de sok rajta a sziget)
Mostmár próbálok haladni szépen sorban funkcionális blokkoként. Egyelőre így nézünk ki.
A földelés + árnyékolás marad utoljára, mert még annyira nem értettem meg. A hiszterézis csak azért van, hogy hátha. Ha nem kell nem lesz beforrasztva az R4 ellenállás, az R3 pedig rövidzár. (Az ellenállás értékeket nem kell nézni!)
Helyes, csak én egyoldalasban gondolkodtam.
Sziasztok !
Rég írtam már ide, de azért folyamatosan olvasok és figyelek ![]() 4 év fejlesztése lett ez az eredmény ( 2 év táp, 2 év végfok ), szinte csak hétvégén tudtam vele foglalkozni…dolgozni is kell valakinek ![]() Nos az a helyzet, hogy én ezt a D osztályú dolgot más oldalról közelítettem meg. A projekt behatárolta a lehetőségeket és fordítva azaz a 20Hz-150Hz-ig terjedő tartományt kellett lefednem az adott helyen való legnagyobb teljesítménnyel. Szóval autóba kellett szub végfokot faragnom… Azt hiszem sikerült a feladatot megoldanom A gazdája is örül. Pár szóban azért leírom, hogy mit is csináltam eme szörnyűséggel. A tápot két részre osztottam főtáp ( 66KHz ) és segédtápra ( 27KHz ). A főtáp állítja elő az összes szükséges elektronika feszültségeit . A segédtáp pedig a végfokozat tápellátását azaz a 190V-ot és a 3 kis venti tápját adja. A tápegység is megérne egy misét, de szerintem azt egy másik topikba kellene tárgyalni . A hatásfoka nagyszerű lett, többszöri mérés alkalmával is 98% környékére adódott. ( Katt pár éve említett valamit a tápos topikban aztán kipróbáltam és meggyőzött a dolog nyertem 4 filléres alkatrésszel vagy 5-8% hatásfokot, ezúton is köszönöm ).Sajnos nem tudom mi a táp max teljesítménye, mert amikkel próbáltam akkuk azok nagyon hamar elfáradtak…40Ah akku kb 800W terhelésig ok, onnantól nagyon gyorsan esik a feszültsége. A kocsiban menetközben meg bajos méregetni. Bár mértem már 150A-es csúcsáramokat is amíg van delej az akkuban.A végfokról is megemlítek pár dolgot. Fix frekvenciás teljes hidas D osztályú szerkezet. Mivel a megszólaltatni kívánt frekvenciák nagyon az alsó tartományban vannak ezért a kapcsolófrekit ( 125 KHz ) sem emeltem az egekbe feleslegesen, csak bonyolította volna a helyzetet. Több részre lett bontva a végfokozat is, pwm modulátor, fet meghajtó, védelem. A modulátor is legalább a 14.verziónál tart ez már szinte full smd és kevés zajt szed össze, az előzőekhez képest. A fet meghajtó áramkör is átesett csillió ráncfelvarráson aztán végül az ADuM 3223-ra esett a választásom ( soha többet nem fogok mást használni ). IR2110 és társai nálam elestek ( sajnos olyan kilowatt környékén mindig volt valami zűr, fet hegyek szálltak el, stb ) pedig kipróbáltam mindenféle kondit, paneltervet fetet, soha nem volt hibátlan ! A modulátorban 4060-al állítom elő a frekvenciát és azt egy háromszög formálóra engedem rá, a bemeneti fokozat és a háromszög jeleit az LM361 ic dolgozza fel ezt a jelet már nyugodtan ráengedhetjük a fet meghajtóra. Fetekből próbáltam olcsó típusnál maradni amivel még tisztességes teljesítményt produkál a szerkezet. A védelem nagyon egyszerűen egy 555 kezében van áramkorlát formájában Persze van DC védelem is de már az a táppanelon foglal helyet. Mondtam már hogy helyszűkében vagyok ? A teljes kivezérléshez tartozó bemeneti szint 2 Vcs-cs . A bementi fokozat maradt nagy részben eredeti. Úgy készült az egész koncepció, ha elgurul a gyógyszer ne az erősítő legyen a szűk keresztmetszet ( hát nem lett az ). A kimeneti tekercs 2db T157-2-es magra van tekerve azért ekkora . Hogy mekkora a teljesítménye ? Nem tudom, mert bármilyen trafóval teszteltem ( mármint ami nálam található hálózati transzformátor ) az mind kevésnek bizonyult. Az áramkorlátom 20A környékén lép működésbe. Bőven kilowattok fölötti tartományról beszélünk. Rendeltem amerikából egy spéci akkut, ha megkapom akkor majd visszakérem a végfokot egy végső mérésre , nézek majd teljes hatásfokot, teljesítményt, stb. Azt is meg fogom majd írni. Remélem nem fogtok haragudni, hogy teleírom a topikot…. Végül pár kép az elkészült cuccról : Ui.: ha valaki késztetést érez hasonlóra akkor dobok paneltervet is szükség esetére…. |
Bejelentkezés
Hirdetés |
























