Fórum témák
» Több friss téma |
Ami mellékelve van olyat szeretnék csinálni de elvileg tip 31-et nem lehet kapni mivel tudnám helyettesíteni? és van egy kis 5v-os 300mah-ás tápom az elég lenne 4 ledhez?
A hozzászólás módosítva: Feb 26, 2015
Pl BD241-el, de olvass vissza, mert ez nem a legjobb kapcsolás.
De akkor jó lesz az az 5v-os 300mah-s táp hozzá vagy kerítsek valahonnan 12v-ot meg még mit kellene venni hány ledet meg ilyesmi? nem vagyok túl jártas az eletronikában.
Attól függ, hogy hány ledet akarsz villogtatni. Ha sorbakötöd őket, összeadódik a feszültségigényük, tehát több áram kell nekik, hogy világítsanak. 5v-ra nagyjabol 2-3 ledet mondanék. 300mA elég lesz. Ha több ledet akarsz, akkor nagyobb feszültségű táp fog kelleni.
3db. kék led +5V-ról és közben még tranzisztor VCE is lejön? Hm...
Elég végül is 2-3 led is de jobban örülnék kb 10db-nak de ahhoz gondolom keríteni kell legalább egy 12v-os táp-ot és én a hangot úgy szeretném rákötni hogy kivezetem az erősítőből vagyis a hangfal jeléből úgy is lehet igaz?
Mindent lehet, más kérdés, hogy hogyan.
Valószínű jó lesz, ha hang(fal)sugárzóra kötöd, páhuzamosan. A 10 led is megoldható. Az összes ledet kettesével sorba kötöd majd az ilyen 2-esével sorba kötött csomagokat egymásra párhuzamosan kötöd. (Remélem a párhuzamos-soros kötéssel tisztában vagy.)
Lényegében igen, de tanulj meg kapcsolási rajzokat olvasni, mert hidd el, ilyen rajzokkal nem mész meszire. Nem bántásként, jótanácsként mondom.
Igen jó lenne megtanulnom de most pár hete kezdett jobban érdekelni az elektronika és még fejleszteni kell magamat nagyon
Hajrá, én is így kezdtem anno...
Szereztem egy 12v-os 1A-es tápot azzal sorosan tudok akkor 4 ledet kötni nem sok 4 lednek 1A? nem kell hozzá ellenállás?
Ledet áramkorlátozás nélkül sose köss be sehová.
Minimum egy soros ellenállás kell a körbe. Utána kell nézni, mennyi a ledek árama és az alapján kiszámolni az előtét ellenállás értékét.
De akkor azt hogy számolom ki? 12v 1A-hez 4 led hez 1 ohm elég vagy hogy van?
Katalógusban megtalálod, hogy mennyi a LED nyitófeszültsége (Forward Voltage). Annyi lesz rajta, mikor begyújt. (Kb. 1,9-2V körüli általában piros lednél)
A feszültség 12V - (4*Uled) lesz az ellenálláson. Az áram meg az, amit a LED katalógus adatai között szintén megtalálsz (Forward Current). Az áramból, meg a feszültségből ki lehet számolni az ellenállást. A hozzászólás módosítva: Feb 19, 2015
Hello mindenki!
Én is szeretnék egy hasonlót. Csak úgy van h van az erősítőm és hozzá 2 oszlophangfalam! Én úgy gondoltam hogy a mélyről lekötni a 6 ledet hogy csak a mély hanghullámokra villogjon. Segítsen valaki! A válaszokat előre is Köszönöm!
Hello nem tudsz valami eletronikai webáruházat ami olcsón vagy ingyen szállít?
Hello!
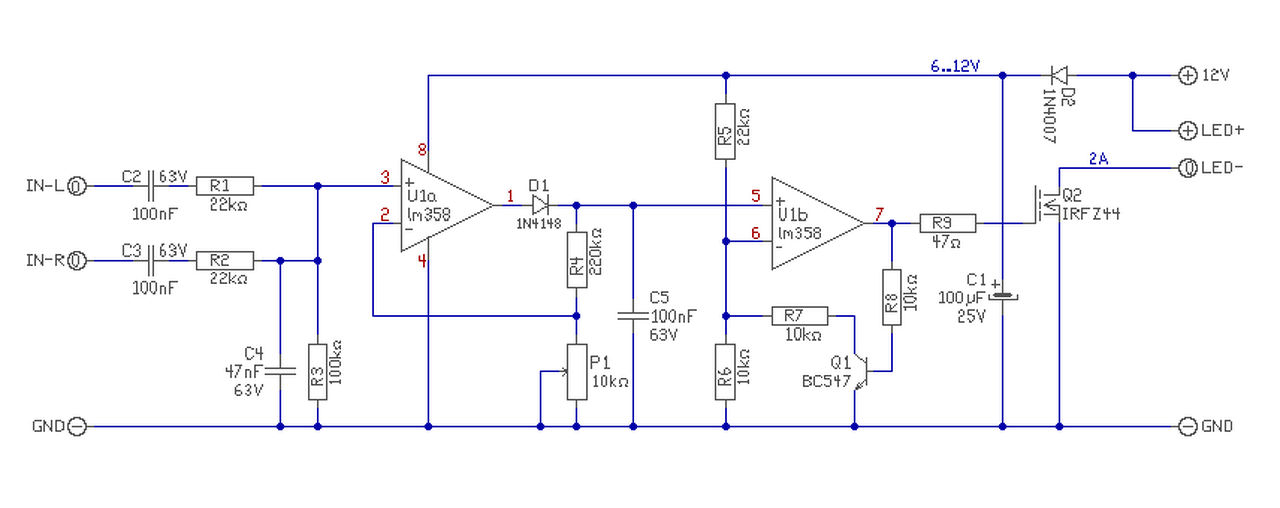
Őszintén szólva baromira unom már azt, hogy ez az egytranyós vacak ami egyébként semmire nem jó, újra meg újra felmerül ebben a topikban. Pedig már számtalan kapcsolást tettem fel ide jómagam is. Ráadásul komplett Led sorokat próbának ráakasztani. Meg kellene már érteni egyszer és mindenkorra, hogy értelmetlen! Most utoljára felrakok még egy kapcsolást és részemről befejeztem ennek a topiknak a látogatását.. A hozzászólás módosítva: Feb 26, 2015
Dehogynem... eBay és hasonlók.
Van topicja. Csak győzd kivárni, míg ideér...
Sziasztok! Meglévő ledes világítás rendes áramgenerátor power ledekkel amit villogtatni kellene zenére. Lm358 ra meg relére gondoltam de nem hiszem hogy egészséges a relének a sűrű kapcsolgatás illetve az áramgenerátor kimenetének szaggatása. Valakinek ötlet?
Hello!
- A "rendes áramgenerátor" igen dicséretes, de rendetlen is jó, ha lehet vezérelni-kapcsolgatni. - A relét el lehet felejteni, inkább az áramgenerátor szabályzójába kellene "belenyúlni". - Szaggatni a kimentet, nem biztos hogy bölcs dolog. Áramgenerátort inkább rövidre kellene zárni, de azt sem biztos, hogy jobban szeretné. Tehát rajz nélkül elég esélytelen a dolog.
Ezt nyugodtan lehet "szaggatni" a PWM-el..
Cl6807-driver-nak az adj lábát kellene kapcsolgatni ugye? Fetes kapcsolás amit csináltál az elvinne egy 3W-os pover ledet is akár?
Hello!
- Nekem ugyan nem volt még ilyen IC-m, de az adatlapja ezt írja.. "Single pin on/off and brightness control using DC voltage or PWM" Tehát nyugodtan lehet kapcsolgatni, de akár PWM-el szabályozni is a fényerőt. - Tekintve hogy 12V mellett a 3W-os Led csak 250mA-t jelent, A Fet-el meg akár 2A-t is lehet kapcsolni. Így akár 24W-ot is lehet vezérelni, nem csal 3-at. - De a power Led-hez típustól függően előtét ellenállás, vagy áramgenerátor szükséges. Azt nem elfelejteni. A Fet-et viszont egy tranyó+ellenállással akár áramgenerátorrá is lehet alakítani. De ekkor a 2A már sok lesz neki, mert a Fet nem kapcsolóüzemben, hanem analóg módon fog menni. (De mindig tisztázni kell, milyen Led-et, mekkora nyitófeszültséggel/árammal szeretnénk alkalmazni valamibe. Mert általánosságban nem lehet dolgokról beszélni.)
Az igaz. Ezek a led adatai: Fényáram: 130 - 150 lm
- Szín: Zöld (520 - 525 nm) - Max. áram: 700mA - Nyitó feszültség: tipikusan 3.0V - 3.2V
Oké, akkor most mit építenél?
- Hármat sorba kötve stabil 12V-ról egy 3,6ohm/2W-os ellenállással. Ebből a Fet akár három ilyen oszlopot is elvisz. - Három sorba, Fet (hűtve) áramgenerátorként (egy tranyó +egy ellenállás) egy ilyen oszlop, feszültség változhat 10,5..15V között.
Sziasztok!
Pont egy olyan kapcsolást kerestem mint amit linkelt Proli007, autó dekorvilágítás céljából. Egy ilyen rgb szalagot szeretnék üzemeltetni vele, természetesen nem 5 métert maximum olyan 30 cm környéki darabokat párhuzamosan kötve. De úgy terveztem hogy egy kapcsolóval lehetne váltani hogy ez a kapcsolás legyen aktív vagy a saját vezérlője amikor fixen világítana. Viszont ha ez a kapcsolás szolgáltatja az áramot neki úgy nem lehet menet közben színt változtatni esetleg valamilyen megoldást tudtok rá? Előre is köszönöm a választ! Tisztelettel: Albert László |
Bejelentkezés
Hirdetés |













