Fórum témák
» Több friss téma |
Fórum » Órák csőből - Nixie, VFD, stb.
Sylvania 8849 csövekkel nekem is jobban tetszene
Na jó, hát igen, de szegény ember vízzel főz ugyebár?!
![]() Ezek a csövek gondolom nagyobbak is mint az én kis vfd csöveim.
Valahogy ezt is sejtettem! Szép csövek az tuti!! Rágugliztam, de magyar találatot nem is adott.
Ez youtube link. Én szándékosan nem is néztem youtube-n. Én valami olyan dologra gondoltam keresési eredménynek, hogy valaki valahol belföldön árul.
A linkelt videó nem 'csak' egy YouTube video, hanem Vicsys kolléga műve, ÍV-11 csövekkel.
Jah, vagy úgy! Nem akartam méltatni, épp eszi a fene a modemem, nem volt sávszélem, nem tudtam megnézni. A mobilos 32kb meg karcsú videózásra, épp hogy hsz-t írni tudtam.
Akkor mégsem olyan elérhetetlen cső! Nagyon szép csövek!! Nekem kezdésnek jó ez az öreg mini vdf. Alig pár ezerből kijön! Kettőt is építek.
Az IV-11 nem aranyárban van. Ha érdekel tudok adni elérhetőséget akitől énis venni szoktam. kb 600-700 ft /db
Ezekkel az ld8035 csövekkel én is így jártam, talán az első vfd csöveim voltak ezek. Azóta beszereztem IV-18, IV-6, IV-11,IV-4 csöveket. Ezt a kis japán kapcsolást viszont én is megépítem csak a móka kedvéért. Egy kicsit eljátszogatok majd a programjával, hátha sikerül belefaragni az rtc támogatást. Van még 2 szabad port.
Nekem tetszik az IV-11 is!
És ha nem drága, talán építek abból is. De ezek a kis "vackok" kezdésnek jók. Ahogy néztem, noval 9 mérete körül van. Persze az igazi gyönyör a Sylvaniara lenne!!![]() sooty: Mit dob rajta az rtc? Nem pontos a vekker alapból?
De, pontos az óra is. De ha áramszünet van, az elveszti az időt. Az RTC külön tápon van, és induláskor kiolvassa az adatokat.
Nem tudom milyen a pontos mérete, de a guglin találni róla rajzot.
Ja igen. Ezt említette sooty is. Jó kényelmi funkció, de nekem nem fontos annyira.
Pedig nem vesztel vele semmit, csak bosszúságtól szabadulsz meg!
Nem felejti el az időt, ha van benne rtc. Vannak pontosabb rtc ic-k pl. A ds 3231 az jobb eredményt ad. Az első képeden olyan kicsi csöveket mutattál, amihez még az a kapcsolás is túlzás. Az iv-3 kicsit nagyobb. Pont annyival higy kényelmetlenebb legyen szerelni.
A méretek a mellékelt képen. LD8035, IV-6, IV-4, IV-11
Akkor az én csöveim a második. Tényleg elég miniatűr az ld!
Ahhoz valóban kell a nagyító! Értem már miért mondtad az elején.De most jól meg lettem kavarva rendesen!! Tetszik nekem ez az IV-11! ![]() Van egy rakás ide kábelem, veszek hozzá aljzatot, és már meg is van oldva a külön cső áramkör. A többi meg kopizható.
A te csöveid a két első között vannak valahol. Nekem nincs iv-3 -as csövem. A vezérlés elviszi az iv-11-et is itt a tápokat kell átnézni, hogy elegendőek-e. Pl. 30v ról van -e elég fénye az iv-11- nek. Melegszik-e a fűtés áramköre. stb.
Készül az én példányom is...
Én még nem fogtam hozzá. Még tegnap hoztam haza a panelt. Amíg nem lesz nyákom meg a többi alkatrész. Elsősorban az atmegák.
Az én 8035 ös órámhoz most terveződik a nyák és íródik a picprogram , a csőpanel cseréjével iv6 os csövekhez is használható lesz
Az rtc-s részen gondolkodom, de ahhoz kellene a működő kapcsolás, hogy ki tudjam próbálni. Meg kíváncsi vagyok, hogy működik az eredeti program, nincs-e túl elbonyolítva. A kommentek japánul vannak a programban lehet vannak benne érdekességek, amik csak működés közben derülnek ki
Alakul... Volt egy kis gond a fusebitekkel, elfelejtettem kipipálni, hogy azokat is írja át a programozó, de most már ketyeg.
Várom a megákat, holnap kitermelem a csöveket, meg összeszedem a szükséges mütyűröket.
Ezek kisebb csövek az én csöveimtől?
Igen, valamivel kisebbek.
Az rtc kezelés - minimális hardver módosítás után - működik.Egy ds3231 modult építettem be. Egyelőre még csak az óra perc értékeket olvassa ki a progi, de már ez is növeli az óra keltette komfortérzetet.
Sziasztok! Beszállnék én is 6 digites óra készítésbe IV-11 csövekkel!
Ott akadtam el a projektemben, hogy semmi ötletem nincs, hogyan lenne célszerű megfelelő feszültségekkel ellátni a VFD csöveket, itt is leginkább a rács illetve szegmensek feszültségei aggasztanak... Hogyan lenne célszerű 6 csövet megfelelő feszültségekkel ellátni? MC-s Step-Up kapcsolás alkalmazására gondoltam, de tartok az IC esetleges "gerjedésétől", vagy a kapcsoló üzem frekvenciájának helyes megválasztásában sem vagyok biztos, hogy mekkor kHz frekvencia az, ami tökéletes és a Vripple feszültségben sem vagyok teljesen biztos, mi az ideális. Mindennemű segítséget előre is köszönök!
Ha átolvasnád a témát valószínűleg találnál legalább 2-3 megoldást , de van több nixióra a cikkek közt is azokból is meríthetsz ötletet
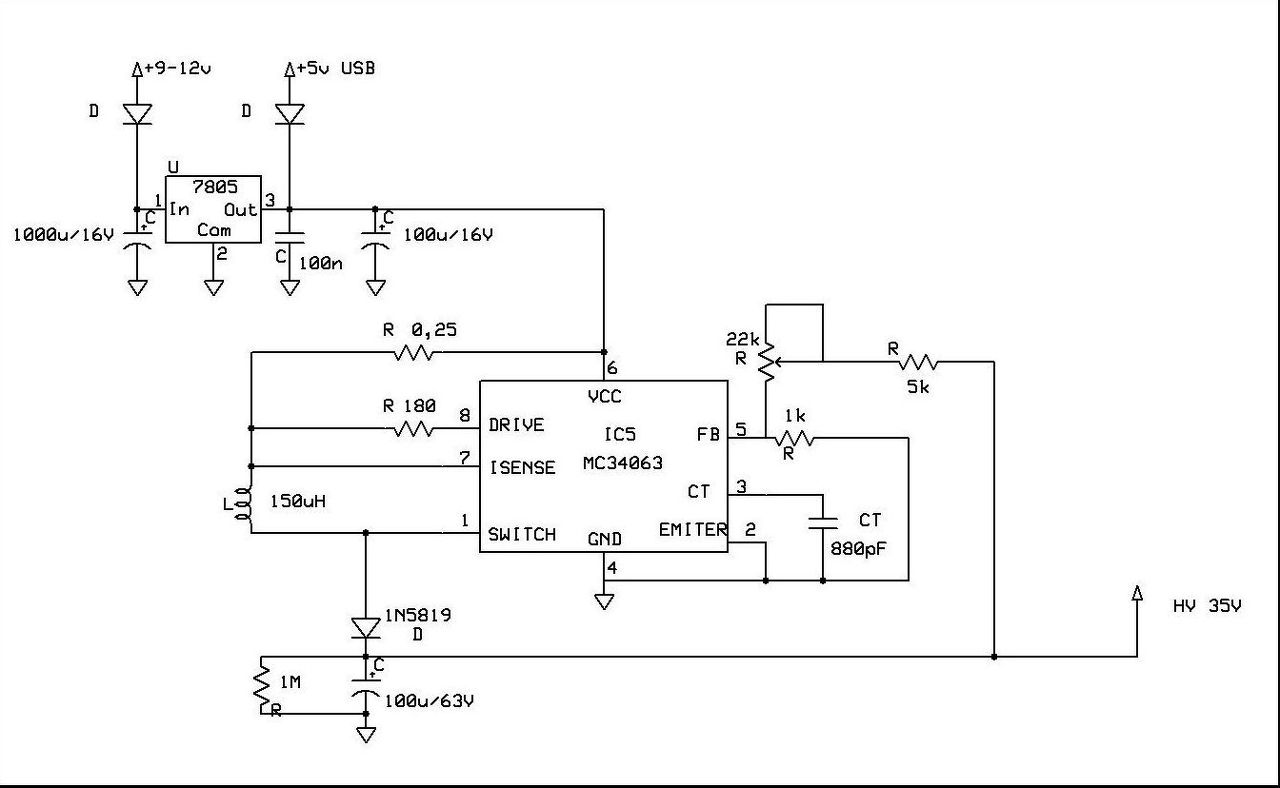
Nekem ezzel mennek a csöveim:
|
Bejelentkezés
Hirdetés |





















