Fórum témák
» Több friss téma |
Fórum » NYÁK terv ellenőrzése
Nem gondoltam volna
Lehet még egy utolsó kérdés? Meg lehet e azt csinálni valahogy, hogy a lapon többször szerepeljen a rajz? És 100%, hogy pontos? Köszi az eddigi segítséget!
Idézet: „És 100%, hogy pontos?” Rakd egymás mellé a 2 rajzot, és ellenőrizd!
Igen 100% .Alkatrészekhez lett külön nézve úgy , hogy az adott tranzisztor rá lett téve a rajzra.stb stb stb .Megnézem a több példány lehetőségét pill.
Én arra gondoltam, hogy MÉRET pontos e!
![]() De ezek szerint igen!
okés!
Ez lenne .Jó lesz ?
Tökéletes! Köszönöm szépen!
Sok sikert majd az építéséhez.
Én csak a NYÁK-ot gyártom, haverom építi!
Hy Mindenkinek
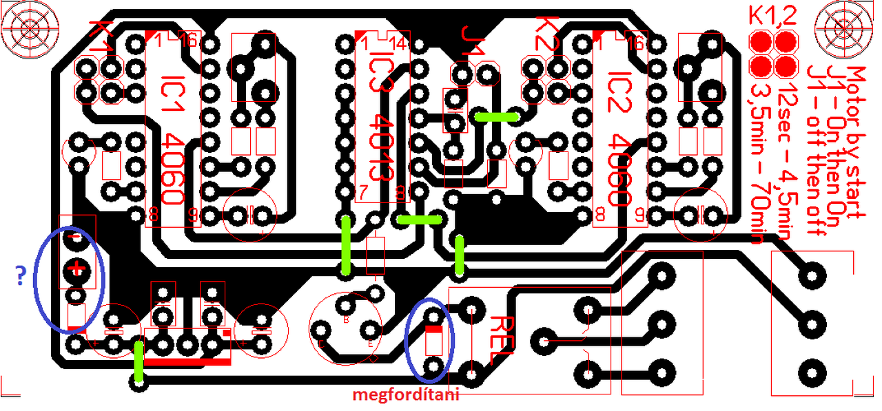
egy kis segítség. valaki légyszi ellenőrizze le nekem a nyák tervet, nekem márt golyóznak a szemeim
Egy pár hiba.
A hozzászólás módosítva: Ápr 6, 2015
Köszi a z ellenőzrést.
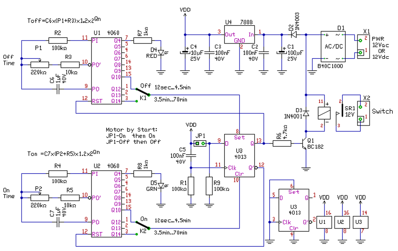
a ? jelesel mi lenne a gondod? Tudom nincs híd mert ennyen trafóval lenne megoldva és a betápja.
Néhány helyen túl kicsi a távolság (táp IC, relé fölötti átkötés), nem tudom milyen verziót használsz, de van DRC ellenőrzés is. Én elforgatnám a tranzisztort is, és végiggondolnám hogy szeretnéd a potikat állítgatni, nehogy az IC-k útban legyenek. Ha magam csinálom a nyákot nem szoktam ekkora furatokat csinálni, még akkor sem, ha végül ekkorára fúrom is.
Kössz az észrevétel.
Sprint-Layout 5.0-el tervezek egyébként. Potikat egyszer kell beállítani, de megoldom nem lesz vele gond. Hely szűkébe vagyok azért nyomtam ennyire össze amit lehetett.
Hogy a kérdőjel mire utal? Épp csak arra hogy az (out) vagyis a stábkocka kimeneti ágában- természetesen ha el lesz 180° forgatva mert a nyák terven ez is helytelenül szerepel- mit is keres az a dióda-kondi páros föld felé kötve.
A hozzászólás módosítva: Ápr 7, 2015
Kérnék egy ellenőrzést a következő nyáktervemhez.
220v-ot fog kapni közvetlen szóval tutira mennék. Előre is köszi.. ui: kapcsolást is csatoltam. A hozzászólás módosítva: Ápr 13, 2015
- Mekkora az R1 és R5 SMD ellenállás? Mekkora a maximális megengedett feszültsége? Nagyobb, mint 200 .. 250V?
- Az optocsatoló alatt és az optocsatoló 1. lába valamint az R2 között nincs meg az előírt 7.5 mm kúszóút (a legrövidebb úton mért távolság a fémes felületek között).
1206, ktamas66 említette, de én is utána néztem, hogy a 1206 200v-ot bír.
Közvetlen hálózatról fog működni, szóval 210-230 között ingadozik a mérések alapján. Idézet: Javítom..„az optocsatoló 1. lába valamint az R2 között nincs meg az előírt 7.5 mm” ui: közben feltöltöttem a méretekkel együtt a képet. Minden vezető közt kell az a szabványos 6mm vagy csak az ellentétes pólusoknál illetve az AC DC közt? Gondolok itt a merőleges vezetőkre.. A hozzászólás módosítva: Ápr 13, 2015
Én is terveztem hozzá anno, de nem került megépítésre (nem is mondom, hogy tökéletes lett, mert később már nem foglalkoztam vele). A kúszóútnak a leválasztás két oldala között kell meglennie, ezt sokszor bemarással valósítják meg.
Az a baj, hogy maga az opto lábai közt sincs meg a 6mm távolság.
És itt ügye SMD az opto is. A bemarást hogy képzeljem el? Egyszerűen a nyákba be van vésve egy vékony vájat az opto alatt? Át tudod küldeni a nyákterved? Tehát a kritikusabb a leválasztás két oldala és nem a 220v-os részének vezetőtávolságánál van.. Áttervezem és az OPTO-nál megnézem mi a legnagyobb távolság.
Igen, be van vágva, esetleg fúrva, hogy hosszabb legyen a kúszóút. A 230v-os résznél a minimum távolság legyen mondjuk 2mm (hivatalosan ugye 0,005mm/V, de a 230V csúcsfeszültsége kb. 320V tehát 1,6mm, ha meg lelakkozod még kevesebb lehet).
Menni fog rá, lötstop mask, jó vastagon
Nos végül ilyen lett:
Csinálok én is olyan kis bevésést a kúszóútnak..
Kivágást kellene készítened. Inkább tegyél rá olyan optocsatolót, aminek a tokozása egyből teljesíti az előírásokat: pl. 6N135 option 7 vagy option 9. 6N135-136
Igen, én is azért próbáltam rá a DIP tokosat, hogy esetleg SMD-t lehessen belőle csinálni.
Sziasztok!
EZT a JLH fejhallgató NYÁK -ot rajzoltam át, hogy nyomtatni tudjam majd. Valaki le tudná ellenőrizni, hogy minden rendben van-e rajta? Köszönöm
Szia! A 150 ohm-nak rövidzárt rajzoltál, a tranzisztorok lábkiosztása nem az igazi.
Tényleg, köszönöm! Viszont a tranzisztor lábkiosztás hibákat nem találom, ott melyikre gondoltál?
Vagy inkább az egész rajz nem beültetési oldalról van rajzolva.
|
Bejelentkezés
Hirdetés |

















