Fórum témák
» Több friss téma |
Fórum » NiMh akku-töltő
Oké, de most már ne feszegessük tovább a dolgot..
Tetszik!
Már bocs, de olvasni szoktál, vagy csak írni?.. "A BTN egy nyomógomb, az IC meg CMOS TLC555!"
Hello! Hogy ne csak azt mond, hogy ledorongoltalak, megrajzoltam, sőt kiegészítettem.
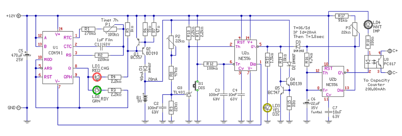
De cseppet leírom, hogyan is működne.. - Ha ráteszed az aksit, és bekapcsolod a töltőt, akkor először kisüti, majd újra feltölti. - Kisütés alatt, a sárga Led ég, töltés alatt a piros, amikor kész, akkor végül a zöld fog világítani. - Ha a C+ és C- kimenetre egy lépésszámlálót kapcsolsz, akkor azon a kisütés után láthatóvá válik az aksi maradék kapacitása. Ha feltöltés után megnyomod a DIS gombot, akkor már a feltöltött aksit süti ki 8V-ig, és közben megméri az aksi teljes kapacitását. - A töltést időre végezzük, ahol a töltési idő 7 óráját a P1 potival lehet beállítani. - A töltőáramot az R6 és R7, Re eredője határozza meg. Az áram kb. Ichg=0,62V/Re. De a tényleges töltőáram könnyen mérhető ha a D1 diódára mA mérőt helyezünk ideiglenesen. Jelenleg 40mA-ra van beállítva, az aksin is ez (7h 40mA) szerepel. - A kisütőáramot az R15 határozza meg, azonos képlet alapján. Ez jelenleg a 33ohm kb. 20mA-t ad. De a kisütő áram is megmérhető kisütés alatt, a D2 diódára helyezett mA mérővel. - A kapacitás mérés viszonylag egyszerű. Kisütés alatt az U2b astabil kapcsolásban üzemel és lépteti a számlálót. Feltételezve, hogy a kisütőáram azonos értékű, kiszámítható az ehhez szükséges impulzusok sűrűsége. Ha 20mA a kisütőáram, akkor egy óra alatt 2000 impulzusnak kell képződni. (Mivel a lépésszámláló 5 digites, 0,01mAh lépésközzel számoljuk a kapacitást. Nem a pontosság miatt, hanem hogy ne legyen szükség extrém lassú impulzusok előállítására. Az időzítő kondinak, így is illik tantálnak lenni.) Egy óra 3600sec így 3600/2000=1,8sec impulzus időt ad. Beállítani nagyon egyszerű, megmérjük a kisütő áramot, 36-ot elosztjuk a mA értékével. Stopperrel megmérünk 10 impulzus idejét, és ha nem megfelelő, P3-al beállítjuk. Természetesen ezen módszer nem atom pontossággal fogja adni a kapacitást, de hozzávetőlegesen még is megállapítható a tényleges értéke, csökkenése. Nyilván a kisütés kb. 10 órát tart, de nem kell a töltő mellett strázsálni, hiszen a kisütés után feltölti az aksit és mutatni fogja a kapacitást a lépésszámláló. Nyilván lehet bármi más impulzus számlálót is használni. Az optocsatoló könnyem megoldja az illesztést. - A kisütésnél az U2a fokozatát RS tárolóként használjuk. A nyomógombbal (vagy hálózat megjelenése esetén C3 kondival) bebillentjük, és az aksi feszültség csökkenése fogja vissza billenteni. A 8V kisütési végfeszültséget a TL431 figyeli, és P2-vel értéke beállítható. - Ha a műveletet kisütéssel szeretnénk kezdeni, akkor rátesszük s töltőre az aksit,és bekapcsoljuk a hálózatot. Ha nem töltéssel szeretnénk kezdeni, akkor előbb bekapcsoljuk a töltőt, majd ez után tesszük az aksit a töltőre. (Nem célszerű, mert időre töltünk előtte mindig célszerű kisütni az aksit.) Ha a töltő feltöltötte és meg szeretnénk mérni a kapacitást, akkor zöld jelzés után megnyomjuk a DIS gombot. Vagy ha az aski előzőleg fel volt töltve, akkor is megnyomhatjuk a DIS gombot. - Hálózat kimaradás esetén a töltő, töltés előtt ismét kisüti az askit, lévén hogy fogalma sincs arról éppen hol tartott a töltés. - A töltőt egy kis 12V..16V-os adapterről járathatjuk. Fogyasztása nem lesz több, mint 70mA. Tehát a legkisebb adapter is megfelelő számára, de jó, ha az adapter stabilizált kimenetű és nem 20V-ot ad ki terheletlen állapotban.. - Töltés végén az aksit a töltő, mintegy 120uA árammal terheli (feszültség figyelés). De a 200mAh-ás aksi, 10% töltését ez kb. egy hét alatt emésztené fel, ha az aksit a töltőn felejtjük.. Lehet valaki túl komplikáltnak fogja tartani ezt a szerkezetet, de a kezdők kedvéért a nyákot is megterveztem hozzá. Tapasztalatot, vagy ötletet szerezni belőle, bizonyára lehetséges.
Sziasztok!
A segítségeteket kérem, mivel annyira nem vagyok otthon a témában. Vettem egy használt Roomba 580 robotporszívót, de a dokkolójához nincs adapter. Viszont van otthon egy laptop tápegység, használhatom helyette ezt? 16000Ft-ot nem dobnék ki egy gyári adapterre, ha nem muszáj. A Roomba Dokkoló adaptere 22V 1,25A , amit helyette használnék 19V 3,25A. A nagyobb Amper gondolom nem gond, nem vesz fel belőle többet mint amennyi kell neki, viszont a feszültségkülönbséget nem tudom le tudja-e kezelni. Hosszú vagy rövid távon nem teszi tönkre az akksit? Elore is koszonom!
Azt, hogy mit reagál az elektronika a kisebb betápfeszültségre a kapcsolás ismerete nélkül nehéz eldönteni. A roomba 4210-hez van revengelt rajz itt. Ezen annyi látszik, hogy a proci méri a betápfeszültséget, illetve a betáp direktben az akkura van kapcsolva töltés esetén.
A hozzászólás módosítva: Dec 30, 2014
Köszönöm, ha jól értem mégiscsak 22V-ra lenne szükség, mivel valószínűleg direktben kapja az aksi?
Ha veszek egy 22V-os adaptert, ott az Amper viszont nem fog számítani, ha nagyobb mint 1,25?
A töltés az U2, U4 feteken keresztül történik, amit az U8 MCU vezérel. A 3V szerintem nem okoz gondot, de 7818, vagy Lm317 -el le lehet csökkenteni a bemenő feszt, persze bordára szerelve. Bocsi, de teljesen kizárt hogy a bemenő tápot direktben kapnák az akksik!
A hozzászólás módosítva: Dec 30, 2014
A direktbe kötést úgy értettem, hogy nincs semmilyen kapcsolóüzemű töltésvezérlő IC az akku és a betáp közt.
A rajz amit linkeltem nem a shade3 féle Roombáé, csak egy hasonlóé. Valaki panel alapján rajzolta vissza, tehát akár hibás is lehet. Mindkét porszívó 12 cellás Nimh pakkról megy és mindkettőhöz 22V-os táp kell. A következőre próbáltam utalni: Tegyük fel, hogy a két robotban azonos az elektronika ezen része és ha a proci nem tilt le az alacsony betápfeszültség esetén. Ez esetben akár működhet, maximum lassabban tölt fel. Ki kell próbálni, nagy baj nem lehet belőle. A hozzászólás módosítva: Dec 30, 2014
Ha lehet hinni az linkelt rajz melletti írásnak akkor a töltés dT módú. A Ni-Mh cellák 1.4 voltra töltődnek fel. Ez a te te esetedben (12 cella) 16.8 V. Mind a 22V és a 19 Voltos táp esetében továbbra is áram fog folyni az akkudba ami tovább nem tud töltődni ezért a betáplált energia hővé fog alakulni. A proci ezt méri és a fetekkel lekapcsolja a töltést. Érdemes megfigyelni, hogy egy teljesen független analóg alkatrészekből felépített kör is van, ami a procitól függetlenül tiltja le a töltést túlmelegedő akku esetén.
Visszatérve az amper kérdésre. A kapcsolóüzemű tápok túl nagy áram esetén jobbára letiltanak, a hagyományos transzformátorosak pedig ejtik a kimenő feszültséget. Amit ráírnak ampert a tápokra az a specifikációban meghatározott maximális áram amit egy táp le tud adni letiltás, élettartamot befolyásoló melegedés, stb nélkül. A hozzászólás módosítva: Dec 30, 2014
Így már világos
Köszönöm, akkor használom a 19 V-os tápot.
Nekem is új,viszont a wikipédia tud némi infót:
Bővebben: Link Illetve itt egy tesztleírás egy hasonló töltőről: Bővebben: Link Mindenesetre ez most felbolygatta a fantáziámat. Azt hiszem szerzek némi alapanyagot és teszek néhány próbát. A hozzászólás módosítva: Ápr 13, 2015
Sziasztok. én nem tegnap kezdtem eldobhatós elemeket töltögetni. Talán van is már némi tapasztalatom, bár ezeknek az érdekes töltőknek a leírásából nekem is van mit tanulnom. 1.: Az akkumulátor élettartama során közel azonos kapacitást képes leadni töltésenként, ellenben az elem kapacitása minden újratöltéskor feleződik. 2.: Egy akkumulátort egy éjszakára benne lehet hagyni a számára méretezett töltőben, egy elemet viszont, ha nem lyen spéci töltővel töltjük, csak állandó felügyelet mellett szabad (Hőmérséklet ellenőrzés, feszültség mérés min, fél óránként, ennél hosszabb időre nem merem magára hagyni.) tölteni, bár a rájuk írt fenyegetések szerintem túlzottak, de a túltöltésük kifolyással, akár esetleg szétdurranással is járhat. A hosszú ideig kis árammal használt elemek (Ilyenek a táviránytók, órák, stb.) már nem tölthetők újra, mert az élettartamuk amúgy is a max. raktározási idő végéhez közelít. Végül is vannak olyan helyzetek, amikor még érdemes megpróbálni, és van, amikor már nem. A max 10 alkalom körülbelül reális, bár szerintem inkább csak annak a fele lehet igaz, bízzunk benne, hogy az ő töltőjük maximálisan kímélő módon tölt, akkor talán.
Mivel töltöd, milyen árammal, meddig?
A legnagyobb buktató elemek regenálásakor, hogy elfogy a külső elektróda anyaga, és ilyenkor az elektrolit a készülék belsejében fejt ki korrodáló hatást. Ez leginkább az elemcsatlakozó/érintkező fémrészeken szembetűnő.
Amikor lehetett világítási célra gyártott Perion elemeket kapni, még volt létjogosultsága ezeknek az eljárásoknak. Volt "anyag" bennük, sokadik procedúra után jelent meg az első lyuk a burkolaton. A szomszédban egy öreg szaki ilyenkor még meg is foltozta a lyukat... A mostani "hevidjúti" csúfnevű pihekönnyű izék már kétesélyesek.Egy diódával párhuzamosan kötött ellenállás és egy soros áramkorlát volt a töltője. (10:1 töltés/kisütés arány, de az áramra már nem emlékszem - közel két emberöltővel ezelőtt volt. Akkoriban azért foglalkoztunk az elemek regenerálásával, mert akkumulátort nem lehetett kapni, IBUSZ úton a lipcsei vásárra kiutazva esetleg vehettünk ólomakku cellákat, amiből egy gyufásdobozba két darab fért. A hozzászólás módosítva: Ápr 13, 2015
Csak simán egy ilyennel. És negyed óránként mérek, amíg eléri a 1,5 Voltot. De csak azért töltöm, mert AAA-s akkum nincs annyi, mint AA-s. Amúgy akármelyik akku egy töltésre sokkal többet tud, mint egy alkáli. Mint már írtam elemet csak órákba és távirányítókba teszek, de azokat nem töltöm újra soha. Egyébként az elem töltés csak vészhelyzet, ha nincs otthon olyan fazonú akku, és nincs nyitva bolt, például az a valami kibír egy napot, amíg veszek bele új elemeket.
Tehát ez egy sima CV módú töltő. A wikipédián valami PWM jellegű impulzustöltést írnak, azt hittem ebben utazol te is.
Egyáltalán nem biztatok senkit sem alkáli elem töltésre. Még egy 20 éves Ni-Cd akku is többet tud szerintem, mint egy tegnap vett alkáli. Csupán annyit akartam megjegyezni, hogy egy véletlenül bekapcsolva hagyott zseblámpa esetén például nem kell kétségbe esni, másnap majdnem 50%-osra fel lehet tölteni az így hirtelen lemerített elemet, nem úgy a távirányítókét, melyek felett a több év tárolás miatt eljárt az idő.
Sziasztok!
Ha két akkut párhuzamosan kötök, akkor kisütés után mindkettőnek ugyanaz a feszültségértéke lesz?
Párhuzamosan kötött cellák ezután egy nagyobb kapacitású cellának látszanak. Azért érdemes egykorú, azonos cellákat válogatni. Összekötéskor is legyen azonos a töltöttségi állapotuk.
Értem. Ha összekötöm a 2-t akkor egyszerre is fog kisülni vagy az egyikben maradhat szufla, míg a másik már túlmerül?
Nem. A feszültségük mindig azonos lesz. A kivett áram a cellák belső ellenállásának arányában oszlik meg a cellák között.
A hozzászólás módosítva: Máj 23, 2015
Huh. egy kicsit most összezavarodtam.
Van 2db Nimh akkum, ezeket akarom párhuzamosan kötni, hogy nagyobb legyen a kapacitás. Nem tudom, hogy melyik hogy van feltöltődve, az egyikre a multi 1.23V-t, a másikra 1.27V-t mutat. Mielőtt össze kötném a kettőt, süssem ki addig az 1.27V-ost amíg 1.23V-ot nem fog mutatni? Ha összekötöm a kettőt, és elkezdem tölteni, majd a töltés végeztével szétbontom az összekapcsolt cellákat 2 külön cellára, akkor mindkettőn ugyanaz a feszültségérték lesz? Vagy ha párhuzamosan kisütöm őket akkor a kisütés végeztével mindkettő ugyanolyan feszültségű lesz?
Ha össze van kötve, akkor hogy lehetne különböző a feszültségük?
Miért akarod szétbontani, ha egyszer összekötötted? A magukra hagyott cellák feszültsége az önkisülés következtében csökenni fog. (Azt az esetet leszámítva, amikor nagyáramú kisütés utáni állapotban vannak. Ilyenkor emelkedhet a feszültség.)
Igazából az érdekelne, hogy a szétbontás után is azonos lesz a feszültségük?
Egy pillanatig igen. Utána valamennyire változni fog, az önkisülés teszi a dolgát.
|
Bejelentkezés
Hirdetés |








A mostani "hevidjúti" csúfnevű pihekönnyű izék már kétesélyesek.





