Fórum témák
» Több friss téma |
- Ez a felület kizárólag, az elektronikában kezdők kérdéseinek van fenntartva és nem elfelejtve, hogy hobbielektronika a fórumunk!
- Ami tehát azt jelenti, hogy a nagymama bevásárlását nem itt beszéljük meg, ill. ez nem üzenőfal! - Kerülendő az olyan kérdés, amit egy másik meglévő (több mint 17000 van), témában kellene kitárgyalni! - És végül büntetés terhe mellett kerülendő az MSN és egyéb szleng, a magyar helyesírás mellőzése, beleértve a mondateleji nagybetűket is!
nem értek valamit mért töröl a moderátor állandoan segitséget kértem
Helyesírásra, fogalmazásra figyelj.
Például a mondat elején nagy betűt használunk. A mondat végén írásjelet. Lehet, hogy nem jó helyen kérdeztél. Mint látod az oldal témákra van bontva, mindent a helyén kell kérdezni, mivel nem vagyunk önzőek a segítség később másnak is jól jön.
A hozzászólás módosítva: Ápr 20, 2015
Köszönöm a segítségét mindenkinek! Úgy tűnik, hogy a kapcsolónál valami érintkezési hiba volt, mert most jól működik, miután a kapcsolóm csatlakozóját levettem és visszatettem.
Ezek szerint a tápfeszültséggel volt gond.
Sziasztok, ha egy töltővel lehet tölteni egy 12V 7.2Ah-s ólomzselés akksit, akkor azzal tölthetek 2db 6V 7.2Ah-s sorba kötött akksit?
Jelen állás szerint a GND nem jutott el a forgókapcsolóig, így nem tudtam lehúzni fölre a mikrokontroller azon lábát, amin a megfelelő interrupt van. Remélem honlap is így fog működni. Még egyszer köszi a segítséget!
Ha az állapotuk, és töltöttségi szintjük egyforma, akkor igen.
Persze, ha van lehetőség, menet közben (is) ellenőrizd a feszültségeket.
Használat közben is sorbakötve lesznek szóval remélem egyforma lesz a töltöttségi szintjük. 2db új akksit veszek szóval az állapotuk is hasonló kell hogy legyen. Köszi a segítséget!
Sziasztok van egy Grundig NA 80 videokamera töltőm amin van egy DC 9.6V 1.2A kimenet. Ezen a kimeneten 11.5 voltot mérek. Mikor rádugom a kamerára a vezetéket a gép bekapcsol de a kijelzője folyton vibrál illetve csikos lesz illetve valamelyik kazettát lejátssza valamelyiknél gyenge akku kiírással kikapcsol mikor hálozatról megy. Lehetséges, hogy a nagyobb feszültség végett vibrál a kijelző illetve a töltő is már gyengélkedik?
A hozzászólás módosítva: Ápr 21, 2015
Valoszinuleg nem nagyobb a feszultseg, hanem tag hatarok kozott ugral es a muszer 11.5V-nak meri. Lehet, hogy kiszaradt a toltoben egy-ket elko. Elsore meg kellene nezni szkoppal a tolto kimenetet. Vagy belenezni a toltobe, es az elkokra ramerni kapacitasmerovel. Persze kifottasztott allapotban.
Sziasztok!
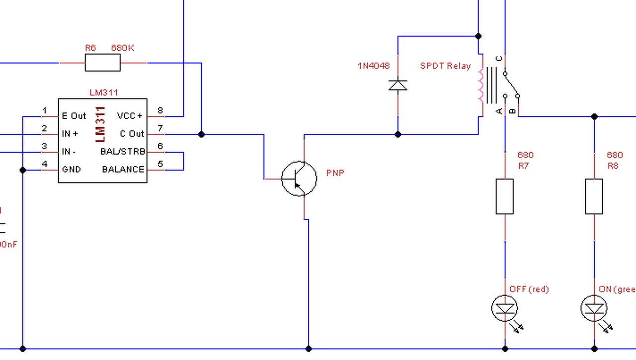
Csináltam egy termosztátot, és terhelés nélkül teljesen jól működik szépen ki/be kapcsol. De ahogy rárakom a terhelést (kb: 5A folyik át a relén) nem akar kikapcsolni amikor eléri a küszöbfeszültséget, hanem elkezd perlegni úgy, hogy látszik még a pogácsák között is a folyamatos szikrázás. Próbáltam nagyobb kondikkal szűrni mindent, de nem segített. Van ötlete valakinek hogy hogy lehetne ezt megoldani? Itt a kapcs.rajz. Előre is köszönöm a segítséget! A hozzászólás módosítva: Ápr 21, 2015
Túl sok a relének az áram, keress nagyobb terhelhetőségüt.
30VDC -n 10A a terhelhetősége.
12VDC -n 5A -n szeretném használni. Tudom hogy nagy az áram, de akkor is simán el kéne engednie. Valami más megoldás kell.
Olvass vissza, kicsit feljebb volt hasonló probléma.
Szia! Növeld meg a hiszterézist! Csökkentsd a 680k ellenállás értékét ameddig szükséges.
Szia!
Nem lesz jó úgy sem mert akkor meg túl nagy lesz a hiszterézis és sokat kell hűlnie a levegőnek hogy visszakapcsoljon. Amúgy levettem 100K -ra a visszacsatolást ami már amúgy is túl nagy hiszterézis de még így is perlegett a relé elég rendesen. Ez sajnos nem lesz jó. Esetleg ha az IC 7-es lábára raknék egy tranzisztort és azzal kapcsolgatnám a tekercset? Lenne valami értelme?
Hello! Az első nagy problémád az, hogy tekintélyes áramokat kapcsolsz arról a tápról, amiről az érzékelő hídáramköre is működik. A táp megzuhanhat,mikor bekapcsol a relé, és azt észre veszi az áramkör. De az is lehet, hogy földhurok van az áramkörödnél. Minden estre célszerűbb lenne stabilizálni az IC tápfeszültségét.
Szia!
Egy PC tápról üzemeltetem az egészet. +12VDC -n 15A -t tud. 5A nem kevés tudom, de szerintem a táp stabilan tartja a feszültséget. Bekapcsolásnál nincs is gond, mert alapértelmezetten folyik az áram a relén (NC) -t kötöttem be. Kikapcsolásnál viszont jön a perlegés a nagy áram miatt. Azért megpróbálom stabilizálni az IC feszültségét. Ehhez elég egy zéneres stabilizálás, vagy inkább lm317 vagy hasonló? A földhurkot hogy érted? A terhelés GND-je azonos az áramkörével. Ez gond lehet?
A relé egy kb: 3Ohm -os terhelést kapcsolgat ami 4.8 - 5.1A-t vesz fel. Hőmérséklettől függően.
Egy zéner-ellenállás-kondi megfelelő lehet. A huzalozást csillagpont szerűen kell kialakítani, ugyan úgy mint egy végfok esetében. Tehát a terhelés pozitív-negatív vezetékét teljesen külön kell vinni a táp kapcsára mint az áramkörét.
Attól hogy egy táp 15A-es, még lehet "cibálni" a tápot. A gyors változásokra a kapcsolóüzemű táp nem képes reagálni, azt a strapát kimenti kondinak kell "állni"..
Üdv, csatoltam egy nagyon egyszerű kapcsolást.
Azt szeretném megtudni, hogy R2-nek milyen értéket kell beállítanom? Mekkora áramot szabad a tranzisztor bázisára engedni? Az adatlapon ezt miből tudom kiolvasni? 2N3904 adatlap Szerk.: A G1 2 db 1.5 V-os ceruzaelem akar lenni, csak az EAGLE-ben nem találtam ilyet. A hozzászólás módosítva: Ápr 21, 2015
Értem már, köszi. A GND az külön van, a +12V -ot azt körbe viszem az áramkörbe egész a reléig. és közbe leveszem róla amit kell. Lehet akkor ez a gond. Áttervezem a nyákot és kibővítem a stabilizálással az IC -nek. Közben kísérletezgettem és egyenlőre úgy látom sikerült kiküszöbölni a perlegést. Az IC 7-es lába és a tekercs közötti részt elvágtam, és rákötöttem egy PNP tranzisztor bázisát, emittert a GND-re, kollektort meg a relé tekercsére. Így most jó lett de azért újra tervezem az egészet. Köszönöm a segítséget!
Idézet: Biztos, hogy ezt igy kototted? „Az IC 7-es lába és a tekercs közötti részt elvágtam, és rákötöttem egy PNP tranzisztor bázisát, emittert a GND-re, kollektort meg a relé tekercsére.”
Igen. Leellenőriztem kétszer is. Miért? A mellékletben egy részlet a bekötésről.
Hat azert, mert itt a tranzisztor nem tranzisztor, hanem csak a bazis-kollektor diodajat hasznalod. Es nem mellesleg 12 volt van zaroiranyban a bazis-emitter atmeneten, amit a tranzisztor nem szeret.
Kapcsolóként használom a tranzisztort. Ha az IC 7-es lábán alacsony jelszint van, akkor nyit a tranzisztor és a relé tekercse a tranzisztoron keresztül kap áramot, nem pedig az IC-n ahogy eddig. A z UBE egy kicsit tényleg sok, erre nem gondoltam.
Érdekesség: kb. 1,5 éve vettem egy fülhallgatót, most ment tönkre (pedig a legalsóbb árkategóriás). Az történt, hogy az egyik fele nem szólt - pont azon a helyen tört meg a zsinór, ahol már nem lehet egyszerűen műteni: a bogyó belsejében, a műanyag alatt. Próbáltam szétszedni, de olvasztva-ragasztva volt, eltört.
Na ez ennyi, semmi gond, ennyi pénzért sokat kibírt (kb. 1200.-), vettem ugyanott ugyanolyat, biztos még a széria is ugyan az, a dobozza már csupa kosz volt, nem vitték el azóta az üzletből. Lényeg a lényeg: most amikor ezzel hallgatom a zenét, sokkal zeneibb, van basszusa, nem olyan recsegős mint a "régi". Aztán ráeszméltem, hogy anno amaz is ilyen jó volt, csak az idő elbánt vele. Mi okozhatta amannak a romlását? Túl erős jelet kaphatott? (csak a mobilommal volt használva). Ezt szeretném megóvni, már ha lehet..
Adhatok egy jó tanácsot? Ha most vettél újat, akkor egy csepp pillanatragasztóval ragaszd oda a vezetéket a műanyaghoz ott ahol kilép a ,,bogyóból". Ezekben tipikusan csak a forrasztás tartja a drótot, így nem tud kiszakadni. Most cseréltem jack dugót az enyémen, mert letörött róla. Én már forrasztottam vissza drótot ilyen agybadugóba. Lombfűrésszel kettévágtam, megforrasztottam és utána összeragasztottam. Nem hiszem, hogy túl nagy jelet kapott volna, az zavart volna téged is. Szerintem csak szimplán elöregedett a membrán anyaga, megrevült, megkeményedett így már csak a nagyobb frekvenciájú magas hangokat tudta csak leadni.
|
Bejelentkezés
Hirdetés |












