Fórum témák
» Több friss téma |
5*3 az rengeteg láb. Nem lehet ezt a csodát dupla tokban kapni?
![]() Egyébként elkezdem akkor tervezni a nyákot.
És ha kettő egy tokban lenne, akkor szerinted hány lába lenne? Mert maximum a bementet lehetne közösíteni. Vagy is annak 6 helyett 5 lába lenne..
Sziasztok. Van egy Lamptron FC5V ventilátor szabályzóm. Szivattyút szeretném róla szabályozni, de úgy , hogy el is induljon bekapcsoláskor a szivatyú. A szivatyú kb 8,5v nál már elindul, viszont jelenesetbe mindig le kell szabályoznom 5,5 v ra, hogy ne pörögjön ezerrel.
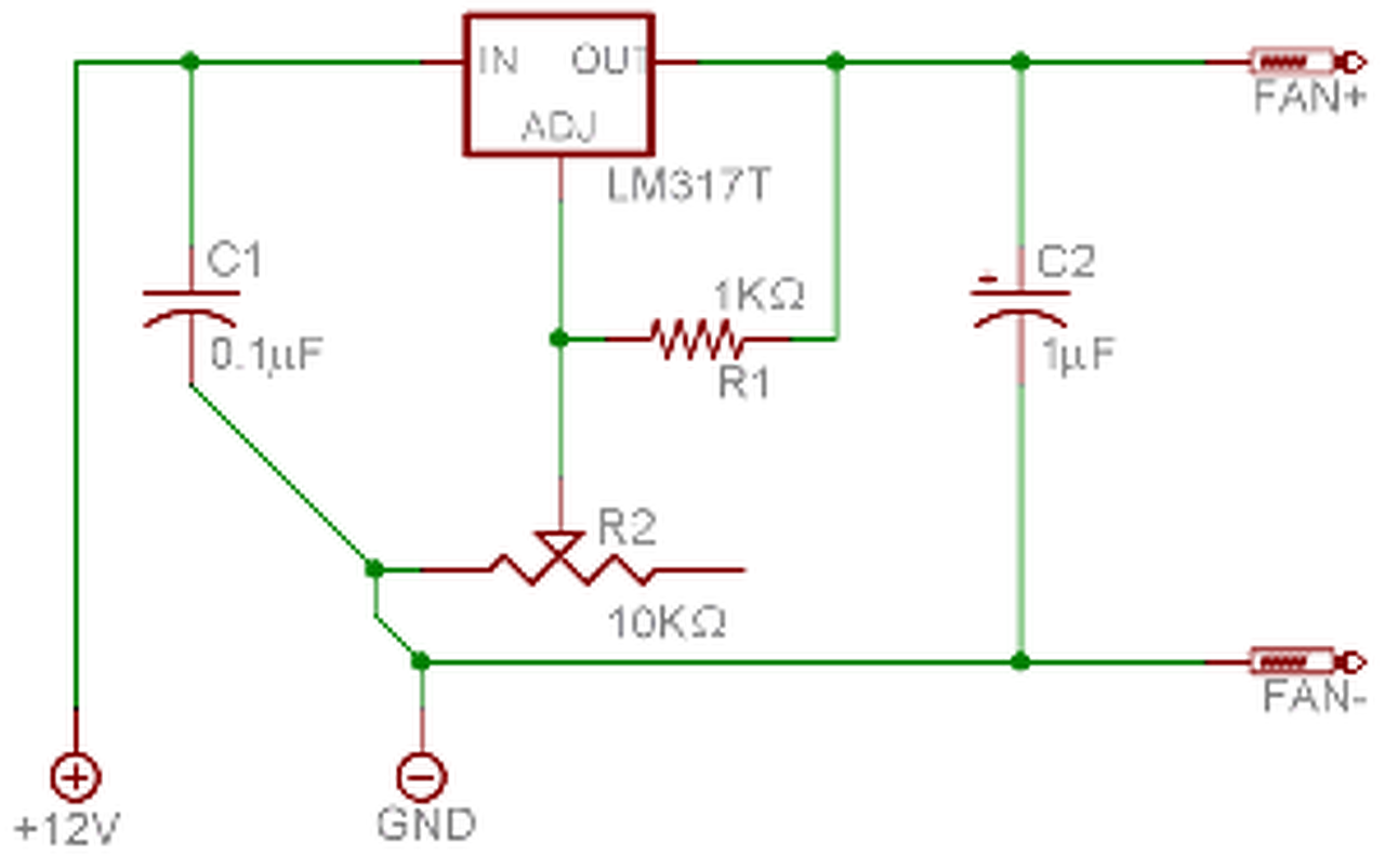
Sziasztok! Kezdős elektrós vagyok és a kérdésem a következő lenne: A mellékelt kép alapján a GND-t kellene rákötnöm, de én egy egyszerű 12 voltos adapterről szeretném működtetni a ventilátort (nem számítógépbe kell). A GND helyett ráköthetem a - 12V-t? Köszi előre!
Igen, rákötheted
A 12 V -os adapternek nincs -12 V -os kivezetése. A 12 V -os adapternek van egy pozitív (+), és egy negatív (-) kivezetése. Az lesz a GND, amelyiket rákötöd. Ha pl. negatív feszültséget akarsz előállítani, akkor a + végét kell a GND -re kötni. (LM337)
Sziasztok!
Szeretnék építeni 6db ventilátorhoz egy PWM szabályzót. Még volt régről egy kapcsolásom (ez csatolom a hsz-hez) amiről most több helyen is olvastam, hogy a 3-as és a 7-es láb fel van cserélve. Ezen megdöbbentem, mert nekem tökéletesen üzemel a kapcsolási rajz szerint. Még szimulációs programban is megépítettem, ott is működött. Felcseréltem a megnevezett lábakat, ami egy működésképtelen kapcsolást eredményezett. Akkor miért is kellene őket felcserélni? A hozzászólás módosítva: Máj 27, 2015
Nem kell felcserélni semmit. (Azért nem működik, mert úgy a 7-es lábnak nincs felhúzó ellenállása. Az meg nyitott kollektoros kimenetű.)
Értem, köszönöm a választ.
Még egy kérdésem lenne, hogy a ventilátorok PWM szabályzásához mekkora frekvenciájú jel lenne az ideális? A hozzászólás módosítva: Máj 27, 2015
Ezt csak Te fogod megtudni, mikor elviselhető számodra a sipítása..
Egy régebbi ventilátorral már kipróbáltam 1kHz-es frekvencián, az picit sem sipított, igaz a kitöltési tényezőt csak 40-80% között tudtam állítani. Amint megjönnek az újak, azokkal is kipróbálom.
Egy másik kérdésem is lenne ehhez kapcsolódóan: mindig is az volt bennem, hogy ha egy ventilátorra 0%-os vagy nagyon alacsony kitöltési tényezőjű jelet kapcsolunk, akkor az nem is indul be. Több tesztben is csak 30%-tól kezdik el a mérést/bemutatást. Ma végre ki tudtam próbálni az új ventilátorokat egyik ismerősömnél egy normális függvénygenerátorral. Ezek 0%-nál is szépen pörögnek kb. 580-as fordulaton. Ennél alacsonyabb fordulaton amúgy sem szerettem volna hajtani őket, szóval ez nem probléma.
Ez hogyan lehet? Rosszul tudtam, hogy ilyenkor nem is kellene beindulnia?
A potméter állása nem a valós állapotot jelzi. 0% kitöltés = nincs jel. Ha mégis megy, nem 0% a kitöltés.
Ha a táp lehúzása után megáll a venti, az a 0%-os kitöltésű jel nekem nagyon gyanús lenne
.
Pedig tényleg 0%-os kitöltésű jelről van szó. Oszcilloszkópon is meg lett mérve. Ha a PWM vezérlő lábát lekötöm a földre (GND) akkor is megy.
Közben megtaláltam a hivatalos adatait, így már érthető a dolog: http://www.arctic.ac/media/wysiwyg/Products/F12_PWM_REV2/tech_data/...aC.jpg 0%-hoz kb. 500RPM tartozik. A hozzászólás módosítva: Máj 28, 2015
Így már érthetőbb, a szabályozó jel 0%-os. És már az előző kérdésed is érthetőbb:
Idézet: „2.1.4 PWM Control Input Signal The following requirements are measured at the PWM (control) pin of the fan cable connector see Figure 7 and Table 1: PWM Frequency: Target frequency 25 kHz, acceptable operational range 21 kHz to 28 kHz Maximum voltage for logic low: VIL = 0.8 V Absolute maximum current sourced: Imax = 5 mA (short circuit current) Absolute maximum voltage level: VMax = 5.25 V (open circuit voltage) This signal must be pulled up to a maximum of 5.25V within the fan. Note: New fan designs are strongly encouraged to implement a 3.3V pull up for compatibility with buffer design limits on Hardware Monitor Devices e.g. Super IO devices. ”
Összekevered a kontrolt a vezérlőjellel.
Ez előfordulhat, de ez csak azért van, mert én még nem láttam soha, hogy magyar nyelven bárki is "kontroll jelnek" hívta volna. A PWM vezérlőjel mást jelent?
Gondolom egy 4 vezetékes ventilátorról van szó aminek a lábai
12V, GND, PWM, Sense, PWM lábán kapja a vezérlést, ez nem lehet 0% ugye mert akkor nincs ami hajtsa. Sense(kontrol) lehet 0% abban az esetben ha a ventilátor 500rpm körül forog. PWM hajtja a ventilátort a sense meg vissza ad egy PWM jelet a vezérlőnek. Ez a te esetedben nem is kell.
Én meg így tudom: http://www.overclockers.com/forums/attachment.php?attachmentid=92908
GND, 12V, Sense, Control Az meg hogy a PWM lábra érkező vezérlés nem lehet 0%, épp az előbb dőlt meg A hozzászólás módosítva: Máj 28, 2015
Rendben
lehet az 0% legfeljebb nem forog a ventilátor A hozzászólás módosítva: Máj 28, 2015
Forog az elég szépen. Ha elkerülte volna a figyelmed: http://www.arctic.ac/media/wysiwyg/Products/F12_PWM_REV2/tech_data/...aC.jpg
Itt látszik is a 0%-hoz tartozó fordulatszám, amit méréssel sikerült is igazolni. Mondjuk ez lehet hogy egy speciális ventilátor... A hozzászólás módosítva: Máj 28, 2015
Itt a specifikáció, látszik, hogy a 0% PWM nem specifikált terület. A sense-en mérni tudod a fordulatot, ha ellenőrizni kell tényleg meg-e.
Köszi, hogy megosztottad ezt a fájlt, már régóta keresek hasonlót.
Ahogy néztem 3 típusú ventilátort tüntetnek fel benne (A, B, C) és látszik is, hogy az A típusúra illik az amit én is írtam.
Hello!
Adott egy Dell mini 1018-as, amiben nem volt gyárilag venti, de én raktam bele, mindig túlmelegedett. Az USB 5V-járól kapja az áramot. Remekül is működik, de éjjel ha bekapcsolva hagyom torrentezés miatt, akkor zavaró a hangja, és ilyenkor nem is melegedig fel. Volna egy olyan kapcsolás, ami csak 3-4 db alkatrészből áll, és 5v-ról is működik? Eddig csak 12v-osat találtam. 70-75 fok lenne a küszöb, tehát pl. 75 fok fölött kapcsoljon be, alatta meg álljon le. Szenzorom van, pár db laptop akkut szétszedtem már, azokban volt. A hozzászólás módosítva: Jún 21, 2015
Hello! Az R1 ellenállást kell a hőfok szerint megválasztani
Sziasztok , esetleg hasonló szabályozó építésébe kezdett valaki? Nagyobbacska projekt , viszont nekem most erre lenne szükségem!
Köszi a válaszokat előre is !
Sziasztok!
Nem találtam más fórumot, amibe jobban beleillene, ezért írom ide ![]() Egy 5cm-es 12V-os számítógép ventilátort szeretnék lassítani. Egy step-up konverter felé tettem, és egy 12V-os ólomsavas akkumulátorról használom hűtésre, nagyon hangos ahogy maxon pörög, és attól tartok nem lenne túl tartós... Mekkora ellenállással tudnám lassítani, hogy hasonló fordulatszámon üzemeljen, mint egy számítógépben? Előre is köszi a válaszokat!
Nézd meg az adatlapját! Rajta van pl. "12 V, 0,13 A". Ennek alapján már lehet ellenállást számítani. Azonos értékű soros ellenállással még biztosan elmegy és sokkal csendesebb lesz.
|
Bejelentkezés
Hirdetés |







.
lehet az 0% legfeljebb nem forog a ventilátor






