Fórum témák

» Több friss téma
Fórum » Kivezérlésjelző, de nem LED-ekkel
 
Témaindító: seedz, idő: Nov 15, 2005
Témakörök:
Lapozás: OK   18 / 26
(#) mate886 válasza vicsys hozzászólására (») Nov 23, 2014 /
 
A tápon 3 kivezetés van : "METER" "G" "3V" ezek mennek a kijelzőbe. Akkor azt a sok kis kivezetést /3./ a "G" be kell kötnöm gondolom. Köszönöm a segítséget Ha kész lesz, mindenféleképpen teszek fel róla egy videót Ha közben megakadok akkor ugyis irok még
(#) szamóca válasza mate886 hozzászólására (») Nov 23, 2014 / 1
 
Így talán megérted.

Vidi.png
    
(#) mate886 válasza szamóca hozzászólására (») Nov 23, 2014 /
 
huhh, köszi, már értem hogy mi mire való ... lehet hülye kérdés lesz, de csak kíváncsiságból : mi történne ha egy szimpla egyenirányítót raknék be a helyére?

Kezd már el használni a SHIFT gombot!
A hozzászólás módosítva: Nov 23, 2014
(#) szamóca válasza mate886 hozzászólására (») Nov 23, 2014 /
 
A szimpla egyenirányító egy dióda?
Mert ez esetben a jel megjelenésekor, egy világító csíkot látnál, majd a szám végén meg sötétséget. Arra jó lenne, hogyha süket vagy, hogy lásd megy-e zene.
(#) mate886 válasza szamóca hozzászólására (») Nov 23, 2014 /
 
Akkor az a lehetőség kilőve . Az adminoknak vagy a moderátoroknak elnézést a kisbetűkért . Telefonon már megszoktam a kisbetűket. Figyelni fogok rá!
(#) Ge Lee hozzászólása Dec 10, 2014 /
 
Üdv!
Régebben találtam itt az oldalon egy PIC-es kivezérlés jelzőt, már nem tudom hogy ki csinálta. Rajz az nincs csak a nyák és a hex. Szeretnék egy ilyet építeni, mert kék LCD-vel hasonlít messziről a VFD-re ami nekem nagyon tetszik.
A baj csak az, hogy át kellene írni a programot amihez én nem értek. Tele van olyan dolgokkal ami nekem nem kell, induláskor kiír ezt azt, meg üzemmódokat lehet váltani rajta, stb. stb. Nekem csak arra lenne szükségem, hogy bekapcsolom, és működjön a 2x16db karakter, hasonlóan mint ezen a videón, de minden sallang nélkül. Tehát nem kell L-R felirat és csúcsérték tartás sem. Lenne olyan kedves valaki és átírná nekem?
(#) kaqkk válasza Ge Lee hozzászólására (») Dec 10, 2014 /
 
Ha valaki a hex et átírja neked akkor annak digitális agya van . Éppen azért nem tette fel a tervező a programot-forráskódot hogy ne tudjanak "belepiszkálni" , akkor jársz legjobban ha megkeresed az illetőt aki csinálta az eredetit.....
(#) Ge Lee válasza kaqkk hozzászólására (») Dec 10, 2014 /
 
Találtam egy másikat is a vinyómon, de fogalmam sincs hogy ez honnét van és hogy mit csinál. Ehhez van egy asm file is. Persze rajz az ehhez sincs... Imádom a félinformációt.
Azt hiszem az lesz hogy keresek egyet a guglival amihez megvan minden.
A hozzászólás módosítva: Dec 10, 2014
(#) levente507 válasza vicsys hozzászólására (») Márc 16, 2015 /
 
Sziasztok,
Hasonlóan mate886 kollégához, én is tervezem egy fluorescent (hitachi magnóban volt) kivezérlésmérő használatát, az alábbi cikk alapján vezérelve: Bővebben: Link .

Mivel a magnó kivezérlésmérője -20 dB-től releváns, így az erősítő halk kivezérlése mellett nem jelez. A hangerőt -80 dB-től lenne érdemes mérni (0 dB a teljes kivezérlés lenne).

Viszont, sok erősítőnél van egy un. 10x-ező kapcsoló, ami halkabb zenehallgatáskor bekapcsolva a kivezérlés mérőt nagyobb érzékenységre kapcsolja.

Az ötletem az lenne, hogy a szóban forgó kapcsolást nem lehetne-e kiegészíteni, egy automata érzékenység állító áramkörrel? Magyarán egy bizonyos jelszint alatt egy "előfok" magasabb feszültség szintre kapcsolna. Afölött viszont átváltana a "tizedelő" üzemmódba. Esetleg kiegészítésként a kapcsoló feszültség szintjét trimmer-potméterrel állíthatóvá tenni.

Meg lehetne ezt valósítani?
(#) levente507 válasza levente507 hozzászólására (») Márc 16, 2015 /
 
Hogy az elképzelést tovább boncolgassam valami ilyesmire gondolok, hogy a bemenetre kapcsolt alábbi áramkör egy erősítő fokozat tápját földre húzza (amire szintén az eredeti jel megy), és ezt megkerülve kisebb jel megy tovább. Hozzáteszem nem vagyok túlzottan jártas az elektronikában (ohm törvénye még megy, ha muszáj... ). A potméter szabályozná, hogy mekkora jelnél nyitna a tranzisztor. De előjött egy újabb probléma: Mi van akkor, ha a kapcsoló jel közelében halkul-erősödik a jel. Ebben az esetben kapcsolgat az áramkör. Ezt a c1 kondenzátor értékével lehetne befolyásolni?

Teljesen "blőd" elképzelés?
(#) IOsys hozzászólása Ápr 19, 2015 /
 
Sziasztok! Elolvastam párszor a proli007-féle analóg kivezérlésmérős cikket, de néhány része még mindig nem tiszta. Sok kérdés helyett inkább írom a lényeget. 6 ohmos hangszóróim vannak, 15W-osak. Ezekhez milyen ellenállásokat kell használjak nagyjelű üzemmódhoz? A "6W-tól 100W-ig" rész zavar engem, 6W alatt meg se moccan?
A hozzászólás módosítva: Ápr 19, 2015
(#) proli007 válasza IOsys hozzászólására (») Ápr 20, 2015 /
 
Hello! A lényeg, hogy a bementi jelszintet hozzá kell igazítani az áramkörhöz.
- Az áramkör kimentén maximális jelnél 5V szükséges. A trimmer potiva az erősítést 1..16 között lehet állítani. Au=1+(33k*2.2k)
- Ha a bementi 22kohm az R1 helyen van beültetve, akkor "nincs bementi osztó". Így a bementi feszültség 0,3V..5V között lehet. Vagy ezen tartományon belül beállítható a kimenti 5V a trimmerrel.
- Ha nagyobb a bementi feszültség mint 5V, akkor szükség van a bemeneten osztásra. Ekkor a 22kohm-ot az R3 helyére kell beültetni, és az R2-vel az feszültségosztót fog alkotni. Ennek osztás aránya 1+(R2/R3)=1+(100k/22k)=5,5. Vagy is a bementi jel tartománya most már 5,5-ször nagyobb lehet. Vagy is 1,66V..27,7V bementi jel mellet beállítható a műszer a trimmerrel.
- Mivel neked 6Ohm-os hangszóród van és azon 15W teljesítményed, ehhez 9,48V tartozik. Uki= gyök(P*R)
A hozzászólás módosítva: Ápr 20, 2015
(#) IOsys válasza proli007 hozzászólására (») Ápr 20, 2015 /
 
Köszönöm! Igaz, hogy a cikket kezdőknek írtad, de nekem még éveket kell tanulnom, hogy kezdő legyek.
(#) proli007 válasza IOsys hozzászólására (») Ápr 20, 2015 /
 
Nem az a lényeg, hanem hogy így érted-e..
(#) IOsys válasza proli007 hozzászólására (») Ápr 20, 2015 /
 
Értem, kivéve a legutolsót, hogy mihez tartozik a 9,48V.
(#) proli007 válasza IOsys hozzászólására (») Ápr 20, 2015 /
 
A hangszóródhoz. Hiszen azt írtad, hogy 6ohm-os és 15W-os. A teljesítmény P=U^2/R. Ha visszaszámolod, akkor lesz a 6ohm-os hangszóródon 15W, mikor a feszültség rajta 9,48V. Ehhez kell igazítani a kivezérlésjelző mutatását.
(#) IOsys válasza proli007 hozzászólására (») Ápr 21, 2015 /
 
Ja, hogy úgy! Köszönöm, pár lépéssel le voltam maradva.
(#) IOsys válasza proli007 hozzászólására (») Ápr 24, 2015 /
 
Üdv! Már csak egy kérdés. A tápom 10 vagy 11 volt DC. Melyik legyen? Ebben az esetben a zener és R13 elhagyható. Elhagyjam?
(A műszer előtét ellenállását kimértem 5V-0dB kitérésre, 28.5Kohm lett.)
A hozzászólás módosítva: Ápr 24, 2015
(#) proli007 válasza IOsys hozzászólására (») Ápr 25, 2015 /
 
Hello!
- Bármelyiket használhatod és a zéner és R13 elhagyható.
- Az 5V/0dB-nek csak hozzávetőlegesen kell meglenni, tehát nem szükséges pontos alkatrész, a legközelebb álló szabványos érték (pld. 27kohm) bőven megteszi.
(#) IOsys válasza proli007 hozzászólására (») Ápr 25, 2015 /
 
Köszi! 27Kohm lett beültetve. Mi az a legalacsonyabb feszültség, ami még jó az áramkörnek?
(#) proli007 válasza IOsys hozzászólására (») Ápr 25, 2015 /
 
Az attól is függ mennyire szeretnénk megtartani az 5V vonatkoztatási szintet. Mert az IC maradék feszültsége (mivel nem tudja az IC kimenete megközelíteni a tápot), a tranyó bázis-emitterének feszültsége és egyéb veszteségek miatt, pld. 5V tápfesz mellett, legfeljebb 3V kimenti szintre lehet számítani. Csökkenő táp mellett, egyre "hatékonyabbak" lesznek a veszteségek..
(#) IOsys válasza proli007 hozzászólására (») Ápr 25, 2015 /
 
Köszönöm, kap egy 9V stabot. Egyenirányításnál a puffernek elég ugye egy 47µF kondi is, mert 10-20mA áram fog folyni maximum? (Előtét méretezésnél elfelejtettem áramot mérni.)
A hozzászólás módosítva: Ápr 25, 2015
(#) proli007 válasza IOsys hozzászólására (») Ápr 25, 2015 /
 
Bár a puffer kapacitása szoros összefüggésben áll a terhelőárammal, de megválasztásánál más szempontot is figyelembe kell esetleg venni. A lényeg, hogy a stab számára szükséges 2..3V-al magasabb feszültség. Tehát mondjuk 9V kimenti feszültség esetén ez 11..12V. De ez alá a brummfeszültség alsó pontja terheléskor sem lóghat le. Tehát nagyobb tartalék feszültségnél megengedhető a kisebb kapacitás, kisebbnél viszont nem. A 2200µF/1A ükölszabály általános esetekre vonatkozik. Egyéb esetben pedig mérni-számolni kell..Pld..
A hozzászólás módosítva: Ápr 25, 2015
(#) IOsys válasza proli007 hozzászólására (») Ápr 25, 2015 /
 
Ahogy látom, lesz az 470µF is.
(#) proli007 válasza IOsys hozzászólására (») Ápr 25, 2015 /
 
Kis áramoknál könnyebb használni nagyobb kapacitású kondit, min 5..10A mellett. De egy ilyen áramkör nem túl kényes a tápfeszültségre, így a stabilizálás is adott esetben szükségtelen. Tehát ha nem lépjük túl az IC táphatárait, nem is szükséges stabilizálni..
(#) IOsys válasza proli007 hozzászólására (») Ápr 25, 2015 /
 
Vagy úgy. Köszi mindent.
(#) Orbán József hozzászólása Jún 14, 2015 /
 
Üdv! Bizonyára próbálta már valaki a következőt, tapasztalata mi, ha:
Egy db analóg kivezérlésmérőt áldozok egy erősítőre, mert úgyis csak kb. kell a kimeneti szintet látnom, ezért 1-1 db germánium dióda+ellenállás közösítve, majd újabb soros ellenállás(trimmer) és megy a műszerre. Ami 600 Ohm-os, retro jellegű kínai "gyöngyszem".
Az erősítőm +/- 30V-ról jár...
A hozzászólás módosítva: Jún 14, 2015
(#) kameleon2 hozzászólása Jún 26, 2015 /
 
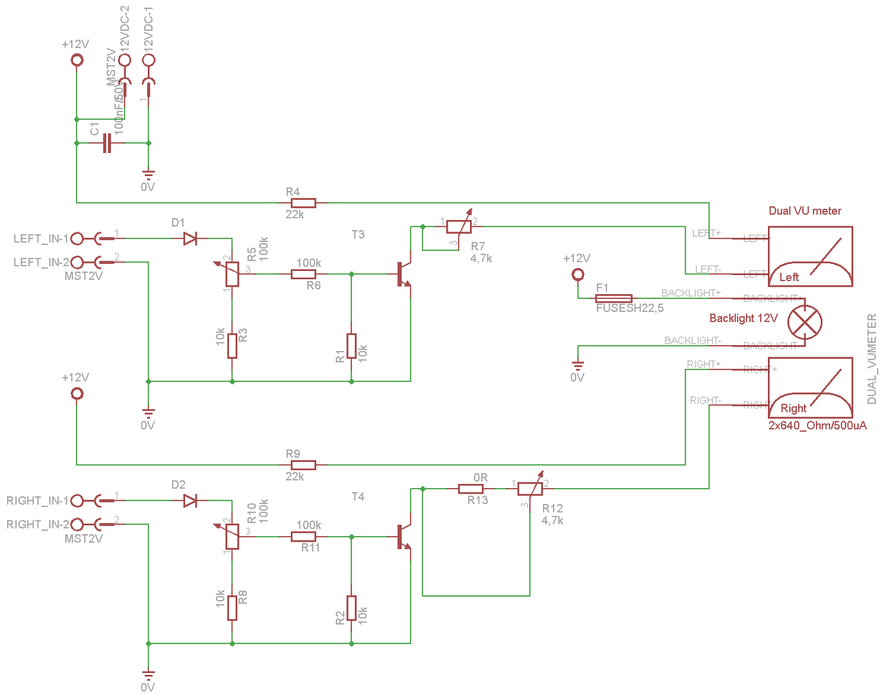
Sziasztok! Régebben építettem már ilyet ( vagy 30 éve), de kíváncsi vagyok a nagyérdemű véleményére. Quad 405-höz szeretnék illeszteni egy duál műszeres vumetert. A műszerek adatai: 1,5mH; 500uA; 640Ohm. A 100V-os kimenetről (hangszórókimenet) hajtanám. Mellékelem a rajzom. Kinek mi a véleménye? Van esetleg valakinek szimulátora, amin le lehet tesztelni? Megj: a 0 Ohmos ellenállás egy átkötés, hogy egyoldalas panelen cnc-vel meg tudjam csinálni.
A hozzászólás módosítva: Jún 26, 2015
(#) Massawa válasza kameleon2 hozzászólására (») Jún 26, 2015 /
 
Ha a müszerek csak mezei deprez müszerek, akkor legfeljebb átlagolni fog, de nem sok köze lesz a jelszinthez. Ahhoz némileg komplikáltabb áramkör kell, csillapitással stb.
A hozzászólás módosítva: Jún 26, 2015
(#) kameleon2 válasza Massawa hozzászólására (») Jún 26, 2015 /
 
A műszerek -20 tól +5dB -ig vannak skálázva. A jelszinthez így sincs köze. Nem is azért kell, pusztán, hogy ugráljon valami az előlapon és végkitérésnél jobban ne lengjen ki, valamint a sötétben is lehessen látni. A csillapításon én is gondolkodtam, feltételezem valamilyen kondenzátoros megoldásra gondoltál? Gondolkodtam bemeneti szűrőn is, de akkor melyik sávra? Talán a mélyek lennének a legütősebbek - hiszen annak a dinamikáját tudja még a műszer és a szem is lekövetni. Nekem mondjuk az átlag teljesen jól megfelelt a másik erősítőnél is. Valami perverzió folytán ezek a mutatós műszerek jobban tetszenek, mint a ledek. Maximum még a fluoreszcens csövek ragadták meg eddig a fantáziámat és a varázsszemek. A filament ledes megoldás is tetszene, de túl nagy a fényereje és az ára. Ez a műszer már megvan. Ha nincs más ötlet - nekiugrok a cnc-vel ma. Még bemeneti kondin gondolkodtam, amit legalább ráterveznék a panelre, maximum nem ültetem be. Mekkorát lenne érdemes rátennem? 1µF/150V?
Következő: »»   18 / 26
Bejelentkezés

Belépés

Hirdetés
XDT.hu
Az oldalon sütiket használunk a helyes működéshez. Bővebb információt az adatvédelmi szabályzatban olvashatsz. Megértettem