Fórum témák

» Több friss téma
Fórum » Szkóp óra
 
Témaindító: Moszkvai, idő: Márc 11, 2010
Témakörök:
Lapozás: OK   10 / 13
(#) Pali79 válasza Béla 66 hozzászólására (») Márc 13, 2015 /
 
Mi a helyzet? Nagy a csönd errefelé...
(#) StefuPeti válasza Pali79 hozzászólására (») Márc 13, 2015 /
 
Szerintem mindenki 1000-rel készül a hobbielektronika találkozóra.
(#) Pali79 válasza StefuPeti hozzászólására (») Márc 13, 2015 /
 
Jah! Nem tudtam. Én nem vagyok egy nagy találkozóra járó.
(#) kaqkk válasza StefuPeti hozzászólására (») Márc 13, 2015 /
 
Augusztusig van még egy kevés idő.....
(#) Béla 66 hozzászólása Márc 23, 2015 /
 
Sziasztok!
Nagy a csend, mert ahogy nézem, csak én vágtam bele a projektbe.
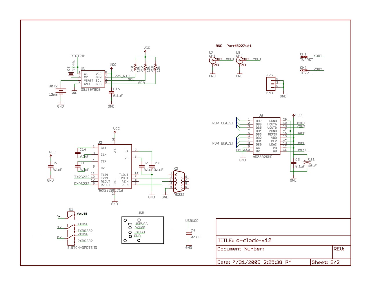
Nos ragasztó nélkül összeraktam a trafót, és az LM újból elszállt! Terveztem egy egyszerűbb és olcsóbb tápot! Valamint a digi panelt is megterveztem! Kellene egy vállalkozó szellemű egyén, aki le ellenőrizné a nyákot! Én már többször átnéztem, de tudom, hogy ha hibáztam, azt megint nagy valószínűséggel benézem! Nagy meló átnézni!
Közben megjavítottam a szkópomat is!
Egyenlőre ennyi!
Üdv. mindenkinek.
(#) StefuPeti válasza Béla 66 hozzászólására (») Márc 23, 2015 /
 
Szia. Milyen tervező programmal tervezted a NYÁK-ot? Én Altiumot használok, ha azzal készült akkor szívesen átnézem. Üdv: Péter
(#) Béla 66 hozzászólása Márc 25, 2015 /
 
Szia!
SprintLayout-al készült.
(#) Béla 66 hozzászólása Jún 26, 2015 /
 
Sziasztok!
Kiteszem a digi panel tervét, és a segédleteket, aki érez magában egy kis afinítást az ellenőrzéshez, nagyon megköszönöm. Bár elég egyszerű SprintLayout-ban, a TESZT ikonra kattintva mutatja az adott áramkört és kapcsolódásokat!

Amiket változtattam:

1. JP9 csatlakozás helyett, egy PC-ből kioperált, USB csatlakozó került.
2. JP1 – U1 egy 3 áramkörös kapcsoló (a méret egyenlőre csak becsült, és lehet,hogy nem a nyákra kerül).
3. Az elem helyére akkumulátor kerül. A töltés ellenállása, és kondi értéke csak megbecsült.
(Az akku jelen esetben csak 3,6V-os ez bőven elegendő a PIC részére 3V-ot szolgáltatni hosszabb áramszünet esetén is. (A szerepe vitatható, hiszen ha a hálózati feszültség visszatér, az óra beállítja a pontos időt a DCF-jelből. Ha van éppen vétel...)
De ez még a távoli jövő!!
4. Szerintem az 5V-os stabilizálás elhagyható (nyernék vele egy kis helyet), mivel eleve stabilizált 5V-t kap.
5. S1, és S2 mérete még kérdéses, valószínű, hogy a kapcsolók nem a panelra kerülnek! Így csak forrasztási pont egyenlőre.
6. J1. U10, elhagytam. Ide jön be a plusz 5V-t.

Észrevételeket, javaslatokat, és építő jellegű kritikát szívesen veszek!
Egyenlőre itt tartok, szkóp csövemhez keresek még aljzatot. Mostanság nem tudok vele foglalkozni, majd csak ősszel. Addigra szeretném a még beszerezni a hiányzó alkatrészeket. De azért be-be nézek esetleges fejleményekért!

A nagyfesz plusz táp is kész, csak a mínusz van hátra, de már két hónapja hozzá sem nyúltam!!

Volna egyben egy kérésem is!
Az alábbi IC-t nem tudom beszerezni, ha valaki tud, segítsen. (Nincs Pay-Pal-om és angolul sem tudok!)
AD7302 DIP tokos!
Köszönettel Béla 66
A hozzászólás módosítva: Jún 26, 2015
(#) laczika válasza Béla 66 hozzászólására (») Júl 13, 2015 /
 
Az ad7302-t a kontel.hu-n be tudod szerezni, ezt írtam itt már korábban is. Igaz SMD formában, de lehet venni hozzá adaptert és akkor furatszereltként tudsz dolgozni vele. Egy sima pákával és némi folyasztószerrel meg odafigyeléssel szépen rá lehet forrasztani az adapterre az IC-t. Csőfoglalatot pedig tudsz csinálni nyákból meg Videoton csatlakozókból. Szinte minden TV-jükben, rádiójukban, vagy magnójukban van jópár. Igaz többnyire jó feketék már, de nekem erre a célra bőven megfeleltek. A panelt meg nézd át, a tápfeszültségeket különösen, aztán próbáld ki. Ha már ennyit dolgoztál vele el kell dobni a kockát.
A hozzászólás módosítva: Júl 13, 2015
(#) justice válasza Béla 66 hozzászólására (») Júl 20, 2015 /
 
Szia !

AD7302

AD7302

De ha kicsit visszaolvasol, láthatod hogy átalakitópanellel is meg lehet oldani, mivel az SMD
verziók könnyebben beszerezhetők.(SO, TSOP tokok)

Üdv!
A hozzászólás módosítva: Júl 20, 2015
(#) Béla 66 hozzászólása Júl 24, 2015 /
 
Sziasztok!

Köszönöm a segítséget!
Nekem a Google, nem adott ilyen találatot, csak smd-t!
De azért köszönöm mindkettőtöknek az ötletet!

justice!
Mikor belefogtam a dologba, elolvastam az egész fórumot. Az átalakítós részre már nem emlékeztem, mivel akkor még nem került előtérbe ez a kérdés!
A hozzászólás módosítva: Júl 24, 2015
(#) Béla 66 válasza laczika hozzászólására (») Júl 24, 2015 /
 
A kocka már a levegőben van!
Ősszel esik le mikor a levelek is hullanak!
Talán találtál hibát a táp részen?
(#) laczika válasza Béla 66 hozzászólására (») Júl 31, 2015 /
 
Letöltöttem a zip packot, és bele is néztem, de nem volt kapacitásom komolyabban belemerülni. A saját dolgaimat is csak rákomponálom egy próbapanelra, aztán kipróbálom mit mutat lesz ami lesz alapon. Annyira nincs időm hogy a dobozom is pont olyan mint fél éve.
(#) Béla 66 válasza laczika hozzászólására (») Aug 10, 2015 /
 
Szia!

Még nagyon ráér, mert nekem is sok elmaradásom van!
De azért, előre is köszi!
Az 5v-os táprész, ki fogom venni a nyákrajzból (felesleges, ha eleve stab. 5v-t kap), talán szellőseb lesz.
Még nem találtam cső foglalatot sem!

Nekem a dobozra még ötletem sincs!!
(#) Béla 66 hozzászólása Dec 13, 2015 /
 
Sziasztok óragyárosok!

Sajnos le kellett állnom mindennel, mert édesapám sztrókot kapott!

Amit lehet, és a munkám engedi, a munkahelyemen faragom, főleg rajzok. Ezeket majd felteszem!

Üdv. Béla
(#) Béla 66 hozzászólása Feb 8, 2016 /
 
Sziasztok!
Az ígért rajzok, és a nyák. Ez az első kétoldalas nyákom! Építő jellegű kritikát szívesen fogadok.
A nyák Sprint Layout5-ben készült. A gyári SMD-s nyákot, DIP tokosra, és normál félvezetőkre alakítottam át.

Üdv. Béla
(#) kaqkk válasza Béla 66 hozzászólására (») Feb 8, 2016 /
 
Egész jónak tűnik első lásra , de ha az atmaga és az AD ic-t egymás mellé tennéd (párhuzamosan) akkor az a sok u alakú vezető sokkal rövidebb lehetne .
A hozzászólás módosítva: Feb 8, 2016
(#) Béla 66 válasza kaqkk hozzászólására (») Feb 8, 2016 /
 
Az volt a kiindulási alapom, mivel szinte kiált azért az elrendezésért! De később már nem emlékszem miért, de fel kellet adnom azt az elrendezést. Ugyan így jártam a táppal is, az egyik oldalra szerettem volna tenni, de összeakadtam egy párszor a két polaritással. Lehet, hogy csak a tapasztalatlanságom miatt van, de ezt tudtam kihozni belőle a sok kísérletezésből. Iszonyú sok időt elvesztegettem vele.
Még le sem ellenőriztem, most lettem kész vele, (a melóhelyen alkottam) még langyos a cucc!
Üdv. Béla
A hozzászólás módosítva: Feb 8, 2016
(#) Béla 66 hozzászólása Feb 8, 2016 /
 
Na megvan az első hibám! RS232 5. láb nincs testen!
(#) Hp41C válasza Béla 66 hozzászólására (») Feb 8, 2016 /
 
C10 a quartz és a Vcc között, ráadásul a AtMega lábának furatában van. Az USB csatlakozót mire használnád fel?
(#) Béla 66 válasza Hp41C hozzászólására (») Feb 8, 2016 /
 
Szia!
Már nem emlékszem, a leírásában mintha benne lenne.
A C10 közvetlenül a forrasztási oldalra kerül, az atmega lábaira. Csak 90fokt kell rajta foragatnom és jó!
Köszönöm az észrevételt, és a segítségedet!
Üdv. Béla
A hozzászólás módosítva: Feb 8, 2016
(#) Hp41C válasza Béla 66 hozzászólására (») Feb 8, 2016 /
 
C10 miért nem SMD kivitelű?
(#) Béla 66 válasza Hp41C hozzászólására (») Feb 8, 2016 /
 
Mivel nincs SMD pákám, és nem vagyok már olyan fiatal, a látásom sem a régi! Így is az ic lábakat lupe alatt forrasztom. Akkor már akár az egész mehetett volna SMD-ből, és az eredeti nyákot készítettem volna el. Nem küzdöttem volna a DIP tokkal!
Hacsak nem azt az egy alkatrészt váltom kis SMD-re, azzal az eggyel valahogy megküzdhetek!
(#) Béla 66 hozzászólása Feb 8, 2016 /
 
Találtam még egy hibát. Itt megy a javított!
Az eredti leírás:Eredeti
A hozzászólás módosítva: Feb 8, 2016
(#) Hp41C válasza Béla 66 hozzászólására (») Feb 9, 2016 /
 
Csak a kondenzátorra gondoltam, hhogy SMD. Egy 1206 kivitel nem olyan kicsi (én is látom még, pedig nem vagyok fiatal) és szépen elfér egy PIC IC két szomszédos kivezetésének forrpontjaira forrasztva.
(#) Béla 66 válasza Hp41C hozzászólására (») Feb 9, 2016 /
 
Van bontásból, kifejezetten erre való SMD-nél kicsivel nagyobb, kezelhetőbb kondim, azt akartam erre felhasználni. IC lábra mindig ezt használom.
Kicsit csinosítottam még a nyákon, de még nem ellenőriztem kapcsolási rajz alapján. Ahhoz nyugodt körülmény kell, ami melóhelyről nem mondható el.
Úgy látom a linkem nem nyílik meg, megpróbálom így:
https://www.sparkfun.com/products/retired/9306
Itt leírja, hogy mire való az USB de én nem tudok angolul, de mintha valaki azt írta volna, hogy onnan is lehet esetleg frissíteni az óra agyát? A fordítók által lefordított szöveggel, nem sokra mentem!
(#) Béla 66 hozzászólása Feb 9, 2016 /
 
Úgy néz ki, hogy szarvas hibát nem ejtettem!
Kicsit még masszíroztam, hogy szemre is tetsszen!
A hozzászólás módosítva: Feb 9, 2016

Táp.jpg
    
(#) Béla 66 hozzászólása Feb 10, 2016 /
 
Sziasztok!
Elkészültem a digi panellal! Le is ellenőriztem! Szerintem minden OK!
Átmegyek a Kapcsrajz ellenőrző topikba, hogy más is nézze át.
Majd a NYÁK készítése topikba tennék fel kérdéseket.
Nemsokára vissza térek.
Üdv. Béla
(#) mrbini hozzászólása Márc 26, 2016 /
 
Sziasztok!
Szemezek ezzel az órával, de itt DG7-32-es csövet ír és nekem DG7-5 van.
Az a kérdés, hogy működne evvel a csővel?
(#) Robin2 válasza mrbini hozzászólására (») Márc 26, 2016 /
 
Szia,
itt családon belülinek említi, szerintem müködik vele, maximum finomhangolni kell a feszültségeket.
Következő: »»   10 / 13
Bejelentkezés

Belépés

Hirdetés
XDT.hu
Az oldalon sütiket használunk a helyes működéshez. Bővebb információt az adatvédelmi szabályzatban olvashatsz. Megértettem