Fórum témák
» Több friss téma |
Az At27C010 tartalmát kiolvasva érdemes inkább egy AT28C010 többször írható EPROM -ba programozni.
A hozzászólás módosítva: Szept 27, 2013
Köszönöm a javaslatot, rögtön felhívtam a fiam, ő is köszöni, de azt mondja, hogy már megtalálta a bajt és azt nem az EPROM okozza. Nem részletezte.
Hali tudnátok nekem segíteni olyan problémám lenne hogy rövid zárlat esetén az Eprom-be be vitt program el szállhat ha igen akkor ki tudna nekem programozni 27C256 és 27C512 est játék gépbe valók meg van Program is hozzá előre is kösz
Szia. Az eprom szokott oLyankor inkább tönkre menni, de a végeredmény szempontjából ez lényegtelen...
Szia értem és köszi a válaszod .
Sziasztok, Van néhány ablakos epromom, olvastam, hogy 263 nm-es UV fénnyel törölhető. Feleségemnek van ilyen műkörömépítési cucca, abban 365 nm-es az UV. Kérdés, hogy törölhető-e ezzel, esetleg tovább kell alatta lennie, vagy csak szigorúan a leírtak szerint törölhető?
Idézet az AMD AM27C010 adatlapjából:
Idézet: „ This dosage can be obtained by exposure to an ultraviolet lamp—wavelength of 2537 Å—with intensity of 12,000 μW/cm2 for 15 to 20 minutes. ... Note that all UV erasable devices will erase with light sources having wavelengths shorter than 4000 Å, such as fluorescent light and sunlight. Although the erasure process happens over a much longer time period, exposure to any light source should be prevented for maximum system reliability. Simply cover the package window with an opaque label or substance.” Gomdolom, minél messzebb van a hullámhossz az előírttól annál több idő kell.
Igen tágan lehet értelmezni azt az UV-t. Az Urbán elektronika árult egy EPROM-törlőt, ami egy vakucsővel működik, és az is törölte 10 perc körül.
A hozzászólás módosítva: Dec 31, 2014
Ez fontos kérdés... Ha van programozód, kiolvasod, hogy törlődött-e. Ha nincs, akkor meg mindegy, nem?
Most szeretnék építeni egyet(kiss eprom, vagy lehet saját lesz egy atmega16-tal.). (C-64-hez főleg) És írták jó pár fórumon , hogy túl sem jó világítani, meg ha kevés, egy idő után visszaállnak az eredeti bitek. Nagyobb nm, ezért tovább kell alatta lennie, csak hogy mennyivel tovább, nem akarom, hogy sérüljenek az epromok. (legtöbb 27C128 és 256, C64 hez bőven elég lenne.) Saját eeprom írót viszont azért szeretnék építeni, mert van két MX 28F... 128kbyte-os flash -em is. Aminek ugye a törlése már elektromos...
+egy kérdés: vannak ablaktalan 27c256-osok, azok ugye OTP-k? (Gyárilag üres, egyszer felprogramozzák, utána felejtős, mármint újra programozni ) A hozzászólás módosítva: Dec 31, 2014
A vaku az talán azért jó, mert az elég tágan nyomja a fény fogalmát nem? Így beleesik az a tartomány is ami törlésre jó.
Az oké, ráadásul volt egy higanygőz lámpám ami törött volt, csak a folytót annak idején rossz helyre kötöttem így kiégett végleg. Kérdésem a műköröm építős UV-re irányult ami 365nm-es UV szolgáltat. Ha majd nem törli, akkor jöhet a többi megoldás
Amúgy az tényleg igaz, hogy a régi epromok (több 10 éve benne az adat) az vissza áll egy idő után?
Szia! Amikor ezeket nagy tételben használtuk, még nem volt műköröm. Ezért ezt feltehetően Neked kell önállóan letesztelni. A fényforrások elég széles spektrumban sugároznak, így sok minden jó lehet. A közvetlen, erős napfénytől kezdve a fent leírtakig bármi. Nekem konkrétan az Urbán féle villanócsöves készülék egyetlen darabot sem tudott kitörölni, de a germicid mindent visz. Itt az idő, ami nem mindegy. Napra kitéve több napot is igénybe vehet a törlődés, míg a germicid csőre fektetve átlagosan 2-3 perc. Egyébként a gyártmány sem volt mindegy; az ST volt a legjobban használható, míg az MX-es jelölésűek a legrohadtabbak. Mind törólhetőség, mind programozhatóság szempontjából. Tapasztalataim szerint törléssel nem tehetők tönkre. És ha leragasztod az ablakot, az adatok sem sérülnek. Épp a napokban ellenőriztem 22 éve programozott tokokat...
Uraim, végig nyálazva az egész topikot csak egy emberke írt zenével kapcsolatban UV-s vagy is ablakos EPROM-al kapcsolatos kérdést.
Nekem kicsivel talán egyszerűbb a kérdésem, bár ez nem 100%. Egy általánosan 27Cxxxx ablakos EPROM zenei tartamát akarom lejátszani. PIC-es vezérlést választanám és C nyelven írnám meg a címléptető programot. A kérdésem az lenne, hogy a hangokat amelyek gondolom bináris tartalommal vannak feltöltve az EPROM-ba, hogy tudom hanggá konvertálni? Gondolom kell ehhez valami audió konverter vagy valami ilyesmi igaz? Előre is köszi.. Ilyen EPROM-okkal dolgoznék: M27c160, 27C010, 27C020, 27c1001, M27c4002, M27c800, 27c1000 A hozzászólás módosítva: Júl 8, 2015
Idézet: „A kérdésem az lenne, hogy a hangokat amelyek gondolom bináris tartalommal vannak feltöltve az EPROM-ba, hogy tudom hanggá konvertálni?” Az EPROM tartalma lehet kódolva, azt kellene tudnod, hogy hogyan vannak letárolva az adatok... !Lehet, hogy pl. a kimenetére egy DA átalakító kell csak és megfelelő sebességgel kiolvasva hangot kapsz, de lehet olyan is, hogy az adatok lebegőpontosan vannak ábrázolva, vagy 2 byte ér egy mintát, stb. ! A variációk száma "végtelen", a kódolás ismerete nélkül az esélyed nagyon kevés !
Az biztos, hogy 8bit-es hangok vannak, de hogy milyen mintákban vannak eltárolva... (lehet 8bites
)Eszembe sem jutott, hogy az sem mindegy.. Utána nézek milyen és miképpen vannak a minták letárolva.. Köszi.. A hozzászólás módosítva: Júl 8, 2015
Még az is lehet, hogy egy timer beállító kódjai vannak letárolva...
!
Azt hiszem ezekkel a chipekkel végzi az adatlekéréseket: NEO-PCM , és egy DM74LS138, DM74LS139 Decoders/Demultiplexers IC-ékkel.
Úgy látom mind a kettő 8bites, adatblokkokkal dolgozik.
Nem mellesleg egy Z80 CPU dolgozza fel az adatokat.
Bár gondolom ez még nem jelent semmit, vagy igen?
Az Urbán elektronikának volt egy ilyen megoldása, olvasd el, talán segíthet a működés megértésében...
Bővebben: Link
Közben megnéztem milyen chipe tárolódik a zene: 27C160 16 Mbit (2Mb x 8 or 1Mb x 16) UV EPROM
Ez viszont úgy fest, hogy 16bites adatblokkokkal dolgozik. Valószínűleg így is tárolja az adatokat. Tegyük fel, hogy így van az időzített címléptetésekkel, illetve a címeken lévő adatok olvasásával, hogy tudom megszólaltatni? Z80-as CPU-va szólaltatja meg a zenét illetve egy Yamaha YM2610 habgenerátorral. A Z80-at helyettesíteném egy PIC-el ami elvégezné az adatok kinyerését és továbbküldené ahova kell, esetleg még bufferelést is meg lehet oldani.. De az adatból hogy tudnék hangot képezni dekóder nélkül? Nem igazán értem, hogy miképpen működik, de ha meg lehetne kerülni a Yamaha chipet illetve nélküle is meglehetne szólaltatni az EPROM-on lévő zenéket az jó lenne. Vélemény?
Közben nedudgi fórumtársunk javaslatára, mi szerint tudjuk, hogy milyen chip játssza le az EPROM-ban lévő adatokat, talán visszafejthető a dolog.
Nos Yamaha YM2610-es Chip-ről lenne szó: Adatlapja Amennyiben tudna valaki segíteni, hogy milyen elven lehetne az adatokat hanggá alakítani és lejátszani, annak nagyon örülnék. Úgy látom egyébként, hogy a digitális jelet analóggá alakítja át ez a chip és valahogy így tudja hanggá alakítani. És ha minden igaz 8bites blokkokban tudja feldolgozni az adatokat. Minden segítséget szívesen veszek..
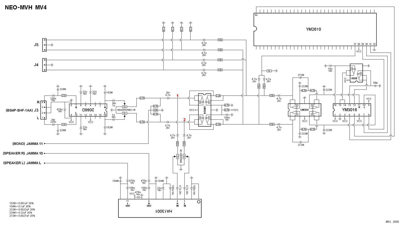
Nos eljutottam odáig, hogy találtam egy sematikus rajzot miképpen is szólal meg egy általam lejátszani kívánt EPROM zenei tartama.
EPROM tárolja a zenei adatokat, Z80 CPU kiolvassa, majd elküldi YM2610-nek. YM2610 lábkiosztás YM2610 feldolgozza, majd kiküldi az adatokat YM3016-nak. És itt van amit kissi fórumtársam is említett. ![]() Mi van, ha lebegőpontos adatok vannak tárolva? A YM3016 egy 2 csatornás lebegőpontos D / A konverter. YM3016 a feldolgozott adatokat (gondolom a 4558 az csak erősíti a jelet) kiküldi egy LM324-nek amely szintén felerősíti és majd továbbküldi egy újabb LM324-nek. Ezek után már elvileg a hang kinyerhető. Egy HA13001-et használ még végerősítőnek, de szerintem oda már bármi jó lehet. A sematikus ábrán látható még egy JRC 2066D azt hiszem valami erősítő lehet és előtte egy fejhallgató kimenet.. Véleményetek, szerint kivitelezhető ennyi információ alapján az, amit akarok? EPROM-ok zene tartalmát akarom lejátszani egy külön erre a célra elkészített célhardveren. Amolyan csináld magad lejátszó és EPROM teszter. A Z80-as CPU helyett PIC-et használnék amelyre már meg is írtam az EPROM olvasását és szépen olvassa is. Minden segítséget és tanácsot elfogadok.. Előre is köszönöm. A hozzászólás módosítva: Júl 9, 2015
Szia, hasonló helyzetben voltam én is, nem sikerült még a végére járnom egyenlőre.(Bővebben: Link)
Ha a Yamaha chip hasonló a SID-hez akkor az epromodban nem biztos, hogy csak a nyers hanganyag van. Régen volt olyan hogy Covox, 8 bites, talán 386-ra építettük még. Ezzel ki tudsz nyerni epromból hangot, viszont csak ha tömörítetlenül van benne. (pár másodpercet csak, eprom méretétől függően). * most néztem rá az IC adatlapjára, az epromban nem csak a nyers zene lesz szerintem. Lecsengés, felfutás, kitartás, stb... mint a SID nél... Sajnos annyit tudok írni, hogy sok sikert. Megragadnám az alkalmat egy javaslat tételre: a HE találkozóra valaki írjon SID-re zenét, ismert rövid dallamot és a dallam végén tévesszen el direkt 2-3 hangot, loop, ez biztosan idegesítő lenne /sajnos nem tudok ott lenni/ A hozzászólás módosítva: Júl 9, 2015
Köszi az infót, ezt a SID-es témát nem igazán értem..
Amit még kinyálaztam az eredeti hardverből, hogy az EPROM adatait egy PCM chip multiplexálja a YM2610-esnek. Abban viszont biztosan van valami, hogy ebben az egy EPROM-ban (2Mb) tárolódik az összes zene, effekt és egyéb hangok. Ha a hangok kiterjedése nagyobb mint 2Mb, (esetemben 4Mb) akkor az első EPROM-al párhuzamosan van egy újabb EPROM amibe a hangok adatainak többi része helyezkedik el. Ebben az esetben mindkét EPROM lába egyformán közösítve van és gondolom valahogyan a címzéssel kell variálni, vagy valami engedélyező lábbal (bár nincs külön vezetékezés, minden láb közös), vagy egyéb módon, ezt még nem tudom. Még annak utána kell néznem, hogy a PCM multiplexer chipnek a Z80 vagy a YM2610 adja a vezérlést. Ui: Z80 vezerli PCM chipet. A hozzászólás módosítva: Júl 10, 2015
Sziasztok!
Egy kis segítség kellene, van egy M2764AFI, 28 lábú epromom amit másolni szeretnék, sajnos ezt a típust nem találom sehol. A kérdés az lenne, milyen típussal tudnám ezt helyettesíteni? A segítséget előre is köszönöm!
2764 EPROM, valószínűleg bármelyik típus jó lesz helyette. Amikor Agárdon vagyok, kaphatsz egy párat. A probléma az égetés lehet, létezik belőlük 12,5V illetve 21V égetőfeszültséggel.
Köszönöm szépen!
Igen, ez volna a következő dolog, az égetés. Ha volna aki le tudná nekem másolni annak meg még jobban örülnék, hajlandó vagyok áldozni rá. Nem ingyen kérem. Ami most a monitorban van az 12,5V-os.
Tudok neked égetni ha kell csak 12,5V-os legyen a 2764-es eprom. Nem is lakom messze!
Innentől szerintem priviben kellene folytatni.
|
Bejelentkezés
Hirdetés |





)
)






