Fórum témák
» Több friss téma |
Utánna néztem a neten ott azt írja hogy 0-90Ω az ellenállása. :S Kicsit eltér attol amit én mértem.
Ilyen órám van a palackon: http://www.agsiedlik.pl/zdjecie/693/1091.jpg
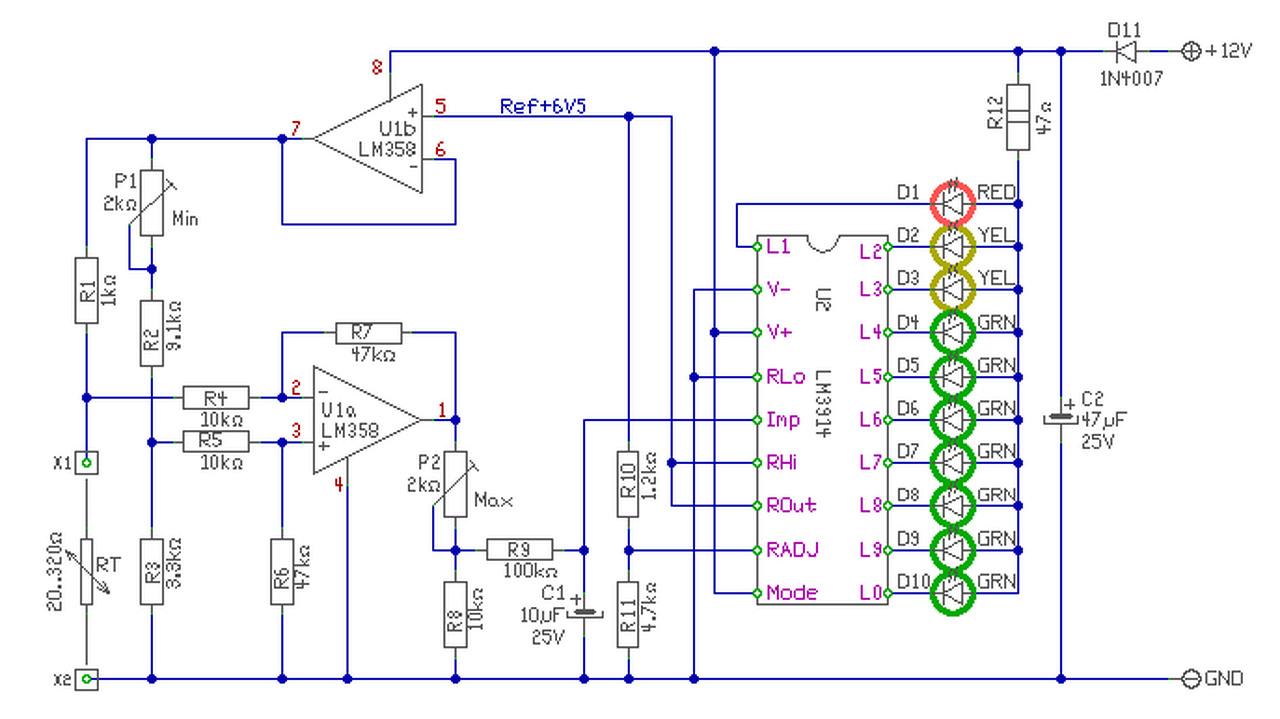
Hello! Ha kijelzésnek 10db Led megfelelő, akkor én ezt tenném.. (LD1 csak az érzékelőóra szakadását mutatja és megvédi a feszültség növekedéstől a tartályt.)
Nagyon szépen köszönöm a gyors választ. Tetszik a rajz, szerintem meg fog felelni! Csak annyi érdekel hogy a P1el mit szabájozhatok?
Mint ha oda írtam volna.. Hogy tele tanknál, a maximumot is mutassa.
(Egyébként gondolom azzal tisztában vagy, hogy a jelzés nem lesz arányos a bent lévő üzemanyag mennyiséggel, mert a tartály fizikai mérete sem szabályos..)
Proli007 megépítettem a szintjelzőt és nem müködik. Semmijen életjelet nem ad.
Biztos jó minden a rajzon?
Hello! Én jónak látok mindent. De ha valami "nem működik", akkor valamivel több információ kell, mert ez csak egy bit értékű. Vagy is mérni kell..
- Meg mérhető a tápfesz meg van-e. A C2 kondin, az LM3914 2-3 lábán, és az LM358 4-8 lábán. - Mérhető a referencia feszültség, a GND és az LM3914 7-es lábán. Értéke kb. 4,8..5V. - X1-X2 bemenetre mA mérőt teszel, annak 9,4..10mA-t kell mutatnia. - Ha rajta a jeladó, akkor X1-X2 pont közötti feszültség, 0..90ohm változásra, kb. 0..0,85V. - A 0..90ohm változásra az LM3914 5-ös lábán 0..5V között kell lenni. - Ha ez így működik, akkor már csak azt kell megnézni, nem fordítva kötötted-e be a Led-eket. A hozzászólás módosítva: Okt 23, 2014
Ezek szerint az U1b műveleti erősítővel felépített áramgenerátornál van gond. Nézd meg, nem cserélted-e össze a két bemenetét (5-6 láb). Esetleg a referencia feszültség nem jut el, az R5-ön keresztül az OPA bemenetére. Mérni kellene az OPA 5-6-7 lábain a GND-hez képest. Abból talán megtudjuk, mi a gond..
A hozzászólás módosítva: Okt 23, 2014
A bemenetek jól álnak. Az U1b 5-ös lábán 3,02V; 6-os 0,67V és a 7es lábon1,39V-ot mérek.
Az U2 5ös lábán 7V. Az nem sok? (5öt írtál) A hozzászólás módosítva: Okt 23, 2014
Akkor pedig nem jó, az LM358-as műveleti erősítő..
Ok nagyon szépen köszönöm a segitséget. Sajnos nem értem oda zárás elött az üzletbe hogy vegyek ugyhogy holnap lecserélem. Üdv
Szia. Sajnos nem volt időm foglalkozni a kijelzővel de most megint elö vettem. Sajnos még mindig nem müködik. Amikor adok neki áramot akkor felgyullad az összes led de mihást rákötöm a gáztartájt elalszik mind. a hiba jelző fel se villan. Feltételezem hogy az U1b icvel lehet valami gáz. Az 5ös lábán 3,45Vot mérek, a 6on 1,15V és a 7en 2,3voltot. továbra se nincs mA az x1en és az x2ön.
Hello! Az IC-t kicserélted? De lehet elkötöttél valamit. Esetleg egy kép?..
Igen kicseréltem az ICt. Képet estére rakok fel.
Szia. Töbször is le ellenőriztem, nem találok hibát.
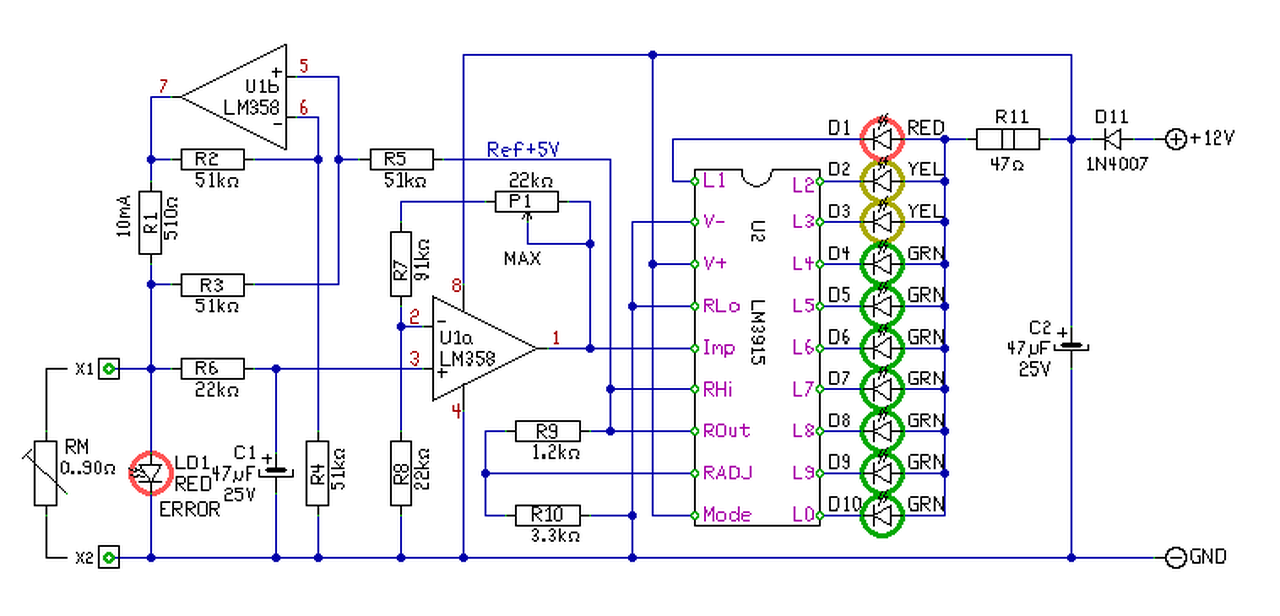
Én látok hibát! Először is felesleges 2db lm358, másrészt a bal oldalinak nem látom, hogy a táplábai be lennének kötve!
Hopá. Elnézést kérek, kezdő vagyok. :S Igy már működik! Nagyon szépen köszönöm a segítséget!
Üdv Tihomir
Hello!
Bizony. Bár az IC füsttel működik, azért tápfesz sem árt neki. Egyébként a próbapanelen azért van alul-felül a "sínezés", hogy azon keresztül lehessen tápvezetéket vinni. Sokkal átláthatóbb úgy az áramkör, meg a tápot láncolni sem célszerű, mert abból mindig baj lehet. Akkor ezek szerint béke van..
Sziasztok Mesterek!
Egy Fiat Tipo 1.7D gazdája vagyok, ebben meghalódott az üzemanyagszint mérő. A tankban lévő jeladó ami dugattyús és csúszóellenálláson mozog jó. Valami max 10 ledes kijelzőre lenne szükségem, ha rendelkezne valaki ilyen rajzzal. Köszönet!
A trabantokban volt ilyen tizenpár ledes "óra" fordulatszámot mért Bővebben: Link
A hozzászólás módosítva: Szept 8, 2015
Elsőként azt kellene felderíteni, mekkora az ellenállás változás üresen és tele. És hogy a szintjelző maga jó-e..
Elektromosan és mechanikusan is jó? Ha elektromosan nem az kopás, ha mechanikusan nem akkor sokat tankoltál étolajat. Nálam anno az étolajtól teljesen be is állt (leragadt).
A szintjelző jó, ha csúszik benne a dugattyú változik az ellenállása, egészen a biztosítéktábláig, az órában a mutatós műszer nem jó.
Soha nem volt benne étolaj, csak gázolaj. A jeladó biztosan jó, a műszeregységen van hiba ezért cserélném a mutatós műszert ledesre.
Szia! Üres tanknál 320R telinél 20R, ezt kipróbáltam úgy is, hogy a jeladót egy vödörbe tettem, majd folyamatosan felengedtem vízzel, így is ezt mértem. Sajnos mobilról nem tudok képet csatolni.
Hello! Lerajzoltam. Beállításkor, a C1 kondit még ne tedd bele, mert az próbálja a benzin lötyögését kiszűrni. Próbánál lehet idegesítően lassú lesz a kijelzés. Először a minimumot, majd a maximumot célszerű beállítani, majd ellenőrizni.
A hozzászólás módosítva: Szept 10, 2015
Rajzoltam neked NYÁK-ot, ellenőrizd le!
Kolléga meg most már, csak egy kávét kér két cigivel, mint a viccben a Skinhead?
Sziasztok! A rajz, és nyákrajzolat is jó, hibátlanul, pontosan működik. Az autóba holnap kerül beépítésre. Nagy köszönet proli007, és reloop fórumtársaknak az önzetlen segítségért!!!
Sziasztok!
Itt az átalakulás képekben. A fotók nem a legjobbak, a ledek színei nem látszódnak, de 5 led világít, ami kb. 20 liter gázolaj. A hozzászólás módosítva: Szept 27, 2015
|
Bejelentkezés
Hirdetés |






Biztos jó minden a rajzon? 









