Fórum témák

» Több friss téma
Fórum » LED-es világítás
 
Témaindító: xodak, idő: Aug 6, 2007
Témakörök:
Lapozás: OK   75 / 186
(#) mtomihun válasza proli007 hozzászólására (») Aug 24, 2015 /
 
Szia

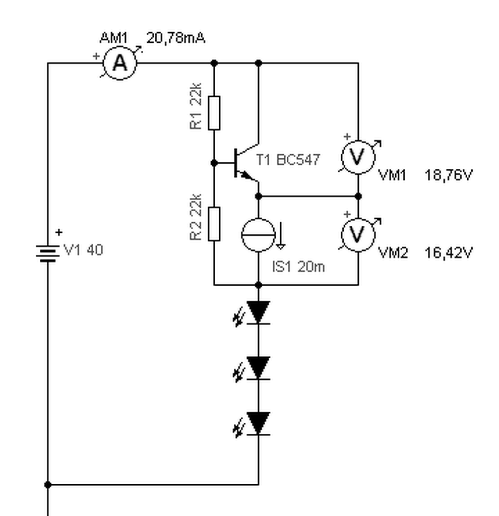
Akkor hülyeség az a rajz ami a linkben van?
Szerinted maradjon igy az áramkör és akkor az egyik jobban melegszik, vagy mit csináljak?
Esetleg több ledet rakjak és csak 1db diódát? (ez mondjuk a kész panel miatt nem lenne túl jó)
(#) proli007 válasza mtomihun hozzászólására (») Aug 24, 2015 /
 
Nekem fogalmam sincs mi hülyeség, mi nem. Csak az elméletet írom. De én csak egy áramgenerátort használnék, és egy egyszerű "feszültségmegosztót". Esetleg kicsivel nagyob teljesítményű tranyót, nehogy megsértődjön.. (Nem volt ilyen "áramgenerátor dióda még a kezemben sem.)

Megosztó.png
    
(#) nedudgi válasza mtomihun hozzászólására (») Aug 25, 2015 /
 
Az áramkorlátozó dióda felhasználása csak akkor akkor indokolt, ha a tápfeszültség, és a LED(ek) nyitófeszültsége közötti különbség aránylag kicsi, és nincs hely elhelyezni két ellenállást és két tranzisztort. A költséghatékonyság marketingduma, az analóg szabályozás a Te esetedben a felvett teljesítmény negyedét elfűti, hosszú távon energiaveszteség.
Aránylag rövid ideig működő kapcsolásokban még elmegy.
A hozzászólás módosítva: Aug 25, 2015
(#) david10 hozzászólása Aug 25, 2015 /
 
Sziasztok, van egy Bluetooth-ra átalakított játékautóm, amire szeretnék minél fényesebb világítást szerelni.
Van benne egy 4 darab egyenként 3,7V-os Li-Ion laptop akku, ami 7,4V-ot ad le.
Egy 7805-ös IC-vel stabil 5V van előállítva a mikrokontrollernek.
A kérdésem: Ha vásárolok egy ilyen 5V-ból 12V-ot előállító Step-Up Convertert, akkor tudom haszálni vele az ilyen 12V-os LED-et?
Mindenki válaszát előre is köszönöm!
(#) hotib válasza david10 hozzászólására (») Aug 25, 2015 /
 
Lehet figyelmetlen voltam, de nem találtam semmilyen teljesítményre utaló információt a LED csík leírásánál. Viszont gyanítom, hogy az a 60mA, amit a linkelt step-up converter kit tud, kevés lesz hozzá.
(#) david10 válasza hotib hozzászólására (») Aug 25, 2015 /
 
Kb. hány mA-t fogyaszthat a LED csík? (A kettőből csak egyet szeretnék felszerelni.)
Erről mi a véleményed? Az LM2577 adatlapja szerint az IC letud adni max. 800ma-t.

LM2577.PNG
    
(#) nedudgi válasza david10 hozzászólására (») Aug 25, 2015 /
 
A COB LED paramétereit az eladóval kellene tisztázni: mennyi a maximális feszültség, áram, tartalmaz-e áramkorlátozást (ellenállást).
(#) hotib válasza david10 hozzászólására (») Aug 26, 2015 /
 
Nem kell mindent elhinni, a kínált termék képén nem LM2577, hanem XL6009 van. Ez nem baj, hiszen az XL6009 4A kimeneti áramnál korlátoz (az LM2577 max. 3 Ampert tud, de az sem 800mA, mint írtad)
Azt sajnos nem találtam meg, mekkora teljesítményre képes, mert csak a PD = "Internally limited" olvasható, az sincs ott, hány foknál. Így az is lehet, hogy 12V output mellett nem tud 1 Ampert sem, mert túlmelegszik (hűtés nélkül) Bár ez nem valószínű...
De annyira nem drága, hogy ne lenne érdemes foglalkozni vele, ki kell próbálni.

A LEDről egy másik helyen némi információ olvasható, miszerint DC12V, 6W, 480lm. Azt írja "Easy to install, just plug & play" ami arra utalhat, hogy közvetlenül köthető 12 Voltra.
Egy további árusnál olvastam, hogy alumínium házban van, ami megkönnyíti a hűtést, és beépített biztosítékot is tartalmaz. Igaz, ez is olvasható: "Work time: 1000 hours". Végül is ha minden nap 1 órát használod, az majdnem 3 év.

Ha a fentiek mind igazak, akkor az XL6009-es step-up konverter valószínűleg jó lesz több ilyen LED csíkhoz is, majd a gyakorlat megmutatja. Úgyis párban árulják.
A hozzászólás módosítva: Aug 26, 2015
(#) mtomihun válasza nedudgi hozzászólására (») Aug 26, 2015 /
 
Hello. Neked hogy jött ki, h a negyed energiàt elfűti?
A 90 db leden van 270V, 40mA, ez kb 11W. A 2db diòdàn 40V, 40mA, az 1,6W. Ez kb a tizede.
De valòszìnű, h rakok mèg 10db ledet, ès akkor csak kb fèl watt lesz a diòdàn.
(#) david10 válasza hotib hozzászólására (») Aug 26, 2015 /
 
Köszönöm a válaszotokat!
Hüttőbordát azt mindenképp teszek a converter-re.
Mivel olcsók, ezért fogok belőle rendelni, és majd beszámolok róluk! Még az is lehet, hogy cikket írok róla.
További szép napot mindenkinek!
(#) gazspe hozzászólása Aug 30, 2015 /
 
Sziasztok!

Egy gyors (részben elméleti) kérdés: kis teljesítményű LEDek meghajtását meg lehet oldani FET-tel úgy, hogy LED-ek fényerejét a FET potméter-ellenállás feszültség osztójával szabályzom, valamint a potméterrel sorosan bekötök egy ellenállást, ami nem engedi, hogy a FET a potméterrel szélső helyzetében teljesen kinyisson és így elhagyhatnám az előtét ellenállást? Felmerült ez a probléma most és nem akarok PWM-et építeni köré. (tisztában vagyok a disszipációs teljesítménnyel és a csapnivaló hatásfokkal)
Ha teljesen érthetetlen rajzolok
A hozzászólás módosítva: Aug 30, 2015
(#) Bakman válasza gazspe hozzászólására (») Aug 30, 2015 /
 
Ha a maximális VGS feszültséget és a maximális elfűthető teljesítményt nem éred el, minden további nélkül alkalmazható a megoldás.
(#) gazspe válasza Bakman hozzászólására (») Aug 30, 2015 /
 
Figyelek, hogy ne üssön át, hűtőbordákból meg majd számolás után válogatok (ha kell). Köszönöm a választ
(#) pjg hozzászólása Szept 17, 2015 /
 
Ez a kapcsolás jó lehet 100W-os LED meghajtására? 3A terhelhetőség kell 30-36V mellett. Hogyan lehetne PWM-mel dimmelni?
(#) pjg válasza pjg hozzászólására (») Szept 17, 2015 /
 
Azt már kisilabizáltam, hogy az 5-ös lábat testre húzva letiltódik a kimenet. Gondolom ide lehet kötni a PWM-et.
(#) feket663 hozzászólása Szept 22, 2015 /
 
Sziasztok! LED világítás témában lenne a következő a kérdésem:
Egy öreg 17 collos LCD monitor LED háttérvilágítás átalakításához vásároltam egy komplett kit-et. Ezt:

LED kit

Sajnos kicsit elnéztem a dolgot, és 19-est rendeltem azzal a céllal, hogy a maradék LED-eket majd más célra felhasználom. De amint egyenként elkezdtem levágni róla a felesleges részeket, egyre kevesebb dióda világított. Korábban csináltam már ilyesmit, ott 3-as csoportonként vannak sorba bekötve a LED-ek, viszont ennél valamilyen furmányosabb módon oldották meg a sorba kötést, a panel alján és tetején rengeteg hajszálvékony vezetősáv halad, ráadásul egy nagyon nehezen eltávolítható fehér festék is fedi. Hogyan tudnám megállapítani, hogy hány led van sorba kötve, mert a panel maga úgy világít, hogy 3 db led a két szélén, majd mellette 2 sötét, majd 6-6 darab világít folyamatosan (a mellékelt két darab led panelből az egyikhez még nem nyúltam, az így működik). Sajnos nincs túl nagy műszerezettség itthon, egy multiméterem van mindösszesen, amit ha dióda mérés állásba kapcsolok, akkor egyetlen LED két lábára rámérve a megfelelő polaritás esetén szépen, bár alacsony fényerővel világit. Előre is köszönöm a segítséget!
(#) didyman válasza feket663 hozzászólására (») Szept 23, 2015 /
 
Nem értem, miért kezdted el vagdalni? Röviden, egyszerűbb, ha veszel egy másik szettet, 17-eshez. Általában 3-6 kimenet van, ezeken lógnak csoportonként a LED-ek, de az ég tudja, pontosan milyen kialakításban, általában olyan logika van, hogy ha kiesikegy-egy csoport, a kijelző még élvezhető legyen.
(#) feket663 válasza didyman hozzászólására (») Szept 23, 2015 /
 
Azért mertem elkezdeni vagdalni, mert egyrészt máskor már csináltam ilyesmit más fajtájú led világítás esetében, másrészt meg 5 ledenként volt egy pötty, amiről azt feltételeztem, hogy a led csoportok elválasztását mutatja. Sajnos a tanulópénzt megfizettem, de most legalább van 150 darab nagy fényerejű fehér ledem, amit bármire tudok használni, és még arról sem tettem le, hogy valahogyan megoldom a bekötést...
(#) SzAndras00 válasza feket663 hozzászólására (») Szept 24, 2015 /
 
Pl eladhattad volna nekem
Most meg rendelhetek kínából
(#) feket663 hozzászólása Szept 24, 2015 /
 
Már odáig eljutottam, hogy sikerült kisilabizálni a bekötés módját (11 darab led volt sorbakötve, és ezekből 7 darab volt párhuzamosan, és az átalakított ledsorban maradt 6 darab),és az eddigi 11 darab sorba kötött ledcsoport helyett csak 10 darab van sorba kötve. Vajon ezt a többlet terhelést el fogják viselni a ledek? hogyan tudnám megállapítani, hogy mekkora áramerősséggel hajtja a vezérlés a led csoportokat? gondolom az impulzus szélesség modulálás nem nagyon teszi lehetővé, hogy egy árammérőt csak úgy simán bekössek a rendszerbe...
(#) bbalazs_ válasza feket663 hozzászólására (») Szept 24, 2015 / 1
 
Ha tenyleg aramgeneratoros volt a hajtasa, akkor tokmindegy, hogy akar csak 1db led van a rendszerben, mert az aram mindegyik sorban bekotott alkatreszen atfolyik.
Ha viszont parhuzamosan kotott ledcsoportok ugyanarrol az aramgeneratorrol mennek, akkor mar nem egyszeru a dolog.
(#) jdani hozzászólása Szept 25, 2015 /
 
Hali. Ez a topic (is) foglalkozik otthoni led világítással?
(#) Nemtudhatod válasza jdani hozzászólására (») Szept 25, 2015 /
 
Persze.
(#) jdani válasza Nemtudhatod hozzászólására (») Szept 25, 2015 /
 
Érdekelne variációk, hogyan lehetne modern kinézetű led világítás szobába...
Led szalaggal megéri? Vagy csak hangulatvilágításra?
(#) Nemtudhatod válasza jdani hozzászólására (») Szept 25, 2015 /
 
Csak a pénztárcád szab határt, szalagból is vannak egészen szép fényerejű és kellemes színű darabok, de vannak itt a témában szakértők majd segítenek, csak adj irányt, mit szeretnél.
(#) wbt válasza jdani hozzászólására (») Szept 25, 2015 /
 
Nem reklámképp, de nézz szét az Anrodiszlec-éknél, nagyon sok, már megvalósított ötletről van galéria. Aztán eldöntöd, melyik-mennyiért éri meg Neked. Mint minden látványdolog, ez is olyan, hogy lehet, fejben kiagyalva, esetleg kiszámolva, modellezve nagyon jónak tűnik, aztán mikor megépíted, jön a megdöbbenés. Nem egyszer estünk bele ilyen csapdába...ilyenkor sokat segít a meglévő cuccok nézegetése, no meg nagyon ízlésfüggő az egész téma. Én fővilágításra, ha a modern stílust veszem alapul, akkor táblákkal oldanám meg, a szalagokat meg mint rejtett világítás használnám derítésre, alap hangulatfényre. Még elfér néhány krómozott tartón néhány íves hidegfehér látványelem, de ismerni kellene a helységet is. (berendezések színe pl.) Már vannak RGBW vagy WV szalagok is, azokkal szépen be lehet lőni a színhőmérsékletet is, ha kell. Arról azért mondj le, hogy RGB szalagokkal fehéret fogsz csinálni és ne legyen pl. hidegfehér világításnál sötétbordó az ágy, mert lehet, hogy fekete lesz Jókat el lehet játszani vele...
(#) jdani hozzászólása Szept 25, 2015 /
 
Én ilyesmire gondoltam,. Még ha nem is lesz hatásfoka, de szerintem jól fog kinézni.
Szoktak a plafon és a fal sarkába tenni olyan poliester csíkokat, pofásabb tőle a sarok. Én úgy gondoltam ki, hogy : lásd a képet.
A plafon alá, a függőleges falra végig, olyan 10cmre a plafontól, körbe a szobán felfurni L alakú vasakat. Ez mit tesz? Egy sarok lesz a plafon és a függőleges falból, DE egy sarok lesz a függőleges fal, és a vasnál is. Ide ugyanúgy fel lehet ragasztani azt a polieszter díszcsíkot. Az L vas tetejére pedig végig menne a led csík, világítva a plafonra....
Szerintetek?
Zölddel van az L alakú vas, kékkel a led szalag, és lilaval a poliészter csík.
(#) uniman válasza jdani hozzászólására (») Szept 25, 2015 /
 
L vas nélkül is megoldható. Bővebben: Link
(#) jdani válasza uniman hozzászólására (») Szept 25, 2015 /
 
Az ilyenféle világítás gondolom csak hangulatnak elég nem?
(#) gerleimarci válasza jdani hozzászólására (») Szept 25, 2015 /
 
Én 10W-os ledeket használok, 4-6db-ot.
Következő: »»   75 / 186
Bejelentkezés

Belépés

Hirdetés
XDT.hu
Az oldalon sütiket használunk a helyes működéshez. Bővebb információt az adatvédelmi szabályzatban olvashatsz. Megértettem