Fórum témák
» Több friss téma |
Nem akartalak megsérteni.
Egy nagyobb teljesítményű kapcs.táptot nyáktervvel, rajzzal, ami könnyen megépíthető nem tartalmaz smd-t, egyoldalas, még ilyennel nem találkoztam itt, bocsi... Talán Ge Lee full bridge tervét meg lehetne csinálni egyoldalas furatszereltre, de én nem fogok nekiállni, én sajátot csinálok.
Idézet: „Egy nagyobb teljesítményű kapcs.táptot nyáktervvel, rajzzal, ami könnyen megépíthető nem tartalmaz smd-t, egyoldalas, még ilyennel nem találkoztam itt, bocsi...” És egy unikornis hajtja, már csak azt hagytad ki. A helyzet az, hogy nekem Ge Lee tápja sem tetszik. Elmondtam sokszor a véleményemet. Meg én akkor már olyat csinálok, amiben van valami plusz, van valami új (lásd LLC konverter előnyei). Az meg nem lesz egyoldalas (minek is legyen egyoldalas a nyák? olcsóbban rendelek kínából kétoldalas nyákot, mint itthon egyoldalast vacak minőségben), meg lesz benne SMD (miért ne legyen benne SMD? ez egy tök egyoldalaú félelem, nincs értelme, gyerekjáték SMD-vel dolgozni, síma pákval is) Hogy legyen könnyen megépíthető... Na akkor meg szereinted nem minden kínai azt csinálná? Szóval ezek egymással vetekedő dolog. 1kW alatt pl nem is tervezek már tápot, kapni olyan kínai tápot, ami 400W folyamatost tud és 1mp impulzusokban 1/10 kitöltéssel 1kW-ot. Minek tervezzek akkor? És olyan áron adják, hogy verhetetlen, és nem kaki. Nem sértettél meg, nyugi. Csak azért legyen meg a normális elvárások határa. Szívesen segítek bárkinek (lásd neked is), de amiben meg kemény munkám van, és pénzt is kereshetnék vele rendesen,a zt nem fogom például megosztani.
Az enyém is egy oldalas.
Figy én annak idején úgy álltam neki letervezni magamnak ezt a nyákot, hogy kb azt se tudtam a multiméterrel enni kell vagy ásni? Mi az a dióda, hogyan tudom megkülömböztetni az IC-t a kondenzátortól. Valami ilyesmi szinten voltam. Akkor gondolhatod, hogy csak nem olyan nehéz. Jó igaz vagy 2 évig a konyha asztalon nem volt rend miattam és volt úgy, hogy dolgozni úgy mentem nem aludtam semmit, és haza fele is inkább előbb egy alkatrészboltba ugrottam be, majd megint egy újjabb éjjszakás-kínlódás fentlét után, megint másnap reggel meló. Mindezt úgy, hogy közös villanyórás albérletben ahol a tulaj is jelen van, a nagyházba. Amikor már ki se merek menni az udvarra, előbb megvárom, hogy ne találkozzunk, mert mindig felkapcsolgatják az automatát egy szál köntösbe, papucsba télen én miattam, mert nem bírok magammal (leválasztótrafó minek a szkóphoz, vagy bármi védőáramkör...) Szóval voltak élmények, villanások, csattanások, jó illatok és hangulat. Sokszor megkaptam a fejmosást, építő jellegű leszidásokat, de megérte.
Nekem ez hobbi. Saját nyákot csinálok saját magamnak, fiókban is található alkatrészekből, stb..
Elvégre hobbielektronika az oldal neve, ne menjünk bele mit mennyiért csinálnak a kinaiak, mert nem érdekel. ![]() Több éve se volt táp, most sincs, csak cimóé: http://www.hobbielektronika.hu/cikkek/mini_rezonans_tapegyseg.html Ja meg ez a bőszme: http://www.hobbielektronika.hu/cikkek/egyszeru_kapcsolouzemu_tapegyseg.html Na majd én teszek róla, hogy legyen. ![]() Kritizálni lehet majd, meg hogy jujj ne építsd meg. A hozzászólás módosítva: Szept 23, 2015
Pont cimóét hagytad ki, és Laciét osztottad meg.
Ja bocsi, de a lényegen nem változtat, nagyobb nincs...ha segítetek, annak örülök.
A hozzászólás módosítva: Szept 23, 2015
Idézet: „És egy unikornis hajtja, már csak azt hagytad ki.” Miért? Az enyémet meg Ge Lee-ét az hajtja? ![]() Szerintem semmi gond Ge Lee tápjával, csak egy jó egyoldalas furatszerelt nyák kéne hozzá... A hozzászólás módosítva: Szept 23, 2015
De nem értem, minek nagyobbról is egy cikk? Mondhatnánk, -mint ahogy Te is- hogy a lényegen nem változtat. Aki kicsit-közepest 100-600W tud építeni, az megérti a nagyobb működését is, akkor meg már ne kelljen mindent a kezébe adni, mit miután építsen meg (mint ahogy én is vagy két évig kínlódtam vele).
Nem akarsz smd, és ne két oldalast. Linkeltem az én verziómat sőt 1U magas rackbe elfér, de visítva. Nem írtam róla cikket, mert úgy éreztem az itt lévő nagy ágyúk túl sokat segítettek nekem ahhoz, hogy "sajátomnak" írjam, ráadásul az eredeti kapcsolási rajz Ge Lee-é, valamint úgyis mindíg mindenki a saját fiókjából fog építekzni és ahhoz kapcsolódan a kérdést feltenni, és személyre szabott válaszokat adni egy cikkben nem lehet. Jönnek az egyedi magokkal, drótokkal IC-kell, fetekkel. Ennek majd ez lesz a baja, az lesz a baja, szokásos sírás rívás. Senki nem akarja ugyan azt megépíteni, mert lusták -de főleg olvasni- amit mondjuk itt a topicba valaki, vagy a cikk író közzétett.
Akkor is megcsinálom és közzéteszem, már csak preztízsből is.
(na nem cikket, azt nem vállalom) A hozzászólás módosítva: Szept 23, 2015
Lemaradtam. Mit is?
A 300W-nál nagyobb teljesítményű, viszonylag egyszerűen megépíthető kapcs.tápot. Ami pl. elvisz egy 2x400W-os végfokot.
A hozzászólás módosítva: Szept 23, 2015
Speckó IC.
Minden speckó, ami a sarki kisboltban nincsen? (kapható: Digikey, Farnell, FDH, TME, HE-store!, és ezekkel kapcsolatban levő boltokban mint az elektokontha, baji elketronika és sorolhatnám...)
Na látod, ezért mondtam az unikornist. Ami van az nem jó mert felsorolsz a fasza táphoz igazán szükséges 3-5 feltételt. Igen, lehet egyoldalas nyákkal tápot csinálni, de kétoldalassal még jobbat. Igen, lehet SMD nélkül is, de olyan is lesz. Igen, lehet speckó IC nélkül is (CMOS IC-kből is lehet építketni) de baromi bonyolult lesz cserébe a kapcsolás. És még sorolhatnám... Ha kell 2kW akkor azt cimopata kapcsolásából is meg lehet pár átalakítással csinálni, ha csak az a feltétel, hgoy 2kW legyen. Ha szeretnél széles teljesítménytartományban jó hatásfokot, kisebb zavarkibocsátást, jobb fajlagos teljesítményt, akkor nem. És itt van az,a mikor én vagy katt nem igazán teszünk erőfeszítéseket. Minek publikáljunk olyat, ami igazából annak, akinek szánnánk triviális? Akinek meg nem triviális, az még a legszájbarágósabb leírásnál is elrotaná.
Azért én bepróbálkozok, ha nem haragszotok.
Miért érzem úgy, hogy valamilyen érdek lenne egy nagyobb táp felkerülése ellen, nyáktervvel,stb...? Had rontsák el, tanulnak belőle, aztán lehet harmadszorra összejön nekik. A hozzászólás módosítva: Szept 23, 2015
Ha van rá energiád, nyugodtan csináld. Ha problémád van, akkor kérdezz, és segítek is.
Túl sok hülye és értetlen kérdést kaptam és kapok, így kicsi részemről a hajlandóság.
Nem haragszunk, csak nem értjük. Legalábbis én nem.
Írd meg légyszives a kérdésemre a választ: Minek a nagyobb tápról is egy cikk? Ha a utánna úgyis jön a sírás-rívás, hogy ez túl bonyolult? Mert most Te ezt írtad az enyémre, merem állítani meg se nézted, mert kapásból rávágtad, hogy két oldalas és smd-s... Hiába cakkumpak levan írva minden, ott van alkatrészek értéke is világosan látszik, hova kell ettől egyszerűbb? Választ várok.
Nem akarok én cikket, csak itt mindenki félti a nyáktervét azt vettem észre.
Én is sokat csücsültem a tápom felett, sokszor éjszakákat átvirrasztva. Na és? Attól még lehetek önzetlen és megoszthatom, nem?
Tessék, belinkeltem. Nem is egyet, valós fotóval, ábrával, leírással. Nincs semmi titkolózás ezt csak Te hiszed, mert kinyitottad a hobbielektronika.hu-t és nem találtál rögtön a cikkek között 800-1200W, 1200-1600W, 1600W-2000W os tápos cikkeket. Holott már volt róla téma, mindenki meg is osztotta a sajátját. Ami az enyém és én eljutottam valameddig, az nektek is öröm mert Ti is eljuttok velem arra a szintre (fel tud minden ember zárkózni a sorba ha lemaradt) Ez fordítva is igaz. Egy csapat vagyunk, valaki elakadt vagy rájön valamire: hozza a hírt, figyelmeztet, tanulunk. Ez egy soha be nem fejezhető szakma.
Pont fordítva van ahogy gondoltad elsőnek. Kötelező megosztani minden tudásodat, élményedet akár pozitív akár negatív. Üdvözlünk a szektában!
2010-be regisztráltam. Akkor a fene nagy titkolózás ment...majd abbahagytam az elektronikát és most újra kezdtem, mert van ráérő időm. Bocs, hogy azóta nem néztem komolyabban körbe itt, elnézést...
Ne aggódj ezt a titkolózósdi eljátszást én is észre vettem már pár helyen, régebben is. Most legutóbb is egy másik topicba bedobtam egy témát amire minden "nagyágyú" egyből ugrott, de valójában tudták ők is a héttérben, miről van szó. Majd jöttek a tesztek, ábrák működésről mindenféle fotók. Ment a háttérben a sumákolás, majd szép lassan napról napra kibújt a szög a zsákból mindeközben úgy téve, hogy ez "jajj mennyire meg nem valósítható dolog hagymár abba" címszó alatt. Egyszercsak valaki berobban egy zsipsz-zsupsz magáénak mondott ötlettel. Érdekes, hogy én bármit kerestem róla a neten égen földön nem találtam. Nem baj nem azt mondom én találtam fel, sőt inkább örülök, hogy volt olyan lelkes fórumtárs aki ugyan úgy mindent leírt, mit hogyan csinált -a titkolózósdisok kárára, bárki számára elérhető. Nickneveket, és topicot most szándékosan azért nem írok, mert tudja nagyon jól az illető kiről van szó. Ide is be-be szokott nézelődni. Nekem csak az nem tetszik a hozzászólásaiba, hogy tényleg nagyon ért a dolgokhoz le a kalappal előtte mert profi mint egy gép, de akkor inkább ha tudja ő is miről van szó, segíthetne és építő jellegű kritikákkal előrébb vihetné a "munkát", inkább maradt volna csendbe. Mondjuk úgy sorozatosan lebeszélte azt aki hasonlóan mint én, már gondolt az ötletre, sőt teszeket is csinált. De tényleg olyan piti technikai malőrökkel próbálta volna úgymond akadályozni az előrébb jutást, és valósnak tűnő érvekkel alátámasztva, hogy ha az ember nem teszteli le, talán még el is hitte volna és meg nem valósítható. A fórumtárs tudja nagyon jól, hogy kb egy multiméterhez nem értek hogyan kell használni, és talán fájt neki vagy nem tudom, hogy egy kis "senki" mint én felébredt vagy mi van vele, de ilyet dolgot miért kérdez, nem itt van a helye, valaki csitítsa már el mert a többi "nagyágyú" felébred és megvalósítják. Lehet ezt gondolta magába. Vagy én nem tudom, de mindenesetre érdekes volt...
Nekem az a véleményem, hogy amit te nagy titkolózásnak nevezel, az inkább valami egész más. A "nagyágyúk" sem szívesen írogatnak le semmit, nem azért, mert féltékenyek a tudásukra, hanem azért, mert ( főleg a kezdők ) egyszerűen nem értik meg! Akkor minek írják le? Aki ért ehhez a sporthoz, az nem tesz fel idétlen kérdéseket, azon látszik, hogy mit nem ért és arra kap is választ. Kicsit olvass vissza, a Laci hányszor írta le, hogy el kellene olvasni a cikkeket, amik táp ügyben születtek. Jó, elolvasták. De ha nem értik, akkor miért nem kérdeznek bele? Hát azért nem, mert még a legelemibb dolgot sem értik az egészből... bocs, hogy ezt mondom, de te még a cikket ( cikkeket ) sem találtad meg! Így baromi nehéz bárkinek is segíteni. A " nagyágyúk" tényleg belefáradnak. Nem véletlen, hogy a Laci, meg Cimo se nagyon szívesen szólal meg... de biztos vagyok benne, hogy ahol látják a haladást, ott nagyon is segítenek. Egy kicsivel több türelmet javasolnék neked... és egy táp ( vagy akármi ) építése nem azzal kezdődik, hogy keresünk egy nyáktervet, hanem először tanulunk egy kicsit... ez a fórum már nagyon jó, nagyjából mindenre találhatsz megoldást. ( Mégis egyesek a BSS,- vagy mi a lófüle - oldalakról merítenek ötletet... nehogy hangosan kezdjek röhögni, még nem láttam hiba nélküli kapcsolást semmire.
Hogy te majd felteszel ide egy komplett tervet? Várjuk, segítünk, belejavítunk és a következő nemzedék feltesz majd megint egy triviális kérdést és akkor fogod látni a miértekre a választ... Volt egy másik topicban aki ígérgetett egy nagyon komoly valamit, ami egyszerűen másolható lesz, stb. Sőt, egy másik fórumon is megígérte ugyanezt. Nem lett belőle semmi... remélem, most nem hagyod abba a hobbizást... Voodoo... én azért látom a fejlődésedet és csak bíztatni tudlak!
Már bocsánat.. de véleménykülönbség van közöttünk. Abszolút megértem Transztyuszeres -t. Én is nem egy alkalommal felteszek kérdéseket a különböző fórumokon. Programozással, elvi felépítéssel, gyakorlati kérdésekkel kapcsolatban. Akiket te "nagyágyúk"-nak nevezel a fülük botját sem mozdítják, sőt válaszra sem méltatják a kérdéseket. Én ezt szégyennek érzem. Ők tipikusan azok, akik a tudásukat a sírba fogják vinni. Holott éppen az lenne jó a fórumban, hogy amit tudunk megosszuk egymás között. Azonkívül, hogy én is lehurrogásokat kaptam, érdemben a kutya sem akart segíteni - kivétel néhány cnc-s és eagles témát. Nem véletlenül vetettem fel a hobbielektronika tábor témát is - a kutya nem foglalkozik vele, pedig konkrét dolgokat dobtam fel. Csak javasolnám én is visszanézni a különböző témákat. Leginkább a képek keresése informatív. Van sok kérdés, sok megoldandó probléma felvetés, azonban a konkrét megoldás mindig hiányzik. Talán Alkotó-nak van pár korrekt megoldása, de nyilván ő is félti a befektetett munkáját, így sok dologhoz "csak" pdf -en keresztül lehet hozzáférni. Gondolj csak bele. Ez az oldal fent van a világhálón. A világ bármelyik pontjáról megnézve egy témát csak az látszik kifelé, hogy itt egy csomó ember és mind csak hibás dolgokat tesz közzé. Ez a fórum megítélését is csúnyán befolyásolja. - Nyilván ez a rész moderálásra is fog kerülni emiatt, csak remélem, hogy legalább eljut oda, ahová címeztem..
Érdekes véleményed van... ha jól emlékszem elég precízen leírták neked, hogy a stabilizátorodban ( quad 405 ) a zener le fog égni, így nem lehet, darlington kell, stb. te legfeljebb a sokadik próbálkozásodra vetted észre, hogy nem hülyeséget mondtak neked. Persze ezzel egyáltalán nem foglalkoztál. Mentél a saját fejed után... én is ajánlgattam neked rendes szimulátort, még privátban is. Igazából az sem érdekelt. Ha egy outsider belenéz ebbe a fórumba, akkor tényleg azt látja, hogy egyeseknek nem lehet segíteni, mert vagy a személyük elleni támadásnak veszik, vagy ezt ők úgyis jobban tudják... miért dumálnak bele a dolgukba. De akkor minek kérdeznek a nyilvánosság előtt?
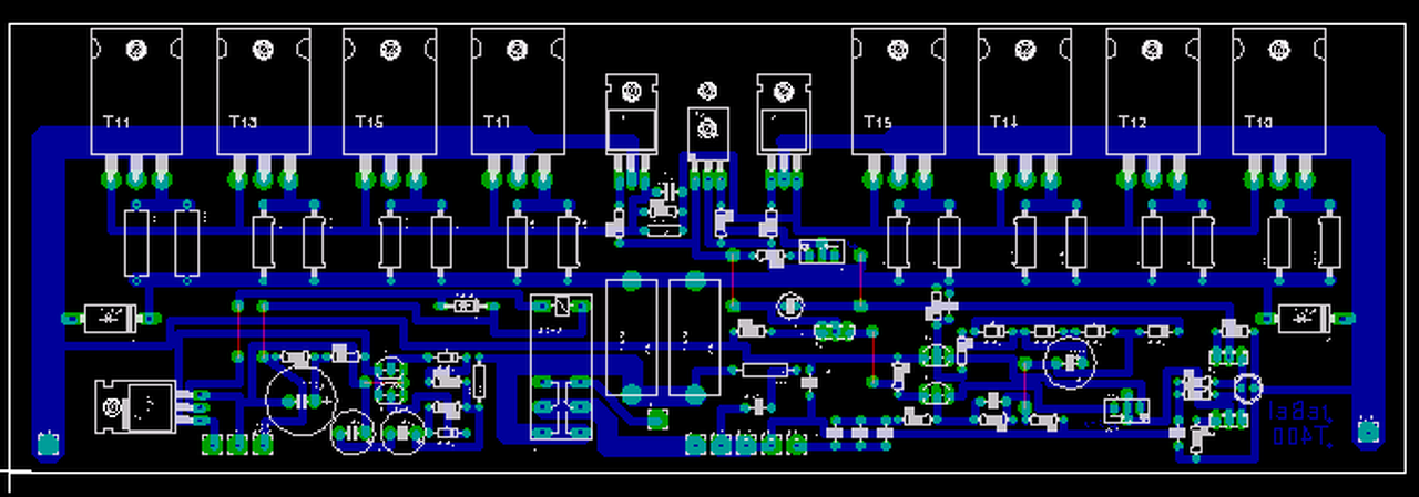
Ha megnézted volna a téma képei között a tápom fotóját, akkor láttad volna hogy az bizony egyoldalas, és furatszerelt... Tehát van ilyen itt a fórumon, a nyáktervét meg azért nem tettem közzé, mert fogalmam sincs hogy hova keveredett el. Egyáltalán nem tökéletes mert lehetne még ezt azt faragni rajta, de teszi a dolgát.
Ahhoz képest meg hogy akkoriban egyik napról a másikra kellett összedobnom abból ami éppen a fiókban volt, egész jó. Pont azért volt rá szükség, mert a félhidas tápok nem igazán bírták a kiképzést. A 2x több száz wattos végfokok kivezérelve csak tortyogtak, mikor megnéztem szóppal ilyenkor a tápfeszt rá is jöttem hogy miért. Aztán számolgattam, és oda jutottam hogy olcsóbb betenni még 2 fetet mint venni egy fél szatyor kondit. Azóta kivezérelhető a végfok teljesen, és leng max. 2-3V-ot a tápfesz szabályozás nélkül. Persze ma már egy hegesztőt is megcsinálok félhidasra ha kell, csak meg kell venni bele az 50-60A-es IGBT-t.
Ennek a fórumnak valóban érdekes megítélése van országszerte, de nem amiatt hogy ne lennének itt segítőkész emberek. Vannak.
A probléma nagyon egyszerű. Aki ért hozzá, annak elég néha egy egy apró mondatos segítség. Aki meg nem, annak a nulláról kell szájbarágósan elmagyarázni mindent. Ezt egyrészt eleve nem lehet mert akkor sem fogja megérteni, másrészt ez annyi energiát kíván ami senkinek sincs. Amikor pl. néhány év elteltével visszaolvasom itt vagy a másik fórumon SPafi hsz-eit, szinte azonosulni tudok a kitöréseivel, mert ezt olyankor úgy éli meg az ember hogy a kisujját nyújtja de a karja sem elég. És akkor még ő a rossz, mert nem segít. És mivel a tápos topikban volnánk, vannak olyan rajzok, megoldások a kapcsolóüzemet illetően, amik az otthoni felhasználást teljesen kielégítik, tehát ha akarsz akkor tudsz olyan tápot építeni amit a lakás 16A-es automatája még éppen elbír. Ami ez felett van az már nem a hobbi kategória, azon már a gyártók, tervezők is szeretnének keresni. Mondok egy saját példát is. Szükségem lenne frekiváltóra, 1-2kW-ra. Megoldás még nincs, mert az egyik opció hogy megveszem sok tízezerért, a másik hogy fizetek valakinek a megírt szoftverért, szintén nem keveset. Így arra jutottam hogy fogom az IR2130-at amit meg tudok hajtani analóg áramkörrel 3 fázisban, csak ki kell okoskodni elé valamit amivel tudom egyszerre állítani a frekit és a kitöltést. Mezei villanymotort kell hajtania, de nem kell semmilyen extra, visszacsatolás meg szinuszosított pwm sem. De utánajárok és megépítem magam ha tudom, mert biztos hogy senki nem fog elém tenni egy rajzot hogy tessék, itt van.
Valahol van HEF4752-es ic-m. Lehet, hogy kettő is. Ha megtalálom, elküldöm, nekem biztosan nem fog kelleni.
Idézet: „És itt van az,a mikor én vagy katt nem igazán teszünk erőfeszítéseket. Minek publikáljunk olyat, ami igazából annak, akinek szánnánk triviális? Akinek meg nem triviális, az még a legszájbarágósabb leírásnál is elrotaná.” Egyetértek Lorylacival és katt-al. Hobbi szinten van a fórumon már elegendő kapcsolóüzemű táp egyoldalas, lábas alkatrészekből nyáktervekkel stb. Ha valaki nagyobbat szeretne arról már feltételezni lehet hogy van tapasztalata a dologban és különösebb segítség nélkül is tovább tud lépni. Bár nem olvasom nap mint nap a fórumot de szerintem ha felmerült bármi mélyebb szakmai kérdés akkor azokra azért szokott érkezni válasz. Persze mindenki másként van vele de személy szerint alap kérdésekre a válaszok már annyiszor le lettek írva hogy csak venni kellene a fáradságot és olvasgatni kiszűrni a szakmaibb hozzászólásokat. Ha más lusta akkor én miért ne legyek lusta az megválaszolni? Igények hogy egyoldalas, csak abból ami a fiókban, SMD kizárva bármiféle ma modernebbnek számító megoldás kizárva... hát hajrá, nekem ez már annyira nem téma. A jó táp 2 oldalas vagy több SMD-vel pedig nem áll meg az élet. Oszthatnék meg saját kW feletti adaptív fázistolásos soft-switch táp nyákot de minek? Sajnos hogy egy projekt 100% ban dokumentált legyen az sok sok munka és van az a munka ami felett az ember már nem szívesen teszi közzé a dolgokat. Ha meg mégis akkor a hiányos dokumentáció miatt csak jönne a végeláthatatlan kérdéssor. Többség úgy is bonyolultnak tartaná nem is foglalkozna vele. Kétoldalas jaaaj SMD jaaaj. Aki meg érti a dolgát az úgysem szeret másolni megtervezi a szükségletei szerinti tápot. Így ahogy mennek a dolgok szerintem bőven jó.
Igen precíz és lényegretörő válaszokat kaptam: el fog égni. Igaz senki nem vette a fáradtságot, hogy legalább egy jó megoldást küldjön, linkeljen. Ha tőlem kér valaki segítséget - nem sajnálom rááldozni az időmet, hogy legalább olyan segítséget adjak, amin el tud indulni. Bonyolult szimulátort nem fog mindenki megtanulni aki idejár fórumozni. Én vettem a fáradtságot és újra és újraszimuláltam egy nem pilótavizsgás kis segédprogrammal, megépítettem. Már működik és nem égett el a zener. De ne haragudj meg érte - ez nem nektek volt köszönhető, hanem a fa fejemnek. Ha jól látom, most is csak az off pörög, de érdemi válasz nulla. A privát segítséget köszönöm. Nem feltétlenül rád haragszom, csak nem értek egyet az általad leírtak egy részével - ennyi.
Látom jó sok off-ot generáltam...köszönet Ge Lee-nek a rajzáért, képeiért...mentem tápot építeni.
A hozzászólás módosítva: Szept 24, 2015
|
Bejelentkezés
Hirdetés |












