Fórum témák
» Több friss téma |
Amit linkeltél oldalt, van egy pdf. Azt olvasd el, és ha érted, tudsz hozzá kötni egy mikrovezérlőt, ami elintézi a feladatot a kapott kód alapján. Van egy sejtésem(kérdéseidből kiindulva), hogy ez nem neked való feladat. Más megoldást pedig egyszerű eszközökkel nem nagyon lehet ajánlani. A fix frekik, amiket említettél nem jó megoldások, bármi be-ki kapcsolhatja, ami arra jár. A kérdésed címében szereplő soros porton való vezérlés a kézenfekvő megoldás, de ez sok ismeretet igényel.
Igazából én informatikus vagyok, és a programozás oldala a dolognak menne, az elektronikai résszel vagyok kicsit bajban, ezért fordultam hozzátok!
Javítalak
![]() Mint említettem már kétszer is, soros portról nem fogod tudni kezelni ezeket a modulokat, mindenképpen elé kell tenned egy mikrokontrollert a megfelelő programmal. Utána a mikrokontrollernek már üzenhetsz a párhuzamos porton keresztül. De az általad elképzelt LPT=>RF modul felépítés közvetlenül nem fog menni. A helyes topológia: LPT=>Mikrokontroller=>RF modul. Vételi oldalon pedig a vevők mögé ugyan így kelleni fog a mikrokontroller.
Szia!
Idézet: „Ha valaki tud egyszerűbb megoldást mint az rf adó vevő, szívesen meghallgatok mindent.” Vezetékek. De a reléket ebben az esetben a fogyasztóhoz tenném, s a panel és a relé közé elég bármilyen olcsó vezeték. Fogyasztónként 300-500Ft-nyi vezeték jóval olcsóbb és megbízhatóbb, mint 3-4 ezer forintos rádiós kütyü. Gyanítom, hogy a házban akarsz lámpákat vezérelni. Erre ezt ajánlom. Ha más a terved, akkor fejtsd ki bővebben, hogy tudjunk rá optimális megoldást találni.
Lakásról van szó, és a falba nem tudok behúzni már kábelt. Ezért gondoltam vezeték nélküli megoldásra.
De szerintem az ebay-n kapható 2$-os rf-adóvevő és a pt2262/pt2272(enkóder/dekóder) kombinációval lehet eredményre jutok.
Elvileg akár lehetne soros portról kezelni ezeket a modulokat, de akkor is kellene valamilyen interfészt készítened, ami a soros portból SPI felületet csinál. Ez az időzítések miatt is fontos, amit a soros porton nem tudsz megoldani. Ezek az RF modulok kifejezetten SPI felületű mikrovezérlőkhöz készültek, ezért a legcélszerűbb azokkal is alkalmazni, ahogy Novak fórumtárs is írta.
Nem tudom honnan szűrted le, hogy négyvezetékes, lehet hogy amire gondolsz az az SPI felület négy vezetéke? Az csatlakozik a mikrovezérlő hasonló négy vezetékéhez, ami tulajdonképpen egy adatbusz. A két (adó, és vevő) mikrovezérlő közti adatforgalom packet processing formában bonyolódik, ahol 3 ~ 5 címbájt alkalmazása lehetséges, ami azért meglehetősen sok célállomás címzését teszi lehetővé. Az adatokat 0 ~ 32 bájtban küldheted. Úgy gondolom, ez meglehetősen nagy erőforrás a 8 reléd vezérlésére. A mikrovezérlőknek a feladata még az RF modulok konfigurálása is. Mindezek módjáról az adatlap alapos áttanulmányozásával, és megértésével kaphatsz információt.
Ezek az enkóder dekóder párosok alapvetően játékvezérlőnek készültek, ilyenformán egy címen csak 4 funkciót (némelyik 5) tud átvinni. (előre hátra, jobbra balra, esetleg turbó) Ez csak egy címen 4 relé vezérlését teszi lehetővé. Úgyhogy az adó oldalon meg kell oldanod a címváltást is. Vagy eleve egy címen csak egy funkció, egy relé, és címváltásokkal operálsz, de ilyenkor minden reléhez tartozik egy dekóder, természetesen RF egységgel együtt.
Szia!
Én pont ilyesmivel játszadozom, csak nálam a fűtésrendszer vezérlése a cél. Az én cuccom így néz ki: -8 db végpont van (egy-egy fan coil), amik modbuson kommunikálnak egy-egy PIC-el. -PIC-ek SPI-n kommunikálnak egy-egy RFM12B-vel (rádiós modul) -Van egy master egység, ami az összes kommunikációt kezdeményezi, a válaszokat fogadja, ez is egy RFM12B, mellette egy PIC -ennek a PIC-nek a túloldalán van a számítógép, USB-n kommunikálnak -a számítógépen két program fut: az egyik generálja a parancsokat, továbbá feldolgozza a válaszokat, a másik meg webszerveren fut, és egy felhasználói felületet biztosít a hw layernek, ez elérhető az intraneten -van egy plusz egység, ami a gépészeti rendszereket (szivattyú, szelepek, stb.) relén vezérli, 8-8 be-és kimenettel, ez logikailag a fan coil-ok szintjén van (hála HE-s gárdának, sikerült életre kelteni -jelenleg fejlesztés alatt áll az automatikai program A kommunikáció half duplex, a rádiós részen CRC ellenőrzéssel, 868 MHz-n. Valami ilyesmit kéne elképzelni, bár a kábelezés jóval egyszerűbb, ha megoldható (nálam nem lehetett). Gondolkodtam még powerline kommunikáción, de az nem igazán elterjedt a végfelhasználók szintjén, szóval nehézkes lett volna életre kelteni. Remélem, tudsz valamennyit hasznosítani az én cuccomból. A hozzászólás módosítva: Szept 25, 2012
Miért nem működhet az RF modul párhuzamos portról? A SPI busz szerintem nem kényes az időzítésre ,A master adja az órajelet az meg a számítógépnek miért ne menne.Eléggé gépidő igényes szoftveresen ,de nem gondolnám lehetetlennek (max néhány felesleges várakozási ciklus kell) Az időzítés miért fontos ,élvezérelt az egész,csak a modul maximális sebességét nem lépheti túl (Fsck 0-8Mhz RFM70) . Más kérdés hogy egyszerűbb,gépfüggetlenebb egy külön processzorra bízni,amit USB-n soros porton lehet utasítgatni.
Sziasztok!
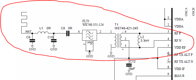
Adott egy alkatrész: LFB212G45BA1A220. Az Adatlap 9.oldalának alján található. Ez szerintetek egy balun tarfó és sávszűrő EGYBEN? A "Balance impedance"-nél azt írja, 34.2 -j95.0ohm, amit értek, de nekem annyi van megadva, hogy 100 Ohm kell... abszolútértékben kiszámolva ez kb. annyi, de nem vagyok megnyugodva az ügyben. Csatolom azt a kapcsolási rajzrészletet (+ a szóban forgó két alkatrész adatlapját, amit HELYETTESÍTENI szeretnék a fenti alkatrésszel). Köszönöm a segítséget! ádám
Nem számoltam ki az impedancia abszolút értékét, de ha az adó oldali illesztéshez megfelel, akkor jó. Úgy néz ki, hogy az idézett alkatrészed az egy sávszűrő, aminek egyik oldala "balanced", erre van megadva a komplex érték, a másik "unbalanced", és ez 50 ohm.
Elvileg akár jó is lehet a helyettesítés, de arra figyelj, hogy a balanced impedancia komplex. Az illesztésnél lehetnek gondok.
Köszönöm a választ! Ha jól értem, ez nem trafó és szűrő egyben, hanem egy szűrő, ami - mivel balanced - "kiváltra" a trafó használatát... gondolom a balun trafó ezek szerint szintén arra való, hogy "balanced" legyen a cucc. Ez igaz? Impedanciával még lehetnek gondok, de majd próbálkozom.
Az integrált RF adókban szeretik a szimmetrikus kimenetet, mert sokkal kisebb a harmonikus sugárzásuk. Ehhez illeszkedik a szűrő szimmetrikus bemenete.Ezeknél az elektromechanikus, fellületi hullámszűrőknél, nem okoz különösebb problémát a szimmetrikus meghajtás, és az asszimetrikus kimeneti csatolás. Ezzel egyben ki is van váltva egy darab illesztési probléma.
És mégegy dolog a végtranzisztoroknak a legritkább esetben tiszta ohmos a kimeneti impedanciájuk, azt is reaktív illesztő áramkörrel szokás illeszteni a tiszta ohmos hullám ellenállású, (és szabványos) tápvonalhoz. Ezért nem biztos hogy lehet egy beépített antennájú adó-vevő antennája helyére egyszerűen koax csatlakozót feltenni. A hozzászólás módosítva: Aug 1, 2013
Sziasztok!
Nekem egy olyan gondom van, hOGY: Érintésvédelmet csinálok 1 kÓrházban 1 Unimet 300ST_TGH készülékkel. A Doksiját mellékelten csatolom. A készülékhez tartozik 1 Billentyűzet és 1 vonalkód leolvasó. A kettő közösen használ 1 PS2-es portot a készüléken. a gondom az, h a szkennelővel sokszor messzire el_kell mennem, be asztalok alá, stb. és a kábel túl rövid. Megtudnám éppen hosszaBbítani, de akkor beleakadnék mindenbe. Ezért 1 olyan megoldáson gondolkozok, hOGY a kábelt lecserélni valamilyen vezeték nélküli kapcsolatra, infra, bluEtOOth, RF, amelyek külön programok futtatását nem igénylik a mérőkészüléken. Ezzel kapcsolatban várok ötleteket, megoldásokat. Előre is köszönöm. Gabi Egy picivel igényesebben, légy szíves! A hozzászólás módosítva: Nov 2, 2013
Hülye kérdés részemről: Miért nem használsz USB-set? Az lehetne hosszabb... Mellesleg vonalkód olvasóból is van bluetoothos.. (USB stcikkel is megoldható)
Heló!
Nemtudok USB-t használni, mert a készüléken nincsen USB-port.
Mi a bánatomat keresel az asztal alatt a "szenelővel?
Hogy is jön össze az érintésvédelem a vonalkód olvasóval? Ha a készülék programja csak a klavis vonalkód olvasót kezeli nem mész messzire más megoldással. Mindamellett elárulod hogy melyik ez a kórház? Csak hogy kerüljem
Hali!
Elírtam szkennelővel. Az összes elektromos berendezésen: PC, monitor, elosztó, hosszabbító, adapter… . le kell vizsgáztatni. A dolgok nagy része sokszor eldugott helyen van (asztal alatt). Úgy működik a dolog, hogy minden elektromos berendezés, amit vizsgálok, kap 1 vonalkódot. Ha leküldik a készüléket szerelésre, akkor be tudjuk azonosítani, hogy honnan érkezett a készülék. Valamint ha meghibásodás során valaki áramütést szenved, akkor nekem igazolni kell a hatóság felé, hogy igen is a készülék le volt vizsgáztatva. Itt a készülék azonosítója és itt a mérési jegyzőkönyv. Németországban dolgozok Neu-Ulm -ban RKU. Rehabilitation Krankenhaus Ulm. ![]() Arra gondoltam, hogy ha elvágom a szkenner vezetékét és közé építenék valamilyen infrás, vagy RF -es adó-vevőt. A szkennerbe is kerülne 1 és kapna 1 tápot is. Hogyan tudnám ezt a legegyszerűbben megoldani? Üdv: Gabi
Van USB-PS2 átalakító.A vezetékek csatlakoztatása így már megoldható (a billentyűzet így biztosan működik, ha szerencséd van akkor némely scanner usb-s rádióvevője is elmegy vele.)
Köszi. Szétnézek ezen a téren, de szerintem nem lesz ilyen egyszerű a dolog.
Sziasztok!
Van egy olyan feladatom, hogy van minimum 8 vezetékem az egyik gépen és 8 a másik gépen. Ezt rádiós kapcsolattal kéne átjuttatni a 2 gép között, de oda vissza. Végül is, hogy komunikáljanak egymással. Nézegettem rádiós átjelzőket, de ezek csak 3-4 csatornásak. Mikroprocis ötlet is érdekelhet, csak sajnos nekem nincs égetőm. Ha ilyesmiben van valakinek ötlete, vagy tapasztalata, Ő az én emberem ![]() Előre is köszönöm! FPetya
Ez kicsit elnagyolt leiras. Mit jelent a vezetek? binaris jelet vagy analog feszultsegszintet?
Hogyan kommunikalhat a ketszer nyolc vezetek, nem ertem ezt az oda-vissza dolgot. Mekkora sebesseggel kell tudomast szerezni a masik allapotvaltozasarol? Milyen tavolsagra kell a jelet eljuttatni es milyen kornyezetben (terep, szoban belul, epuleten belul szobak kozott, ket epulet kozott, stb)? Szukseg van-e hordozhatosagra vagy az aramigeny korlatlan? Van-e meretkorlat? Amig ezeket nem tisztazzuk, nem adhato ertelmes tanacs, csak atlagos. De mikroprocira igen nagy valoszinuseggel szukseged lesz.
Max 100m a távolság nincs akadály. Fesz és áram korlátlan, gépre lenne építve. Optocsatolt bemenetekre gondoltam relés kimenettel, 48V-os szint van. Végülis van jel nincs jel állapotok. Pl: ha a 2es bemenet magas a túloldalán is magas a 2es, de ha a túloldalon az 5ös magas akkor emez oldalon is az 5ös kimenet. Végül is állapotokat kell átvinni. A sebesség... működő gépekről van szó.
A hozzászólás módosítva: Szept 30, 2015
Sziasztok!
Szeretek horgászni fenekező módszerrel. Elektromos kapásjelző és swinger segít a kapások érzékelésében. Nagyon szeretném megoldani, hogy kb. 1km távból is (de ez már nagyon max) érzékeljem a kapást. Azért mondok ekkora távot, mert ennél már nem hiszem, hogy akadályt jelentene két réteg fafal meg 100-200-300 méter. Az elektromos kapásjelzőnek két jackdugós kimenete van. Az első csak kapás esetén ad jelet, a második pedig a kapást követően 30 másodpercig is. (ezt használom a világítós swingeremhez) Szóval az elsőnek a jelét szeretném az adóhoz felhasználni. Illetve az adó és a vevő is elemekkel működjön. Frekvenciát sem tudok pontosan, hogy mi az ami jó lenne és még legális is. Tud valaki segíteni? Vagy vegyek egy 8-10 ezres walkie talkie párt, aminek az egyik nyomógombját megbuherálom. (olyan elektromos kapásjelzőt nem akarok, aminek van vevője is, mert az áruk 20 ezernél kezdődik és még a 60 ezres is beázik) Válaszotokat előre is köszönöm! dogma
Ha a horgászbotnál van térerő, GSM modullal szerintem egyszerűen megoldható. Igaz, kell egy extra SIM kártya, az meg felhív/megcsörget ha rohanni kell. A vízmentességet nem túl nehéz garantálni, egy viszonylag olcsó villanyszerelői doboz is megteszi, már ha nem kimondott szempont a design.
Az a baj, hogy vagy nagyon gyenge volt, vagy pedig egyáltalán nem volt térerő. Erre pedig így nem lehet alapozni.
Walkie talkiet szedett már szét valaki? Annak milyen az adást indító gombja? (NC, NO vagy nyáklapon van-e egyáltalán?)
Tehat akkor gepenkent 8 bemenet es 8 kimenet mindket oldalon es az egyik gep bemenete a masik kimenete.
Szerintem nem kell opto, eleg egy feszoszto zenerrel. De a "mukodo gep" akar 4GHz is lehet, szoval pontosabb info kellene. mondjuk 10ms felbontas megteszi?
Igen, így lenne a működés. Annyira nem gyorsak a gépek, a 10ms szerintem bőven elegendő. Az optocsatolót a potenciál független bemenetek miatt gondoltam.
Szerintem akkor igazabol barmelyik radios cucc megteszi, 433MHz-es peldaul szerintem modulszinten tudja ezt a tavolsagot, alapantennaval. A zajossag mar mas kerdes, ha ott relek kattognak, akkor elkepzelheto, hogy nem lesz tul jo a vetel.
Szoval szerintem 48V-bol stabilizalt 5V vagy 3.3V az elektronikanak, megfelelo taplalas a radios modulnak. Utana egy nagyon egyszeru program osszegyujti a 8 kimenetet feszosztas utan, ebbol pontosan 1byte infot eloallit majd ezt a radios modullal elkuldi a masik oldalnak. Utana vetelre kapcsol es a 10ms vegeig arra var, hogy a masik oldaltol fogadjon valamit. Ha nem sikerul, goto 10, ha kapott adatot, akkor meg kiadja azt a 48V-os oldal fele, megfelelo szintillesztes utan.A legelejen meg kell beszelniuk, hogy ki ad eloszor, tehat az egyik progi pl. az elejen vegtelen ciklusban arra var, hogy a masik adjon egyszer (master-slave felallas), utana mar ehhez tudnak szinkronizalni. Eloszor valami szamlalo-feleseggel kellene ellenorizni, hogy van-e elvesztett csomag, mikozben az ipari gep normal mukodeset produkalja. A hozzászólás módosítva: Okt 1, 2015
Walkie talkie PTT gomb átalában a panelre van forrasztva, NO.
|
Bejelentkezés
Hirdetés |












