Fórum témák
» Több friss téma |
- Ez a felület kizárólag, az elektronikában kezdők kérdéseinek van fenntartva és nem elfelejtve, hogy hobbielektronika a fórumunk!
- Ami tehát azt jelenti, hogy a nagymama bevásárlását nem itt beszéljük meg, ill. ez nem üzenőfal! - Kerülendő az olyan kérdés, amit egy másik meglévő (több mint 17000 van), témában kellene kitárgyalni! - És végül büntetés terhe mellett kerülendő az MSN és egyéb szleng, a magyar helyesírás mellőzése, beleértve a mondateleji nagybetűket is!
A LED-ek valószínűleg áramgenerátorral vannak hajtva, tehát az áramgenerátoron marad mondjuk 3V. Csak 1db dióda kell, ha 0.7V esik rajta, akkor marad az áramgenerátorra 2.3V, megoszlik a hő, ennyi történik. Miért kellene két dióda? Ha pedig schottky diódát raksz be, akkor az a 0.1-0.2V esés aztán nem oszt, nem szoroz. A vezetéken is esik ennyi, nem kell túlgondolni.
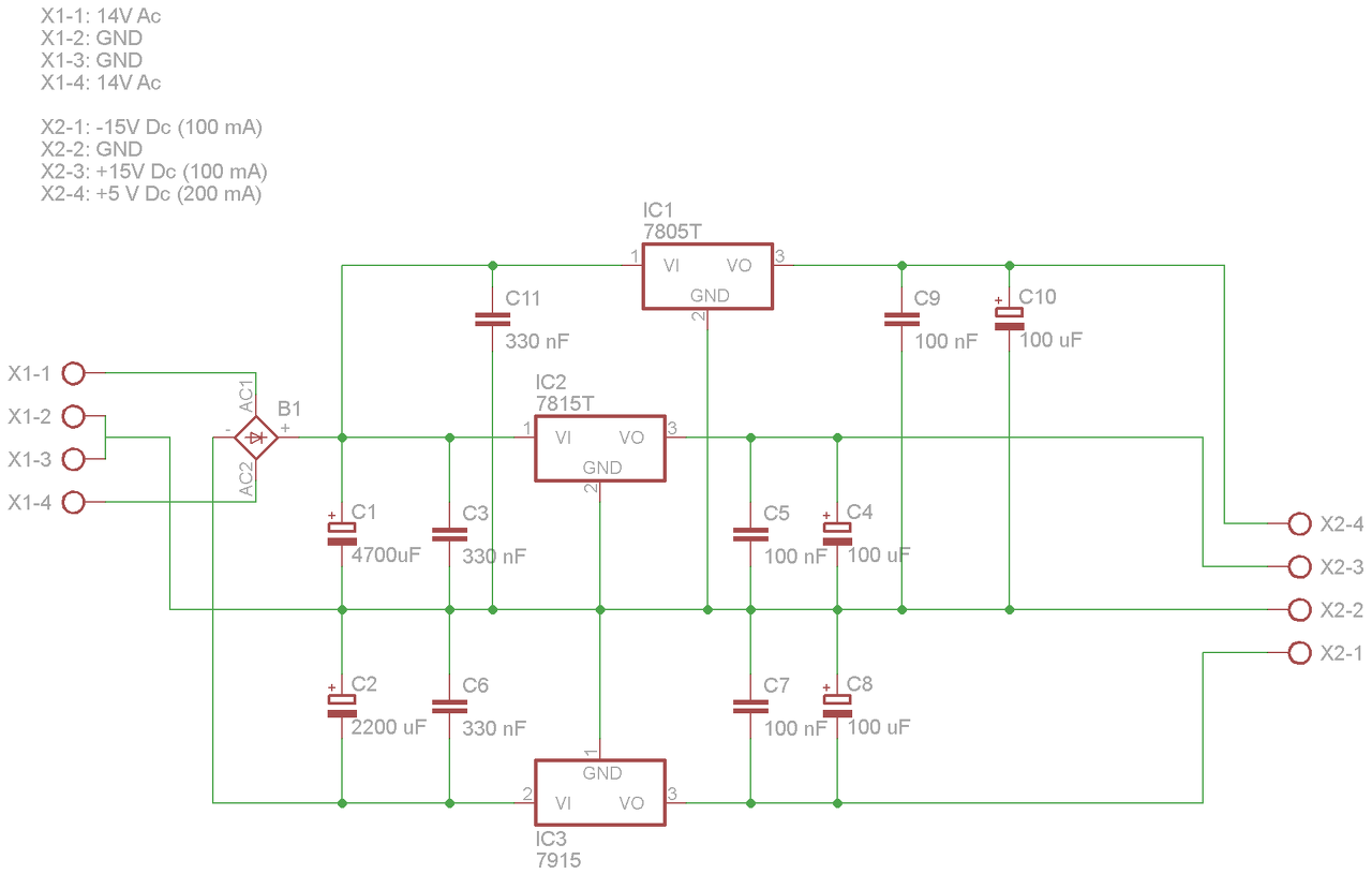
Valaki rá tudna nézni erre a stabkockás kapcsolásra hogy jó-e? Továbbá az adatlap a 330 nF-os kondihoz tantált ír, de milyen legyen a 100 nF-os?
A kimenetre nem kellenek a nagy kapactású kondik. A 100 nF lehet kerámia, kb. a legolcsóbb.
Még egy apróság: A 7915 kimenetére köss valamilyen állandó terhelést, különben a feszültség felkúszik bőven 15 V fölé. Ez normális, az adatlapban benne van, hogy minimum mekkora terhelés esetén áll be a feszültség. A hozzászólás módosítva: Okt 3, 2015
Kerámia vagy fólia a legjobb mindkét pozícióba.
Nem találtam meg az adatlapjában hogy a 7915 mekkora terhelést igényel hogy ne változzon a feszültség de valahol egy példában 2k2 ellenállást javasoltak. Ez így jó lesz?
C6, C7-re is jó a fólia? A hozzászólás módosítva: Okt 3, 2015
Íme (melléklet). A 2,2 kOhm kb. 6,8 mA terhelést ad, így jó lesz.
Akkor viszont ugyanez a helyzet a 7815-nél iletve 7805-nél is? Ott is 5 mA és 1 A között mérték a kimenő feszültséget.
Üdv!
Van egy nagyteljesítményű LED-em, nyitófeszültsége 2 volt, névleges feszültsége 3.5V, max. áram 700mA. Az a kérdésem, ha én ezt áramgenerátorral, 12V áramforrásról hajtom, akkor tönkremehet a led? Mert ugyebár az áramgenerátor egyszinten tartja az áramot, de a feszültség még mindig a többszöröse. A válaszokat előre is köszönöm!
Ha egy diódán áram folyik, kialakul rajta a nyitófeszültség. Ha áramgenerátorral (korláttal) hajtod meg, akkor is. A katalógusban megadott nyitófeszültség egy tájékoztató adat, az áramkorlát méretezéséhez.
Tapasztalatom szerint a 78xx típusú stabilizátorok akkor is a névleges feszültséget adják, ha nincs terhelve a kimenetük. A 79xx típusok viszont határozottan többet, terhelés nélkül.
Az áramgenerátor lényege, hogy a kimenetén (természetesen korlátok között) úgy változtatja a feszültséget, hogy a beállított áram alakuljon ki. A többi "benn marad" az áramgenerátorban.
Köszönöm a válaszokat, ezek szerint nyugodtan adhatok neki 12V-ot.
Válts szemléletet. Nem 12V feszültséget adsz neki, hanem xxx mA áramot. Az áramgenerátor kapja a tápfeszültséget. Ha túl nagy ez a feszültség, akkor sok hőt kell disszipálnia (analóg üzemben).
Meg kell nézni az áramgenerátor adatait. Valamekkora működtető feszültség annak is kell, de sokkal többet nem érdemes rákapcsolni, mert, mint ahogy nedudgi is írta, sokat fog fűteni feleslegesen.
Erre számítok, tudom nem a legjobb megoldás, de nincs jobb.
Ki mondta hogy nem vagyok hajlandó? Ha nem lennék hajlandó akkor annyit sem tudnék az elektronikáról mint most nemgondolod? Csak nemszeretem mikor egy bármilyen xy fórumon én vagy más segitséget kér és akkor kiszúrják a szemét egy wikipédia vagy google link-el. Igen vannak akik lusták keresni de nem tartozom közéjük.Szerintem az internetes adatforgalmam 80% a Google.De kiváncsi lennék hogyan keresne rá valaki arra mit kérdeztem.A kérdésem pedig mint mondtam tudásomtól függetlenül ahogy az angolban mondják "By The Way" (máskülömben,valamitől eltekintve,stb.) tudásomtól/tudatlanságomtól függetlenül kérdeztem.De ha ez akkora bűn akkor elnézését kérek igyekszem többé nem kérdezni
Szép napot!Készítek egy 12v/5V 3A csökkentőt LM2576T-5 -ös áramkörrel.Na most a kimenetelen van egy 1N 5822 dióda.A kérdésem az lenne mi a szerepe ,és mivel tudnám helyettesíteni???Előre is köszönöm.
Szia! Az 1N5822 3A-es schottky dióda, nem lehet gond a beszerzése. A HEstore például kb. 18 000db-os készletet mutat.
A konverter kimenetét védi a túlfeszültségtől és része a kapcsolás működésének.
Csak, hogy csillapítsam kissé a felháborodásodat:
Bővebben: Link Nem tudom, mond-e valamit az az apróka dolog, hogy 6. félév. Gondolhatod, hogy nem az általános iskolában. Azzal nincs semmi baj, hogy kíváncsi vagy, sőt. De ahogy proli007 írta, egy egy komoly szakmának nem is az eleje, jó sokat kell addíg jónéhány tárgyból tanulni, hogy eljuss oda, hogy a kérdésedre választ találj. Ezt itt, (a távoktatást) a fórum keretei között nem lehet elvégezni, legfeljebb iránymutatást lehet adni konkrét kérdések kapcsán, hogy merre haladj. Látod, ezt is ki lehetett guglizni, de tartok tőle, hogy előképzettség hiányában nem sokat fogsz megérteni belőle. Hogy mégoóis válaszoljak: Az általad 1 MHz -nek nevezett négyszöget nevezzük adatfolyamnak. Az adatfolyam helyességének megállapítására többféle módszert dolgoztak ki, szinkronizált adatátvitelt, és vonali kódolásokat, ill. ezek kombinációit. A szinkronizált adatátvitelnél a vett adatfolyamból visszanyerik az időzítő (CLK) órajelet, és ebből megfelelő időzítéssel meghatározzák a vevő mintavételének idejét, és ebből vissza lehet állítani az eredeti adatfolyamot, persze azért némi, de elviselhető hibával. A vonali kódolások másik fajtája, hogy különböző szabályokat állítunk fel, ezt belekódoljuk az adatfolyamba, és ennek megsértéséből lehet tudni, hogy hiba tötrtént, amit lehet helyreállítani. A kulcsszavakat megkaptad, indulhat a guglizás, ha elakadsz, kérdezz.
Többfunkciós program letöltés.
Kipróbálom, hogy ne kelljen a neten összevadászni az adatokat.
És hogy ebből hogy lesz rádiós átviteltechnika, az meg még egy mindezekre épülő külön fejezet.
A hozzászólás módosítva: Okt 4, 2015
Szerény véleményem szerint, jobban jársz, ha "összevadászod", mert minden átdolgozással csak a hibák száma nő. Inkább az eredetit keresd, nem olyan nagy munka, és tedd el magadnak (rendszerezve).
Hali!köszi szépen.
Nemcsak ez a baj. Próbálgattam egy trafó méretezőt, de például a 0,0023Ampert nem engedi csak 2 tizedig.
És úgy sem engedte, hogy mértékegységet váltottál? Pl. A helyett mA? A gyakorlati életben a két tizedesnél pontosabb számra ritkán van szükség.
Üdv! Segítséget kérnék - hol tudok ilyet rendelni,NM27C010V
|
Bejelentkezés
Hirdetés |
















