Fórum témák
» Több friss téma |
Tudom már régi,de ha máskor ilyen problémád van ,az irfanwiew nevű progi jó választás.Nyomtatsz egyet belőle,ezután kiszámolod a kívánatos méret ,meg a te méreted közötti arányt.Ez után a következő nyomtatást már ezzel az aránnyal módosítva küldöd el.
Szia!
A DIGI PSU POWER R1B verziójú labortápomról csináltam néhány mérést. CV módban 1.14 A és 2.24 A között tudtam a meglévő ellenállásaimból kialakítani a kapcsolást 15.00 V mellett. A 230 V-os hálózati, valamint a táp szoftveres ki/be kapcsolásáról is felvettem néhány jelalakot. Ha valakit érdekelne mellékelem a rajzát és a nyáktervét. A korábban közzétett vezérlő rész és annak programja változatlanul használható ehhez is. Üdv.
Szia!
A szkópábráidat nézve vagy valami mérési hiba történt vagy van még mit csinszolnunk a tápegységeden. Ugyanis az ábráidon az látható hogy a kimeneti feszültség kb negyed voltot esik a terhelés változásának hatására. A változáskor fellépő tranziens (alul és túllövés) után világosan látszik hogy nem áll be a kimeneti feszültség ugyan arra a szintre ami a terhelés-változás megtörténte előtt volt. Ilyet hibát egyik nálam járt labortápegység sem produkált. Ez lenne a feszültség-generátoros üzemmód lényege hogy a kimeneti feszültséget egy kívánt értéken tartja a terheléstől függetlenül.De hogy jót is mondjak; a túllövés nagysága és lecsengésének ideje már teljesen korrekt, egy szinten van azokkal a labortápokkal amiket én méricskéltem. Megmutatom négy labortápnak a mérési eredményeit (a többié sajnos nem ennyire jól kiértékelhető...) a tied mellé: (ABC-sorrendben ![]() 2.7.4a -> Túllövés: 12,6V (lecseng 5us alatt) DIGI PSU POWER R1B -> Túllövés: 1,26V (lecseng kb 5us alatt) Proli007 -> Túllövés: 3,48V (lecseng 16us alatt) SMPSI -> Túllövés: 6,4V (lecseng 38,8us alatt) SMPSII -> Túllövés: 0,284V (lecseng 230us alatt)
Szia Attila!
Szerencsére csak a mérési elrendezésem hibájáról van szó. Egy nem túl vastag vezetékkel kötöttem össze a labortápomat és a forrasztós próbapanelen lévő fetes kapcsolást. A szkóp pedig a próbapanelre volt ráakasztva. Rőgtön gondoltam, hogy az összekötő vezetéken eső feszültség kavart be, ezért most megismételtem a mérést, de úgy hogy a szkópot közvetlen a táp csatlakozóra tettem. Segítségeidet ezúton is köszönöm! Üdv.
Szia! (Egy nap elég ha egyszer köszönünk egymásnak.
)Feltételeztem hogy csak ilyesmiről lehet szó. A szkópzsinórt ilyenkor mindig közvetlen a kimenetre kell akasztani. Így már mindjárt jó is lett! Én a mostani ábrádon láthatónál szigorúbb voltam a méréseimnél, itt az x2 kurzort én az utolsó DIV környékére tettem volna.Ha gondolod elvégezheted ugyan ezt a mérést áramgenerátoros módban csak ott kell egy sönt és arra megy a szkópzsinór. (Meg persze árammérésre kell kapcsolni a szkópot.) Üdv.!
Nos, ez lenne az amikor beáll az 1.5 A-es áramgenerátoros üzemre.
Üdv mesterek!
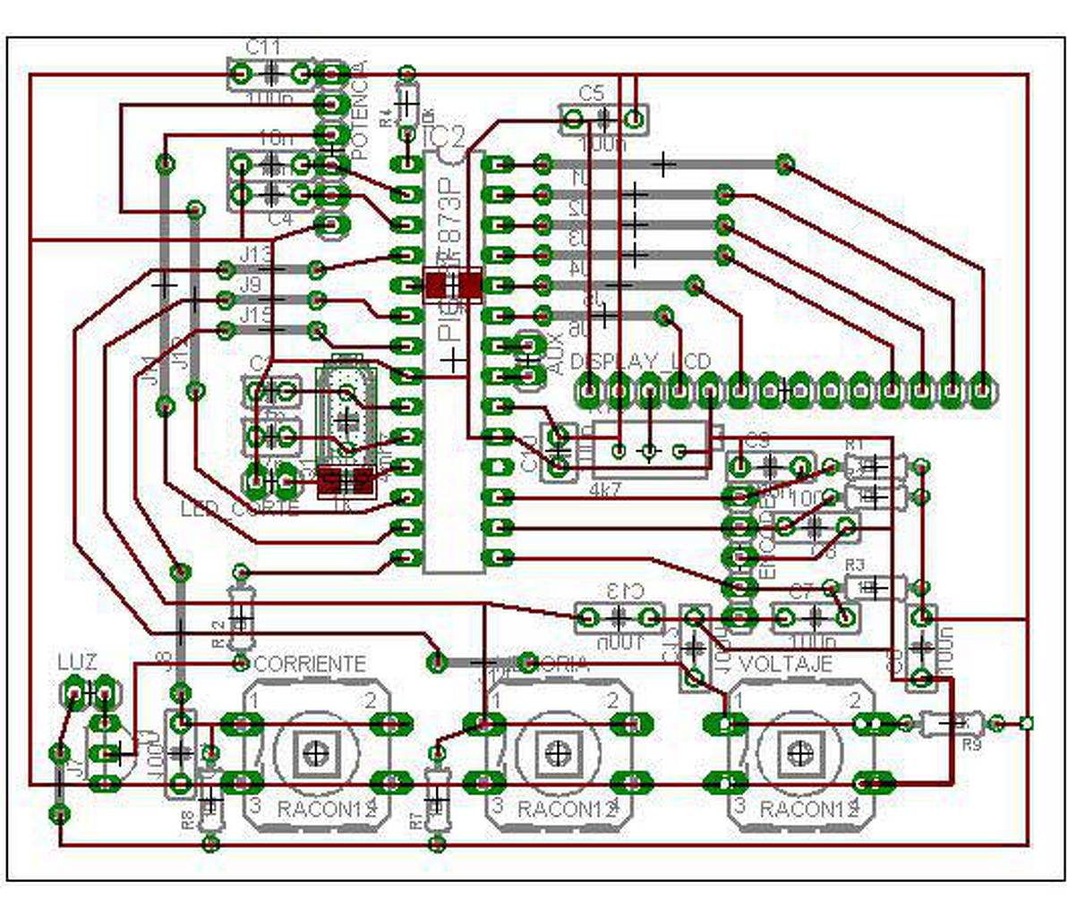
Mellékelek egy panelrajzot az lenne a kérdésem amiket nyíllal bejelöltem azok milyen alkatrészek?Köszönöm!
Szia!
SMD átkötések, magyarul nulla értékű ellenállás.
Üdv mesterek!
Még egy kérdéssel fordulok hozzátok a Morgo által leközölt dokumentumok közt van két HEX kiterjesztésű fájl ddcp a másik ddcp-pre a kérdésem az lenne hogy mivel egyforma terjedelműek melyiket kell beégetni az atmega8-ba.Köszönöm!
Szia! A dccp-pre.hex a kijelző tesztjéhez kell. Ezt nem muszáj használni, elég ha a dccp.hex-et égeted be.
Ha jól emlékszem jó lesz akármelyik. Belső 4MHz-re állítsd az órajelet.
Még egy kérdés ha megengeded égetésnél néztem a csatlakozókat és nem találtam az 5V csatlakozást azt az áramkörről kell biztosítani ugye?Köszönöm!
Helyhiány miatt hagytam el, így az áramkörön keresztül lehet biztosítani a tápot. Az 1 és az alatti forrpontokról meg szalagkábel megy a nyomógombokhoz.
A hozzászólás módosítva: Szept 21, 2015
Üdv ismét a mestereknek!
Morgo-tól kérdeznék még egy dolgot a fusebit beállításokban kellene egy kis segítség hogyan kellene beállítani öket?Köszönöm!
Üdv ismét mindenkinek!
Elkészült a digitális tápom köszönöm a segítséget Morgo fórumtársnak!Még a gombokat kell feliratozni! A hozzászólás módosítva: Okt 4, 2015
Üdv mesterek!
Nemrég találtam rá egy oldalra ahol ismét egy digitális tápot tettek közzé http://320volt.com/en/pic16f873p-ile-0-25v-2-5a-dijital-lcd-gostergeli-guc-kaynagi/ egy kis segítséget szeretnék kérni. Kérdésem a következő a Pic 21-22-es lábánál az AUX feliratú két érintkező mire szolgál és az J7 tranzisztor mellett a LUZ feliratú érintkező is mire szolgál? Köszönöm az esetleges válaszokat előre is! A hozzászólás módosítva: Okt 13, 2015
Sziasztok!
Analóg labortáp digitális vezérlésénél milyen elvet kellene követni? Alap felállás, hogy a referencia feszültségeket akár 16bit-es PWM-mel létre tudom hozni, RC szűrővel szűröm, így megfelelő lesz a "szőrössége" is, ezért cserébe lesz egy kis "beállási idő", de ez itt nem számít. Az áramot és a feszültséget 10bit-es ADC-vel mérem, átlagolással. Maradjunk annyiban, hogy van 10bit valós eredményem. Egy példán levezetném a gondolatom. 2V-ról 10V-ra emelem a feszültséget. Ezt úgy tenném, hogy a PWM kitöltési tényezőjét növelném durva becsléssel a feszültség alá (egy becslő számolást bele lehet tenni a programba könnyen, pwm kitöltési tényező->feszültség számolás), majd ezután egyesével növelném a kit. tényezőt, és mérném a feszültséget. Amint elérem a 10V-ot, elértem a célom. Ilyenkor időnként ellenőrizném a beállított 10V-ot, és lehet, hogy az ADC hibája miatt egy kis hullámosságot csinálnék a kimeneten. Ilyenkor ha jön egy rövidzárlat, leesik a feszültség szinte 0V-ra, a feszültség referenciája pedig felugrik maximumra, viszont ilyenkor az áramkorlát áramköre szabályozna. Szereztem két db. 24V 2A-es laptoptáp féleséget, ezt használnám fel egy dupla labortáphoz a jövőben. Az az ötletem támadt, hogy ez a két tápegység sorosan és párhuzamosan is kapcsolható lenne, ez pedig automatikusan történne. Tehát ha a bal oldali tápon a feszültség szabályzó poti (rotary encoder???) úgy lenne beskálázva, hogy 0-24V egy kis szünet, és folytatódna a skála 24-48V-ig. Ha 0-24V között tekerem a potit, akkor mindkét oldal működik, ez az alap mód. Ha elérem a szünetet a potin, akkor nem növekszik a feszültség sehol, ez ilyen "holt" tartomány lenne, esetleg pittyen egyet a táp, majd ha feljebb csavarom 30V-ra, akkor kattan a relé (FET?), és máris sorosan van kapcsolva a két 24V-os táp, és csak a bal oldali áramkör működik, a jobb oldali lekapcsol. Esetleg egy OK gombbal jóvá kell hagyni, nehogy emiatt elszálljon a jobb oldalra kötött áramkör. Áramnál ugyanez történne, 0-2A, szünet, 2-4A . Ez mindkét oldalnál automatikus lenne, így nem kellene vezetékeket dugdosni, vagy slave-parallel-master üzemmódot kapcsolgatni, amit már több helyen láttam. Mire végiggondolja az ember, mire is van szüksége, lemegy a nap. Ekkor jön jól a 8db ADC csatorna, 2-vel mérnék 24V-ig, másik 2-vel 48V-ig, és az áramnál is 4db lenne felhasználva, így ott sem kellene méréshatárt váltogatni. A referencia feszültségnek is két maximális értéke lenne, ezt pedig meg lehetne oldani úgy, hogy egy feszültség osztó (felező) alsó lábát GND-re kapcsolom, akkor felez, ha lebegve hagyom, akkor csak sorosan van kapcsolva. Mit szóltok ehhez? Használható az ötlet? Van értelme egyáltalán?
Ha két különálló tápot szeretnél, annak galvanikusan el kell lennie választva, tehát egy mikrovezérlővel nem egyszerű a méréseket megvalósítani. Nem tudom neked megfelelne-e 48V-nál a 10 bites felbontás (különösen mivel erre szabályoznál is). Az automatikus üzemmódot jól végig kell gondolni, különösen az áram (terhelés) változások esetére, hiszen az áramot ilyenkor nem te szabályozod. A méréshatár váltást akár a referencia változtatásával is megoldhatod ( PIC-nél FVR), így az osztód fix maradhat (könnyebb kalibrálni).
Igen, ezt elnéztem. Teljesen külön szeretném a két oldalt, tehát két mikrovezérlő. Így viszont 4 ADC csatornám lesz a feszültséghez, és 4 az áramhoz. De a referencia feszültség váltás is jó ötlet. Ilyenkor egyébként azt szoktam csinálni, hogy berakom az 1%-os ellenállást a feszültség osztóba, és rámérek, hogy mennyi is az pontosan, majd a programba #define-ok közé beírom az értékét, így megfelelő a pontosság, és nem kell kalibrálni (amit nem is szeretnék).
Hát igen, 48V-nál 10bit az 46mV-os lépésköz, szerintem elegendő. Esetleg ha a kimenő feszültség osztójához hozzáadnék offset feszültséget, és csak a felső 24-48V tartományt vizsgálnám. De ez már túl bonyolult. Elégnek kell lennie a 46mV-nak, ez ~0,05V , tehát 1 tizedesjegyem biztosan pontos lesz. Mire gondolsz az áramterhelés változásra? Ha 2A alatt áll a poti, akkor nincs párhuzamosítás, ha 2.2A-re van állítva, akkor a terheléstől függetlenül lekapcsol a másik labortáp, és a két 24V-os tápegység párhuzamosan lesz kötve, és megkapja az labortáp áramköre a 24V 4A-t. Venti vezérlést is raknék bele, sima optocsatolóval leválasztva. Az AVR adná a PWM-et 0-100% kitöltési tényezővel, és egy külön áramkör pedig szabályozná a ventit. Mindkét oldal külön optocsatolóval küldi a PWM jelet, amit aztán összegzek. Tehát bal oldal kér 20% fordulatszámot, a jobb meg 50%-ot, akkor 70%-kal pörög a venti. Nem is kell semmi hőmérő szenzor, egyszerűen a bent maradó hőt kiszámolom, és ez alapján állítom a venti fordulatszámát megfelelő túlméretezéssel. Persze amikor 20V 2A a terhelésem, alig melegszik majd a félvezető, de a 2A-es áram miatt nagyobb légszállítást állítanék be. Egy dolog jutott eszembe még, ha visszatekerem a feszültséget a 0-24V tartományba, akkor a másik oldali táp DC-off állapotban ébred fel, nehogy egyből megjelenjen a kimenetén az előzőleg beállított feszültség, tehát a DC-on/off kapcsolónak nyomógombnak kell lennie, LED-es visszajelzéssel. Ha sima potit használok, elveszik 2 ADC csatorna, viszont én tudom egyénileg skálázni, az alsó tartományban finomabban szabályoz, feljebb pedig már nem fontos a 10mV-os pontosság. Rotary encodernél az a baj, hogy nincs fix végállás. Vagy ezt inkább nem is problémának kellene nézni? A hozzászólás módosítva: Okt 26, 2015
Szia!
Nekem is tervben van egy digitális labortáp-vezérlő modul építése már kvázi évek óta, csak még nem jutottam el oda hogy érdemben foglalkozni tudjak vele. Azonban a működési elvét nagyon alaposan átgondoltam és hosszas mérlegelés után körvonalazódott bennem hogy hogyan kellene/lehetne az egyes funkciókat megvalósítani benne. Először is; két labortápegységet szeretnél vezérelni. Az minimum 4db analóg jellemző előállítását (feszültség és áram alapjel táponként) és szintén 4db analóg jellemző mérését (feszültség ás áram táponként) kívánja meg. Maradjuk egyenlőre a mérésnél: A két tápegység kimeneti feszültsége nem ugyan ahhoz a potenciálhoz képest áll elő, pláne nem ha sorba kötöd a két tápot! Az árammérésre ez szintén igaz. Ráadásul még az adott csatornán belül is a feszültség és áram-jeleknek sem teljesen azonos a földje, bár ha feláldozzuk a pontosságot és a precizitást akkor ettől el lehet tekinteni. Az alapjel-előállításnál szintén a két csatorna alapjelei (fesz és áram) külön potenciálon vannak, nem közösíthetőek. Ideális esetben itt is igaz hogy adott csatornán belül a két alapjel földje is külön van de a precizitás oltárán ha szükséges ez itt is feláldozható. Van még egy ide vágó probléma, mégpedig a PWM. Azt írod hogy az alapjeleket 16 bites PWM-mel állítanád elő. Nos az alapjelek a tápegységben az analóg föld(ek)hez képest értendőek, a mikrovezérlő viszont a PWM-et a digitális földhöz képest állítja elő értelem-szerűen hiszen a PWM kimenet egy digitális periféria. Ez zajt és zavart szül. A másik és még komolyabb probléma a PWM-el az az hogy a 16 bites PWM jel frekvenciája relatíve nagyon kicsi. Ez pedig a PWM jel integrálása szempontjából komoly probléma hiszen minél kisebb a frekvencia annál nagyobb időállandójú integráló tag kell hozzá. Nekem is ez volt az első gondolatom egyébként de némi matekozás és áramkörszimuláció után rájöttem hogy sajnos ez nem igazán járható út. Háromlépcsős integrálással már viszonylag tűrhető lenne a zaj (viszonylag!) viszont olyan brutális nagy időállandója lenne hogy a gyakorlatban használhatatlan lenne. Némely 16 bites dsPIC-ben van high speed PWM modul, azzal már jobb lenne a helyzet de az a periféria olyan elképesztően bonyolult (a működése és a beállítása) hogy az adatlapot olvasgatva én bevallom hamar fel is adtam… Hosszú mérlegelés, egy csomó agyalás, számolgatás és szimuláció után arra jutottam hogy sajnos a 16 bites külső D/A elengedhetetlen. Csatornánként kettő persze. Nos tehát a két csatorna mérése és alapjel-előállítása tehát két külön, egymástól galvanikusan elválasztott áramkört igényel, azonban ezeknek egymással mégis kapcsolatban kell lennie. Jó ötlet lehet a csatornánként külön 1-1db mikrovezérlő használata. A két mikrovezérlő pedig egymással valamilyen digitális protokollon (SPI, UART, I2C stb.), optocsatolós leválasztással kommunikálna. Ez viszont felveti azt a kérdést hogy és akkor melyiken lesznek a kezelőszervek és a kijelző? Mert nyilván csak az egyiken, a másikon nem. Így pedig kikerülhetetlen az hogy a kezelőszervvel nem rendelkező csatorna szolga, a másik pedig mester üzemmódban funkcionáljon. Mindezeket és még egy halom egyéb dolgot alaposan átgondolva és mérlegelve hosszú matekozás után arra jutottam hogy a legideálisabb labortápegység-vezérlő mely több csatornát képes működtetni, a következőképpen kell hogy kinézzen: - Van egy „fő” PIC amelyre kapcsolódnak a kezelőszervek és a kijelző. Az én esetemben ez egy 480*320 pixeles színes TFT kijelző lesz, kezelőszervként 1db rotációs enkóderrel, számgombos tasztatúrával, dedikált csatorna-kiválasztó és csatorna ki-be kapcsoló gombokkal. Továbbá egy SD-kártya foglalata is lesz adatloggolás, szoftverfrissítés vagy bármi egyéb célból. - A vezérlőmodul 1,2,3 vagy maximum 4db csatornát képes vezérelni. Ez a fő panel a csatornáktól teljesen független tápfeszültségről működik. - Minden labortáp-csatornához jönne 1-1db kis panel 1-1db primitívebb PIC-kel, két analóg mérőkörrel (fesz és áram) és két 16 bites D/A-val (fesz és áram alapjel). A fő PIC és a csatornák kis PIC-jei egymással optós leválasztással, UART-on kommunikálnának oda-vissza. Ezek a kis panelok a hozzájuk tartozó labortápok segédtápjairól működnek. - A kommunikáció egy valamiféle egyszerű és beszédes formában történne, azaz például ha a fő PIC ki akarja írni a 2-es csatorna feszültségét a TFT-re akkor elküldi a következő szöveget UART-on az összes csatornának: „2U?” erre válaszként a kettes csatorna PIC-je válaszol: „2U=23,40V!”. Ez azért is tök jó, mert így a számítógépről való vezérlés rendkívül egyszerűvé válik hiszen csak rá kell akaszkodni a két UART vezetékre és a modulok közti kommunikáció monitorozható illetve természetesen rá is lehet „beszélni” az UART-ra. - Csatornánként 1-1db relével a fő mikrovezérlő le tudja választani a kimeneti banánhüvelyeket többek közt például a labortáp bekapcsolásakor automatikusan lefutó autodiagnosztika vagy az önkalibráció miatt, hogy amíg a vezérlőmodul „tekergeti” a csatornákon a feszt és az áramot, addig a kimenet le legyen választva, nehogy ez problémát okozzon a tápra kötött elektronikákban. Az áramszabályozás teszteléséhez és kalibrációjához a csatornák leterhelésére is szükség van, ezért kell még 1-1db relé (vagy FET) csatornánként amely rövidre zárja a csatornák kimeneteit. A csatornák automatikus sorba vagy párhuzamosan kapcsolását én elvetendőnek tartom. Növeled az egyik csatorna feszültségét és ha a maximum fölé tekered akkor sorba köti vele a másik csatornát egy relével? Terhelés alatt? Nem fogja bírni a relé! És ha a másik csatornára rá van kötve valami akkor onnan elveszi a villanyt? És ha újra a tartományon belülre tekered a feszt akkor visszakapcsolja a másik csatornát? Ilyet nagyon nem kellene szerintem hogy egy labortápegység műveljen magától. Csak akkor vegye el bárhonnan a villanyt hogyha én azt mondom neki. Ilyesmi legfeljebb a táp önvédelme miatt tűrhető el, például túlmelegedés vagy esetleg üzemképtelenség detektálása esetén. (Bár személyes véleményem hogy amelyik labortápegységnél túlmelegedés miatti önvédelem okán lekapcsolás szükséges, az a táp rosszul van megtervezve és/vagy méretezve.) Na de a villany visszakapcsolása kvázi célzott, szándékos felhasználói akarat ellenében végképp megengedhetetlen. Az együttfutás (vagy a vezérlésben bármilyen egyéb, csatornák közti összefüggés) minden esetben manuálisan kell hogy beállítódjon és a szükséges csatornákat előtte kötelezően le kell kapcsolni. Automatikusan semmiképp sem történhet és a felhasználót értesíteni kell róla hogy mit akar művelni („biztos vagy benne?” ablak) már csak azért is mert a sorba (vagy párhuzamosan) kötött labortápegységek viselkedése (dinamikus jellemzők, zaj stb.) mások lehetnek mint különálló csatornák esetén. A 10 bites mérési felbontás egyébként feszültség esetén még akár elegendő is lehet, áram-mérésnél viszont szerintem kevés. Az általad vázolt méréshatár-váltás egész jó ötlet, bár a referencia változtatásával ez nem oldható meg maradéktalanul mert a mikrovezérlő (legalábbis a PIC-ek) A/D-jának referenciája csekély tartományban változtatható sajnos. Egyszerűen nagyobb felbontást kell használni, mondjuk 12 bitet. Ez túlmintavételezéssel kitolható még legalább 13 bitre ami már egész kényelmes. Még egy észrevétel: írtál olyasmit is hogy először körülbelülre lőnéd be az alapjelet aztán mérés alapján hozzá adogatnál még egy picit a kívánt érték eléréséhez. Azaz gyakorlatilag az analóg szabályozás mellé egy digitálisat is tennél. Ez nagyon rossz ötlet számtalan okból kifolyólag. Csak konstans, ideális közeli, parazita jellemzőktől mentes Ohmikus terhelésnél működhetne ez és akkor is csak akkor hogyha a fesz beállítás után hagy az ember időt a labortápnak a pontos beállásra. De mi van akkor ha folyton tekergetem a potit/enkódert? Eleve szabályozástechnikailag a két döntéshozó szerv (analóg szabályozókör és a digitális mikrovezérlő) párhuzamos működése nem előnyös, számos probléma forrása. Az a minimum hogy begerjed tőle a táp. Sajnos egy egyszerű kalibráció elengedhetetlen. Le kell választani a banánhüvelyeket egy relével, majd szépen tekergesse fel magától a vezérlőmodul a feszt és mérje hogy a maximális fesz eléréséhez mekkora D/A érték kiadása szükséges. Onnantól pedig a bármilyen érték beállítás egyszerű szorzás-osztás kérdése. A dolog amúgy amit szeretnél nagyon szép és izgalmas feladat! ![]() Üdv.: Attila A hozzászólás módosítva: Okt 26, 2015
Üdv mesterek!
Megépítettem a fentebb említett tápot minden működik rendesen rajt a feszt is és az áramot is lehet állítani az encoderrel csak egy baj van a kijelzőn össze vissza ugrálnak az értékek úgy értem tized voltok ingadoznak ide oda a kijelzőn érdekes mert a kimeneten meg stabil a feszültség ha valaki tudná hogy mi lehet a baj legyen szíves ossza meg velünk.Köszönöm!
Szia!
Örülök a hozzászólásodnak, két okból is: egyrészt nekem már sokkal kevesebbet kell írnom , másrészt épp szerettem volna felhívni a figyelmet az SMPSII tápodra. Szerintem egy modernebb pic már képes lehet a buck konverter (555) és a mérés/kijelzés feladatainak elvégzésére, sőt a beépített DA alapjel előállítására is használható. Én a műterheléshez egy 16F1788-at használtam 12 bites AD-k, a 8 és 5 bites DA sorba kötésével létrehozva egy 13 bites DA-t alapjelnek, és ebben a picben van PSMC modul is a buck konverternek. Én inkább ilyen előszabályozós irányban gondolkodnék, mint egy sima áteresztős tápban.
Helló!
Régóta gondolkozok én is ezen, először én is színes LCD-vel szerettem volna, 1db-bal, tehát kellett volna leválasztott kommunikáció is. Először I2C-t akartam optóval leválasztani, aztán rájöttem, hogy UART-ot sokkal könnyebb... Próbálok egy egyszerű koncepciót összeállítani. Úgy gondolkodok, hogy legyen egy modul, ami önmagában működőképes, minden egyben, csak 24V kell neki, és megy, ne kelljen hozzá mester, semmi. Ebből megépít az ember 2db-ot, és meg is van a dual labortáp. Lerajzolgattam a FET-es párhuzamos-soros kötözgetést, de a FET belső diódája miatt nem fog menni. Aztán lereléztem, de ha csak az egyik oldalt szeretném automatára elkészíteni, oda már 3db relé kellene váltóérintkezővel. Ennyi relét nem fogok betervezni, az biztos. Úgyhogy ezt az automata feszültség duplázást elvetettem. Abba bele sem gondoltam, hogy terhelés alatt mit tenne a kapcsolás, hogyan reagálna a hirtelen feszültség ugrásra... Ha kettős lesz a labortáp felépítése, akkor azt köt az ember össze, amit csak akar, minden gond nélkül. Kijelzésnek maradok a 2x16-os LCD-nél, arra elég információ kifér, mégis azonnal leolvasható. Az árammérésnél és referenciánál erősíteni és invertálni is kell, így a kimeneti GND azonos potenciálon lehet a mikrovezérlő GND-jével. Szerintem 2A-hez a 10bit bőven elegendő, ~2mA-es felbontást kapok. 24V-hoz pedig 23mV, számomra ezek elfogadható értékek. PWM RC taggal: 16bit az tényleg nagyon lassú. Vegyünk 10bit-et, 16MHz mellett lesz 15,6KHz frekvenciánk. RC tag 100k-100nF, zaj 8mV lesz, ennek kb. 6szorosa jelenik meg a kimeneten, 48mV. Talán belefér, én azt mondom. Beállási idő 23mS. De ez azonos marad minden esetben, akár csak 0-ról 10%-ra, akár 0-ról 90%-ra állítom a kitöltési tényezőt. Meg kell találni az arany középutat. Jó lenne DAC is, de először megpróbálnám nélküle megoldani a problémát, hogy miért, azt ne kérdezd, én se tudom! ![]() Lehetne gyorsabb procit alkalmazni, de eddig még olyannal nem dolgoztam (talán eljött az ideje?). Volt szó a kimenet relés leválasztásáról. Na ezt teljes mértékben támogatom, ez szinte kötelező, nálam duo LED-es visszajelzést tervezek (piros-zöld), nyomógombbal. Amit érdemes lenne beleprogramozni, az a monitorozás. Ha nem soros porton, élőben történik, hanem a memóriába mentve, akkor sokkal nagyobb felbontást lehet elérni. A kérdés, hogy most oszcilloszkópot építünk, vagy labortápot? Mindig elszáll az agyam ilyen irányban, hogy akkor miért nem kapcsoló üzemű, 16bites ADC-DAC használatával, nagy LCD-vel, stb. de nem szabad, mert akkor sosem lesz kész!Írtad, hogy két mikrovezérlő közül egyik szolga, másik mester, amin van a kijelző és a gombok. Én alapból úgy gondoltam, hogy maradna a potitekerős megoldás, és duplán, tehát a szolga is kapna potikat, gombokat, csak a kijelző lenne közös. Így a két proci programja nem sokban térne el egymástól, és hasznos, ha egyből oda tudsz nyúlni, letekerni a feszültséget. AVR-nél általában 1V1-től 5V-ig mehet a feszültség referencia (külső), Atmega128-nál van beépített 1V1, 2V5 is, ezzel megoldható lenne a "duplázás". De ha nem lesz automata sorba kapcsolás, ezzel sem kell foglalkozni szerencsére! A jelenlegi kiszemeltem Atmega328, ebben csak 1V1 belső referencia van, vagy kap külső TL431-et.A körülbelüli beállítást úgy gondoltam, hogy megnézem mekkora feszültséget szeretnék beállítani (pl. 16V), először beállítanám a feszültség referenciát akkorára, hogy a kimeneten a feszültség kb. 80%-a legyen (~13V). Erre elkezdi az analóg rész ezt beállítani, ha tudja. Várnék az RC tagra, analóg részre, és ezután kezdeném el finomhangolni, mérném ADC-vel a kimenő feszültséget, és ha kisebb, mint kellene, akkor emelném a kit. tényezőt. Feszültség korlátos módban itt nem is lehet gond, mert az analóg rész a terheléstől függetlenül mindig ugyanazt a feszültséget állítja elő (ha tudja). Áramkorlátos üzemmódnál külön kellene figyelni, mert amint megszűnik pl. a rövidzárlat, vagy váltunk feszültség generátoros módra, nem lehet kint a kimeneten 24V, ha előtte 5V-ra volt állítva. Hm. De akkor rövidzárlatnál mi alapján állítom be a feszültség referenciát, és fordított esetben az áramkorlátot? Akkor mégiscsak végig kell "tekernie" a tápnak magát? Ezt el akartam kerülni, de ahogy nézem, nem lehet. És a melegedés miatti elmászás? Itt lesz meleg, ezzel számolni kell. Tehát minden bekapcsoláskor banánhüvelyek leválasztva, a táp kiad egy feszültség referenciát, megvárja, amíg reagál rá a táp, és megméri ADC-vel, hogy mi jött létre. Áramnál ugyanez. Mondjuk ez nem tart sokáig, fél mp. alatt meg van a feszültség és áram is. De mi lesz 1 óra múlva, üzemmeleg állapotban? Rajzoltam egy skiccet, és meglepődtem. Nyáklapra raknék fel mindent, LCD, rotary encoder, banánhüvelyek is becsavarozhatóak a nyákra. Mögé egy hűtőborda, erre egy ventilátor, és 6cm vastagságban el is fér minden, lehet nem is kap dobozlást az előlap. A táp laptoptáp megoldású, 3 cm vastag, a nyák alá is elférne, vagy a hűtőborda mögé, de nem is kell a labortáp közelében lennie, mivel van rajta 1m vezeték. A mostani labortápom 30cm mély, elfoglalja az asztal nagy részét, és böhöm nehéz, igaz, dupláját tudja, mint amiről most beszélünk. Ha át tudnám alakítani ezt a 24V 2A-es tápot 32V-osra, tudna 1.5A-t, nekem mindenre elég lenne. Egyedüli szempont talán egy 50W-os LED tesztelése lenne, ezt mindenféleképpen tudnia kell a tápomnak.
Nem is relé kell a kimenetre, hanem egy N-csatornás FET. A relé túl lassú, drága, és kopik.
Készítenék egy védelmet, az ADC a lehető leggyorsabban interruptban beolvasná a feszültségeket. Ha a tápot 0-22V-ra korlátozom be, akkor ha a kimenő feszültség nagyobb, mint 23V, lekapcsolom a kimenetet, és hibát jelzek. Vagy ha pl. 5V van beállítva, viszont 14V van a kimeneten, és még áram is folyik, ez sem üzemszerű állapot. Vagy ha valaki akksit kapcsol a tápra kívülről, és kisebb feszültséget állít be. Egyik tápodban van néhány alkatrészes védelem arra, ha fordított polaritással rákötünk egy akksit a labortápra, azt felhasználom én is, ha neked nem okoz gondot. Hibajelzésre pedig tökéletes a kijelző, és a duo LED villogtatva. |
Bejelentkezés
Hirdetés |










Ugyanis az ábráidon az látható hogy a kimeneti feszültség kb negyed voltot esik a terhelés változásának hatására. A változáskor fellépő tranziens (alul és túllövés) után világosan látszik hogy nem áll be a kimeneti feszültség ugyan arra a szintre ami a terhelés-változás megtörténte előtt volt. Ilyet hibát egyik nálam járt labortápegység sem produkált. Ez lenne a feszültség-generátoros üzemmód lényege hogy a kimeneti feszültséget egy kívánt értéken tartja a terheléstől függetlenül.

















