Fórum témák
» Több friss téma |
Mielőtt kérdezel, a következő két dolgot ellenőrizd!
I. A helyes tápfeszültségek megléte.
II. A kimeneten van-e egyenfeszültség.
Élesztés.
Nem azt keresi a kolléga amit keres az már az univoxos verzió de nagyon sehol sincs hozzá rajz.
Heló!
Ez a régi apt100 rajza,nekem az új Univox apt100 rajzára lenne szükségem,vagy akinek ijen Univox-os apt100 van,arról kellene 4-5 fotó,jó minőségbe A hozzászólás módosítva: Okt 24, 2015
Szevasztok!
Ilyesmi (kimenő trafós félvezetős) erősítők készítésével kapcsolatban mik a tapasztalataitok? Bővebben: Link Annyira kipróbálnám, már pusztán a működési elv miatt. Szívesen csinálnék csövest is, de előtte lehet megépítek valami hasonlót egy nagyságrenddel kisebb feszültségen. ![]() Végül is - más alkatrész szinte alig lévén - úgyis a kimenőn áll a dolog legjava. Köszi az infókat!
Visszaköszönnek a dolgok. Kb. ilyesmit csináltam egy uzsonnásdobozba ezelőtt 45 évvel, ASZ 1015-ös Ge tranyókkal...20 W-os volt. Egyébként, lehet rá csinálni negatív visszacsatolást is, csak még egy tekercs kell a meghajtótrafóra. Egy M8-as magnó hajtotta meg, a teljesítménykimenetéről. De manapság 2015-öt írunk és vannak igazán jó kapcsolások is...
Üdv. Ezek régebbi képek, ha kell holnap tudok csinálni jobbakat. Jó minőségben töltöm fel, fórum valószínűleg átméretezi kisebbre.
Köszi! Kissé célzottabban kérdezném: Lenne-e esetleg valamilyen készülék, amiből lehetne bontani valami trafót, ami alkalmas lehet arra, hogy ezekkel a kapcsolásokkal kísérletezgessek. Nyilván egyik sem lesz HQ audió, és valóban vannak igazán jó kapcsolások, de - nekem legalábbis - fontos a próbálgatás és a "retró" is. Van egy BEAG Qualiton-om darabokban, annak a 100V-os trafója gondolom alkalmatlan, miután (szerintem) nincs középleágazása a primerén. Van még egy 100W BEAG APT100 100V kimenőtrafóm is, ami ugyan kiküszöböli ezt a hibát, de....
Nem nagyon tudok ilyen kész trafót, vagy hogy miből lehet bontani. De azért nem olyan bonyolult tekerni egy trafót. És itt nincsenek is nagy menetszámok. De én nem foglalkoznék ilyesmivel, kár az időért. Bár, ebből is nagyon sokat lehet tanulni.
Szia!
Nagyon szépen köszönöm a képeket,de ha tudod még jobb minőségbe,azt is nagyon meg köszönném,még annyit kérnék,hogy a víz szintes emitter ellenállásnál van,jobb oldalt bal oldalt 1-1 fekete kis tranzisztor,légy szíves add már meg a típusait,és hogy melyik kis fekete kis tranzisztor melyik oldalhoz tartozik. Igazán sokat segítettél
Szívesen, holnap tudom megnézni neked. Egyébként 1 éve még fent volt neten a Twin Line 600-1200 kapcsolási rajza(ugyan ez csak 4pár végtranyóval) és sok egyéb infó. Már nem találom sajnos, kár hogy nem mentettem le
Jó pár éve kreáltam hasonlót , mai napig meg is van néha leveszem a polcról és hallgatom egy ideig , aztán visszateszem a polcra .
Bővebben: Link
Bontani trafókat nem fogsz tudni hozzá , tekercselni kell mind mert eléggé speciális tekercselésre van szükség hozzá .
Meglepően szépen szól ám ez ha a fázisfordító és a kimenő trafó is rendesen van megtekercselve és ha még a vas alapanyag is jó minőségü!
Hát ez nem ér! Te még belecsempésztél két meghajtótranyót is...
Valóban ez volt a probléma, a 2N5101 lábkiosztása nem egyezik meg a 2SA984-el.
Az előző hozzászólásomban rosszul írtam, a 2SC2274 helyére a BC639 került. Beringer_600: A diódákat mértem, én is gyanakodtam rájuk, de nem zárlatosak. krisz69: Gondoltam az eBay-re, de időhiány miatt nem játszik a dolog sajnos ![]() richmond: A nyugalmi áram beállításához kérhetnék esetleg segítséget? Mindenkinek nagyon szépen köszönöm a segítséget! Hasznos volt A hozzászólás módosítva: Okt 25, 2015
Egy rajz mindenképp kellene a javításhoz. Pontos tipus?
Sanyo System 220 - de én nem találtam hozzá rajzot sajnos
Üdv. Ja-224 van manuálom, ha hasonlítanak jelezz vissza s feltöltöm.
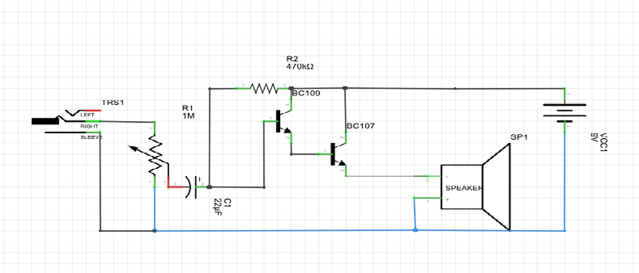
Üdv!
A mellékelt rajzon lévő erősítő szerintetek működne?
Üdv!
Nem igazán! Mondjuk hangszórót tönkretenni, tökéletes.
Bizonyos körülmények között elképzelhető...
Nem, ez egy teljesen rossz kapcsolás. Ha te magad alkottad, akkor tanulmányozd még az erősítőket. Ha nem, akkor gyorsan felejtsd el.
Végül is dudálásra, beepepelni jó. Másra nem.
Sziasztok került hozzám egy sherwood ai1110 nevű erősítő de valamely oknál fogva nincs a kimeneten feszültség. Végig próbáltam az összes bemenetet és kapcsolási lehetőséget. Nincs egyenáram a kimeneten. Potméterek és biztosítékok jók ellenőriztem. Előzőleg belenyúlás/berhelés nyoma nem vehető észre. Valakinek valami ötlete?
Szia! Azért az a biztos, ha a végtranzisztorok kollektorán (hűtőfül) megméred a tápot. Ellenőrizd a vezetést a végtranzisztor emitter-ellenállások és a hangsugárzó kapcsok között! Akár a fejhallgató-csatlakozónál is elakadhat a jel.
Szerintem akkor lenne nagyobb a baj, ha lenne egyenáram (egyenfesz.)a kimeneten.
Mindenféleképp megnézem az ellenállásokat is, viszont mikor bekapcsolom 0 -hangerőn egyet reccsen a hangaszóró, tudom másik erősítőnél is előfordul de érdekesnek tartom a fentebb leírt hibajelenség végett.
Minden esetre biztató jelenség a reccsenés is. A ki és bemenetválasztó kapcsolók érintkezését is ajánlott ellenőrizni.
|
Bejelentkezés
Hirdetés |


















