| Fórum témák 
 
 » Több friss téma | Mielőtt kérdezel, a következő két dolgot ellenőrizd! 
I. A helyes tápfeszültségek megléte. 
II. A kimeneten van-e egyenfeszültség.
Élesztés. 
				Minden féleképp le ellnőrzök minden kapcsolót demajd már csak a holnapi nap folyamán mert még itt hever egy szünetmentes táp is.						 
				Sziasztok! Valakinek valami véleménye erről a kintről rendelt csodáról? TDA7293 híd. Előre is köszönöm a válaszokat. 
				Még nincs. De engem is érdekel ennyiért mire elég   ? 
				Jó kérdés, bár lehet egyszerűbb itthonról rendelni 2db 7294*es hidat, plusz mellé rendelni 4db 7293-as IC-t és kicserélni őket. Gyorsabb és lehet még stabilabb is lenne. Árban meg majdnem ugyan annyira jönne ki. 
				Szia. Én épp ma néztem az árakat a HEStore-on... Sokkal drágább a TDA7293-as mint a 7294-es... a 4 db 7293-as IC árán nem csak 2db 7294-es hidat tudsz kirakni.						 
				Az a baj, hogy ültetni alkatrészeket tudok. De sajnos nyomtatott áramkört készíteni már nem. :/ De lehet, hogy majd itt fórumon keresek egy kollégát aki készítene nekem egy áramkört. Amúgy azért 7293-at néztem ki, mivel ami van itthon toroidom +-46V-ot ad le üres járatban. És az már a 7294-nek túl sok.. :/ 
				Amúgy letekerni nem lehet a trafóról? Életemben nem csináltam mondjuk. De valami normális leírás, videó alapján megpróbálnám. Csak a szigetelést nem tudom, hogy tudnám vissza rakni rá. 
				Éppenséggel le lehet róla tekerni, de ez már más téma.						 
				Szia! Ez nem híd, hanem párhuzamos kapcsolás, melyet csak a TDA7293 támogat ebben a formában. Arról sem szabad megfeledkezni, hogy a TDA7293 és a TDA7294 grammra egyforma disszipációval terhelhető. A TDA7293-nak van amúgy saját témája és az adatlapján is megtalálsz minden erre vonatkozó információt.						 
				üdv mindenki. kis ötletelésre lenne szükségem. többen okosabbak vagyunk. beag apt-453 javítása során. alkatrészeket kicseréltem. anyi kűlömbségel hogy a bc 212 helyett kapott bc 327 . na most első inditásnál (égős védelemel )szólt is szépen. égő kivétele után jött a puff. füstölt az egyik vagy az r20-vagy r21 es 100ohmos ellenállás.v_ele ellentétes oldalon el>< lőte a 2n3055 -öt._minden más épp maradt még a meghajtó tranyok is. mi lehet az ok ? nyugalmi áram vagy valamin át ><siklottam ? még azt vettem észre,_R3 ellenállás nem 150 ohmos hanem 180. segitségeteket előre is köszönöm. A hozzászólás módosítva: Okt 28, 2015 
 
				Szia.A hűtőbordára szerelt bc182-es tranzisztort nézd meg hogy jó vagy nem.						 
				Bővebben: Link Nézd össze pontosan a panelt és a rajzot, mert lehet eltérés. Több rajz is létezik, apró változásokkal. A Beag aet 453-nak van külön topikja, ott több információt találsz róla. A hozzászólás módosítva: Okt 28, 2015 
				Nekem +-44V-ról járt. Volt amikor 48V-ról ment és semmi baja nem volt. Annyi, hogy áramkorlát hamarabb kapcsolt be.						 Idézet:Vagyis, nem volt kihasználva a nagyobb tápfeszültség... „...Annyi, hogy áramkorlát hamarabb kapcsolt be.”     A hozzászólás módosítva: Okt 28, 2015 
				Hát nem, mert ilyen feszültségnél nem szabad 4ohmmal terhelni, én meg azzal terheltem...   A hangerő elkezdett már csökkenni ekkor, olyan meleg lett.   
				Kit. Ugyanazt itt is megkapod,sőt van ebből olcsóbb kit is csak ott a nyákot magad kell kifúrd... 
				Igaz nem olcsóbb. Két TDA7294 hídba (min 8ohm, de simán túléli a kevesebbet is), a TDA7293 párhuzamos kötésnél nekem 2ohm mellett szétdurrant. 93-as nem bírja a nagy terheléseket. http://bolthely.hu/mikroshop/id/00537_KIT_erosito_mono_vegfok_1x_20...C-vel_ 
				Ugyanezt a 7294 es kittet használom amit ki kell fúrni már régóta,4 ohm alá sem a 7293 al sem a 7294 el nem szabad menni.2 ohmra meg végképp nem.Azt a terhelést már a professzionális PA erősítőnél is meggondolom,de általában nem alkalmazok ott sem 4ohm alatti terhelést. 7293 elvben 10v al nagyobb feszt eltűr,semmivel nem rosszabb mint a tda 7294 véleményem szerint.2 ohmon ne is csodálkozz ha megfőtt... 
				tda 7294 adatlap. Az adatlapon jól látható hogy semmiféle ajánlás nincs 2ohmra ez nem véletlen... A feszültségek és az ajánlott terhelő diffúzor is ott van pl +-35v nál 8 ohmra dolgozva kb 70 w nyerhető ki egészségesen 0.5% thd mellett! 
				Csak szólok, hogy a 7294 jobban bírja.   Rövid zárat is simán bírja.. 7294 még sose robbant fel nekem.  93-as meg igen! 
				Sziasztok! Fentebb említettem egy Sherwood erősítőt és rájöttem a problémájára mégpedig, ma 5 amperos biztik hlyett kokány házi sodort biztik voltak bennt és úgy jöttem rá mikor át akrtam forgatni csak az üveg rész mozdult illetve a végeknél kilogott a vezeték darab kb 2 milit alul. A második hiba a Direct feliratú kapcsolo megnyomásakor keletkezett mert akkor valamiért lekapcsolja a kimenetet és kikapcsolás után éled csak ujra. Már csak a rádió funkció müködése kérdéses de, majd rájövök erre is. Azért osztottam meg a tapasztalatom hogy hátha valaki találkozik evvel a csodával és hasonló baja lessz/van/volt a Direct kapcsoloval.						 
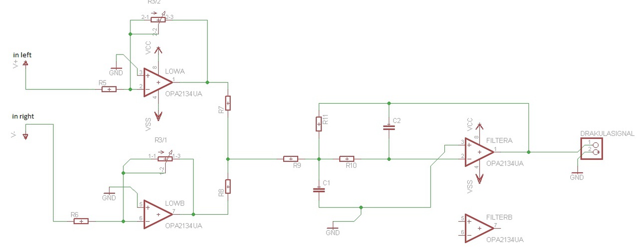
				Sziasztok szeretnék építeni egy előerősítőt, megvannak hozza az opa2134 eseim csak az a probléma hogy nem igazán tudom hogyan lehetne összeboronálni a két audiójelet a basszushoz, mert az nem igazán jó ötlet hogy csakaz egyik bemenetet használom... Van valakinek tippje? Van egy rajzom is amit meg akarok építeni, tartalmazegy elképzelést de nem vagyok benne biztos hogy jó   EDITke: nem is összeadás kellene mert ha lehúzom az egyik oldalt ugyanúgy hallható lesz hanem inkább rárakás...amelyik nagyobb az menjen tovább... A hozzászólás módosítva: Okt 28, 2015 
				Szia! Nekem van egy bevált kapcsolásom.						 
				Húú hát jó kis kapcsolás   csak sajna nincs több műveleti erősítőm , ha jól látom a sötét zöldek szűrők igaz? Vajon ha eggyel helyettesítem attól még működne? 
				A szub csatornában már nem kell különleges minőségű műveleti erősítő, mert kicsi a jelváltozás sebessége és a szűrő a zajt is elnyomja, TL074-et használok. Az utolsó fokozat csak egy opcionális fázisfordító, mely két végfok hídkapcsolását támogatja.						 
				Tehát akkor a +-46V-ot kibírja a TDA7294-es is, viszont 8ohm plusz felette legyek. Akkor remélhetőleg hosszú életű lesz. Esetleg nincs, valami nyomtatott áramkör szimulátor amiben letudná az ember tesztelni , hogy +-48V-on mennyire melegedik pl 8 ohm-on avagy tönkre megy az IC?! A hozzászólás módosítva: Okt 28, 2015 
				Rendeltem már a Mikroshop-tól is, és a D-Audiótól is. Azt kell, hogy mondjam a D-Audiós panel ami (árban is ugyan annyi szinte) sokkal minőségibb panelt kapok, mint a Mikroshoptól. Plusz még furkálnom se kell.						 
				Hmm, az utolsó fokozat alatt azt az utolsó négy műv.erősítőt érted?						 | Bejelentkezés Hirdetés | 












