Fórum témák
» Több friss téma |
Fórum » Akkumulátoros fúró
Igen , mert ehhez lenne még egy dugasztáp , ami ehhez az aljzathoz csatlakozik .Na abban a dugasztápban van a lényeg .Az nincs meg ?
A hozzászólás módosítva: Nov 4, 2015
Nincs azokban a dugasztápokban semmi, csak egy diódanégyes és egy kondi.
A 9.6 V-tosé kb 12-13 V ot adott, a 18 asé az enyém vagy 28 at, de csak párszáz mA-t. Az én javaslatom is az, amit előttem leírt proli007 kolléga.
Ha esetleg még sem lesz meg , és csinálni akarsz , vagy talán valakinek kellesz.Akkor itt lesz egy gyári töltő rajza .A képen látható töltőről lett lemásolva.Ennek a töltő dobozában volt a lényeg , de a tiédben a dugasztápban lesz.
Oké, köszönöm mindenkinek a segítséget. A dugasztáp nincs meg, azért is írtam a topicba. Ezek egyik ismerősöm garázsából kerültek elő lomtalanításkor, még apukájáé volt mindkettő. Elsőre csak simán szeretném feltölteni, hogy az akksijuk egyáltalán él-e még. Ha nem, akkor az akksikat kidobom a szelektívbe, a gépeket meg elteszem, mert valamire biztos jók lesznek még idővel.
Ha a fúró olyan , hogy kár érte , tehát erős , és strapa bíró , akkor érdemesebb lenne venni hozzá LI ION akkukat .Ha nem fog feléledni az akkuja , akkor szedd szét meglátod mennyi akku van benne , és kb annyi akkut vegyél bele , de Li On típusút .Nem olcsó viszont nagyon sokáig tudod majd használni , illetve nagyobb a Li ion akku élettartama mint Ni Cd - é. Ezt neked kell eldönteni .Bár hozzá kell tenni , hogy manapság már sokkal többet tudó aksis fúrókat lehet kapni ilyen akkukkal , és lehet , hogy olcsóbban kijönnél mint , hogy akkukat vegyél ebbe.
Arra gondoltam, hogy ha nem lesz jó, akkor barkácsolok neki valami fixtápot, aztán a műhelybe csavarozni, meg ilyenekre jó lesz. Van normálisabb akksis fúróm, amit fúróként használok, ezeket csak sajnálom kidobni, mert a motorjuk jó. Bár azt nem tudom, mennyire erősek.
Függ az áttételtől is nem csak a motor teljesítményétől .Viszont pc tápról nyugodtan hajthatod nekem is van egy ilyenből csinálva egy kis állványos,.
én is erre gondoltam.
Úgyis jön a tél és nem lehet kimenni a szabadba, ezért visszatérek a pc átalakítós topikba, mert még mindig nem fejeztem be az akksitöltőm (bár elvileg az már 90%-os volt tavaly), a szabályozható kimenetű tápom is csak 50%-os kb, de működik, viszont a két kimenetű szabályozható tápomnak meg neki sem álltam. A donorok meg csak gyűlnek egy dobozban.
Hát ez így biztos, hogy nem működik.
Ezzel nem lehet tölteni.
Hello! Ez így "nem gól", maximum így..
Szep napot mindenkinek!(nincs ekezetem elnezest )
Segitseget szeretnek kerni a kovetkezokben. van egy akkus furogepem aminek a fordulat szabalyozos nyomos kapcsolojat szeretnem kicserelni pot meterre .milyen potit kossek a gephez es hogyan?
Szia nekem 24v os aksis furom van ahhoz jo ez a tolto szerinted? 18.5v 3.5A 65w os .en is allvanyos furofoz szeretnem felhasznalni a motort attetellel tokmannyal ugy hogy beepitel egy fordulat szabalyozot az eredeti helyett csk nem tudom mekkora potit tegyek bele ebben tudnal segiteni esetleg? Az eredeti is mukodik csak az ravaszkapcsolo es egyszerubb lenne beallitani a fordulatszamot potival . a furot fahoz hasznalnam max 10¢furoszarral.
Ezek az értékek notebook tápegységre utalnak...a 3,5 amper az "édeskevés" lesz.
Ezt a tápot sem ilyen terheléshez találták ki! A "poti"... a szabályozót úgyis szét kell szedned, akkor meg már meg is mérheted a az ellenállás-pálya értékét... A hozzászólás módosítva: Nov 12, 2015
X. Mint minden új helyen ahova kerülünk, a Hobbielektronika.hu-n is kötelező megismerni a helyi szokásokat. Olvasd el a használati útmutatót, a szabályzatokat és ismerd meg a közösség saját szokásait mielőtt megnyilvánulsz.
XVIII. Csak egy helyen kérdezz! A fórumon egy kérdést egyszerre csak egy helyre tegyünk fel. Amennyiben több helyre is beírjuk ugyan azt a hozzászólást, a moderátorok kérdés nélkül törölhetik hozzászólásainkat és ki is tilthatnak türelmetlenség és tiszteletlenség miatt.
Elnezest kerek nem szeretnek tisztelen lenni!
Tanacstalan vagyok es nem tudtam hol tegyem fel kerdesem.Ezert irtam tobb helyre. Tisztelettel gru
Szia! Nemrég szedtem szét egy akkus fúró fordulat szabályzó részét pont azért, hogy megnézzem bele lehet-e vezetni külső potit. Ami nekem jutott, abban nem poti volt, hanem a ravasz egy összetett több kapcsolót magába foglaló szerkezet volt. Egyik pl. kikapcsolt helyzetben rövidre zárta a motor kapcsait, másik pedig bekapcsolt helyzetben ha tövig volt benyomva akkor közvetlenül összekötötte a motort az akkuval, és csak ha valahol köztes helyzetben volt akkor szabályzott elektronikán keresztül. Ekkor sem egy sima potit lehetett állítani, hanem a ravaszba épített sokadik kapcsolónak 8-10 kivezetése volt, ami egy ellenállásokból kialakított sorra volt kötve és ez így alkotta a potit. Valószínűleg a tied is ilyen lesz. Én is először egy poti beledrótozására gondoltam, de aztán inkább egy külső áramkör építését választottam. Én a csatolt áramkörrel oldottam meg. Nekem jó volt változatlanul, de te 24V-ról akarod járatni, az NE555-nek kb 15-16V-nál nagyobbat nem szabad adni, ezért a kép tetején a piros kerettel jelölt vezetékszakaszt meg kell szakítani és egy feszstab IC-t be kell rakni oda. pl 7812-t. Vagy külön tápot adni neki. A fúróban levő FET-et is nyugodtan felhasználhatod, én pl. IRFZ44-et raktam be.
Koszonom szepen valaszod!
Sajnos en keves vagyok effele aramkorok letrehozasahoz. Vettem ma 10 kulonbozo potit gondolvan valamelyiket fel tudom hasznalni,es megoldva a problemam. A ravasz ami a gepben van (JHKS-2 5E4)tipusu, nem szedtem szet mivel mukodik meg ,es felek hogy nem tudom osszerakni.
Attól tartok így nem fog menni. Ha jól sejtem, akkor te a potit közvetlenül a motor és az akku közé raknád, de az úgy nem lesz jó, mert azok a potik amiket vehettél nem bírnak el akkora áramot, amit a motor felvenne üzem közben. Más okai is vannak, de ez a döntő. A fenti kapcsolás alkatrészeit kb. 3 poti árából megvehetnéd (a ravaszban is egy hasonló jellegű áramkör van), így akár meg is próbálhatnád megépíteni. Esetleg a ravasznak kitalálhatsz valami mechanikus megoldást, ami tetszőleges helyzetben rögzíteni tudja.
Nekem pc tápról megy , és azért mert az tud legalább annyi ampert , mint anno az akkuja.
Tehát , ha te is ilyesmit szeretnél , akkor legalább 24v/20A ami elbírná neked vinni a fúródat. Ugye ez inkább legyen több amperben hisz amikor fúrsz , és a kart húzod lefelé ott már kell az energia , hogy bírja is vinni. Vagy esetleg , ha más nincs , akkor egy pc tápot kell úgy átalakítani , hogy tudjon 24 volt feszültséget leadni , és legalább 10 - 20 A közti áramerősséggel. A hozzászólás módosítva: Nov 11, 2015
Ha nem értesz az elektromossághoz, akkor muszáj lesz készre szerelt szabályzót vásárolni, például egy ilyet.
For IXO first model, D5 is 4V7 1% tol. (BZX84-A4V7) IF = 10mA. Ucell = 4,7V-0,6V=4,1V.
Köszönöm utólag is. Most TP4056 végzi a töltést, előtte egy 7805, mert a trafó üresjárati feszültsége 9V körüli.
Szervusz,
Eltelt egy év. Még mindig tartod a véleményedet az aksikkal kapcsolatban? Vagyis, hogy jól választottál? A li-po-ra értem. A hozzászólás módosítva: Feb 29, 2016
Persze, hogy tartom a véleményem, tökéletesen működik most is a fúrógép.Most mar nem teszek bele semmilyen elektronikát csak egy 5 pólusú csatlakozót és IMaxrol töltöm őket, balanszeres módban, az aksikat a Hobbyking-tol rendelem.
Köszönöm a választ, szép estét kívánok.
Hali. Aksis fúrómban a shottky és az IC ellőtt. IC tipúsát nem tudom..
Esetleg vmi tipp?
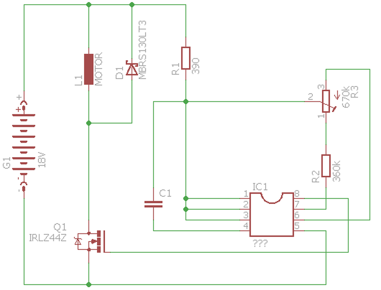
A két szélső kapcsoló állás most nem érdekes, mert elengedve rövidre zárja a motort, teljesen benyomva pedig közvetlenül kapcsolja az akkut a motorra kihagyva minden mást. A köztes állapotban dolgozik az elektronika. Visszarajzoltam a kapcsolást, hogy tisztább legyen a kép. Nézd át te is, hogy minden ok? Nem tudom melyik az igazi ic 1-es lába, itt önkényesen választottam. Az alkatrészek tokozása a fet és dióda típusa sem fontos most, és a poti két szélének az állása sem, ettől akinek ismerős az elrendezés, az meg tudja mondani, hogy lehet-e ilyen ic-t beszerezni és milyen néven.
A diódát fordítva kell bekötni, mint ahogy az ábrádon rajzoltad, amikor az akku hajtja a motort, akkor ő záróirányban van előfeszítve, csak amikor a fet kikapcsol, akkor fogja ő rövidre zárni a motort. Indító hsz. Képek. A hozzászólás módosítva: Márc 24, 2016
|
Bejelentkezés
Hirdetés |





Úgyis jön a tél és nem lehet kimenni a szabadba, ezért visszatérek a pc átalakítós topikba, mert még mindig nem fejeztem be az akksitöltőm (bár elvileg az már 90%-os volt tavaly), a szabályozható kimenetű tápom is csak 50%-os kb, de működik, viszont a két kimenetű szabályozható tápomnak meg neki sem álltam. A donorok meg csak gyűlnek egy dobozban. 









