Fórum témák
» Több friss téma |
Fórum » Akkumulátoros fúró
Elsőnek ezeket kellene "összeházasítanom"
(Talán ez a szokásosnál kisebb teljesítményű gép): A hozzászólás módosítva: Feb 24, 2015
Mindenesetre mérd meg a fúrógép mekkora ellenállást képvisel, ellenállás mérővel. Azzal számold a rövidzárási áramot.
A hozzászólás módosítva: Feb 24, 2015
Ebben még elektronika sincs, csak kapcsolók meg egy ilyen Johnson 63716-es típusú motor.
A hozzászólás módosítva: Feb 24, 2015
Itt található egy hasonló 7,2V-os DC motor adatlapja, amely szerint ennek a motornak a maximális teljesítményen 15A az áramfelvétele és az "álló motor" pedig 32 A-t "fogyaszt"...
A hozzászólás módosítva: Feb 24, 2015
Sziasztok! Van egy közel 20 éves Makita akkus fúrógépem, 7,2V-os változatban. Horror ára van az akksijának. Esetleg nincs valakinek ötlete az olcsósításra? Nagyon jó gép, a motorja is erős amennyire csak kell. Új állapotában egy napig dolgozott az akksiról, de szerintem a saját töltője verhette gallyra, mert nem tűnik egy nagy durranásnak, csak hővédelem van a töltőben. Mindig előveszem, hogy átalakítom, vagy kidobom, de mindig megszánom.
Egy 20 éves akkut biztosan nem a töltöje tette tönkre, hanem a végelgyengülés....
A legolcsobban NiMh akkukal jársz - azonos méretüek, mint a néhai NiCd és a töltöt is használhatod. Igy csak ki kell találnod hogyan lehet kicserélni a cellákat. Egy másik megoldás helyettesitö akkut keresni ( nem a Makitától). Sok cég kinál utángyártott akkukat. De lehet, hogy érdemes elgondolkodni egy gépcserén egy modern LiIon-s gépre. Valoszinü, hogy olcsobb, mint valamikor a Makita volt.
Félreértetted - vagy én írtam le rosszul. KB 1-2 évesen ment tönkre, azóta sajnálom kidobni. Nagyon szerettem a gépet, mert jó a súlyelosztása az ereje. Van modernebb gépem is, az 12V-os és a talpába kapott egy riasztóakksit - ami éppen elfér benne és egész jól viseli a kínzást (és olcsó). Hol lehetne legjobb áron beszerezni a Ni-MH akksikat? Vagy rendeljem mindjárt Kínából?
Van több cég is akik utánnagyártott akkukkal foglalkoznak - cellákat is szinte valamennyi elektronikus bolt forgalmaz. Nézz körül biztos találsz valamit. A kinai rendelést csak akkor tudom ajánlani, ha már kiprobáltad valamelyik céget, mert ez ezért érzékeny dolog, még a profi ( drága) cégeknél is elöfordul hibás cella. Csak akkor rendelj Kinából ( és többet mint kell) ha igen olcsok a cellák és nem fogod sajnálni ha esetleg rossz.
Nagyon rövid életűek voltak a Bosch PSR 18-ban a Ni Cd gyári akkuk, saját töltője nyírta ki mivel nem kapcsolt le és nagyon felforrósodott az akku! Nézelődtem az Ebayon kész akkutelepet akartam vásárolni de lemondtam beszerzésüket (22 EUR 1.5 AH es 44 EUR 3 AH összeállított akkutelep) és most kijelenthetem , hogy nagyon helyesen döntöttem.Két megoldást is kipróbáltam a napokban Ni Cd akkutelepek kiváltásara li-poly es li-ion akkukat használtam:
1) rendeltem 1800mAH Zippy Lipoly pakkot egy Imax B6 töltőt mert az 5 cellához való balancer nagyon drága lett volna.Összedrótoztam és kipróbáltam mit tud ....hat soha többet NiCd vagy NiMH!Egy 6 lábú csatlakozóval oldom majd meg a töltést Imax B6 végzi, a dobozba beleépítek egy zümis feszültségfigyelőt , hogy megóvjam az akkukat a túlzott lemerítéseben. 2) találtam olcsón 4 cellához balancer PCM-et (4 EUR) és bontott laptopok aksijában elhasznált 18650 akkukat építettem be, kettősével párban, így 4 cellasort alakítva sikerült a akkuházba telepíteni a balanszeres elektronikával együtt.Igaz így csak 16 V van a 18 helyett de töltés után kiderül majd az igazság ...ezek a mar semmit nem teljesítő laptop akkuk most is jobbak mint az új NiCd telep.Mivel a beépített elektronika figyeli a töltés és lemerítési folyamatokat nem szükséges egyéb vedelem hozza.
A lipot nem nagyon ismerem, ahogyan a beszerzési árait sem. Nekem lionra lettek cserélve az nicd-k a fúrókban (ehhez jutottam hozzá olcsón), és messze meg vagyok velük elégedve. Nyilván nem a 4A-es vagy a 10A-es akkut kell megvenni mert az nem fogja bírni, hanem a 18-25A-est, de a Panasonic-nak van 30A-es akkuja is, ami több mint elég.
Nekem 18A-es Sanyo van a fúrómban és brutális. A gép 12V-os, 3 lion cellával megy és nem lehet lefogni. Üresen 1,6A-t vesz fel a motor, amire én használom (fába élben pozdorjacsavar betekerése) olyankor 16-17A körül, és amikor megpróbálom két kézzel lefogni és a motor már elkezd nyögni olyankor 26A-t mértem.
A lipot kényelmi szempontból választottam mert mar össze volt csomagolva és az ara 18 EUR is elfogadható, itt persze ügyeltem arra , hogy beleférjen a régi akkuk dobozába és a feszültsége is megfelelő legyen.Nagyon "brutal" akku csak 0.6 AH több mint az eredeti NiCd, de "erő az van".
Sziasztok!
Átépíteném a NICD akkumat NIMH-ra 12 V os makita fúróról lenne szó. A töltője 1414-es nem tudjátok, a töltő mi alapján fejezi be a töltést? A régi tönkrement NICD-n van egy (valószínűsíthetően) hőkapcsoló ami alap esetben zárt állapotú, meg egy számomra ismeretlen alkatrész, talán hőbiztosíték. Hasonló leírást találtam csak ez 18V-os itt. Szóval a kérdésem az lenne, hogy a 1414-es töltőbe kell-e feltétlenül a hőkapcsoló (mert az mondja meg mikor elég az akkunak a töltés), és ha igen akkor rakhatom-e bele az eredetit ami ugye NICD-volt. Ha nem akkor hány fokosat tegyek a NIMH-hoz? Kellemes húsvéti ünnepeket!
Üdv!
Biztosan átépíthető NiMH-ra, hisz a töltő is tudja. Létezik ilyen akku gyárilag is ugyanakkora méretben: NiMH akku A cégnél van is ilyen akkunk, már rosszak. Ha nem dobták ki, a jövő héten belenézhetek miben különbözik( bár az NiCd-ba nem tudok belenézni, mert abból nincs hibás - kár, hogy ragasztottak, nem lehet sérülés nélkül szétszedni). Úgy emlékszem az NiMH-n más helyen vagy több érintkező van a + és - érintkezőn kívül. A töltő gondolom a hőmérsékletet figyeli, de lehet, hogy a feszültségváltozást is, hiszen processzoros töltő. Egyébként nálunk ezek a NiMH akkuk nem sokáig bírták. A NiCd-kkel nincs gond. Napi használatban vannak.
Hali!
A hőbiztosíték csak azért van, ha túlmelegedne az akku, proci nélkül is lekapcsolja magáról a tápot. Az NTC valszín visszaszabályoztatja a töltőáramot, ha nagyon kezdene melegedni. Normál lekapcsoláshoz a proci a feszültséget figyeli, egyértelmű. üdv, ferci
Köszi szépen a válaszokat. Akkor elvileg ha jól értem, ha csak kiszedem a régi belsejét, hagyom az NPC-t meg a hőkapcsolót (mármint hogy be se teszem, vagy max a hőkapcsolót) és akkor is (elvileg) fogja tölteni.
Ahogy én láttam a bolti kínálatokból nincs több érzékelője a NIMH akkunak mint a NICD-nek, de ha Tomi111 meg tudná nézni, hogy mik mennek hova az számomra nagyon hasznos lenne, mert akkor azért beletenném a védelmeket is. * A hozzászólás módosítva: Ápr 7, 2015
Üdv!
Nem jól emlékeztem. Nincs több érintkezője az NiMH-nak, csak az egyik más helyen van. Csatoltam képet. Azonban ennek sincs jelentősége, mert a töltöben az egymás melletti két érintkező valószínű össze van kötve, mert rövidzárat mérek rajta, a töltőt nem szedtem szét. A képre felírtam a bekötést, az értékek csak körülbelüli értékek. Szerintem mindkét érzékelő maradhat az eredeti, építsd be mindkettőt! Viszont az általad csatolt linken (18V akku) szerintem felcserélték a két feliratot, az ntc-t és a hőbiztit.
Köszi szépen!
Szerintem is felcserélték a 18V-os akkun, mert az eredeti NICD-n is ilyet körül mértem. Ezek szerint a NIMH is kb ugyanazzal van felszerelve. Szerintem a hőkapcsolója egy NC 45°C-os lehet. Az NTC-re meg csak tippem van (sajnos nem is értek hozzá) szerintetek bármilyen 20-26KOhm-osat belerakhatok (ha jól tudom 25°C-ra szokták megadni) vagy kell valamilyen speciális dolgot néznem? A Fercitől kapott töltőrajz alapján 18K-s az NTC remélem nem változik típusonként az NTC de az új akku 2900mAh lesz szóval a Tomi111 3Ah-s akkuja közelebb áll.
Sziasztok!
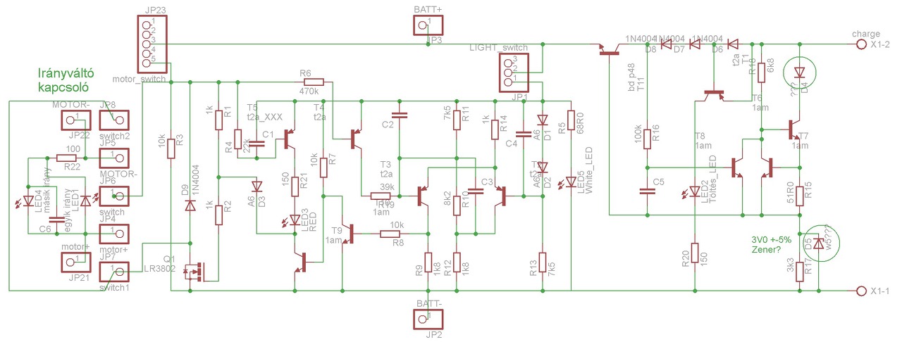
Visszarajzoltam a Bosch IXO fúró kapcsolási rajzát, ránéznétek kérlek, hogy nem kötöttem-e el valamit? Sajnos a gép már módosításon esett át, de a kapcsolási rajz az eredeti belsőt ábrázolja, törekedtem arra, hogy az SMD alkatrészeken található jelölést használjam, a könnyebb beazonosíthatóság miatt. A bekarikázott alkatrészek ki vannak purcanva, de nagyjából be tudtam azonosítani őket. Ami még valószínű, hogy a T5 tranzisztor, ami a piros LED-nek adna tápfeszültséget, az is el van szállva, mert még sosem láttam azt a LED-et világítani. Röviden a működéséről, amit eddig értek: A jobb oldali rész feszültséget stabilizál 3.0V+-5% +0.6V+0.6V=4,05-4,35V-ra, és ezzel tölti a Lithium Ion cellát. Áramkorlátot én ott nem látok, valószínűleg a trafó belső ellenállása korlátoz. A LED2 zöld LED akkor világít, ha áram folyik, tehát ha töltődik a cella. Két kapcsoló van, először a jobb oldali LIGHT_switch kapcsol be, feszültséget ad a szabályzó résznek, ha mégjobban lenyomom csavarbehajtó gombját, akkor már a motor_switch is kapcsol, és feszültséget ad az irányváltó kapcsolónak (ami be van égve, és csak bizonyos helyzetekben van kontakt...), a logikai FET pedig lehúzza a motor másik vezetékét a GND-re. A középső részben FET-nél van egy védelmi rész, ami a FET Gate feszültségét söntöli le, de hogy mikor, azt nem tudtam kibogarászni. Arra gondolok, ha leesik a cellafeszültség mondjuk 3V alá, akkor a piros LED elkezd világítani, és a FET Gate feszültsége csökkentve lesz, de nem analóg módon, hogy ne disszipáljon, hanem valami PWM jellel csökkentik a motorra jutó feszültség átlagértékét. Ami nem tiszta, hogy mi alapján? Látom a 7k5-8k2-1k8 feszültség osztót, de nem jutok tovább. Valaki el tudná magyarázni, hogy mi is történik? Köszönöm szépen! Keresőszavak Google-nek: Bosch Ixo schematic A hozzászólás módosítva: Ápr 29, 2015
Kicseréltem a hibás alkatrészeket, és hát, nincs sok funkciója a középső résznek. A piros LED világít, ha a cella feszültség kisebb, mint 3.1V, utána ha emelkedik a cella feszültsége, 3.4V-ig nem alszik el a LED, és 2.6V-nál lekapcsolja a FET-et teljesen. Nem tudom, hogy ez megfelelő védelem-e, de az valamit sejtet, hogy a FET tönkre volt menve (300A-t tud csúcsban), most helyette IRLZ44N van, azért ez is tud 160A-t csúcsban.
Az az érdekes, hogy a töltő részben is tönkrement egy zener és egy dióda, meg a motort hajtó FET is. Arra gondolok, hogy a tulajdonos be akart valamit csavarni, a motor már nem bírta tovább tekerni, így a tulaj kézi erővel elkezdte a csavarbehajtót tekerni, ekkor viszont a motor nem bírta tovább, és ellenkező irányba megfordult. Lett egy nagy negatív feszültségű tüske, emiatt átütött a FET, és a töltő résznél a diódák is megadták magukat... Töltés közben nem történhet sok mi, mert nem tudsz közben semmit csinálni, se a gombot nyomni, maximum megforgatni a behajtó végét, de az sem olyan egyszerű, annyi áttétel van. Néhány technikai adat: Indulási áram kb. 4-5A, üzemi áram áttételek nélkül 1.4A 3.8V-on, de 3V-on 1.2A. Ha lefogom kicsit a motort, máris szívja magába a 4A-t. A hozzászólás módosítva: Ápr 30, 2015
Sziasztok!
Egy mezei CMI 12V. akkus furóval kerestek meg, hogy nem tölt. A töltőn 12V 1000mA felirat. A kis adapteren 15V 500 mA ( nem tudom, hogy az eredeti-e vagy sem) felirat és benne a trafó halott. Beüzemeltem a töltést egy 12V/1A adapterről de füstölni kezdett a töltő. Mérés alapján 1,3 A szippantott, ez már az adapternek is sok, úgy hogy bepróbálkoztam direktbe egy nagyobb tápegységről, ebben az esetben 12 V-on kb 3A a fogyasztás. Zárlatos cellák vannak az akku csoportba vagy ez a normális fogyasztás?
Hello! Egyszerű fúrókban NiCd cellák vannak. A töltőben pedig csak egy ellenállás korlátozza az áramot. Ha zárlatba megy néhány cella, akkor a nagyobb különbözeti feszültség miatt, megnő a töltőáram. A trafóban lévő hőbiti kiold. A fúró még használható, csak lassabban megy. A trafó még nem halálozik el, cserélve a hőbiztit üzemképes. Én egyszerűen egy izzót tettem még a töltőbe sorba az ellenállással, és így nem lesz túl nagy a töltőáram. A fúró is még használható. Persze cella csere lenen a megoldás, csak épp kérdés érdemes-e, mert egyformák kellenének bele..
Érdekes mert a hőbizti nem szállt el de a primer megszakadt. Tehát akkor cella gond van. Sima 100W pákával lehet ezeket forrasztani?
A hőbizti, a trafóba van "betekercselve" a szigetelés alá. Mivel sorba van a primerrel, primer szakadásnak nézi az ember. (Persze ettől még megszakadhat egy primer, de sokkal kisebb esély van rá.)
A cellát forrasztani nem igazán lehet, az pont-hegesztve van. Ha túlmelegíted, belepusztul. Legfeljebb a kiálló füleket lehet megforrasztani.
Az adapter a legkevesebb, azt van mivel pótolni, a cellákkal leszek gondban...Nem tudom érdemes használt akkkucsoportokból kiszuperálni a jó cellákat és forrasztással összetákolni egyet.
Ez már nem elektromosság, józan paraszti logika.
- Mekkora esély van ahhoz, hogy ugyan olyan kapacitású cellákat fogsz beépíteni, mint a meglévők? - Próbálkozni mindig lehet, ha az embernek nincs veszteni valója..
Szia! Mérete alapján 12V 1-1,2Ah akksi lehet benne, aminek a töltőárama úgy 100-120mA kellene legyen maximum Van-e további kérdésed? Korlát nélkül egyébként sem töltünk akksit. Javaslom a PB137 3lábú TO220-as ólomsavas töltőchip használatát ilyen esetekben. 1,5A a maximális töltőárama, 150Ft-os alkatrész.
Köszönöm a konstruktív hozzászólásokat, majd a tulaj eldönti, hogy mit szeretne, mennyi kerete van...
Sziasztok!
Nem tudom, hogy figyeli-e még valaki a fórumot, de azért megkérdezem. Kaptam két akksis fúrót (9,6 és 18V). Egyikhez sincs töltőm és nem is találom neten, hogy milyen feszültségű és áramerősségű töltő kellene hozzá. Illetve, ha kb 200mA korláttal és az akku feszével megegyező fesszel labortápra kötöm, azzal feltölthető, vagy kellene a kettő közé egy töltést vezérlő elektronika is? Csatoltam pár képet, hátha valaki felismeri.
Hello! Ha nem írnak a topikba, szerinted mire válaszoljanak?
![]() Az aksi feszültsége, a névleges feszültség, azzal feltölteni nem lehet. Ebben a pakkban 9,6V/1,2V= 9 cella van. Egy NiCd aksi töltési végfeszültsége hozzávetőlegesen cellánként 1,45V. Vagy is minimum 11,6V feszültségre van szükség. Csak éppen ennél a típusnál nem lehet megállapítani a töltés végét feszültségre. Vannak töltési módszerek, de azok komplikáltabbak és nem mindig nyújtanak azok sem megfelelő eredményt. De lehet pld. .konstans árammal tölteni időre. Mint pld. ahogy itt tettem. Ez sem tökéletes módszer, mert nem veszi figyelembe az aksi valós kapacitását. Ez kb. 300mA-el tölt, és 7 óráig. De mint az idő, mint az áram megváltoztatható. Az aksi feszültsége itt nem számít, mert áramgenerátorral tölt. Ha kisebb az aksi, lehet a tápfeszt csökkenteni, vagy elfűti a feleslegeset a tranyó. De az sem katasztrófa, mert az csak néhány Watt. A NiCd aksit a memória effektus miatt, úgy is teljesen le kell meríteni, ami kb. egybeesik a fúrós használattal..
Közben megtaláltam a töltőjét a faustnak. Ebben semmi elektronika nincs, csak a lednek egy ellenállás.
|
Bejelentkezés
Hirdetés |


























