Fórum témák
» Több friss téma |
Márcsak azért kérdem, mert nem vagyok benne biztos hogy a fejegység GND-je egynértékű a hang-jel mínuszával.
Akkor leírom min ügyködöm. A gyári fejegységnek nincs subwoofer jel kimenete. Ezért gondoltam hogy beépítek egy előerősítőt, szóval a fejegység végfokának bemeneti jele volna az előerősítő a bemeneti jelforrása. Az előerősítő kimeneti jele pedig egy alacsony szintű bemeneti jelkén szolgálna a subwoofer erősítőjének.
Ja és a jelforrás DSP ha ez számít valamit. Mit jelenet az hogy szimmetrikus kimenet? Nem vagyok műszerész, csak amatőrködöm.
A szimmetrikus az a legtöbbször testfüggetlent jelenti, az aszimmetrikus pedig általában a testelt megoldást. Mutasd meg az erősítőd meg a jelforrásodat, hogy konkrétan lehessen látni a helyzetet. Ismertető a szimmetrikus forrásokról.
A hozzászólás módosítva: Nov 9, 2015
Így, hogy leleplezed miről is van szó, már könnyű válaszolni a kérdésedre.
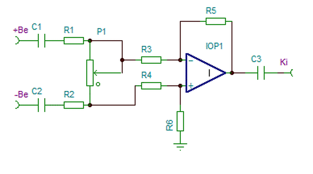
A kimeneteid nagyjából féltápfeszültségen vannak, tehát nem kötheted őket direktben sehová! Fogj be egy műveleti erősítőt szimmetrikus bemenetnek, így a generátor és a fogyasztók zajától is megszabadulsz. Készítettem egy elvi rajzot a nálam bevált kapcsolásról. A hozzászólás módosítva: Nov 9, 2015
Melyik erősítőt mutassam? A fejegységben lévőt, vagy a subwooferét?
Ez nem jó? Már a nyák is el van készítve hozzá, csak össze kell rakni.
Sajnos semmilyen célra sem tudod használni egy fejegység és egy subwoofer erősítő között.
A TDA7454 hajtja majd a mélysugárzókat? Szűrőáramkört választottál már?
Szia! A 3-ast ajánlom, szűkebb költségvetés esetén NE5532-vel is megépíthető.
A TDA7454 az a gyári fejegység végfoka, erről szólnak az autó hangszórói. Az előerősítőt ez elé akartam beépíteni, amiről aztán menne a subwoofer erősítője.
Már nem emlékszem pontosan, de vagy EcoPityu, vagy Neocska ajánlotta ezt az előerősítőt nekem. Talán ez volna a szűrőáramkör? Azért ajánlotta az illető ezt az előerősítőt, hogy ne közvetlenül vezessem ki az alacsonyszintű jelet a végfok bemeneti lábairól. A hozzászólás módosítva: Nov 10, 2015
A subwoofer erősítő számára bőven kielégítő a fejegység hangszórókimenete, többnyire csak az egyik csatornára kötök rá, mert a mély tartomány azonos a jobb és baloldalon. A fejegység megbontásáról főleg lebeszéllek.
Milyen szub erősítőd van?
A fejegység megbontása nem gond, már szedtem szét, meg amúgyis készülök tolató kamera jelet a képernyőre bevinni.
Az erősítő sztereo, tehát mindkét csatornát beviszem. A fejegység 4 hangszórókimenetét kihasználom a hangszórókra, meg amúgyis a jel magasszintű, tehát erről csak jelszint átalakítóval tudok csatlakozni az erősítőre, ami egyesek szerint nem a leg jobb módszer, ezért akartam a fejegységből kivezetni egy alacsonyabb jelszintet az erősítőnek. Ilyen:
Nyugodtan kösd be a hátsó hangszórókat a HI INPUT bemenetre, ez nem csak a legegyszerűbb, de a legalkalmasabb megoldás is egyben.
Igen? Ezen még nem is gondolkodtam. Nem is tudom honnan szerzek oda való csatit.
5 tüske van ott, a 2 bal és a 2 jobb az egyértelmű, de a középső "G" oda mit kell kötni?
Létezik ilyen csatlakozó, bár többnyire egyszerű tüskesor-aljzatból szoktam levágni. A HEstoreban például ilyet találtam.
A középső gondolom a test, eddig csak négypólusúakhoz volt szerencsém.
Gondoltam hogy test, de mi célra lehet? A bal és a jobb csatornának meg van a saját testje. Vagy olyan esetekre lehet, amikor a bal/jobb csatornának nincs saját negatívja és a "G" egy közös test volna?
Szia!
Szerintem azért van ott a G (GND) csatlakozó is, mert azon a bemeneten fogadni tudja az olyan régebbi fejegység hangszóró kimenetét is, amiben még nincs hídba kötött végfok. Azoknál a hangszórókimenet egyik pólusa a test, (az autó karosszéria). A hidalt végfok esetén az L+ L- illetve R- R+ használandó bekötésnél. Egyik pólus sem azonos a testtel, nem szabad összekötni. A hozzászólás módosítva: Nov 12, 2015
Oké, értem. A GND-t kihagyom ha ezt a bekötési módot használom majd. Kérdeznék még valamit, szerinted melyik a jobb, tisztább módszer: ha a hangszórókról veszem le a jelet és az erősítő magas szintű jel bemenetére kötöm, vagy ha a hangszórókról levett jelet egy jelszint átalakítóval az erősítő alacsony jelszintű RCA bemenetére kötöm?
A hozzászólás módosítva: Nov 12, 2015
Nem kell jelszint átalakító, ott a Gain poti, azzal beállítod a végfok erősítését.
Nyilván a korrekt megoldás az lenne, ha a fejegységen lévő vonal kimenetet vinnéd hátra, és azt csatlakoztatnád az erősítő alacsony szintű bemenetére, így a rádióban lévő végfok torzítása nem kerülne rá a másik erősítő bemenetére.
Helyes, engem a korrekt megoldás érdekel. A vonal kimenetet hol találom? Közvetlen a végfok előtt?
Milyen fejegységed van?
Eddig én minden fejegységen találtam RCA kimenetet, ami pont erre való.
Nem biztos, hogy kell korrektebb, mint amit a gyár mérnöke rátett. Először legalább próbáld ki! Ha nem hajtod szét a hátsó kimenetet, nem lesz akkora torzítás, hogy meghalld a mélynyomón.
Hogy milyen? Connect Nav+ (Marelli)
A hozzászólás módosítva: Nov 13, 2015
Már egy ideje úgy hallgatom, hogy a hátsó hangszórók gyári kimenetére kötöttem egy jelszint átalakítót (természetesen a hátsó hangszórók is be vannak kötve) és arról megy az erősítő. Hogy mennyi torzítás jut a szubra nem tudom, mert a többi hanszóró elnyomja, de szeretném a legtisztábbat kihozni belőle.
Mielőtt a fejegységet szétbontanád javaslom, távolítsd el a jelszint-átalakítót bármi légyen is az és kösd rá a hátsó hangszórókat a HI bemenetre. Garantáltan elégedett leszel az eredménnyel
Oké megpróbálom. Guberálok valami csatit a kacataim közt. Ezekután felmerült bennem a kérdés, hogy ez a bekötés nem befolyásolja valami szinten (negatív irányban, pl torzítás, stb.) a hátsó hangszórók hangzását? Vagy a fejegységben lévő fégfokot (4 ohm/csatorna) nem fogja túlterhelni?
A HI bemenet impedanciája legalább három nagyságrenddel nagyobb a hangszóróénál, tehát semmilyen észlelhető változásra nem kell számítanod. Eléggé elszakadtunk a téma címétől, ebben a topicban nagyon szívesen írok az autós audiorendszerek terén szerzett tapasztalataimról.
Elnézést, de nem teljesen értek egyet ezzel, mivelhogy az esetleges hozzászólók nem látják az előzményeket, így aztán kezdhetek mindent leírni/megmagyarázni az elejéről, beleértve az előerősítőt.
Mindazonáltal köszönöm a segítséget, találtam az erősítő HI bementére csatit, csak chinch dugóim nincsenek itthon, így nem tudtam kipróbálni.
Tényleg csak dióhéjban...
A hangszórójel igaz, hogy tartalmazza a végfok zaját torzítását és a sávszűkítését, viszont a hídkapcsolás miatt két ellentétes fázisú jel áll a rendelkezésünkre melyet a fogadó egység kivon egymásból Bővebben: Link. Az összes zaj mely a generátorból és a fogyasztókból származik szépen kioltják egymást. Volt már rá precedens, hogy az RCA kábelt ezzel kellett kiváltsam. A hangosítástechnikában is szimmetrikus jeltovábbítást használnak - nem véletlenül. |
Bejelentkezés
Hirdetés |












