Fórum témák
» Több friss téma |
Még csak épp hogy beleolvasgattam!
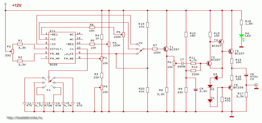
![]() Csak kíváncsiságból, ha abba a kapcsolásba (amit kiraktam) is lenne egy 1pF kondi, akkor azzal is nagyobb frekit lehetne elérni igaz? (csak kíváncsiság! )
Nem néztem végig, de nagyjából egyezik a kapcsolás, a kondik értékei teljesen azonosak, tehát elvileg igen.
Az igazsághoz hozzátartozik, hogy nem csak a kondik, hanem a 7. lábra csatlakozó ellenállás is belejátszik a dologba az XR2206 adatlapja szerint. Az 1 MHz-et elméletileg 1 nF-dal is tudja csak ahhoz csökkenteni kellene az ellenállást, viszont azzal meg az alsó tartományt szúrjuk el.
Igen, de nem 1pF, hanem kb. 100pF. 10 szeres a lépésköz a kondiknál. A 100pF nem pont annyi lesz, mert ilyen kis kapacitással összemérhető nagyságrendű, beleszól a szórt kapacitások is. Ezenkívül a frekvenciastabilitás lehet rossszabb 100pF-nál, de ezt csak a próba mondja meg.
Probléma lehet a tranzisztoros fokozat határfrekvenciája, nem tudom tud-e többet, mint az eredeti határfrekvencia.
Értem!
Köszönöm a válaszokat!
Szia! Maga a generátor rész egyszerű de megfelelő, itt ha visszaolvasol van ennél jobb is. Az erősítő részét azonban azonnal lecserélném, a kondis kimenet nem igazán jó generátorhoz, frekvenciafüggő, változik a jelalak és az amplitúdó. Szükségmegoldás, hogy ne kelljen mínuszos táp neki. Az XR frekvenciája erősen függ a tápfeszültségtől, jól szűrt kell neki, állandó feszültséggel. Éppen ezért a végerősítőt külön tápról hajtanám meg.
Megépíted? Vagy veszel készen Kínából?
Építeném, ha lehet.
Egy ideje már fent van a bakancslistámon egy hangfrekis hanggenerátor. Analógot nem szeretnék. Egy ideje már csipegetem az infókat, amit eddig néztem azok R2R létrával volt megépítve, ami ugye nem a legjobb. Ezt mindenképp kiváltanám DAC-ra, de a 8bitet is keveselltem. Ebben a kapcsolásban pedig minden adott a kívánalmaimnak, sőt még kicsit több is.
Kissé alkatrész temető. Amennyibe az alkatrész kerül, megveszed készen. Ha mindenáron építeni akarsz inkább AD9850 DDS jelgenerátor modul, csak PIC vagy AVR kell a vezérléshez, és nem csak hangfrekit tud.
Nézegetem, annyira nem győzött meg, pl nem tudni milyen torzítással lehet vele szinuszt generálni. A fázis állítás lépcsőzetessége sem tetszik, meg csak egy csatornás, jó lenne 2...
A másik hogy kész és ingyenes projekt kellene mert nincs kedvem, de tudásom se progit írni.
Én ezt építettem meg, kicsit módosítva. Csatoltam néhány mérést is.
Innen van nekem is az alap gondolat. De ezt már azért továbbfejlesztették. Illetve az r2r létra nem a legjobb főleg a 4szög jelnél.
Hangfrekis meresekre hasznalhato, kicsit modositva.
Altalad kivalasztott kapcsolas negyszoge nem gyozott meg, 800Hz ilyen, akkor mit produkal 20KHz-en. A hozzászólás módosítva: Szept 3, 2015
Hát az tényleg vacak.
Engem is meglepett, jobbat vartam. Nezd meg a letras negyszoget, 20KHz is nagyon jo. Egyszerubb kapcsolas, sok szolgaltatassal, 10V eff. kimeneti szintet tud.
A hozzászólás módosítva: Szept 3, 2015
Sziasztok!
Szükségem lenne egy függvénygenerátorra, egyelőre elég lenne párszáz kHz-es is. Valakinek van valamilyen tapasztalata az ICL8038 ic-vel kapcsolatban?
E téma képei közt találsz néhányat, leírással, tapasztalatokkal együtt.
Szerintem jó, -én nem építettem ezzel,- majd a tapasztaltabbak nyilatkoznak.
Ok, akkor váram a tapasztaltabbak véleményét a 4. számúval kapcsolatban. Esetleg az lm393 helyett jobb gyorsabb komparátort tenni?
A hozzászólás módosítva: Szept 19, 2015
Elég az LM393, a leírásban van szó nagyobb sebességűről is, de felesleges (400kHz-hez).
Üdv!
Szeretnék építeni egy függvénygenerátort AD9850-es modulból. A modul már itthon van,kipróbáltam. Analóg szkóppal nézve 50Mhz-ig, de inkább 30Mhz-ig jó szinusz jelet ad. Az 1Vpp amplitúdó is csak 20Mhz fölött kezd el láthatóan csökkenni. Két kérdésem lenne: Az első, hogy ugyanennek a modulnak a négyszögjel-kimenete már 1-2 Mhz-nél is brutális túllövéseket produkál a növekvő részeknél. Ez gyakorlatilag azt jelenti, hogy az 5V-os amplitúdójú négyszögjel "tetejére" még 2V ráül egy tüskében. Mi okozhatja ezt? A másik, hogy szeretnék egy erősítőt hozzákapcsolni ehhez a modulhoz, hogy a szinuszjelen erősítsen. Van is erre a célra egy AD844-es műveleti erősítőm. Azt szeretném megkérdezni, hogy hogyan kellene bekötnöm, hogy a lehető legjobban működjön? Nem invertáló bemenetre,invertálóra? Vagy csináljam úgy, hogy a szinuszjelet a nem invertálóra, a szinusz inverzét(amit szintén kiad a modul) pedig az invertáló bemenetre? Egyszerű alapkapcsolást csináltam már műveleti erősítővel, de nem tudom ezen a vonalon hogy kellene elindulni
A segitségeteket szeretném kérni egy erősitő kapcsolási rajzához, a szükséges paraméterk :Ube 0.1-1V-ig álitható, Uki 10V Rbe, Rki 50 Ohm Pki Max 0.2W Átviteli sávszálesség 25Mhz. Egy Hantek 1025g funkció-generátor kimenő jelét kellene 10V-ra felerősitenie. Köszönöm!
Úgy látom, a számolással hadilábon állsz. Uki=10 V, Rki=50 ohm, az 2 W, nem 0,2 W.
Gondolom lineáris erősítőt szeretnél, ehhez nagyfrekvenciás végtranzisztorok kellenek (ha a sávszélesség 0 - 25 MHz között értendő) Ptot = min 10 W, fT = min 250 MHz. Szóval, nem lesz egyszerű, ráadásul a linearitás miatt ellenütemű végfokot kell gyártanod. Mivel nem kell túl nagyot erősítened, egy kétfokozatú erősítővel megoldhatod, mintául egy oszcilloszkóp függőleges erősítője szolgálhat.
Helló!
Az alábbi kapcsolást módosítottam egy kicsit. (Nagyobb frekvenciatartomány miatt) Raktam be még egy 1pF kondit a forgókapcsolóra. Mást módosítsak? És kb mennyi lenne így a maximális frekvencia?
Ha megvannak a forgókapcsolók, papíron próbáld rá, mielőtt nyákot gyártasz. A forgókapcsolók általában 2 vagy 4 lábúak, nekem módosítanom kellett, mert a 3 forrpontosba nem ment bele...
Hello! Tudod milyen kicsi az 1pF? Mire odaér a nyák vezetősávja az IC-hez, 10pF lesz belőle..
Hát igen. Csodát azért nem kell várni tőle.
Sikerült szereznem pont beleillő forgókapcsolókat. (legalábbis olyat ami a NYÁK tervben van. 1x12 (középen 1 láb) és 4x3-ast (4 középső láb) ) Csak az első nyomtatást elrontottam, mert valahogy nem volt jó a méret. Az IC meg a soklábú alkatrészek nem passzoltak.
Akkor mekkora kapacitásút tegyek bele? 100pF? Köszi a válaszokat! A hozzászólás módosítva: Nov 21, 2015
|
Bejelentkezés
Hirdetés |





) 





