Fórum témák
» Több friss téma |
Felvettem kamerával a ledeket, de semmiféle vibrálást nem látok.
Link a videóra
Szerintem akkor nincs ezzel semmi gond. Lehet azért bedobnék egy 47 µF-os kondit, de nem feltétlen. Ha azt vesszük 100 Hz-en villog, de szerintem így sem szűnik meg közben a világítás, mivel valamennyi kapacitásuk maga a diódáknak is van.
Azért nem vibrál, mert az áramgenerátor kiegyenlíti a 100Hz-es pulzálást is. Ezért szükségtelen a szűrő elkó - sőt növeli a veszteséget, mert felnyomja a tápot 300V fölé, tehát mintegy 70V-tal többet kell az áramgenerátorral felemészteni.
Nem tudtam a ledek kapacitásáról, de gondolom, azért olyan nagy nem lehet. Bár ez azt is magyarázná, hogy akik teljes áramon futtatják, azoknak miért vibrál.
Ezen az oldalon mutattak egy kapacitás számoló kalkulátort, én azzal 4.7µF-os értéket számoltam, de ráhagyással 10µF-dal próbáltam. A 47 elég nagynak tűnik, bár gondolom, ártani nem árthat a többlet kapacitás. Csak kérdés, melyik 47µF-os kondenzátornak van olyan élettartama, mint a ledeknek?
Szerintem ez azért nem egy áramgenerátor. Ez csak egy áramkorlátozó dióda. Azt gondolnám, hogy a fázisok alacsony feszültségű részeinél az áram is gyengébb, tehát valamennyire mégis vibrálnia kellene.
A kondenzátor a mérés szerint is növeli a fogyasztást. Ezek szerint a legjobb az lenne, ha több diódát társítanék a kondenzátor mellé. Ismét az a kérdés merül fel, melyik konkrétan az a kondenzátor típus, ami bír elég kapacitással, nem kerül vagyonokba, nem termel sok hőt, és kibírja a led élettartamát.
Persze, lehet különféle ideológiát kitalálni, a saját megnyugtatásotokra, hogy miért is nem baj ha a feszültség nullaátmeneteinél kialszik a fény. Az, meg majd esetleg évek múlva derül ki milyen hatása van a felhasználó szemére, vagy az idegrendszerére. Régen, a sima induktív előtétes fénycsöveknek ugyanez volt a problémája, és már akkor próbáltak tenni ellene, mivel felismerték, hogy ez nem ok... Pl ezért csináltak 3 fénycsöves, 3 fázisról üzemelő lámpatesteket.
Lehet garasoskodni, megspórolni pár forint értékű alkatrészeket a közvetlen hálózati táplálással, hiszen cserébe csak egészségügyi károsodás érhet, ráadásul csak évek múlva.
A többszáz kHz úgy jön ide, hogy egy rendesen kivitelezett meghajtó legalább ilyen frekvencián működik.
Azért szeretek erre a fórumra járni, mert itt mindig tanulok valamit. Nem csak frázisokkal találkozom, hanem egy-egy részletet is megértek néha.
Magam is ismerek olyan embert, akinek annak idején a neon csőtől ment tönkre a szeme, ezért tudom, hogy mi lehet a hatása a rossz fényforrásnak. Tudom, a perdöntő egy mért áramerősség görbe lenne a ledeken, de sajna nincs ilyen műszerem, és látni nem látom, mi történik. Ezért irogatok ide, hogy megértsem a pontos folyamatot. Én úgy gondolom, hogy egy kellően nagy kondenzátor egy áramkorlátozó diódával képes stabil 20-80mA-es áram biztosítására hálózati feszültségből. És ehhez nem kell valami irdatlan nagy kondenzátor. Ha ez igaz, akkor a bonyolult és veszteséges áramgenerátort feleslegesnek érzem. Ha meg nem igaz, akkor szeretném érteni is, miért nem igaz.
Szerintem jó példa erre a sima villanykörte. Ha úgy vesszük az 50 Hz-el villog, de ott van a kihűlési idő. Ez idő alatt az izzó feszít fényerejéből, de nem alszik ki teljesen. Így ha az izzót nem vesszük szemroncsolónak, úgy egy kis kondenzátor elegendő az egészséges működéshez. Esetleg egy nagyobb fojtó, mivel a mágneses térben tárolódik annyi energia, ami nem hagyja elsötétülni a ledeket. Persze, ha Én csinálnám akkor kapcsoló üzemű áramgenerátort építenék, olyan 30-50 kHz-re.
Én már attól is tartok, hogy a led csak egy frekvencián sugároz, hisz nem ez a természetes. De akkor legalább már legyen stabil, amennyire lehet.
Rámértem a ledekre, és döbbenten láttam, hogy 20mA esetén 2.2V esik rajtuk. Pedig az adatlapjuk szerint 3-3.4V között működnek. (80mA esetén is csak 2.4V-ot mértem.) Ez azt is magyarázza, miért nem vibrál annyira, hisz a hullámok nagyobb részén jut egy ledre elég áram. Persze, cserébe az áramkorlátozó kb a felvett teljesítmény 1/4-ét elfűti, mivel így a 77 leden csak 170V esik. Merjek 100 ledet rákötni? Vagy kondival 136-ot? Lehet, hogy a 3V a nyitófeszültség, és utána megy alacsonyabb feszültségen is? Ha ilyen sok ledet rákötök, be fog indulni? Az is érdekes, hogy nem az áramkorlátozó dióda melegszik igazán, hanem a graetz. Míg a regulátor 30 fok alatt van, addig a graetz-nek van olyan pontja, ami 60 fokos. Pedig elvileg azon csak 1.5V esik, és 1A-t bír.
Szia! Azért 2,2V mert a műszered nem csúcs, hanem effektív értéket mér. A hálózati feszültség egy periódus alatt kétszer is megjárja a nullátmenetet, az is benne van a mérésedben.
Nézd meg a használt eszközöd adatlapját milyen összefüggést mutat a kapcsain eső feszültség a rajta folyó áramerősséggel. Nyugodtan nevezheted áramszabályzónak. Bővebben: Link Az egyenirányítók melegedése nem természetes, milyen típus? Idézet: Nem kell tartanod tőle. Főleg a fehér ledeknél, mivel a fehér szín egy komplett színspektrum. Tarts elé egy prizmát, egyből kiderül igazam van-e. Egyébként sok melegfehér led úgy készül, hogy a hidegfehér elé helyeznek egy sárga foszfor réteget. Ilyen például a filament, vagy a COB led. De ha ennyire "tartasz" , használj RGB ledet világításra. Full fényerőn a színhőmérsékletet is beállíthatod. „Én már attól is tartok, hogy a led csak egy frekvencián sugároz”
De kialszik, sőt ha be van csavarva és félfényre veszem, akkor is "gondol egyet" és kikapcsol. Rendes izzókkal rendben működik.
Ebben az esetben kár is keresnem azt az elektronikát ami az izzószál látszatát kelti az indulás első másodperceiben. Esetleg a fényerőszabályzód dokumentációja adhatna támpontot.
Prizmám egyelőre nincs még, de megpróbáltam utánaolvasni, és végül megtaláltam az 5730-as lednek is a dokumentációját, ahol ábrázolják, hogy a meleg- meg a hidegfehér ledeknek hogyan alakul a kibocsátott fotonok eloszlása a hullámhossz függvényében. Tehát vannak domináns frekvenciák itt is, de tényleg nagyon sok hullámhosszon jön ki belőle a fény.
Valamin találtam leírást arról is, hogy a fehér és a vörös foszfort hogyan keverik az ilyen bevonatokban. Ezzel már azt is értem, miért sárga a tetejük. Tehát ismét tanultam, köszi! Közben az is kiderült, hogy a 3V-os ledre hogy mérhetek 2.2V-ot. A magyarázat az igényes kínai dokumentáció, ahol ezekre a ledekre hol 3V-ot, hol 12V-ot írnak, holott 1.8V-3.4V között működnek.
Nagyon egyszerű a megoldás a ledekre. Én mindig mérek. Ha veszek ledet 1db-ot kimérek - utána számolgatok. Én 3,43 V-al szoktam kalkulálni az enyémeknél és nagyon pontosan ott is nyitnak ki teljesen. Igaz ezek Power ledek. Régen a hagyományos ledeknél ~2V-al számoltam, de nyilván ez is színfüggő. mert ahol a piros kinyitott, ott a sárga vagy a zöld még nem. Ma már katalógust kell böngészni, mert vannak színezett, vagy víztiszta kivitelek kisebb, nagyobb méretben, fényerővel stb... Ahány annyiféle paraméterrel.
Igen, ezek után már én is mindig mérni fogok, az a biztos. Az én ledjeimről vagy 3 gyártói referenciát is találtam, de mindegyik azt írja, hogy 20mA esetén 2.7V feszültség esik rajtuk. A mérés szerint pedig 2.2V. Persze az is lehet, hogy ez azért van, mert a mérőműszerem effektív értéket mutat.
Még egy érv, hogy scoppal mérjek rá. Eddig ugyan nem engedhettem meg magamnak, de tegnap találtam egy android alkalmazást, ami a telefonból oszcilloszkópot csinál. Remélem, a hétvégén már így is ki tudom mérni!
Félek, túlbonyolítod a dolgokat.
Ott kezdődik a dolog, hogy az 5730 nem egy típus, hanem fizikai méret. A nyitófeszültség a LED méretétől független, kizárólag a kémiai összetétel számít. Nyugodtan mérhetsz egyenáramú mérésekre alkalmas műszerrel, csak egyenáramú legyen a feszültségforrás. A nyitófeszültségnek csak addig van jelentősége, amíg meghatározzuk, milyen táplálással üzemeltetjük a LEDet. A feladat úgyis az átfolyó áram korlátozása, szabályzása.
Köszönöm. Nem tudtam, hogy az 5730 egy méret. Főleg, hogy 5630/5730 néven emlegetik, és annakidején mintha azt olvastam volna, hogy az 5630-as a Samsung saját szabadalma.
Mérni meg kénytelen leszek oszcilloszkóppal, hogy a feszültség vagy áramingadozást is lássam, ne csak az összemosott értéket.
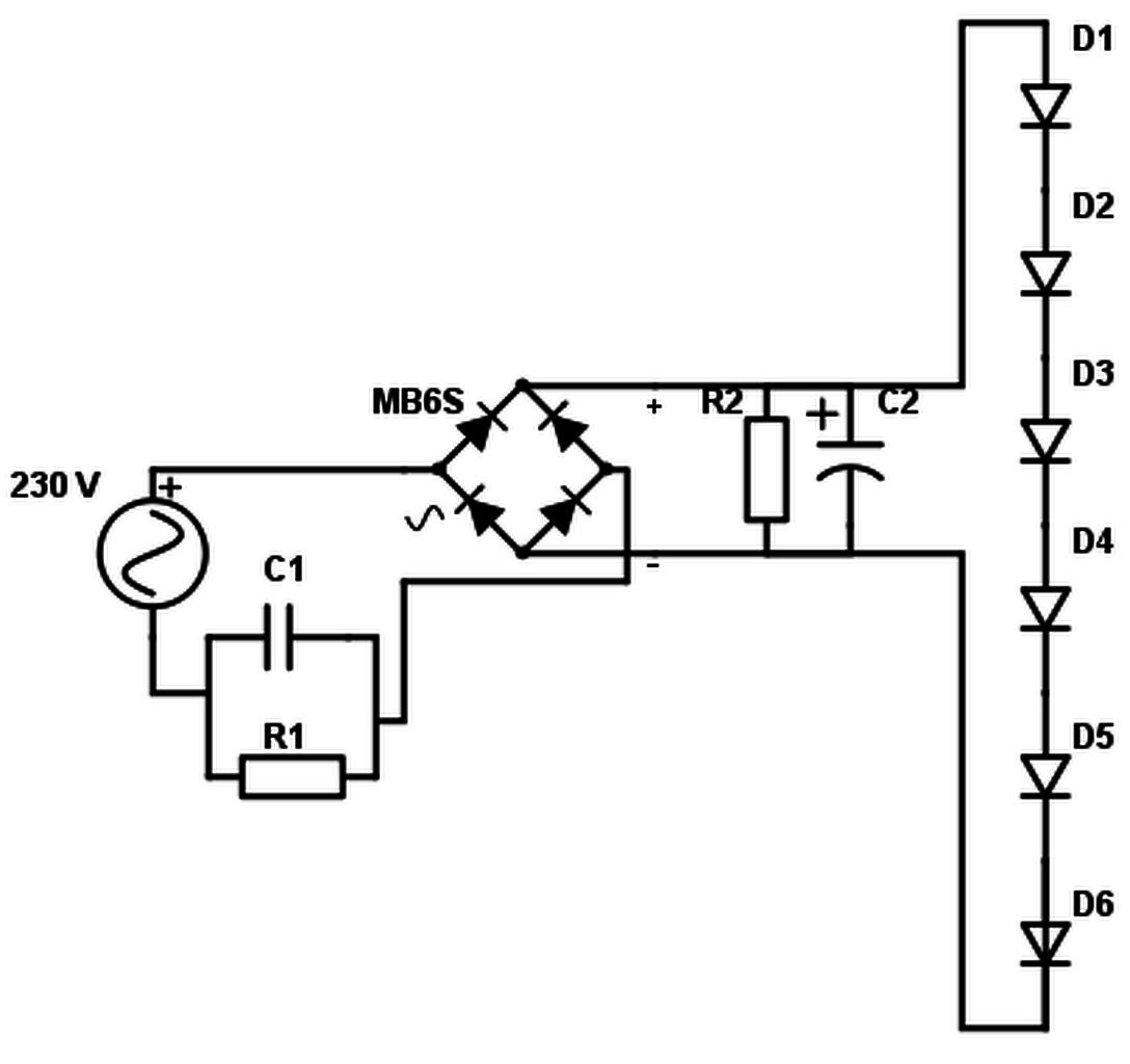
Sziasztok! Van egy 230 V-os 6 LED-es (E14 foglalatú) kínai lámpásom, ami anno a vásárlást követően alig néhány hétig üzemelt, ugyanis 1 kivételével az összes LED kiégett belőle (talán van összefüggés azzal, hogy mintha eléggé viharos idők jártak volna akkoriban). Most lenne lehetőségem kicserélni a LED-eket, de nem vagyok biztos benne, hogy saját végelgyengülésükben haltak meg, ezért megpróbáltam összehozni egy rajzot a lámpában található igen egyszerű kapcsolásról, amihez az alábbi értékeket találtam:
R1: SMD ellenállás 684 (680k) C1: CBB22L 684 J 400V előtét kondi (680n) MB6S egyenirányító híd (600V, 500mA) R2: SMD ellenállás 684 (680k) C2: 3.3µF 250V elko D1-D7: SMD 5730 melegfehér LED-ek A kérdésem az lenne, hogy szerintetek érdemes lenne-e a LED-eken túl még valamit cserélni vagy esetleg ne is erőlködjek vele? A hozzászólás módosítva: Dec 18, 2015
Szerinted mi más korlátozza az áramot, ha a bekapcsolás a színusz csúcspontjában történik?
Egy ellenállás ára bruttó 1,27 forint. A hozzászólás módosítva: Dec 18, 2015
A bekapcsolás pillanatában a C2 kondenzátor rövidre zárja a ledeket. Állandósult állapotban pedig a soros kondenzátor reaktanciája korlátozza az áramot. A graetz elé lehetne soros ellenállást tenni, de nem a ledek, hanem a graetz bekapcsoláskori védelme céljából.
Annyira nem látom át a kapcsolást fizikáját, hogy mekkora feszültség jut a ledekre, de én biztos, hogy inkább egy áramkorlátozó diódát tennék az ellenállás helyett, ami a csúcson kívül minimális ellenállással csökkenti a ledek teljesítményét. A fix ellenállás folyamatosan csökkentené.
De azt gondoltam, a ledek előtti kapcsolás úgy van kialakítva, hogy a ledekre viszonlyag egyenletes feszülség jusson, és a csúcsot a kondenzátorok veszik fel, egyáltalán nem kell külön ellenállás.
Az effektív áram egy dolog. A csúcsáram egy másik.
Mi történik, ha az elkó megszakad?
Nem tudom, mekkora ellenállásról van szó. A ledek végén kb 21V lehet. Ha az ellenállás kicsi, akkor mekkora megugrás ellen véd? Ha az ellenállás nagy, akkor meg elviszi a normális üzem fogyasztásának nagy részét. Egy ilyen led ellenállása 150mA maximális terhelésnél, 3.5V-os feszültségen 23 Ohm. Mekkora ellenállást tennél oda, ami szerinted megvédi? Vagy olvadó biztosíték szerű ellenállásra gondolsz, ami a túláram ellen védi?
Pont a csúcsot "nyesi" le a C1 kondenzátor (azt egyébként az állandósult működés közben is).
Ha a bekapcsolás előtt szakad meg a kondenzátor, akkor bukta van, ha éppen a feszültségmaximumnál kapcsoljuk be. (Ha éppen sikerül elkapnunk a nullátmenetet, akkor valószínűleg semmi baj nem lesz.) De ahhoz, hogy C1 szakadásakor se folyjon nagyobb áram, mint a ledek szokásos árama, ugyanakkora ellenállást kellene berakni, mint amekkora reaktanciát a C2 jelent. Akkor meg mi értelme lenne a nagy fogyasztású ellenállást helyettesítő C2-nek? Ha szakadt a C1, akkor a ledeken maximum a C2 által meghatározott csúcsáram fog folyni a csúcsokban, és villogni fognak. A normál áram 1,41-szerese lesz a csúcs, az effektív áram marad ugyanannyi, mint jó C1 esetén. Ha a ledek kibírják a normál áramuk 1,41-szeresét, akkor csak a villogás lesz a következmény. Nem egy precíz kapcsolás, az egyértelmű, de mivel gyártják őket sorozatban, nagyjából működnek így is. Ha minden második egy hét után tönkrement volna, akkor nem nagyon árulná őket senki. Feszültségingadozások egyébként tönkre tudnak tenni sokkal precízebb áramköröket is, amikor rövid időre a hálózati feszültségnél sokkal nagyobb feszültségek is megjelennek a hálózaton, 1000V körüliek sem ritkák. A hozzászólás módosítva: Dec 18, 2015
Tudtommal az adott kapcsolásban levő alkatrészek közül a a C2 elkó várható élettartama a legrövidebb. Ha ez az alkatrész meghibásodik (egy ilyen elkó élete tudtommal 2000 üzemóra környékére tehető), a LEDek megkaphatják a maflást bekapcsoláskor.
A C1 szakadása nem érdekel senkit, az a tervezett elavulásba beleférhet. Nem azt feszegettük, hogy működik-e a kapcsolás ideig-óráig. Az eredeti felvetés szerintem arról szólt, mit érdemes javítani, módosítani az eredeti kapcsoláson. Még az is leképzelhető, hogy Dante kolléga figyelmét elkerülte az említett ellenállás, és csak a rajzból maradt ki. A hozzászólás módosítva: Dec 18, 2015
|
Bejelentkezés
Hirdetés |





