Fórum témák
» Több friss téma |
Szia!
Nem hiányzik itt egy kondi a trafó primer tekercse, és a GND közül?
Az ic Gnd-je nagyon nincs jó helyen!
Az ic-nek és az alsó fetnek egy szinten kell lennie.
Az orosz tápban nincs benne, abból (is) dolgoztam.
Ge Lee: zavarszűrő lesz, csak az a hálózati csatlakozóval van egyben. Egy gyári, fémházas zavarszűrő. Etért nincs a panelen rajta. De köszönöm a tanácsot,öa kondival kapcsolatban, más esetben jól jöhet még. Akkor ezekszerint a gate meghajtás is zavar érzékeny lehet? Volt átkötéses is, de kivettem. ufi92: hogy,értve nincs jó helyen a gnd? Rossz helyre kötöttem? Az IC és fet elhelyezés e tematikáját még nem láttam teljesülni, de megpróbálhatom. Rontani biztos nem ront a helyzeten! ![]() Srácok, firkáljátok össze bátran a képet, hagy lássam mi a hiba! Utánna összegzem a jelölt hibákat, és megpróbálok az alapján készíteni egy remélhetően jót.
Csak nem hagy nyugodni.
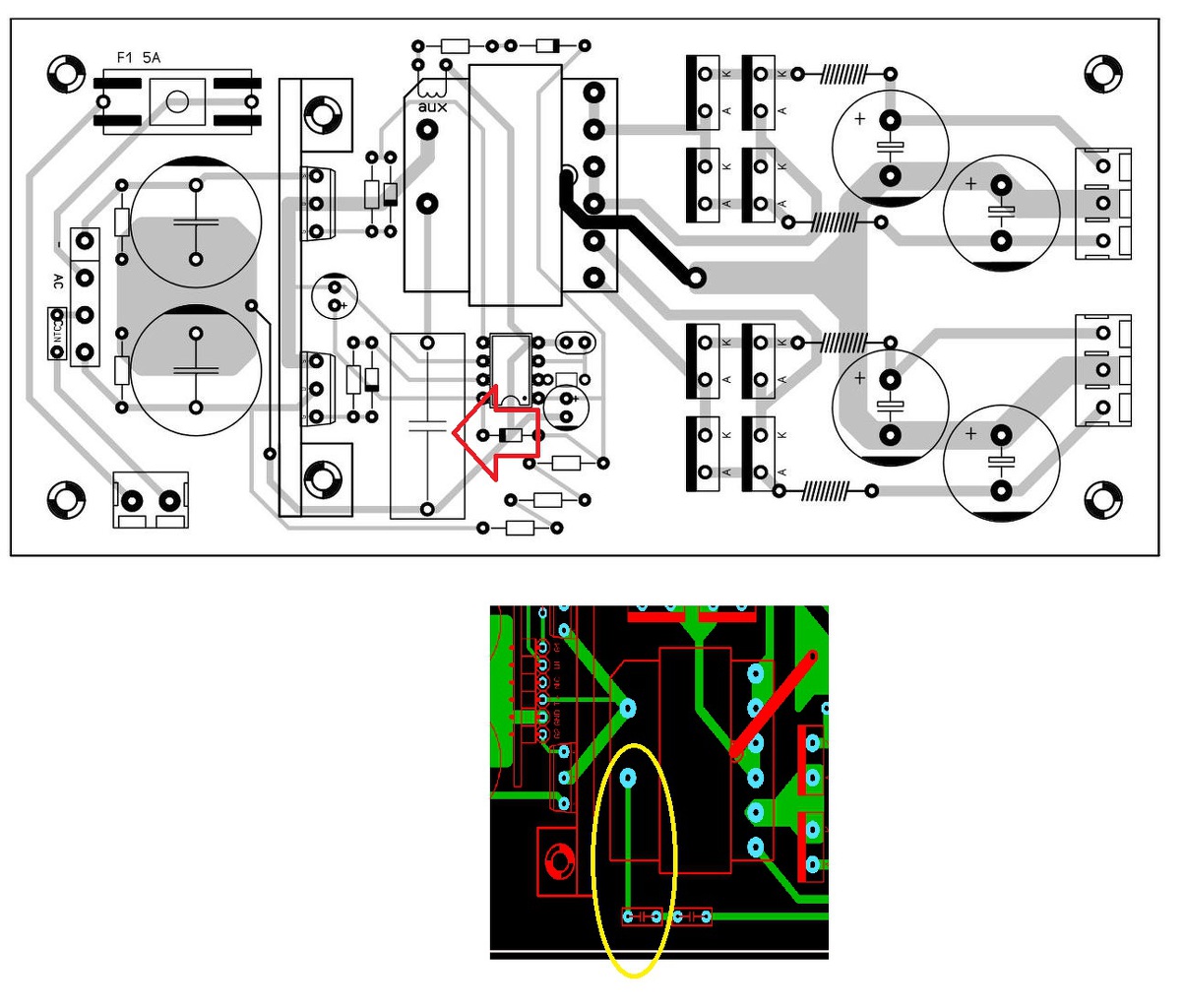
Nem kizárt, hogy én értek valamit félre, de igy az egyik lába lényegében log a trafónak nem?
Nem értettél Te félre semmit, az a trafó láp nagyon lebeg valóban! Ezen a rajzon más jó? Primer csak! Szekundert átvariálom.
Akkor a kondi cseréljen helyet az ic-ével? Srácok, bocs az értetlenkedésem miatt, mert már volt magyarázva (némileg azt hiszem) de mégsem tiszta, hogy van-e különbség az egyutas -egy egy dióba mind két fesz ágba- és a hidas egyenirányítás között (szekunder)? Ugyebár itt nincs effektív érték, mert nem színuszos a fesz.
Nem néztem át a kapcsolást, nem is mész sokra velem, mivel én nem igazán értek hozzá
, viszont az IC panelján és a szekunder diódák lábánál levő furatok falát is megvastagítanám a vezetősávokat 0,8, 1mm szélességűre. Hátránya ennek nincs, viszont a nyák elkészítését megkönnyítheti.
Tessék így már működő képes. Megszenvedtem vele, mert az 5-höz vagyok hozzászokva.
Vastagítottam egy picurkával a vezetősávon.
Azért még akad benne probléma...
Nekem se nyomták a kezembe a panelrajzot, hogy itt van, csak segítettek. Mondták mit rontottam el és saját hibáimból tanultam és úgy tanultam meg.
Amit építettem még túl is hajtottam és még se halt meg. Szóval annyira jót sikerült csinálnom és semmi védelem nincs benne.
De ugye nem fúrtál át egy fóliát azért, hogy felcsavarozz egy hűtőfület? Csak példának mondom, az életvédelmi szempontokról inkább nem beszélek.
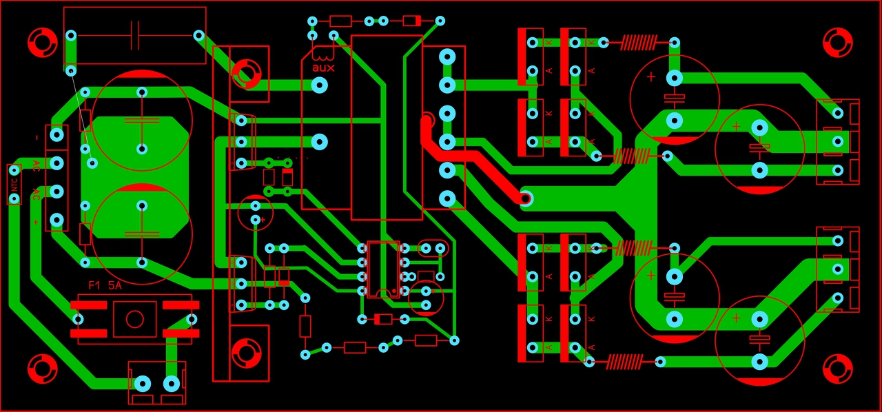
Egy jó tápnak nem az az ismérve, hogy túlhajtva sem ájul ki, hanem, hogy korrektül van megcsinálva. Idézet: „Azért még akad benne probléma...” Szerintem ezt ö is tudja/gondolja valahol mélyen önmagában. Csatlakozna még vagy 2 másik ember a beszélgetéshez soha nem lenne kész a táp, mert egyik 0,3mm rel északabbra vinné a vezetősávot, a másik viszont pont a másik irányba a feng shui szerint helyezné el. Konkrét dolgot kellene megnevezni hogy mi nem jó, és miért nem jó. A primer tekercsre csatlakozó kondi lábánál ott figyel a hűtőborda furata (legalábbis a terv szerint), lehet ki se akarja fúrni. Szekunder oldalon el fog férni a hűtőborda a 2 dupla dióda között? Ja és nincs meg a kellő távolság a primer és a szekunder oldal között (ha jól tudom 7mm)! A hozzászólás módosítva: Dec 8, 2015
Mit láttok még benne hibát? Min lenne még érdemes változtatni?
Azt a vezetősávot át lehet forgatni, vagy annyi töréstől len kergül meg amtáp, ha átugorja a furatot!
Az a baj, hogy ezekről a dolgokról már milliószor volt szó. Én nagyon únom, hogy mindent le kell írni ezerszer. De a többségetek még csak el sem olvass semmit, csak mástól várja a megoldást.
Ha te észrevetted, hogy nincs meg a 7 mm, akkor más miért nem? Még a beültetési rajzában is van hiba... "de, így már menne"...
Sokan sok mindent nem vettek észre, (vagy nem szóltak? nem merném gondolni!) mindenki más hibákért szólt. Nem épp ez lenne a több szem többrt lát elv lényege?
Kezdők mindíg lesznek, és ha tetszik, ha nem, ez örök vesszőparipája lesz minden fórumnak, hogy inkább kérdeznek minduntalan ugyan azt, mit vissza olvas! Mindamellett nem várható el, hogy végig olvasson 670 oldalt (jelen állás alapján, mert mire elérné a 670-nt, márt 10 oldallal több lenne...)! Ha lenne releváns infó, hogy keress a 315 és 320 oldal között, mert ott volt tárgyalva... De ha kérném, hogy ugyan mond már meg, hogy írtál ezen tematikákról, mert akkor elolvasom, sőt ki is nyomtatom, hogy előttem legyen! Tudom van kereső! De milyenkúlcsszóval keressek? Hogy húzzam a vezetősávot? Hova rakjam a rezonáns kondit? Mind amellett, nekem tudni kell, hogy Te már leírtad százszor?! Megértem a bosszankodásod, és ezzel körbe is értünk, ha meg tudod határozni, vagy bárki más, hogy figyelj már kislúzer, pörgess már vissza xy oldalra, és olvasd el ott, akkor megkeresem. Csak az a baj, hogy a Te sem, mássem, Én sem tudom, hogy 4 éve, 2 éve, 2 hónapja hol mit írtam. Ha ki lehetne szelektálni egy egy tag hsz-ét külön, abban esetleg jobban lehetne keresni! Tehátmarad a kérdés, és aki tud, és akar segít, aki nem, az vagy morog, vagy nem válaszol. Bár ez majdnem olyan, mintha a tanár morogna, hogy basszus, megint új év, új osztály, megint tanítani kell. Számomra jó érzés, ha segíthetek, akár sokadjára is! Ha tudok... Azt a vezetősáv furaton átvitelt ne rajtam poroljátok el, mert aki meg tudja nyitni a csatolmányt, ha sok más hibás is, ez biztos nem!
javaslatok:
- Tedd közeleb a meghajtó IC-t a FETekhez. Nyugodtan alkalmazhatsz TO220 FETeket, jó FETek esetén túl nagy borda sme kell. Elsődleges szempont a rövid hurok legyen. - Én jobban szeretem a rezonáns kondit (vagy csatoló kodni, ha a táp nem rezonáns) ketté szedni, és a FETekhez közel elhelyezni. Így a rezonáns kodni egyben segíti a nagyfreki szűrűsést is (feltéve ha MKP vagy FKP anyagú, ami ide ajánlott). - Figyelj a tisztázási távolságokra, ha csak lehet. A primer bármely nyákpontja és a szekunder bármely nyákpontja között legyen legalább 6-7 mm. A több az jobb, ha ennyit kzöel sem tudsz elréni, akkor ki kell marni a nyákot a két oldal között. - Az IC-t tápláló elkók legyen az IC közvetlen közelében. A levegő táp elkója jó 3 centire van az IC-től, ez sok. Ha ezt nem tudod megtenni, akkor pici kerámia kondiakt rakj az IC közelébe. legjobb erre az SMD kodni, amit közvetlenül az IC alá tudsz rakni. 1206 méretű 1µF X7R anyagú SMD kerámia kondi tökéletes (és olcsó a lomexben). - Az egyenirányítást így hogyan gondoltad? Hány szekunder tekercsed van és milyen menetszámmal? Van -e ennek így a jelenlegi formájában értelme? Hány voltot szeretnél kapni? Célszerű úgy egyniráynítani, hogy a lehető legkisebb számú dióda (költség) legyen, sorba ne legyenek kötve (nyitó fesz veszteség) és a kondikra egyenirányítás után a lehető legkisebb áramhullámosság jusson (mert különben melegszenek, mint a dög). - PWM szabályzást terveztél, vagy miért vannak a szekunder diódák után fojtók? Ha szimpla IR215x-et alkalmazol, akkor nincs PWM, a fojtó felesleges, ninics mit átlagolni. Ha a táp rezonáns (megfelelő szór tindutkvitiás és rezonáns kondi párosa, megfelelő frekin), akkor kifejezetten káros is. Ettől nem lesz kisebb zajod. Vili?
Katt azt akarja írni, hogy kezdd el olvasni a topicot. 2 nap múlva kooperáljunk. Tényleg sokszor leírták, pedig csak egy éve olvasom a témát.
Köszönöm szépen Laci!!! Ez így nagyon korrekt!!
Ezt akár be is lehetne tenni fejlécbe, mint a sprint layoutos topiknál Alkoto leírását, és akkor nem kellene újfent leírni, csak figyelmeztetni a delikvent, hogy ott fent tessék megnyitni...! -A fojtó szerepe volt már kérdésem, de túl sok konkrét válasz nem volt eddig. Végre tisztázódott!! ![]() -Feszültség igény, szekunder tekercs, menetszám, stb? PC trafó. Feszültség minimum 2x 32V, de inkább 40V körül! TDA7294 híd meghajtás. De valószínű 36-38V elegendő lenne, úgy is esik 1-2V-ot. Említve volt a dupla trafó egy vezérlés. Ez így valóban kivitelezhető? Járható út? Én még kevés tudásom ellenére is kételkedek ebben! Akkor már két külön táp sorbakötve! -A működési ferekvencia ha nem rezonáns, miben játszik szerepet? Pl. 20khz helett 40kHz-en megy? Trafó induktivitásával nem akarok vacakolni, hogy be állítsam valamely 0 átmenethez kapcsolást. De gondolom a frekvencia ebbe meghatározó, hogy épp hol kapcsol a táp. Teljes mértékben SMPS-ben gondolkodok, nem kell PWM, nincs szükségem rá, meg mint írtad is, sima IR2153-jaim vannak. -Csatoló kondi PC tápból bontott, piros kerekded 1µF kondi. Jó erre a célra? szendi001: teljesen az elejétől? Honnan indúl be az igazi szakmai társalgás? Bár amióta vacakolok vele, már felén túl lennék! A hozzászólás módosítva: Dec 8, 2015
Ki lehet szelektálni: user:katt (pl.), beírod a keresőbe, most próbáltam.
Jó tudni!
Te meg csak itt lapulsz csenben Feribácsi?! Jókat somolyogsz mi!
Nem akarok offolni, de én végig olvastam az egész témát kb. kétszer, pedig nem építek kapcsoló üzemű tápot, csak érdekelt, mert volt, hogy javítani kellett.
Kicsit kevered a dolgokat. Most akkor a PC trafó eredeti formájában lesz használva vagy át lesz tekerve? Ha az előbbi akkor tettem fel róla néhány oldallal ezelőtt rajzot, menetszámokkal feszültségekkel, és ott lényeges az üzemi freki (fölé mehetsz de alá nem mert túlgerjeszted).
Ha utóbbi, akkor meg a freki függvényében kell kiszámolni a menetszámokat, és tudsz alkalmazni kétutas egyenirányítást, nem kell graetz. Mivel így is úgy is ott van a soros kondi a trafóval, célszerű méretezni és máris rezonáns lesz a táp, jóval kevesebb zavar lesz a kimeneten.
Nem keveek semmit, pont ezért kérdeztem rá, és írtam is, hogy PC táp trafó (1:1 bonttlanúl). De lettek már azóta mondva jó bontási praktikák, és egyszerűbb lenne a kellő feszre tekerni, mint kínlódni.
Igen közöltél menet és feszültség értékeket, de vagy kevés, vagy sok a szimmetrikus fesz! Eleve a szimpla erősítőt 36V-ról próbáltam ki, így a hídnak is minimum kellene ennyi! De a 27V-ot karcsúnak tartom, még ha van is aki esküszik a 24V-ra, mindig és mindenkor szinte... Bár nem kell őrűlt nagy teljesítmény, szépen szóljón, dinamikusan. De ehhez megint vagy fesz kell, vagy áram. Tehát teljesítmény. Ezért kérdeztem, hogy a freki hogy s mint viszonyúl a dolgokhoz?! Gondolom drámai eltérés nem lesz a szekunder menetszámban, ha a kívánt feszültségre méretezek, és ha zavar védetteb csak jobb, tekintve, hogy audió célra kell a táp. Ami inkább megköt, az az, hogy nem akarok költeni rá! IC-ket vettem csak, a többit fiókból akarom kihozni! Ez leginkább a kondik értékét és minőségét köti meg, ami az ATX tápokban fellelhető! Ok, igaz. Áll! Eddig ide oda kapkodtam, csak a jó panel terv lebegett a szemem előtt, pdig ennyi energiával és idővel már rég szószerint megtanúlhattam volna mind két tápos cikket! Összegzem az eddigi nyákos javaslatokat, és neki ülök tanúlni, rezonáns tápot méretezni! Ezek a PC táp trafómagok milyen ferki tartománban üzemeltethetőek?
Ne add fel ilyen könnyen! Ha kicsit gondolkodik az ember - van megoldás. 12V 6A hm... 1 órán keresztül 6A - az egy 6-7,2Ah -s filléres riasztóakkumulátornak nem gond. Ahhoz már csak egy akksitöltő kell, amit egy 1-200Ft-os PB137 3lábú IC-vel meg tudsz oldani. A trafód szekunderének a váltófeszültségű kimenete mennyi? Mert gyanús, hogy nem csak trafó magában. Az autópályák egyenfeszről szoktak menni. Mert ha van elég tartaléka a töltő IC-nek akkor mehetne a töltés a trafódról - folyamatosan. Így gyakorlatilag 4-5000 Ft-ból meg tudod oldani. Vagy ha van riasztós ismerős, aki cserélget akksikat - ingyen.
"Ezt akár be is lehetne tenni fejlécbe, mint a sprint layoutos topiknál Alkoto leírását, és akkor nem kellene újfent leírni, csak figyelmeztetni a delikvent, hogy ott fent tessék megnyitni...!"
És miből gondolod, hogy ezt elolvassák? Még a fórum szabályzatot sem olvassák el! Van néhány cikk kapcsitápról. Nem feltétlen kell megépíteni őket, de általánosságban megkapható belőle egy táp építésének esszenciája... és ha még elolvasnak egy-két fejleményét, hozzászólást a dologról, akkor már rögtön kiderül, hogy ez nem megy máról, holnapra. A baj az, hogy itt az összes kezdő ( és erre hivatkoznak! ) csak építeni akar, gyorsan mindent összebarmolni, hiszen ehhez nem kell ész, majd megmondják a főokosok a tutit... Nincs is ezzel semmi baj, amíg valaki be nem ír, hogy "ez már menni fog". Csak a torka véres az egész nyáknak... És én nehezen viselem, ha valami életveszélyes dologra inspirálnak egy kezdőt. Egyébként, nem kell mindent elolvasni, azért lehet látni, hogy hol vannak olyan dolgok leírva, amik fontosak. Mindjárt nem lesz 670 oldal... A fojtónak egy hardswitch ( vagy sima ZVS ) kapcsolásban, ebben a kicsi méretben nem sok jelentősége van. Egy kicsit csökkenteni fogja a szekunder oldali áram meredekségét, valamit csökkent az RF zavaron is, de nagyobb baj, hogy kieső feszültség-idő területet fog okozni, ami azt jelenti, hogy a terhelőáram növelésével jobban csökken a kimeneti feszültség. Vagyis, a szekunder oldali diódák olyan jelet kapnak, mintha pwm lenne... vagyis, nem 100%-os kitöltéssel fog dolgozni. Ha nem baj a feszültségesés, akkor ezt ki lehet használni áramkorlátra, hiszen a fojtók megakadályozzák a túl gyors áramnövekedést egy kimeneti kapocszárlat esetén. Ilyenkor az áram lassabban nő meg ( mondjuk néhány periódus alatt nő meg az áram a terhelés által meghatározott értékig ) tehát van idő a primer oldal lekapcsolására. Aztán ha az áram lecsökkent ( vagy egy kis idő múlva ) a táp újraindul és tovább tölti a kimeneti pufferkondikat. Ezt aztán csinálja addig, míg az áram bele nem fér a névlegesbe, vagy a tervezettbe. Persze, ehhez jóval nagyobb méretű fojtó kell, nem fér így el a panelen. De az a sárga vasmag jó lenne a PC tápokból. De ez egy sokkal bonyolultabb elrendezés, viszont korrekt.
Nem kell olyan nagyon régről olvasni. Laci egy nagyon komoly linket tett be az életvédelemről. És az nem is volt olyan régen.
Ezt én is megtettem. Senki sem lehet próféta a saját hazájában. Én is találtam újdonságokat, ötleteket. És ez így van rendjén.
Én azért nagyon kíváncsi lennék, hogy melyik az az akksi, amelyik 6...7,2Ah kapacitású és ez ugye úgy van megadva, hogy C10, vagy méginkább C20. Hol fog az tudni 6A-t egy órás kisütéssel? Ha van ilyen, rögtön kicserélem a csónakmotorom akksijait ilyenre... ugye nagyon nem mindegy, hogy az akksik súlya 20, vagy 45 kiló...
Durva közelítés volt. Egyébként munkaakssi. CSB mondjuk az nem rogy be. Nem Yellowstone. Feltételezem a 6A se standard fogyasztás. Rajta lenne folyamatosan a töltő is - igaz kb 1,5 A-es töltéssel. De mivel a PB 137 tud 1,5 A-t - írhattam volna 12Ah-s akksit is. Egy ötlet arra, amire senki nem válaszolt rajtam kívül. De nyilván rá lehetne kötni egy precíz mérésadatgyűjtőt és kielemezhetnénk a fogyasztási értékeket és a táp karakterisztikáit és görbéit. De az nem megoldás. Amit javasoltam igen. Neked van jobb ötleted egyszerű megoldásra? Hallgatom.
A hozzászólás módosítva: Dec 8, 2015
|
Bejelentkezés
Hirdetés |






Nem kizárt, hogy én értek valamit félre, de igy az egyik lába lényegében log a trafónak nem? 






