Fórum témák
» Több friss téma |
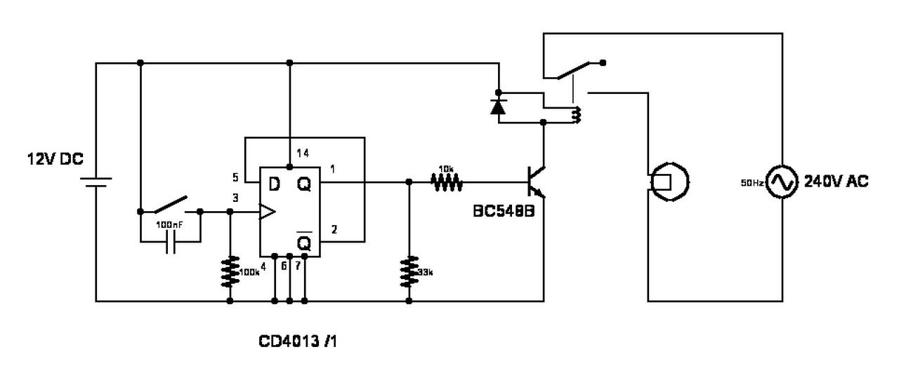
Nem, nem! A tranyó bázisa megy az 1-es lábra a 10kohm-on keresztül. Az emittere a kapcsolási rajon (nagyon helyesen) a "0V"-ra megy.. (Meg kellene érteni, hogy működik a kapcsolás, akkor ez már kérdés sem lenen..)
Valóban. Persze nekem is meg kell nézni mindig a lábakat, mert régen egyfajta tokozáshoz egyfajta lábkiosztás volt a jellemző. Ma már van mindenféle. Hiába a rajz, a tokozásnak is illeszkednie kell. Nem árt leellenőrízni.
Ha már ez egy műszaki fórum, akkor legyet oly jók és írjátok le tisztességesen, hogy tranzisztor!
Hello Balázs! A "tranyó" az műszaki argó. De a "Mhz", sajnos akkor sem azonos a "mhz"-el..
Sziasztok!
Olyan kapcsolást keresek, hogy adott 4db relé 4db nyomógombbal és egy kiválasztott nyomógomb megnyomására a hozzá tartozó relé behúz és behúzva marad addig, amíg meg nem nyomok egy másik nyomógombot. 5V-ról kellene működnie. Tudna valaki segíteni ebben?
Ha a linkelt kapcsolást kiegészíted negyedik elemmel, és a Proli Mester által hozzáfűzött módosításokat megteszed, a ledek helyére védődiódával rakod a reléket, szerintem azt csinálja amit szeretnél. Este tudnám csak pontosan lerajzolni. Bővebben: Link
Köszi a választ! Szóval mindenhova 10k és plusz diódák? Ez 15V-ra van tervezve?
5v-ra van tervezve, csak a tápegység az V1. A relével párhuzamosan, fordítva bekötött védődiódák a kikapcsoláskori induktív terhelésből fakadó ellenkező polaritású áramokat zárja rövidre. A ledek akár maradhatnak is visszajelzésnek. Mikrovezérlővel egyszerűbb huzalozást lehetne megvalósítani, de négy tranzisztor akkor is kellene, mivel a kontroller "lába nem bírja el a relét", de ha olyat szeretnél, este rajzolhatok azt is.
A hozzászólás módosítva: Dec 16, 2015
Azt tudom miért kell relékre diódát tenni, de én azokról a diódákról beszélek ami a pnp tranzisztorok bázisára megy. Mivel 3 helyett 4 relé lenne, így gondolom 2 helyett 3 dióda fog oda csatlakozni. Azért szeretnék ilyet, mert nem értek a mikrovezérlők programozásához.
Ha elriasztana a sok alkatrészláb, megírom én a progit.
Hello! Ez nem a topik témájába vág, mer itt egy nyomógombról van szó. Gondolom egy bement szelektor lesz a cél. Sok féle képen megoldható, de szerintem a legszellemesebb egy CD4028-as BCD/decimális átalakító használata. Egyszerűen csak egy-egy ellenállással vissza kell csatolni a megfelelő decimális kimentet a BCD bemenetekre. Természetesen súlyozásnak megfelelően. A-1, B-2, C-4, D-8. Ha az ABCD bementek közül valamelyiket magas szintre húzzuk, akkor annak decimális kimenete magas szintre kerül. A gombot elengedve pedig az ellenálláson keresztül megmarad a logikai magas szint stabilan. A kimenetről pedigmár lehet is lehet vezérelni a relémeghajtó tranyót.
Talán ez egyszerűbb.
Köszönöm, hogy megrajzoltad. Igazából azt sem tudom mire van szükségem a progin kívül ahhoz, hogy működjön.
Elnézést, nem találtam jobb topikot ennek és emiatt nem szerettem volna újat nyitni. Köszönöm a segítségedet, de ennyire nem vagyok jártas a logikai áramkörök világában.
Ez egy bevált kapcsolás, vagy csak egy elvi rajz?
Nem is kell jártasság. Nem oly nagy kaland ez, mint amilyennek látszik..
Nagyon köszönöm! Én nem tudtam volna kitalálni
Ez igaz nem jegyzi meg kikapcsolás esetén melyik volt az utolsó csatorna amire kapcsolva volt?
Sziasztok
Átnéztem a topicot, de sajna nem találtam segítséget. Egy nyomógombbal testet tudok kapcsolni. Első nyomásra nyitni kellene egy LED-nek, következőre elaludni, majd ez ismétlődik. Van erre valami egyszerű megoldás? A hozzászólás módosítva: Jan 4, 2016
Igen van és csodálkozom, hogy nem találtál rá megoldást itt. Használhatsz D/Q tárolót is erre a célra és számlálót is. Mindegyikre volt már példa nem is egy. Csak keress rá a képekre a topikon belül. De van tranzisztoros és relés megoldás is. Ha esetleg elmondanád mire szeretnéd használni - több segítséget is kaphatnál, több konkrétummal.D/Q tárolós megoldás. Itt ha a relé helyére ledet raksz - már használhatod is. DQ szimuláció curcuitban, relés megoldás szimulációja.. Ezek általam megépített, tesztelt megoldások.
A hozzászólás módosítva: Jan 4, 2016
Köszi, ezeket láttam, csak itt az volt a problémám, hogy testtel nem tudom indítani.
Amit Gábor ajánlott, az megfelelő lesz.
Köszönöm, igen, ez lesz a jó. Kerestem, de valahogy átsiklottam felette.
Miért is nem? Ezért javaslom a Paul Falstad féle circuit online szimulátort. 2 perc alatt berajzolod és kiderül, hogy pedig de.
Ha van rá időm, és nyugodtan tudok rajzolgatni, biztosan kiötlöm a megoldást. Amatőr vagyok, és ez most hirtelen kellett.
A D/Q tárolóban, nem tudom, mitől indul testről. A relés teljesen kiesett. Elfogadom amit írsz, jobban tudod mint én.
Egyrészt megforgathatod az ellenállást és a nyomógombot, de használhatsz tranzisztoros, vagy épp CMOS invertert is és máris gnd-vel indítod.
Íme a ledes változat. Ennyit kellett módosítani. És ennyi időbe telt.
Hello! Inkább az inverter.. Mert a 4013 megfelelő sebességű felfutó él hiányában nem működik rendesen. A fordított RC módban is csak azért működik, mert a nyomógomb "elég gyorsan" rövidre zárja a kondit.
Megoldás kellett. Adtam pár működőképes lehetőséget azt hiszem. Talán nem nekem kellett volna címezned. Én ezeket a megoldásokat használom pár éve - gond nélkül. Az erősítőm be-kikapcsolását is ez végzi, naponta többször. Sokszor a gyerekek bekapcsolva hagyják napokig - a relés megoldással sem volt soha gondom. "Hobbiból" az impulzusrelés vezérléssel kelek és fekszem. Minden létező mikrokontrollerre írtam hasonló megoldásokat. Arduino, PIC, Propeller, Launchpad, ST van soron éppen. PLC-ből: Duemmegi MCP, Phoenixcontact nLC, Omron. Még a relés megoldás is le lett tesztelve. Szerintem kevesen foglalkoztak többet ennek a kapcsolásnak a lelkével, mint én. 1986-ban, amikor először XJ jelfogó akadt a kezembe - ez volt az első kapcsolás amin elkezdtem agyalni.
Bocs, elismertem, igazad van. Te ehhez értesz, én a teflon szállítószalagokhoz. Az elektronikában igyekszem az ismert megoldásokat alkalmazni, ha csak nincs sok időm, hogy tanuljak.
Szia! Csak azért javasoltam ezt a szimulátort, mert nagyon gyorsan le lehet vele próbálni a közzétett kapcsolásokat, anélkül, hogy az ember a fogát szívná - miért is nem megy? Mellékelem a leszimulált áramkört, így gyorsan te is személyre szabhatod, módosíthatod.
|
Bejelentkezés
Hirdetés |







Ez igaz nem jegyzi meg kikapcsolás esetén melyik volt az utolsó csatorna amire kapcsolva volt?







