Fórum témák
» Több friss téma |
Fórum » Erősítőhöz való hangsugárzó védelem (koppanásgátló)
Témaindító: Thom, idő: Márc 14, 2006
Témakörök:
Sziasztok!
Mosfetes hangszóróvédelmet keresek, vagy bármilyen más megoldást, ami képes 1000 wattot csatornánként továbbítani, és valóban képes megszakítani az egyenáramot, meghibásodás esetén, nem úgy, mint a relé. Valaki épített már mosfetekkel ilyesmit? Félek, hogy nagy veszteség esne a feteken, és egy egész rakás kéne belőlük. A relék érintkezői megsülnek idővel, és félek, hogy ekkora feszültségen simán áthúzna az ív, ha baj van.
Szia! MOS-Fet hangszóróvédelem.
Ha az erősítő tudja kezelni a kimeneti rövidzárlatot, akkor ilyet építenék.
Hmm, ilyesmire gondoltam. Talán van is itthon hozzá jó mosfetem. A kérdésem lehet, hogy hülyeség lesz, de ha hidalt végfokról van szó (4 monoblock 2-2 hídban) kb +,- 80 voltról, akkor nem 80v+20% fesztűrésű mosfet kell, ahogy a cikk írja, hanem 160v+20% tűrésű. Említi az IRFP240-et, van is itthon, 200 voltos, ha jól értelmezem, a túl nagy Rds(on) csökkentésére kettőt vagy többet ajánl paralellben. Gondolom ettől függhet a rajta eső veszteség is.
Egyik ujjadat meg kell harapnod
Az Ultra-Low RDS(on) teljesítmény MOSFET-ek meg 40-60V feszültségtűrésűek, legalábbis azok melyekkel eddig találkoztam.
Akkor végzek egy kis eszmefuttatást, tehát: Az IRFP240N Rds(on)-ja 0,18 ohm.
4x1,5mm2 hangfalvezeték 10 méter hosszú, az oda-vissza 20 méter, 3mm2-en, 0,018-as fajlagos ellenállással az egész kanóc 0,12ohm, ha nem kalkuláltam el semmit Egész kóceráj 8,3 ohm, akkor a kerekítéseket elnézve 2,16% esik a feten, és 1,44% a vezetéken. Ha 1000 watt a kimenő teljesítmény, akkor így 21 wattot disziplálna a fet. Ha elnézem a kapcsolást, két fet van sorban, tehát máris 42watt lenne, de 2-2 fettel paralellben újra 21 watt. Javítsatok ki, ha tévedek.
Nem egészem értem mire lenne ez jo, egy megbizhato minöségi relét > 1000W kapcsolo teljesitményre könnyebb szerezni mint ilyen Fetekkel vergödni. ( de lehet, hogy csak én látom igy).
Szerinted lehetne túláramvédelmet csinálni úgy, hogy ezeket a feteket használnánk söntnek, és így a kimeneten mérnénk áramot? Mondjuk a változó frekvenciák miatt talán nehézkes lenne.
Nem az a baj, hogy a relé ne bírná el a teljesítményt, de ha baj van, és kiül 120 volt egyenáram, azt a relé nem fogja tudni megszakítani, mert ívet húz a két érintkező között, így mintha ott se lenne, értelmét veszti, mint egyenáram védelem.
Tényleg...
A fet adatlapja min 2, max 4 voltra teszi a nyitófeszültséget. Jól látom, hogy nem használ gate ellenállást? Azért ez elég tág határ.
Szerintem az adatlap szaturációs ábráját kéne nézned, nem az ON feszültséget.
Ezzel esetleg: IRFB4228 150V/83A, 12mOhm ?
A hozzászólás módosítva: Dec 30, 2015
Hát, ha belenyúlunk az árba, akkor igen, vagy akár ez is, de ez még egy ezressel drágább
IRFP4668 N-MOS 200V 130A/520Ap. 520W 0.008R (92A) elég komoly. Majdnem 3 ezer, de cserébe csak kettő kell Ráadásul TO247 tokos. Habár a kínaiaktól megkapni ezt is tizesével 10 dolcsiért, az IRFB4229-eim is onnan vannak a végfokomba, és hibátlanul funkcionálnak, egyedül az MBR20200-al nem vagyok elégedett, annak elég vékonyka lábai voltak, igaz valami vicces áron volt.
Sziasztok!
A következő problémám lenne: építettem egy "A" osztályú fejhallgató erősítőt amihez szeretnék építeni egy "fejhallgató hangszóró" védelmet lehetőleg a legkevesebb alkatrészből és ha lehet a helytakarékosság miatt smd-ből de ha nem az se baj de nem találtam olyan kapcsolást ami megfelelt volna it a fejhallgató előerősítő kapcsolása: Előre is köszönöm mindenkinek!
Sziasztok. Ismét a Majki-féle koppanásgátlóval kapcsolatosan érdeklődnék. Hogyan alakulna a kapcsolás akkor, ha én a két CLIP áramkör helyett csak egyet használnék, de azt is úgy, hogy mindkettőre jelezzen? Előre is köszönöm a válaszokat!
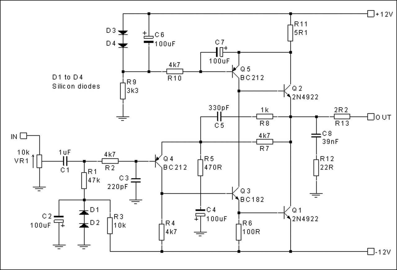
Sziasztok! A mellékelt képen található rajzon R11/1 és R11/2 ellenállást nem lehet egyszerűen egy 3,3k-val helyettesíteni? Nem igazán értem miért van ott két párhuzamosan kötött ellenállás.
Azért kettő, mert így dupla a teljesítmény. Ha 1db 3,3kR-ot teszel be, akkor ellenőrizni kell az aktuális feszültségek mellett a várható teljesítmény igényt.
Köszi! 40V-ról fog üzemelni. 1db 3,3k/0,6W elég lesz oda.
A tranyón meg a leden esik valaim de akkor is marad vagy 38 V, ami 38x38/3300=0,44 W-al fog fűteni. Ez egy 0,6W-os ellenállást durván felmelegít. Sokkal jobban jársz a rajz szerinti kialakítással.
Csak megjegyzem, hogy 40 V-hoz és kb. 10mA-hez már 3,9 kR kellene, ami még mindig 0,37W, tehát az is melegedne.
Milyen egyenáram ülhet oda ki?
Ha ott megjelenik néhány 10 V DC akkor már égnek az ellenállások. Épp karácsony elött volt egy esetem amikor egy marék 0,33 Ohmos ellenállás füstölt el ( meg valamennyi félvezetö). Amugy azt is meg lehet szakitani, csak nem mezei relével meg esetleg egy ivnyelö áramkörrel. ( Rendszeresen müködnek ilyen relék sok helyen és nem 120-200 V-t szakitanak meg hanem akár 1000V DC-t.)
Majd meglátom mennyire vakít a led. Ha nagyon zavaró, akkor csökkentem az áramot.
Sziasztok !
Nincs meg valakinek véletlenül Alkotó által tervezett koppanásgátló v.3 verziója lay formátumban vagy inverzben? Köszönöm.
Szia.
Látom, nem írt vissza senki. Építsd meg SMD kivitelű 555 -ös időzítővel.
Sziasztok!
A segítségeteket kérném,megépítettem a cikkekben szereplő koppanásgátlót. A gondom az lenne hogy elindul rendesen behúz a relé, de az egyik hangfal csak akkor szólal meg ha feltekerem a hangerőt. Bekapcsolva az erősítőt kis hangerőn csak az egyik hangfal szól,nagyobb hangerőnél csatlakozik a másik oldal is. Mi lehet a probléma?
Van még egy koppanásgátlóm amivel az a gondom hogy nem tudom hogyan kellene bekötni.
A táp,és a be-ki menők azok tisztázottak csak azt nem tudom hogy ahol a 250 és 249 van azon vezetékekkel mit kell kezdeni. Egy bd 249-250-es erősítőben szolgált.
Nekem valószínűleg megvan. Mit értesz "v.3" verzíó alatt? Ha ezt sikerülne tisztázni, tudnék inverz képet csinálni.
A Te V.3-as verziód az egypaneles. Meghülyült a acrobatom nem nyomtat hiába invertálom a színeket.
Játszhatjuk ezt a végtelenségig, de hidd el nekem, hogy fogalmam sincs milyen védelemre gondolsz. Ha nem akarod megmondani, akkor egy link is segíthet, mert jó eséllyel onnan is be tudom azonosítani.
Egy halom védelemhez csináltam paneltervet, és ezeknek mind van több verziója is. |
Bejelentkezés
Hirdetés |




Az Ultra-Low RDS(on) teljesítmény MOSFET-ek meg 40-60V feszültségtűrésűek, legalábbis azok melyekkel eddig találkoztam.













