Fórum témák
» Több friss téma |
Sziasztok.
Szeretnék segítséget kérni. Megépítettem a 2. oldalon a 4. hozzászóláshoz csatolt képeken látható tapskapcsolót. Működik rendesen csak az érzékenységgel van probléma. Olvastam a későbbiekben említett változtatásokról és ki is próbáltam őket,de semmi sem segített. Előre is köszönöm!!
Hy. Van egy tapskapcsoló kpcsolási rajzom, csak az lenne a kérdésem hogy az 555-ösnek az 5-ös a 4027-nek meg a 2-es lába ki van húzva de nincs sehova sem kötve. Előfordúlhat hogy ezt össze kell kötni?
Nem. Azokat nem kell összekötni!
Az 555 5-ös lábára viszont tehetsz egy 22nF-os kondit a föld felé. A 4027 2-es lábát nem kell kötni sehova.
A fenti kapcsolásnál szükséges 12V-os stab a graetz után (nyáktrafó), vagy jó neki az a 15-16V?
Heló
Szerintem rakj az IC-k elé, de a relé mehet a stab IC elé is, és így csak pár mA menne át a stab IC-n és hűteni sem kellene.
Igen erre gondoltam.
Annyit szeretnék még kérdezni, hogyha egy külön kapcsolóval is szeretném ki/be kapcsolni a rákötött fogyasztót, akkor azt hogy tudom megoldani?
Az 555 -ös ic 2-es lábára rákötsz egy 1k -s ellenállást arra egy nyomógombot és a gomb másik kivezetését a testre .
1 nyomás -be mégegy nyomás ki .Erre gondoltál ?
Megépítettem ezt a kapcsolást, de nem működik. Milyen alap hibákat lehet elkövetni?
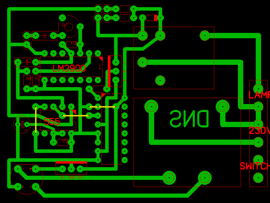
![]() Amint ráádom a 12V-ot behúz a relé. Illetve nem minden alkalommal, csak kb. 10ből egyszer, de a led világít amit rátettem (a tranzisztor után, hogy csak a relé behúzott állapotában világítson), valamint a tranzisztor is vezet. Annyi a különbség hogy R3 nálam 681K, R4 pedig 140K, a 3900 helyett pedig 2900 van. Csatoltam a NYÁK tervet
Kicseréltem a tranzisztort hátha, mostmár mindig behúz a relé, ha adok neki 12V-ot.
Ha kiveszem az összes IC-t jó, hi visszateszem a flip-flopot már nem.
Kapcsolós kérdés
![]() Van egy kütyü, aksiról megy. Nem lehet elég kicsi on/off kapcsólót venni. Viszont mini nyomógombom az van dögivel. Tudtok egy olyan megoldást, ami a nyomógomb segítségével bekapcsolja a cuccot ami aztán ha kell saját magát kikapcsolja (pl egy port csak erre H on L off)? És persze off állatotban nem eszik (sok) áramot.
Hali!
A mellékelt kapcsolási rajzon egy hangérzékeny kapcsoló látható. (bocs a kinézetéért pint-el rajzoltam) Működése a következő. Ha belőttük a pótméterrel, mikor tapsol egyet az ember a led felvillan, majd körülbelül öt másodperc mulva kialszik. Hogy lehetne megoldani, hogy ez az öt másodperces idő 1 másodperc legyen? A válaszokat előre is köszönöm! Üdv.: Jocó!
A vízszintes 100mikros kondit cseréld 10mikrosra. Ha télleg müködik ez a rajz.
Köszi szépen!
Igen a rajz működik már megépítettem. Gondoltam hogy valamelyik kondenzátor lesz az. Kösz mégeccer. Üdv.: Jocó!
sziasztok ,én már építettem 1 tapskapcsolót ,de sajna a közelben nem kaptam szilárdtest relét ,és nem is tom mennyi az ára???help me!
thx prst14
sziasztok! 11-dik osztaly vegere kell csinalnom egy vizsgadolgozatot es a tapskapcsolot valasztottam! de a keszulek melett kell csinalnom egy leirast is hogy hogy mukodik meg minden! 15oldalt kell csinalnom bevezetovel egyutt es nem kapok sehol anyagot hozza!ahoz szeretnem kerni tehat a segitseget hogy valaki magyarazza meg jo bővönn a tapskapcsolo mukodeset! vagy ha valakinek van ijen kesz dolgozata azt nagyon megkoszonnem mert lassan ki futok az idobol s ha nem lesz kesz akkor az gaz
Előszőr is mutasd meg melyik rajzot választottad. Mert sok van a neten.Mindegyik más, de hasonló felépítés nagvonalakban.15 oldal max ugy jön össze hogy a hang keletkezésse, és terjedésével kezded, majd eljutsz az atomerőműig ami az áramot termeli a kapcsolásodnak.
sziasztok
megéri e egyáltalán szilárdtest relét házilag építeni? mennyibe kerülnek az alkatrészek???
Találtam a neten ezt a tapskapcsolót. Ez ugye 2 tapsra kapcsol? Szerintetek működőképes? És működtethető volna 12V-ról? Bírnák a feszt az IC-k, tranyák?
Üdv.
Igen, ez két tapsra kapcsol. Annyira nagyon nem néztem át hogy működik-e, de szerintem működik. Viszont szerintem az gusztustalan dolog, hogy a második 555-nek a tápját az első 555 kimenete adja. Ha már három tok van az áramkörben akkor sokkal elegánsabb megoldást is lehetne alkalmazni. Sőt, a 2db 555 helyett 1db 556 és akkor már csak két tok.
Nézd meg az én áramkörömet, abban is két tok van erre a célra. (A kapcsolási rajz bal felső sarka.) Na jó ez három tok mert van egy OPA is a mikrofon után, de azt meg lehet oldani egy tranzisztorral mint az általad linkelt pdf-ben is.
Üdv! Szeretnék építeni egy Tapskapcsolót. Egy lámpát szeretnék kapcsolni vele, tehát 1A-es bőven elég lenne. Van esetleg valakinek számomra vmi működőképes és egyszerű rajza? Előre is köszönöm! Üdv!
Attól függ mihez kell 10A ig szerintem max 1000 huf ,(triak ,optotriak néhány ellenállás esetleg kondi meg egy hűtőborda -ha kell- sorkapocs ,panel, de ez legtöbbször valaminek a kimenete tehát amúgy is kell.)
és mennyiért veszel a boltban.
1000Ft...hmm ,az nem sok ,abár 1500 körül ha jól tudom ,akkor kapok szilárdtest relét??vagy nem?
1A?hát nem tudom ,talán ,am hol találok egyszerű leírást ,NYÁK rajzot ehhez?Attila 86...már személyesen is megírtam hogy haladj a tapskapcsolóddal ,már nagyon várom hogy kész legyen ,a forrasztó állomással most küszködök ,mert leforrasztani mindent ,majd ujra forrasztgatni...ááá...elég pocsék meló de ÖSSZPONTOSÍTS A KAPCSOLÓDRA
Hát ez nem egy nagy ördöngősség .
Rajz pl itt a 4.oldalon az első.
Sziasztok!
Elég sok féle tapskapcsolót látam már neten (régebben) de most nem találok olyat amire nekem szükségem lenne. 12 vagy 5V-ról működjön és 1 tapsolásra villanjon fel egy led, és potméterrel lehessen állítani 0-tól pl 1-2 secig, hogy mennyi ideig villanjon fel a led... Az a lényeg, hogy a 0-tól lehessen állítani, felsó határ nincs. A led helyett majd más lenne bekötve. (A legegyszerűbb rajzot keresem, aki tud kérem segítsen) Előre is köszönöm!
Fogsz egy egyszerű tapskapcsolót ami egy tapsra ad egy impulzust, a kimenetére rákötsz egy LED-et meg egy 555 időzítőt monostabil kapcsolásban, ennek a kimenetére egy tranzisztor és kész. A bekapcsolva tartási időt potival állítod az 555-el.
|
Bejelentkezés
Hirdetés |







