Fórum témák
» Több friss téma |
Köszönöm, kedves Skori!
Kissé megkésve válaszolok, mert eddig mintegy negyvenszer olvastam és értelmeztem válaszodat. Soha el nem hittem volna, hogy két diódával és pár ellenállással így kicselezzenek...illetve kicselezzetek. Gratulálok, és köszönöm a magyarázatot. (Bocs a mellékletért, holnap tudom áttenni pdf-be.)
Az xls-ben rosszul közelíted meg a működést. Az előszabályozót nem érdekli mennyi a kimenő feszültség, csak az, hogy mekkora feszültség esik a Q6-on. A kimenő feszültséget a Q6 vezérlése figyeli, pont az a lényeg, hogy a diódás rész ebbe ne avatkozzon bele. Próbáld inkább úgy elképzelni, hogy Q10 nyitóárama R56-D20-R47 útvonalon folyik. Azonban ha a Q6 jobban kinyit és a maradékfeszültség lecsökken rajta, akkor a source lába magasabb potenciálra kerül, mint a D20 anódja, ezért R47 árama D19 felé fog folyni. Emiatt Q10 zár, ami közvetve Q7 nyitását okozza...
Köszönöm kedves Skori!
Már-már kezdtem aggódni magam miatt, de így teljesen világos, mondhatni "fény esett a parasztba..." Még egyszer köszönöm. A hozzászólás módosítva: Nov 30, 2015
Sziasztok!
Szeretnék segítséget kérni. Vettem egy a képen látható kis tápot és ki szeretném váltani a benne lévő 10 kohm-os feszültség és áramkorlát állító helitrimmert. Nekem csak 5 kohm-os helipotjaim vannak ezzel sorba kötnék egy 5 kohm-os ellenállást úgy, hogy egy kapcsolóval rövidre zárhatnám így egy lépésben lejjebb vagy feljebb venné a feszültséget. Ilyenkor azonban a poti két végpontja között csak 5 kohm lenne az ellenállás. Ez tönkre teheti az áramkört?
Nézd meg a panelt. Hogyha a helipoti 3 lába közül kettő a panelon is össze van kötve(amit eddig én láttam ilyen modult azon össze volt) akkor nem teheti tönkre. Nekem legalábbis nem tette.
Meg kell nézni, hogy mi van a poti lábain közvetlenül. Ha egy referencia feszültséget oszt le, akkor mehet az 5K-s poti gond nélkül. Ha feszültségosztó egyik tagja, akkor az osztót újra kell méretezni az 5K-s potihoz, és szépen fog szabályozni, nem kell mást trükközni. Tönkremenni semmi sem fog, csak legrosszabb esetben nem tudsz majd rendesen szabályozni valamit.
A hozzászólás módosítva: Dec 11, 2015
Köszönöm a segítséget egy kicsit kerestem a neten, talán ez a kapcsolása az áramkörnek. Holnap pontosabban összehasonlítom mert most nincs itt.
A hozzászólás módosítva: Dec 11, 2015
Sziasztok!
Vettem Attila86-tól SMPS II és Panelmérő II nyákokat. Együtt szeretném őket használni, de teljesen megkeveredtem! Hogy kell összeraknom a panelmérőt? Az SMPS tápegységben úgy tűnik, mintha a kimeneti pozitív lenne az analóg földpont. Így most melyik lehetőség áll fenn, a panelmérő táblázatai közül melyiket kell néznem? Illetve a sönt ellenállással sem vagyok tisztában, gyakorlatilag 0,01 ohmnál egy kicsit több a labortápban lévő 9x0,1 ohm, de utána van egy műveleti erősítő, amiről én úgy gondolnám, hogy emiatt 0,1ohmhoz kell beültetni a panelmérőt. Köszönöm előre is a segítséget!
Jól gondolod:
Idézet: „Ha a PIC-es panelmérőim egyikét választjuk, akkor azoknak 400V-os és 40A-os méréshatárúaknak kell lennie és 0,1Ohm-os sönthöz kell megépítve lennie.” A sönt a pozitív ágban van.
Köszönöm, közben elkezdtem átolvasni az egész cikket, azt megtaláltam, hogy 0,1 ohm-os sönthöz kell, de a pozitív ág nekem még mindig nem egyértelmű, ha a kapcsolási rajzokat nézem. Úgyhogy köszönöm a segítséget, ehhez fogom kiválasztani az értékeket.
Ma összeraktam az egyik panelmérőmet. Egyelőre az SMPS II tápegység hiányában, egy trafóról adtam neki váltófeszt. Az áramkör beindult, üdvözlő szöveget kiírta, majd jön a négy szám érték. Gondoltam kalibrálom a feszültség mérést. Adtam az 1-es bemenet és az AGND közé pár voltos feszültséget. Sajnos semmit nem mutat, nullán marad! Átkötöttem a bemenő feszültséget a 2-es bemenetre, ez pedig 4A-t mutat 4V körüli feszültség bemenetnél, ha egy nagyon picivel több feszültséget adok, kiakad. De én 0,1ohmos sönthöz és 40A-es méréshatárhoz választottam ki az értékeket. Azaz a mérés jó lenne, csak rossz helyen van a tizedes vessző. Az ellenállás értékeket a táblázatból választottam, és a beültetés is biztosan jó, többször átnéztem mindent, mielőtt egy pozícióba beforrasztottam az alkatrészt.
Ha megfigyeled a bekötést, a felső söntnél az AGND a táp pozitív ága, tehát a BE1-re negatív feszültség kerül. Az árammérésnél pozitív feszültség kell a BE2-re. Ellenőrizd az R27-29-31 ellenállásokat is.
Csinálom itt a műhibát!
A beültetés közben elfelejtettem, hogy nekem nem kell beültetni az R27-et és R29-et, mégis benn volt a panelban. Még valami nem döfi, mert a feszültségre túl sokat mutat, 24V-nál kb 3 tizeddel többet, de vége a kalibráló potinak, nem akar lejjebb menni.
Az is kérdés mihez kalibrálod. Ha sima multimétered van inkább a 20V-os méréshatárban állítsd be mondjuk 19V-nál, mint 200V-osban.
Automata méréshatár váltós Maxwell multiméterem van, ennyit azért remélem nem csal. 10V-nál is ugyan ez a probléma, ott is 1-2 tizeddel többet mutat a panelmérő.
Ellenőrizd végig az adott OPA-hoz tartozó ellenállásokat műszerrel. Legrosszabb esetben variálj a visszacsatolásban levő, a potival sorban levő ellenállással.
Bevittem ma a suliba megmérni ott, sajnos, vagy inkább szerencsére nem a multiméterem csal. Ellenőriztem, mindenhol jó ellenállás értékeket mérek. Azt hiszem, összerakom a másikat is, és meglátom, mi lesz vele. Az ellenállásokat egyelőre nem szívesen cserélem, ha Attilának ezzel működött, nekem is kell.
Sziasztok!
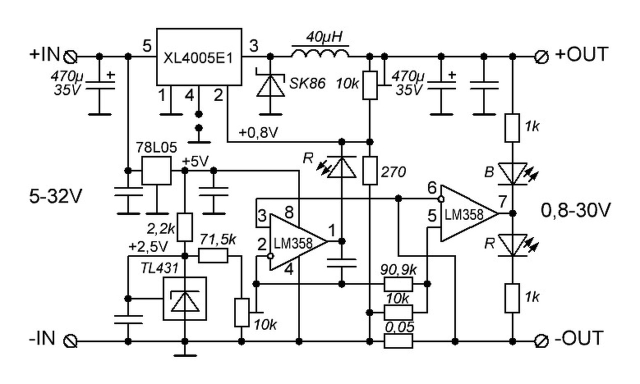
UC3843-mal nem próbált még senki kapcsolóüzemű labortápot építeni? Ha két tagú LC szűrést alkalmazunk, akkor a kimeneti zaj pár mV lesz csupán. A kínai 60V 6A-es labortápok is egy hasonló vezérlővel mennek (XL1509). Van valami hátránya, amivel számolni kellene? A kimeneten kb. 110µF kapacitás lenne, ami szerintem annyira nem sok, de lehet csökkenteni. Mi a véleményetek?
Sziasztok!
Szeretném megépíteni ezt a labortápot! Bővebben: Link Az egyik kérdésem az, hogy a kondenzátorok terén azon belül is az 1nF és a 330pF fajtájánál mennyire számít az, hogy fólia kondi legyen? továbbá a 2,5K fekvő trimmert lehetne esetleg kisebb áramköri módosítással 5K értékűre cserélni, mivel az üzletben ez van csak hozzá legközelebbi értékben. UI: valaki a honlapon csatolt nyáktervet átrajzolta esetleg Sprint-Layout-ra? Ha igen akkor szívesen dolgoznék abból, és nem rajzolnám át magamnak, mivel pár alkatrész mérete korántsem azonos...
Szia!
Jó magam is után építettem a kapcsolást. Sok türelem kell hozzá, viszont kapunk cserébe egy nagy áramú és jó hatásfokú tápegységet. Az alkatrészeket 4féle webáruházból sikerült összeszedni. Ajánlom figyelmedbe a következőket: hestore, árwill, németh elektronika pápa, kontel. Tudom hogy minél több posta költség annál többre jön ki, de ez van. Feltétlenül szükséged van 4-10 amperre? Négy amperig az alkotóféle áteresztő tranzisztoros labortáp is jó és sokkal könnyebb megépíteni, igaz itt hűteni kell rendesen a tranzisztorokat. Üdv: Attila
Nincs egyenlőre szükség 10A áramra, viszont ehhez van itthon majdnem minden. kivétel 1-1 IC és a 10000µF viszont ezeket már megvettem a helyi boltba, így postaköltség 0 egyenlőre, az alkatrészek ára is eddig 2500-ra rúg, viszont még nincsenek meg a potik, tehát kb 5000 lesz végül a teljes ára.
Tápegység kapcsoló üzemű lesz, ahhoz is van minden szóval nem aggódok. Jól érzem, hogy ez a réésze a fórumnak elég kihalt és inkább a labortápokhoz kellene feltennem a kérdést? Az egyetlen probléma az alkatrészek mérete, leginkább a potiké, ezért lenne jó egy .lay fájl az egészről. :S A hozzászólás módosítva: Jan 20, 2016
Helló!
Nekem a kapcsolás szerzőjével nem sikerült felvenni a kapcsolatot anno. Kicsit legyél türelmes a válaszokat illetőleg, emellett érdemes a labortáp építése témában is felvetni a kérdéseidet. Valóban van a kapcsolásban egy jó pár olyan alkatrész amely nehezebben beszerezhető. Ez alatt értem a 4,7µF mks RM 5 lábtáv. 2,5k trimmer, 20k lineáris potik megfelelő tengelyhosszal! erre figyelj oda! 100uH 8-10A-es tekercs (megfelelő méretben), és a pF-os fólia kondik. Ha a puffer kondi (10.000uF) nem 30mm átmérőjű akkor nem tudod normálisan beültetni. Szóval jó kis labortáp, de elég nehezen szereztem be az alkatrészeket.
Nekem ilyenre sikerült 1 év alatt!
Sziasztok! Kis segítséget kérnék tőletek: adott két db smps1 labortáp(Attila86 féle). Egy trafó külön külön szekunderéről működnek. A labortáp nem az enyém, csak javítani van nálam, de most eléggé elakadtam. A jó tápban mint kiderült, csak a szupresszor dióda volt a rossz, azt kivettem, és teljesen jól működik. A másik az eleinte nem adott ki feszt magából, most ott tartok, hogy a rossz táp kimenetén 45V mérhető, de hiába tekerem a potikat, semmi nem történik, nem szabályoz semmit. Az összes félvezetőt kicseréltem, de nem segített. Tud valaki segíteni? Szkópom sajnos nincs, így nehezíti a dolgomat...
Szép! Legalább is nekem tetszik! Gratulálok hozzá.
A 10000µF mérete rendben van 35*45 van megadva a cikkben, nekem 30*40 van a kezemben, szóval ezzel nyertem is egy kis helyet, amit lehet majd hasznosítani a tekercsek elkészítésekor, bár az L2 (sárga ferrit mérete is jónak tűnik PC tápból van). Az L1 100uH viszont még nem tudom mire tekerem meg. Te vetted azt a kék toroidot mi a képeiden van, vagy bontottad? A szerző nem igazán törődik az utánépítőkkel,én meg se próbáltam vele kapcsolatba lépni, miután elolvastam már másik cikkében a hozzáoszlásokat, ez feleslegesnek tűnt. Amúgy is minden le van írva részeltessen, a többit meg valahogy csak megoldom. Hát igen az a 4,7µF 50V MKS nekem is necces, van kéznél bontott, ami jó is, de vagy 15* akkora. A potik lábainak megváltoztatására már kitaláltam megoldást (Adobe Photoshop CC 2015) ugyan ebben a programban az invertálás is megoldható fotózáshoz. A hozzászólás módosítva: Jan 21, 2016
Előbbi hozzászólást már nem engedte sajna változtatni.
Úgy néz ki csak nem lesz olyan egyszerű a dolog... Felhívtam az üzletet, ahonnét tudok vásárolni, és nincs nekik 330pF fólia kondijuk, csak kerámiából van nekik ilyen értékű. Továbbá nem meglepő, de a 4,7µF MKS kondi sincs náluk, csak 250V öklömnyi méretben.2,5K poti az van
Nem is kell oda szkóp, a főszabályzód rossz. Vagy a műveleti erősítőd halott, vagy a poti. Referencia feszültség megvan?
Ez talán segít.
A főszabályzó IC (LM324) tápját is ellenőrizd. Áramgenerátor LED nem világít?
IC4D szabályozza az áramot, míg IC4C a feszültséget. A nyitófeszültséget feszültséggenerátoros üzemmódban IC4D szolgáltatja a 2,2K-s ellenálláson keresztül, amelyet IC4C igyekszik "elvenni" D4 diódán keresztül keresztül a poti állásától függően. Áramgenerátoros üzemmódban ugyan ez megy, csak fordítva. Ebből lehet arra következtetni, hogy IC4C és/vagy IC4D kimenetén AGND-hez képest valamekkora feszültséget kell mérned. Van egy működőképes tápod, ahhoz képest tudsz mérni.
Helló!
A kondenzátorokat illetőleg én az árwill elektronikában találtam meg a kérdéses kondikat, 330pF,680pF fólia, 4,7µF mks RM:5. Az árukeresőnél vedd ki a pipát minden egyes keresésnél mert engem ez megviccelt anno. Az L1 tekercset 100uH, javaslom készen megvenni. A hestore-ban vettem 100uH 10A-est ami fizikailag nem fért be ezért azt visszaküldtem és választottam egy 100uH 8A-est ami szépen befért a rendelkezésre álló helyre. Bővebben: Link A fórgó potméterek lábméretével nem volt semmi gondom normál méretű poti kell. Az L2 tekercset pc táp ferritjére tekertem amennyi ráfért, nem kell különösebben foglalkozni ezzel. Az L1 tekercs (100uH) a szíve az egésznek az L2 csak zavarszűrésre kell, persze ez is fontos. Üdv. A hozzászólás módosítva: Jan 22, 2016
|
Bejelentkezés
Hirdetés |







A beültetés közben elfelejtettem, hogy nekem nem kell beültetni az R27-et és R29-et, mégis benn volt a panelban. 


Felhívtam az üzletet, ahonnét tudok vásárolni, és nincs nekik 330pF fólia kondijuk, csak kerámiából van nekik ilyen értékű. Továbbá nem meglepő, de a 4,7µF MKS kondi sincs náluk, csak 250V öklömnyi méretben.





