Fórum témák
» Több friss téma |
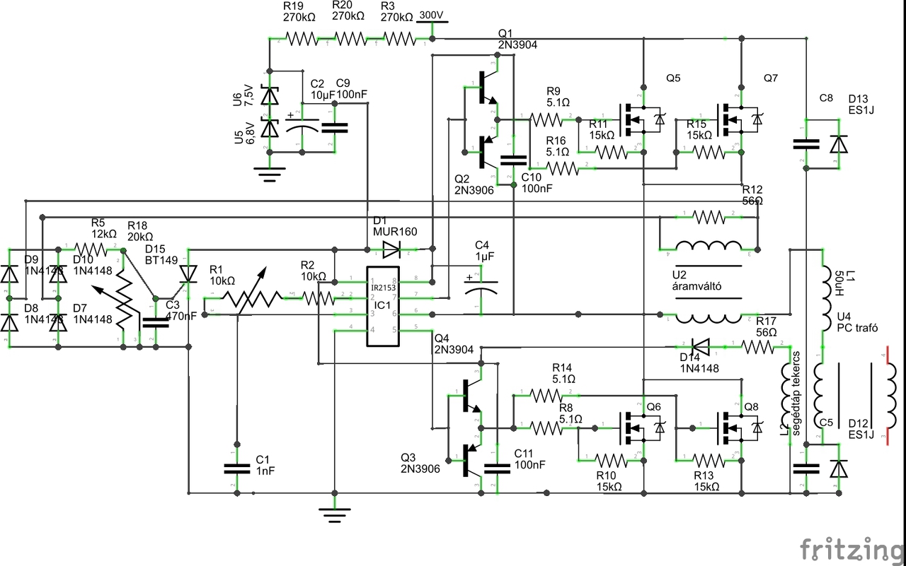
Az IC nem a főköri pozitívról fog táplálkozni. Azért van a segéd táp.
Amit csatoltál abban a leírásban nincs segédtáp. Ráadásul az áram igényes fet meghajtást a totempole végzi. A hozzászólás módosítva: Jan 7, 2016
Igen de az induláshoz is meg kell kapnia az áramot valahonnan, akkor még nem megy a segéd táp.
Igen a FET meghajtását a totempole végzi, ami ugyan erről a tápról él. Totempole ezetén még a totempole áramfelhasználását is figyelembe kell venni (amit nem a FET-ek töltésére fordít). A hozzászólás módosítva: Jan 7, 2016
Némi nyáktervezési hiba: A meghajtó IC4. lábát az alsó fet source lábára kell kötni közvetlenül, nem csak úgy általában a neg. pontra (és nem is az elkó neg. pontra). Az IC 6. lábát pedig a felső FET source lábára kell kötni (és nem az alsó FET drain lábára - még ha a kapcsolási rajz szerint ugyanaz a pont is mindkettő). Mindezeket pedig a lehető legrövidebb úton és nem a fél panelt körbekerülve. Ha odáig eljutsz, hogy megérted ez miért van így, akkor lesz esélyed jó nyákokat tervezni.
A hozzászólás módosítva: Jan 7, 2016
Induláshoz bőven elég még a 3 smd ellenállás is.
Mindíg így csinálom én is.
Azt azért megjegyezném, hogy ezek a meghajtók nem totem-pole rendszerűek - legalábbis azt a kifejezést a régebbi TTL-kimeneteknél használtuk, ahol 2 npn tranyó volt alkalmazva...
Így van, a rajzon komplementer meghajtás látható és nem totem pole. Az megint más kérdés, hogy manapság a komplementer is totem pole név alatt fut-helytelenül. Totem pole kapcsolás.
Rendben van.
De itt most nem a megnevezés a kérdéses.
Elég baj az, hogy nem nevén van nevezve a gyerek, mert az alapoktól kellene indulni.
Az IC közvetlenül vezérli a FET-et. Remélem így jó lesz.
Az IC-ben van zener. Nem kell foglalkoznod azokkal ott fent.
Szerintem elfér. Inkább az melegedjen, mint az IC.
Vagy legalább valami egységes elnevezés kellene, hiszen honnan tudnánk különben, hogy a másik miről beszél? De ugye, van mindennek rendes neve... csak ennek megfelelően kellene használni...
Az IC tápellátását nem kell túlbonyolítani: Bővebben: Link.
Az is túl van. Ha megnézzük hogy mennyi áramot húz ki és hogyan az IC a kondiból, akkor belátható hogy elég oda mondjuk 10-20µF is, ami meg van patkolva egy pár száz nanós kondival. A felső oldali táphoz meg végképp nem kell 100uF, oda 1-2u-t szoktak tenni. A nagy kondit fel is kell valahogyan tölteni.
Jobb lett, de lehetne sokkal jobb is. Csak egy tipp: ha az IC-t 90fokkal balra el forgatod, akkor a felső fetet bekötése könnyebb és rövidebb lesz. Ha az alsó fetet átrakod bal oldalról jobb oldalra akkor az is könnyebb bekötni - persze ehez a 300V puffert és a graetz-et is célszerű megfordítani, hogy a negatív legyen felül. Arra a nagy fóliaszigetre amit elvittél a pufferig, de nincs rákötve - semmi szükség nincs, csak a helyet foglalja. Összefoglava: sok mindent lehet még jobbá tenni a panelen. Lehet, hogy érdemes lenne még egyszer nekifutni a tervnek, egy jobb elrendezés érdekében - de leginkább az lenne a célszerű ha sikerülne annyira megértened, hogy minden egyes vezetősáv okkal legyen ott, ahová kerül.
A hozzászólás módosítva: Jan 7, 2016
Így van!
Pár óra tervezgetés után most már jojózik a szemem, azt se látom mit hova forgassak.
De futhatok neki még egyszer. Átforgatni az egészet, mikor már nagy nehezen bekötöm oda azt az IC-t, hogy közel legyen a FET-ekhez. Wááá... A nagy fóliaszigetet csak azért hagyom, hogy ne kelljen lemaratni a sok rezet. ![]() Nézegettem most jó pár gyári tápot. És a vezérlés a FET GS lábán kb 3-3cm vezetősávon jut el. Számít annyit, hogy érdemes lenne átforgatni az egészet? Persze számít, csak azért is, hogy most megcsináljuk rendesen. A hozzászólás módosítva: Jan 7, 2016
A szekunder rész így jó lenne? Vagy valamit megint nem értek még mindig?
Legalább az jó akkor. Nekiállok a primer körnek megint. Átforgatom.
Pepe: Ezt az átlátszózást kapcsold már ki, mert kápráizik a szemem.
![]() Nem akarok vitát szítani megint, mert a végén megint én leszek kizárva, mert meg merem mondani a tutit... Tudom, hogy szó volt arról, hogy nem akar senki más helyett dolgozni, rajzolni, tervezni, stb... DE, amennyi energia, idő, és egyéb más rá ment és megy erre a sakkozásra, valamelyik guru, vagy akár mind megrajzolná maga verzióját - 4, 5 fő aktív tag, katt, lorylaci, Ge Lee és még akik javaslattal voltak a nyák kialakításban - ősszesítik, véglegesítik, esetleg vízjelezik, és tegyék be a cikkükbe egy frissítés gyanánt, és a nyűg le van zárva. Ha valaki méltatlankodik megint ez ügyben, akkor csak oda lenne irányítva és továbbiakban nem foglalkozva ezzel a témával. Ott a helyes táp kialakítás, és nincs tovább dilemma. Amúgy meg nem szélkakaskodás, vagy köpönyeg forgatás, de Lacinak igaza van, hogy ha csak szükség kielégítésre kell, mert kell egy erősítőbe, lámpába, motorhoz, abszolut nem éri meg vesződni vele!!! Én most válogattam össze alkatrészeket. Tapasztalat: ahol van minden, ott minimum tétel van kiszabva az olcsó apró alkatrészekre. Hiába pár 10Ft-os tétel, ha esetenként 100db a minimum tétel, de legkevesebb 5db. Ha csak 1 tápot akarok építeni nem fog elfogyni. Ha olyan helyről rendelek, ahol nincs minimum tétel, akkor nincs minden ami kell. Az még rosszabb, mintha több lenne! aki aktív építgető, az nem vesződik ezzel a pár 100W-os táppal, az nagyobbnak esik neki, de az építget mást is, elfogy a töblet... Ja, és nem jön ki olcsóbbra!! ERGO: osztom a véleményét, Lacinak, hogy időt, fáradságot, idegbajt megspórolva, általános kisteljesítményű célra lehet rendelni remek kínai tápokat. Lassan 3 hete meg a huzavona a jó nyák kialakítáról... eredménye meg az, hogy nem jó így sem, úgy sem... Ez egy magán vélemény, egy jó indulatú javaslat, az említett felhasználókat nem személyeskedésből neveztem meg, pusztán szakértelmüket akartam példaként felhozni!
Ez rezonáns üzemben megy? Hiányolom a gate áram korlátozó ellenállásokat. Akkor ez a megfelelő beállítással elhagyható?
Mindamellett nincs benne védelem sem. Vagy is a szekunder fojtók... A hozzászólás módosítva: Jan 7, 2016
Tény hogy ma már mindent olcsóbb megvenni az ebay-ről mint otthon bütykölni. Ezeknek mégis azért van létjogosultsága, mert roncs PC táp sokaknál hever a fiókban (nekem is van 2 kartondobozzal, ingyen kaptam), és egy ilyen táphoz gyakorlatilag az IR-en és a 2 feten kívül mást nem kell venni. Esetleg kondikat a szekunder oldalra.
És ezekből lehet 1db-ot is venni nem kell százat. Sőt még az SMD ellenállásból sem kell, ha olcsón akarod megvenni (mondjuk 80 fillér/db), akkor is csak 10db-ot kell venni ami 8Ft, a felesleg meg elkopik ha mást is épít. A probléma inkább a szállítási költség, vagy az hogy autóba kell ülni és elmenni érte. Az ebay-es cuccot meg free shipping-el elhozzák ugyanazon az áron. Csak abból nem tanul a kezdő, ha készen megveszi. Meg nem biztos hogy azért építi mert mindenképpen kell egy kapcsitáp a végfokához, hanem lehet hogy azért hogy tanuljon, meg hogy elkopjanak (vagy újra legyenek hasznosítva) a rossz PC tápok.
Azért, hogy tanuljak, és van miből építeni, mert két kartondoboz PC táp szintén áll.
Ezért kérdezem, hogy ez a terv amit legutóbb feltöltöttem, most már sokkal jobb lesz? Megfelel a követelményeknek?
Az az 1000µF primer kondi nem túlzás egy kicsit az elejére? A Fi relé kiugrik a dobozból, de legkevesebb a masina tuti ugrik egyet amibe a táp kerül! Már a beltéri adaptere is szikrázik bedugáskor, pedig annak a primerjén alig 100uf-os kondi lehet, akkor ez mekkora árammal indúl?
Jó pár évvel ezelőtt szereztem valahonnan 82000µF-os kondikat. Feszültség áganként mind két oldalra be volt rakva. Egy kb. 150W-os 16VAC torroid táplálta (persze egyenirányítva). Mikor bekapcsoltam szószerint ugrott a trafó egyet!
Sziasztok!
Kapcsolóüzemű tápnál hogy kell méretezni kondit? Gondolok itt erősítő elé. Trafónál meg van hogy 1A/1000µF de kapcsolóüzemben ez hova tolódik el?
Ez az ezer csak ötszáz, mert sorba vannak kötve és a biztonság kedvéért rakhatsz be egy-egy 10 ohm-ot a két gate-hez.
A hozzászólás módosítva: Jan 7, 2016
A nagyobb frekvencia miatt, az egyenirányítás is gyorsabb, ezért a pufferelés is hatékonyabb. Elegendő jóval kisebb pufferek is. De pontos méretezést én sem tudok.
|
Bejelentkezés
Hirdetés |







De futhatok neki még egyszer. Átforgatni az egészet, mikor már nagy nehezen bekötöm oda azt az IC-t, hogy közel legyen a FET-ekhez. Wááá... A nagy fóliaszigetet csak azért hagyom, hogy ne kelljen lemaratni a sok rezet. 
