Fórum témák

» Több friss téma
Fórum » Kapcsolóüzemű táp 230V-ról
 
Témaindító: cimopata, idő: Szept 13, 2006
Témakörök:
Lapozás: OK   595 / 788
(#) Kovidivi válasza Skori hozzászólására (») Jan 9, 2016 /
 
Szia.
Nem akarok értetlenkedni, de valami nem tiszta.
A nyákon csak egy fojtót látok. Tehát buck módban működne a TNY255, vagy az a hengeres mag van megtekerve primerrel és szekunderrel? Esetleg hiányzik a hozzá való trafó? Mert a főtrafó sem látszik, de még a helyét sem találom.
(#) Ge Lee válasza Kovidivi hozzászólására (») Jan 9, 2016 /
 
Step down-ként megy a TNY, trafó nélkül.
(#) gerleimarci válasza Kovidivi hozzászólására (») Jan 9, 2016 /
 
(#) Kovidivi válasza gerleimarci hozzászólására (») Jan 9, 2016 /
 
Köszi mindkettőtöknek. Most már tiszta.
(#) Skori válasza Kovidivi hozzászólására (») Jan 9, 2016 / 11
 
Készül egy kicsi cikk a TNY255 step-down konverterről: ÍME
(#) Ge Lee válasza Skori hozzászólására (») Jan 9, 2016 /
 
Tetszik, nem gondoltam volna hogy step down beállításban is hatékonyan működnek a belső védelmi megoldásai. És mennyivel kellemesebb a szemnek a fehér helyett a fekete-sötétzöld háttérben olvasni.
(#) Bassmester hozzászólása Jan 9, 2016 /
 
Mi a véleményetek erről a (kétoldalas) szekunder puffer elrendezésről?
(#) lorylaci válasza Bassmester hozzászólására (») Jan 9, 2016 / 1
 
Elmondom mi benne a probléma: nézzük a bal oldali ngéy kondit. Ebből a bal kettőt csak az egyik félperiódus tölti, a másikat a másik félperiódus tölti. Sokkal jobb lenne, ha minden kondit minden periódus töltene. Az áram ugye szinuszos, minden félperiódus egy félszinusz. Jó lenne, ha a kondinak nem kellen e amásik félperiódus alatt raktározni, csak a a szinusz max-min közötti különbséget leadni.
Tovább azt mond meg nekem, hogy van eg ETD59 csévét, baromi sok lábbal (eleve egy ekkore mag 5-10kW-ra elég), akkor miért 1-1 láb a két szekunder? Gondolom folyik rajtuk vagy 10-10A.
Eleve macerás egy nagy gubacs litzét egy lábra forrasztani. Oszd szét szépen a huzalt a lábakon. A lábnak is jó lesz, mert csak fele (vagy több lábra osztás esetén harmada) fog rajta folyni.
(#) Bassmester válasza lorylaci hozzászólására (») Jan 9, 2016 /
 
Na basszus... ezt észre sem vettem, átdolgozom. A kivezetéseket lehet hogy közvetlenül a nyákba vezetem a csévéről, a trafó alatt, 1-2cm hosszan a nyákpályára forrasztva. Az alsó három lábat nem tudom használni a tisztázási távköz miatt (itt most nem látszik a többi része). Adott méretű kétoldalas nyáklapjaim vannak ( felezett A4) és azokat szeretném felhasználni ezért helyszűke van.
Így már jobb? Van még valami egyéb belátható probléma vele? Köszi!
(#) Ge Lee válasza Skori hozzászólására (») Jan 9, 2016 /
 
Azt elfelejtettem hogy nem árt hűtést tervezni neki a fólián, erre ha jól emlékszem az adatlap is kitér. Itt egy gyári megoldás, ez ha jól emlékszem egy PC táp vezérlő öcsipanel.

TNY.jpg
    
(#) voodoo válasza lorylaci hozzászólására (») Jan 9, 2016 /
 
Aztmondja: gubacs mik ezek a szavak?! Nagyot nevettem most.
(#) kaqkk válasza voodoo hozzászólására (») Jan 9, 2016 / 2
 
A gubacs növényi szövetekben kifejlődő rendellenes sejtszaporulat, illetve sejtméret-növekedés, amely valamilyen más élő szervezet (vírus, baktérium, gomba, fonalféreg, rovar, atka stb.) tevékenységének hatására jön létre.[1]
A gubacs a benne vagy rajta élősködőknek az időjárás és ellenség ellen védelmül, lakóhelyül, költőfészkül és táplálékul is szolgál. A gubacsok külső alakja nagyon különböző, csak tölgyfáról több mint 200 faj különböző gubacs ismeretes.
(#) voodoo válasza alex900202 hozzászólására (») Jan 10, 2016 /
 
Végülis amit Te kérdezel/keresel az egy erősítő. Felfoghatjuk így is. Aminek a bemenetére egy PWM jelgenerátor van kötve.
(#) Transztyuszeres válasza Skori hozzászólására (») Jan 10, 2016 /
 
Köszi a cikket!
Már tervezem is át a nyákot ilyenre.
Találtam HQ-s tekercset is: HQ Tekercs
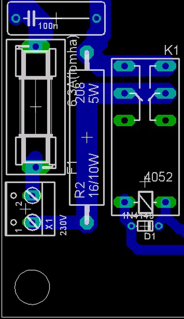
Beleterveztem a relés lágy indítást is 2db 33 Ohm/5W-al, nem gányolva(kép).
A hozzászólás módosítva: Jan 10, 2016

rele.jpg
    
(#) Ge Lee válasza Transztyuszeres hozzászólására (») Jan 10, 2016 /
 
Én itt vettem őket, mondjuk nekem step up konverterbe kellett (néhány amperig pwm végfok fojtónak is jó ez a kivitel). A nagyméretű ellenállások helyett jobb a 2db soros 4,7 ohmos NTC, mondjuk árban nem tudom melyik hogy alakul.
(#) Transztyuszeres válasza Ge Lee hozzászólására (») Jan 10, 2016 /
 
Sajnos nálam a HQ az elsődleges.
De nem sokkal drágább és 0,7A-es, tuti bírja.
Ha már relé, akkor ellenállás inkább, az van helyben rögtön, az NTC elég drágán ér Pécsre.
(#) alex900202 válasza voodoo hozzászólására (») Jan 10, 2016 /
 
Nagyon jó indulattal erősítő. De nem hangfrekvenciás, mert pl. egy végfok nem tudna vizet bontani huzamosabb ideig, vagy akksit tölteni. Törölve lett a hozzászólásom. Feltettem az előtt az "555-ös IC kapcsolások" témában is a kérdéseimet, viszont ott jól letoltak majd átirányítottak a "kapcsolóüzemű tápegység" témához, hogy tegyem fel ott a kérdésemet. Nem értem. Legalább mondanák meg hogy kit, mit, hol, mikor keressek ezzel kapcsolatosan. Most megint fogalmazhatom újra a szöveget egy másik témában, hogy onnan is elküldjenek vagy kitöröljék figyelmeztetés nélkül? Hol tegyem fel a kérdésemet, ha nem egy elektronikai fórumon? Leheet velem van a baj, nem tudom.
(#) kadarist válasza alex900202 hozzászólására (») Jan 10, 2016 /
 
Szia! Az igényelt nagy impulzusfrekvencia miatt nem hobbielektronikai problémáról van szó. Ilyen készüléket mérnökcsapatok fejlesztenek vagy egy olyan ember, aki profi a témában. Egy gyári nagyfrekis töltő: Bővebben: Link. Házilagos megoldás.
A hozzászólás módosítva: Jan 10, 2016
(#) cimopata válasza Transztyuszeres hozzászólására (») Jan 10, 2016 /
 
Szerintem a relés lágyindítás nem lesz a legjobb mivel a TNY már egész alacsony feszültségen megtermeli a 12V-ot. Egész pontosan 67% a maximum kitöltés amiből kijön, hogy kb 20V buszfeszültségnél már meg lesz a 12V és a relé már zár is közben a primer kondi még csak 20V-on van. Kb mintha előtöltés nélkül indulna.
(#) Ge Lee válasza cimopata hozzászólására (») Jan 10, 2016 /
 
Igen, a relének szoktunk hagyni 2-3s-ot, hogy csak aztán zárjon.
(#) cimopata válasza Ge Lee hozzászólására (») Jan 10, 2016 /
 
Akkor már inkább jobb lenne rábízni 2db 130V-os zenerre sorosan ami nyit egy NPN tranyót ami tápot ad relének és az IR vezérlőnek. Így amíg nem megy a relé addig a táp sem indulhat.
A hozzászólás módosítva: Jan 10, 2016
(#) Ge Lee válasza cimopata hozzászólására (») Jan 10, 2016 /
 
Egyébként nem akkora probléma ez, a primer kondin a második félperiódusban már kellően nagy fesz van (20ms), a relé annyi idő alatt nem fog meghúzni, csak mondjuk egy nagyságrenddel később. Hozzáteszem ez csak NTC esetében van így, ellenállásos indításnál jártam már úgy, hogy mire feltöltődött volna a primer kondi addigra lekapcsolt a szekunder időzítő, mert nem érte el a szekunder puffer a 60% feszt, csak kb. olyan 40%-nál tartott.
(#) vteo válasza Bassmester hozzászólására (») Jan 10, 2016 / 1
 
Ha az eddig leírtakat figyelembe vesszük akkor még ez is javasolt.

jav.JPG
    
(#) Bassmester válasza vteo hozzászólására (») Jan 10, 2016 /
 
Igen, világos. Így elvileg egyenletesebben tudnak töltődni a pufferek.
Átrajzoltam. Köszi!
(#) ktamas66 válasza Bassmester hozzászólására (») Jan 10, 2016 /
 
Ezzel a megoldással csak egy probléma van: furatgalvános nyákot igényel, mivel sem a kondit, sem a sorkapcsot nem lehet mindkét oldalról forrasztani.
(#) lorylaci válasza ktamas66 hozzászólására (») Jan 10, 2016 /
 
Lehet azt, kell hozzá egy kis ügyesség
Na meg ott van a lyukszegecses megoldás is.
(#) (Felhasználó 46585) válasza ktamas66 hozzászólására (») Jan 10, 2016 /
 
Kicsit nagyobbra fúrod a lukat és beteszel egy darab drótot, amit mindkét oldalon leforrasztasz.
A hozzászólás módosítva: Jan 10, 2016
(#) Bassmester válasza ktamas66 hozzászólására (») Jan 10, 2016 /
 
Igen, de mégsem Ez a része megoldott.
Apró érvéghüvelynek nevezett, villanyboltokban kapható csövecskékből lesznek a viák kialakítva, az alkatrészlábaknak megfelelő méretből. Kipróbált dolog, kissé macerás csak, hamar bele lehet jönni.
(#) ktamas66 válasza Bassmester hozzászólására (») Jan 10, 2016 /
 
És nem egyszerűbb akkor fél centire tőle tenni egy-két átkötést?
(#) Bassmester válasza ktamas66 hozzászólására (») Jan 10, 2016 /
 
Nem tudom, lehet... számomra nem ez a problémás rész, de azért köszi hogy segíteni próbálsz.
Következő: »»   595 / 788
Bejelentkezés

Belépés

Hirdetés
XDT.hu
Az oldalon sütiket használunk a helyes működéshez. Bővebb információt az adatvédelmi szabályzatban olvashatsz. Megértettem