Fórum témák
» Több friss téma |
Lehet hogy hülye kérdés, de ha az invertereshez használható SAMARA trafó, ami megkapja a 3-400 voltot,akkor a normál vezérlés nem lenne erősebb 6 voltos trabant vagy simson trafóval?
Üdv. Töltsd le sprint-layout60(demo) -t, zosza18 a sült galambot kínálja neked.
Nem rossz indulatból írom
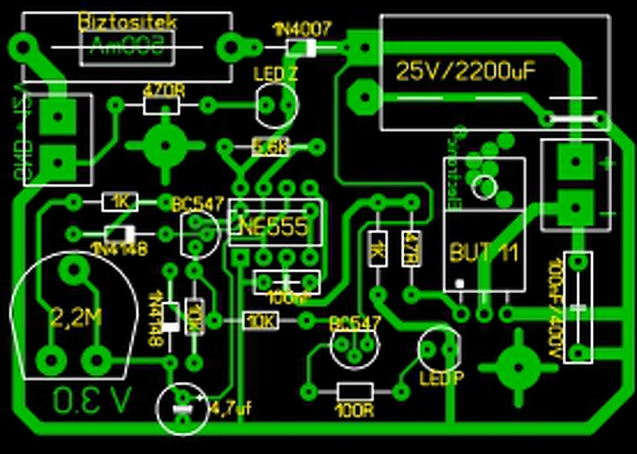
Itt van jpg-be is, hogy ne kelljen telepítgetni.
Amúgy a VP 3.0-ás az kb.: 1-1,2km-t tud lefedni, az IVP 4.1-es meg kb.: 2-3km-t tud.
Sziasztok!
Szeretném megépíteni a BSS-en talált inverteres villanypásztort! Bővebben: Link az a kérdésem, hogy találtam itt a honlapon egy fetes nyáktervet, amit gondoltam visszaalakítok, hogy tranyo legyen a kapcsolásban. Az érdekelne, hogy a BSS honlapján látható meghajtás a tranyónak megfelel-e vagy esetleg érdemes egy lezáró ellenállást tenni a bázis és az emitter közé (1K) úgy ahogy a nyákterven is van? Továbbá a diac bekapcsolását szabályozó poti, ellenállás kombót hogy kellene módosítani, hogy szépen használható legyen, de ne keljen ilyen nagy értékű poti az áramkörbe (sajnos nem találok a közelben levő üzletekben megfelelőt). :S
FET-nél a gate-re kell lehúzó ellenállás (igazából rendes meghajtás kéne neki, és azzal húzni fel illetve testre, de ezt hagyjuk) tranzisztornál nem kell, elég úgy, ahogy a rajzon van.
Poti nem kell, rakj bele pl. egy 500kohm-os ellenállást, ha túl gyors, cseréld nagyobbra, 1-2M-ra akár. Úgy egy hibalehetőséget ki is tudsz húzni.
Azt értem, hogy sima X értékű ellenállást használhatnák, de én szeretném meghagyni a potival való szabályozást, csak jó lenne ha ez kisebb értékű potméterrel is menne.
Na de mindjárt összedobom, és kísérletezek kicsit!
Hótt felesleges tekergetni, ha valóban villanypásztor lesz belőle, akkor be kell lőni kb. 1 másodpercre, és örülni.
Ha a kb. egy másodperces töltéshez mondjuk kell 1,5 megaohm, akkor szerinted egy 10k poti mennyit fog állítani? Észrevehetetlent. Illetve a kondi értékét növelve lehet csökkenteni az ellenállást is. Viszont akkor nagyobb áram fog menni a diac-on és a tirisztor gate-jén, ill. nem is biztos, hogy kisüti rendesen a kondit. Vagyis egészen biztosan nem süti ki teljesen, de minél nagyobb a kondi, annál több töltés marad benne, és nem fog nőni jelentősen a periódusidő. Tehát, kell a megaohmos nagyságrend, és a nagy poti, ha tekergetni akarod.
Megfogadom a tanácsodat kap egy 500K-1megaohm közötti ellenállást, és le van tudva.
Közben véletlen találtam egy fetet ami ráadásul pont a nyákterven megadott fajta . Így elgondolkodtam, hogy mégis fetet rakok a T1 helyére, viszont ez nagyban függ attól, hogy ZD200 elhagyható-e mert ilyenem tuti nincs itthon. Mi a véleményed erről? Fiókos építés varázsa...
Üdv : urak akkumulátoros táplálásra 3 kilométer drót meghajtás lenne a cél mit ajánlanátok erre a nemes feladatra ?
Üdv!
Fentebb tettem fel rajzot, azzal lehet nyomatni. Keveset fogyaszt... kb 150-200mA-t és ott körüli a hatótáv is. Nézd meg, az itt már sokszor fellelhető inverteres vp-nek a felújított modern változata.
Elhagyhatod, mert a fetben is van dióda, ami ezt a célt szolgálja, ha egy fetre gondolunk.
Én őrá gondoltam Bővebben: Link
Bss-en feltöltött terv szerint Cx kerámia, viszont találtam itt a fórumon olyan nyáktervet (konkrétan egy oldallal visszább amit te töltöttél fel, ott elkok vannak. És az én nyákomon is inkább olyannak van kialakítva a hely. Tehát akkor lehet elko is 400V legyen az a lényeg, erősségtől függően X uF. A hozzászólás módosítva: Jan 12, 2016
Igen! Egyenfesz. van a kimeneten, szóval elkó mehet rá és is azt használok.
Szia!
Jól értelmezem a rajzot,hogy motorkondi helyett elkókat építesz be,mennyire bírják a strapát?
Oké akkor keresek egy megfelelőt... Bár 400V és 10-40µF nem biztos, hogy lesz, de mást nem kap ideiglenesen egy 1µF kerámiát.
Viszont valami nem kerek. összeraktam a nyák trafót nem ültettem be, helyette raktam egy ledet, és egy ellenállást. Csak az a baj, hogy folyamatosan világit :S 555 eltávolítása után a fet minden további nélkül lezár, led kialszik. Az 555 3. lábán 1,4V mérhető lehet halott lenne szegény? Mondjuk a PC táp amiben volt az működött a kiszedése előtt szóval ha csak nem sült meg akkor jónak kéne legyen.Ui: Kiszámolva már lehet, hogy tárgytalan..
A hozzászólás módosítva: Jan 12, 2016
Bocsáss meg,de én egyetlen rajzon sem láttam-látok 1µF/400V vagy ennél nagyobb kapacitású KERÁMIA kondenzátort még a BSS rajzon sem.
ÜDV!
Idézet: „A Cx kondenzátor 450 V-os legyen, minimum, és értéke 1-8 µF is lehet. (1µF ha kis karámhoz kell, nagyobb értelem szerűen nagyobb karámhoz.) Lehet motorindító kondenzátor is.” Ez a BSS oldalról van. ha azt írják, hogy olyan kell akkor csak van ott olyan nem? ![]() A képen látható trafó 230/12 AC elmegy így, vagy tekerjek le belőle, hogy 9V legyen? A hozzászólás módosítva: Jan 12, 2016
Rosszul értelmezted a mondatot és a rajzot.Az idézet valós,de szó nincs kerámia kondenzátorról (lehet,hogy nincs is ekkora értékű,én még nem láttam ilyen nagyot). Ott egy fólia kondenzátort kell alkalmazni,melynek értéke szabadon választható,ilyen a motor üzemi kondenzátor is,amire a cikk utal.Van a kapcsolásban kerámia kondenzátor is,már aki beépíti,az NE555 IC 5. lábán és a tápfeszültségen szűrésre,máshol nincs és nem is kell.
Hát remélem akkor hogy a BSS nyákterv alapján az R7 ellenállással sorban levő kondi megfelelő lesz (fentebbi képen a kék böszme), az 400V 47nF.
Viszont szívás akkor, mert nincs megfelelő folia kondim ami elviselné a feszültséget. ![]() Viszont köszönöm a felvilágosítást! A hozzászólás módosítva: Jan 12, 2016
Elvileg ezzel is el lehet érni a Cx kondenzátoron (látod,Te is fóliát építettél be,a kerámia ,az a kis tárcsa alakú ott van az 555 mellett
) akár 400V feszültséget is,de a kis kapacitású kondenzátorban a tárolt energia is kicsi,így amikor a tirisztor rásüti az autótrafóra a kimeneten is kicsi szikra képződik csak.Én letekerném a kis trafó szekunderét 8-9 voltra a Cx helyett tennék nagyobbat,akár 16µF/450V kondenzátort és az autótrafón láthatsz akár 2-3cm szikrát is,de tessék vigyázni !!!!!!,használj szikraközt fixen beépítve kb. 10mm nagyságút!
Üdv!
![]() nekem kb 2 hónapja megy az új áramkör, amin elkók vannak és hibátlanok. Nincs semmilyen problémám a működéssel... eddig tökéletes.
A 47nF kondi is nagyon kevés,ez még egy tökös verebet sem borzol fel.Ha ebből a kondiból párhuzamosan kötnél 21 darabot az akkor is még csak kb. 1µF lenne,most ezt még szorozd meg nyolccal vagy tízzel vagy tizenhattal,attól függően,hogy hány µF kondit akarsz beépíteni.Csak azért írtam le így,hogy érzékeltessem milyen kevés az a 47nF oda.Kell oda egy 16µF motor üzemi kondi,ez nincs egy ezres s a gond meg van oldva.
Nem kell köszönnöd semmit,azért is vagyunk,hogy segítsünk,ha kell.
Ezt most a CX-re mondod, vagy az r= el soros kondira? Mert amire én utaltam az az R7-el soros 47nF
A CX értékét mivel még csak kísérlet arra gondoltam, hogy sorba kötök 2db 250V 1µF kondit ugy mind a PC tápokban akkor csak elbírja a feszültséget.
Csak azért kérdeztem,mert anno volt arról szó,hogy elkóval kellene megoldani-kiváltani a motor kondit,de valaki (valakik) azt mondták,nem fogja bírni a strapát.Itt szinte zárlatba viszi a triak-tirisztor amikor rásüti a trafóra,aztán kezdődik a töltés,mindkettő elég nagy áramokkal dolgozik s ez nem biztos,hogy jó tesz az elkónak ,mondták ,de hát a puding............
Egyenlőre én sem mondom szent írásnak, de eddig úgy néz ki beválik. Sok érv szól mellette, így szeretném megtartani ezt a változatomat, remélem így is marad.
Bocsánat,kissé elkalandoztam!
Tehát az R7 (33 ohm) és a vele soros 47nF kondi jó.Én a Cx értékre gondoltam,bocsánat a tévedésért!
Semmi gond!! Késő van.
![]() Viszont a 250V folia kondik kettesével sorba kötése szerinted megoldhatja a CX értékének hiányát? Holnap letekerem a trafot 9V-ra most mérve 190V van az R6 ellenálláson! Idézet: „Sok érv szól mellette, így szeretném megtartani ezt a változatomat” Az érveket sejtem,váljon be,azt kívánom! A tapasztalatokról szívesen olvasnék,köszönöm! |
Bejelentkezés
Hirdetés |






. Így elgondolkodtam, hogy mégis fetet rakok a T1 helyére, viszont ez nagyban függ attól, hogy ZD200 elhagyható-e mert ilyenem tuti nincs itthon. Mi a véleményed erről? Fiókos építés varázsa...
összeraktam a nyák trafót nem ültettem be, helyette raktam egy ledet, és egy ellenállást. Csak az a baj, hogy folyamatosan világit :S 555 eltávolítása után a fet minden további nélkül lezár, led kialszik. Az 555 3. lábán 1,4V mérhető lehet halott lenne szegény? Mondjuk a PC táp amiben volt az működött a kiszedése előtt szóval ha csak nem sült meg akkor jónak kéne legyen.





