Fórum témák
» Több friss téma |
Úgy néz ki, minden megvan... De: próbáltam a számláló körüli tápvezetéket máshova tenni, ne szedjen össze tüskéket a reléktől. A reléknek kevés lesz a 78L05, de felesleges is, hiszen állandó az áramfelvételük. Köss mindegyikkel sorba egy megfelelő ellenállást. A nekik szánt pozitív tápot diódával vidd egy 100µF elkóra - erről ne menjen más.
Tulajdonképpen akkor a 15V-ból kell készitenem egy feszültségosztót 5V-ra... Ugye? És az igy kapott leáhazást egy 100nF-os kondival biztositsam a relék és a LED-ek számára. Arra tudsz valamit mondani, hogy bekapcsoláskor mindegyik kimenet aktiv lesz, vagy csak valamelyik?
100mikrós elkót írtam. Csak egy kimenet lesz aktív, de a resetet is meg lehet oldani egy R-C taggal, hogy mindig a nullás legyen bekapcsoláskor.
És még - a magam részéről - tennék 1-1 soros diódát 10µF elkóval az előerősítő tápjához is. Ha nem kell, nem ülteted be, de legyen helye, mert ha behallatszik a relé, akkor utólag vakarhatod fel őket...
Mindjárt rátervezem. És ha mondjuk egy zener-es megoldást alkalmaznék az 5V-hoz? Az járható?
A hozzászólás módosítva: Jan 24, 2016
Minek? Csak relék vannak, nem kell sem stabilnak, sem szűrtnek lennie. Bármivel csökkented számukra a feszt, ugyanannyi lesz a hőfejlődés (kivéve persze a kapcsolóüzemű tápot). A relé áramfelvétele (5V-on) - mondjuk 20mA, a tápod pedig 15V, akkor az ellenálláson 10V-nak kell esni. R=U/I, tehát 10/0,02 azaz 470 ohm - 0,25W ellenállás kell.
A hozzászólás módosítva: Jan 25, 2016
Szia. Az általam használt relé árama 30mA. A LED árama elhanyagaolható jelen esetben?
A panelen lévő 1,2k-ból számolva 3mA. Akkor 33mA folyik az ellenálláson, legyen szabvány érték: 330 ohm.
Berajzoltam a pozitiv ágra a 330R-es ellenállást. Plusz a diódákat és a kondikat ahova mondtad. A relék tápágához szánt 100µF-os kondit berajzoltam, de a diódát nem értem hogy miért van rá szükség igy az lemaradt.
A hozzászólás módosítva: Jan 25, 2016
Hello! Bocs, hogy beledumálok, de én több hibát is látok.
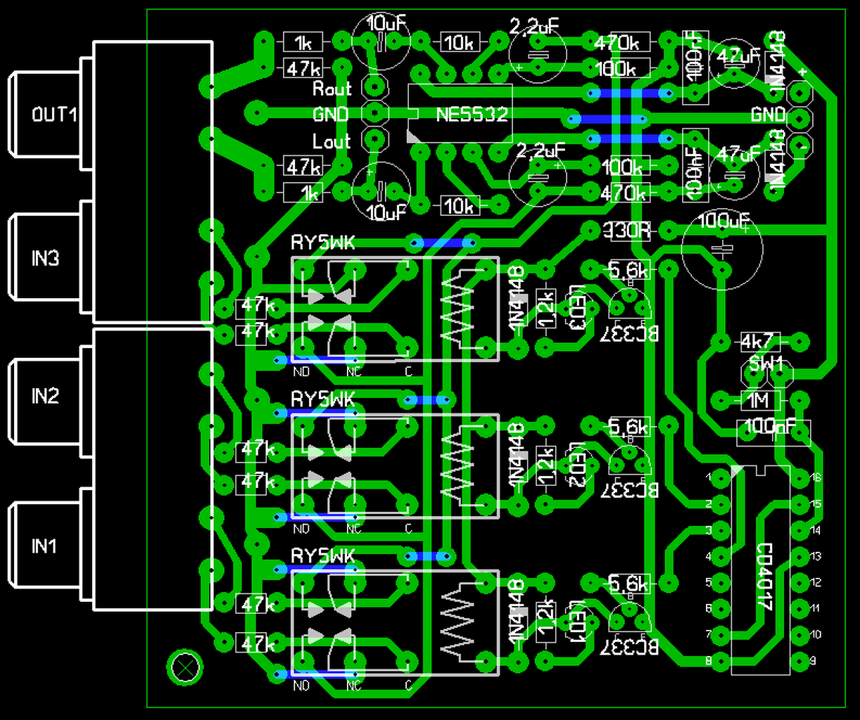
- A negatív táp bemenetén a dióda fordítva van. - A bemeneten a 2,2µF teljesen felesleges, 220nF is bőven megteszi. Még akkor is 5Hz lesz az alsó határfreki. - Az egész fokozat erősítése kb. -4dB lesz vagy is gyengíteni fog. - A 4022 bemenete így nem jó. Az 1Mohm-nak, nem az IC bemenetével sorba, hanem a 10nF-al párhuzamosan kell lenni. De jobb lenne 100nF, mert így a prell (nyomógomb kontakt hiba) szűrése, csak 10ms. - Még mindig nincs Reset áramköre a CD4022-nek. A 7-es lábról a 15-re egy 100kohm és a 15-ről a 16-ra egy 100nF kell. - Nem jó a 4022 kimeneteinek sorrendje. IN1-3-as, In2-2-es és In3-4-es a jó sorrend. - Én a relét nem így kötném be. a 47kohm-ot (bemenet) a váltóérintkezőre (C), GND-t a nyugvóra (NC) és elmenőt az erősítő felé a záróra (NO). Ugyanis, az erősítőnek kb. 82kohm a bementi ellenállása, a bontott kontaktuson keresztül áthallás képződhet. Ha alaphelyzetben a bemenet a GND-van, nem képződhet áthallás. (Tudom nyák szempontjából nem előnyös.) - A GND hálózat nem jól van kialakítva. A relék árama átfolyik a bementek GND sávján, így a kapcsolás belebeszélhet a kimeneti jelbe. Alul, az "IN1" GND pontja és a relét meghajtó tranyók emittere közötti vezetősávot meg kell szakítani. Felül a kimenti GND pont az 1kohm-on keresztül a felső panel szélén elvezethető a táp bementi GND pontjához.
Ha oda adom a tervet át tudod alakitani? Mert amit most leirtál abból azt szűröm le hogy megint nem jó sehogy sem.
A hozzászólás módosítva: Jan 25, 2016
Én nem tudok a Sprintben módosítani. De nem "nem jó sehogy", hanem módosítani kell..
Szia! Neki esek a tervnek még egyszer. Ahogy irtad, hogy a fokozat gyengiteni fog, akkor azt el is hagyhatom elméletileg, ugye? Mondjuk igazából nekem az helyett jó lenne egy olyan kimenet ami mondjuk a hangerő hangszin modul szabályzott jelét "tenné" ki RCA csatlakozásra tovább fűzés esetére.
Ha hangszín szabályozó kell, az kel utána kötni. Az erősítő fokozat itt csak impedanciát illesz. De csak azárt szóltam, hogy ne utólag derüljön ki, hogy közben csökkent. Reloop majd ajánl hozzá szabályzót ha az kell..
Rendben. Akkor előbb készüljön el a választó rész, utána jöhet a fokozat. Azt be tudod jelölne nekem a rajzon hogy melyik érintkező melyik? NO NC és C?
Persze a jelentése NO=Normally open NC=Normally closed C=Common
Vagy is gerjesztetlen állapotban zárt (bontóérintkező), nyitott (záróérintkező), közös érintkező (váltóérintkező).
Köszönöm! Kapásból felcseréltem volna.
Akkor neki kezdek átvariálni és jelentkezem. Máshol is olvastam már egyébként, hogy a nem használt bemeneteket illene testre zárni, de ott ellenállással javasolták, nem pedig közvetlen.
Ott más miatt írták, mert gondolom a CMOS IC-k bemenetéről volt szó. De itt sem közvetlen lesz testre zárva, hanem a 47kohm után. Közvetlen egy jelkimentet nem illik testre zárni..
Átalakitottam a panelt, remélem jó.
Szia!
Én úgy látom most a bemenetek alaphelyzetben földre zártak...
A nem használt bemenetek földre vannak zárva. Viszont ami éppen aktiv az nem.
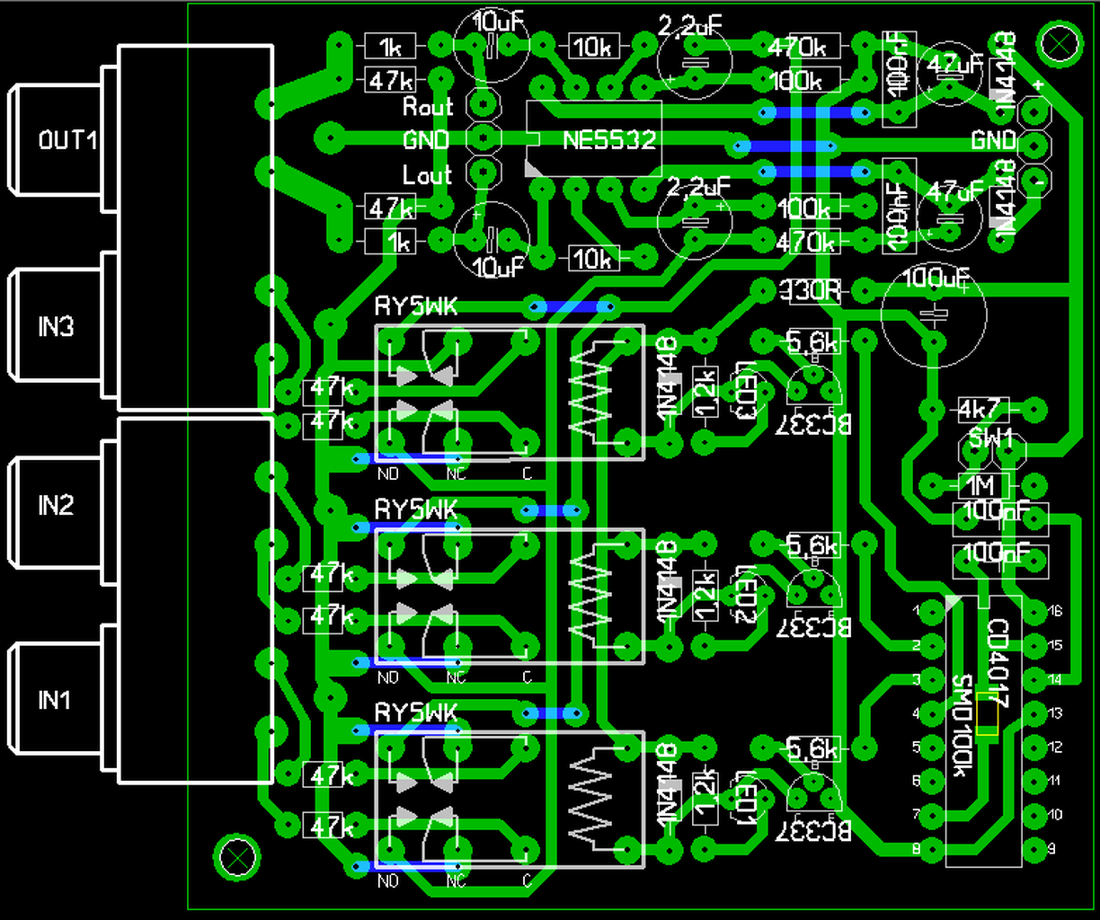
Ügyes vagy! Most már csak a Reset áramkör hiányzik. De az IC felett a 100k/100nF már könnyedén hozzá építhető. (Mert ha nincs Reset és a számlánc bekapcsoláskor pld. Q4-re állna be, nyomkodhatod párszor a gombot mire megszólal.)
és hogy tudom a reset áramkört kiépiteni? mert most jelenleg úgy üzemel - elméletileg, hogy az utolsó előtti bemenettel resetel. Vag ez nem elég?
Én sem értettem, de pár hozzászólással ezelőtt proli007 leirta, hogy ha alaphelyzetben GND-n van a "csatorna" akkor nem képződhet áthallás.
Első hozzászólásomban leírtam..
"- Még mindig nincs Reset áramköre a CD4022-nek. A 7-es lábról a 15-re egy 100kohm és a 15-ről a 16-ra egy 100nF kell."
Ez érvényes a 4017-re is? Mert ha igen akkor javitottam.
Mindkettőnél a 15 -ös láb a Reset.
A hozzászólás módosítva: Jan 26, 2016
Értem. Lemaradt egy átkötés az 1M-es ellenállás és a 100nF-os kondi között, javitottam. Akkor elméletileg most már "üzemkész"? A GND-t teljesen szétválasztottam, 1 átkötés köti össze a táp GND-t és a jelGND-t. Amit mondjuk ha nem ültetek be akkor teljesen független a 2 föld.
Igen érvényes, csak a 17 10-ig, a 22 8-ig számlál. De itt ez lényegtelen.
(Viszont most vettem észre, hogy előzőleg a 4022 kimeneteivel átvágtalak, mert a 4017 lábkiosztása a 3-2-4-7. A 4022-nél ez 2-1-3-7. ) |
Bejelentkezés
Hirdetés |







Akkor neki kezdek átvariálni és jelentkezem. Máshol is olvastam már egyébként, hogy a nem használt bemeneteket illene testre zárni, de ott ellenállással javasolták, nem pedig közvetlen. 







