Fórum témák
» Több friss téma |
Az igazi hobbi az amelyik termel. Az ebay-es félvezetőkkel azért észnél kell lenni, majd ha lesz kedvem csinálok egy videót az ebay-es 494-ről.
Az oszcija a 300 helyett csak 70kHz-ig megy, a DTC-hez nem szabad nyúlni mert elbillen féloldalra az ellenütemű kimenet meg hasonlók. De van egy nagyon jó 7915 stabic-m is, 23V-ig tartja a 15V-ot, majd ha elkezdem emelni a tápot (30V-ról kellett volna működnie) akkor emelkedik a kimenete is, 30V-ról 21V-ot szolgáltat a kimenetén.
Nálam az eBay-es kínai 47N60C3 0,06-0,07 Ohm helyett 4A-en 0,09, 8,44A-en 0,096
![]() De 700Ft/db-ot megért...(10db esetén) A hozzászólás módosítva: Jan 27, 2016
Idézet: „Az igazi hobbi az amelyik termel.” Ott van például a horgászat. Az sem éri meg. Pláne ha C&R(Catch & Release), azaz visszaengeded a halat.
És ha termel az már nem hobby. A beruházás sem hobby már.
Bár az a jó ha az embernek a hobbyja a munkája, de akkor is a munka és az házi célú barkácsolás nem ugyanaz. És nem akarok Laci ellen beszélni vagy bárki oldalára állni, pusztán a tapasztalat alapján mondom,de kis tételben a LÓmex is gagyi, nagytételben meg a HQ-nak is jobbak az árai, sőt kis tételben meg legtöbbször jobbak a LÓmexnél. A RET viszont tényleg jó árban van csak a választék a gagyi.Szortimen jó, de egy raktárnyi alkatrészből meg fölösleges tárolni. Élete végéig nem fog elfogyni. Minek vegyen rozst, ha csak búzalisztből süt kenyeret? Viszont a búzából tényleg vehet egy silóval. Én is építettem dolgokat amit kínából fele vagy negyed árban meg tudtam volna rendelni, de akkor hol a tapasztalat és az öröm?
Tekercselt szalagmag belül, ha jól emlékszem 0,02mm-es a szalag vastagsága. Nagyon törékeny és nagyon sérülékeny, a műanyag ház nélkül gyakorlatilag használhatatlan.
Idézet: „Attól, hogy nem visz át energiát a trafó, még melegszik,...” Igy van. Azonban a rátekert litze melegedése szinte elhanyagolható, kimondottan a vas melegedett - de az sem tűnt soknak, amikor terhelni is kezdtem a szekundert akkor úgy tünt, hogy melegebb lett a vasmag, a huzal viszont úgy sem nagyon melegszik - csak a vas átmelegíti egy idő után. Majd még szánok egy kis időt erre, hátha Lacinak igaza lesz, és 100kHz környékén jobb. Igazából az korlátozza kissé a felhasználhatóságát, hogy bár elvileg 0,4cm2 a keresztmetszet, a burkolattal együtt közel 1cm2 - és olyan érzésem van, hogy hiába lenne jobb a ferritnél, mégsem tudok kevesebb huzallal kisebb trafót csinálni a ferrithez képest, azonos teljesítményre. Azaz ilyen vasmagból valószínüleg nagyobb keresztmetszettel lenne érdemes dolgozni, ahol a műanyagburkolat %osan kevesebb hasznos térfogatot venne el.
A negatív tápstab kimenetén mindig legyen 10-20mA terhelés. Úgy is próbáld. Nem fog emelkedni.
Igen, egy másfélszer ekkora magnál már a borítás elhanyagolható. De amúgy többféle borítással is kérhető elvileg. Gyakorlatban ugye ha rendelsz 1000-ret akkor olyat csinálnak amilyet akarsz
Nekem is vannak régről N27 vasmagjaim. Nem használom. De előfordulhat, hogy jó lesz valamire, pl. pwm kapcstáp kimeneti fojtót készíteni (légréssel) - a sárga porvasnál azért talán kisebb a vesztesége. Ha nincs nagy áram hullámosság akkor akár használható is lehet.
De nyissunk egy ötletbörzét. Mindenki írja meg (aki tudja miről van szó), hogy mire tudna N27-es E vasmagokat ésszerűen felhasználni!
Ez tulajdonképpen annyira gyorsan lekapcsol, hogy ma agyon szadiztuk a tápot. Megölhetetlen.
Amit csináltak vele, az már nekem fájt. Ütés, rázás, zárlat bekapcs, kikapcs közben, randomban, minden féle módon. A védelem tilt, és indul újra. Ez egy végfok túlterhelésnél jól jön, mert leáll, aztán indul újra. Egyébként meg ki-be kellene kapcsolgatni. A triakos verziónál a betápon lévő árammérő is ugrált fel -fel. Ennél a védelemnél meg se moccan. Egy nagy hibát követtem el szerintem, mégpedig azt, hogy a Ct láb vezetősávja vagy 3cm a kicsi nyákig felfelé. És szerintem a Ct érzékeny annyira, hogy hülyeséget csináljon. Úgyhogy közvetlenül oda fogok betenni egy SMD tranzisztort. A tranzisztor vezérlése meg mehet már hosszabb nyákpályán.
Ok. rendeljünk, kb. 2cm2 keresztmetszetű gyürüvasmagot. Arra már nem kellene túl sok huzal egy kapcstápban. Mondjuk 10db-ra beszállok, és már csak 990db-ra kellene jelentkeznie valakinek
A hozzászólás módosítva: Jan 27, 2016
Az adatlapján nincs ilyen bejegyzés hogy csak terheléssel lenne jó. Van 7912-m az terhelés nélkül is úgy működik ahogy kell. Szóval gagyi.
PErsze, hogy nincs. Tapasztalatból mondtam.
Egy led-et rápakolva behúzza a 15V-ra. Szállt már el drága fetmeghajtóm emiatt a gagyiság miatt.
Az is lekapcsolt volna aránylag gyorsan, csak nem tudott mert lelassítottad egy kondival. De most legalább látod hogy a tranyó nem annyi idő alatt kapcsol be mint egy triak. Erről beszéltünk, de azért szajkóztad hogy a triak az gyors.
Sziasztok! Ma kunyeráltam egy barátomtól ipari UPS kapcsolóuzemű modulokat. Tapasztalatok: ETD44 mag van rajta és felismertem
. 330µF 450 voltos elkó. Kiemelten hosszú a tranyók lábaihoz vezető sáv. A Konstruktőr figyelt arra, hogy az elkón vezesse a sávot. Réz hűtőborda . Lágyindító relé kb 8 ohm ellenállással. Mindjárt fényképezek párat. Van belőle 5 készlet azaz 10 mag. Szinte kompletten össze állítható egy táp belőle. A hozzászólás módosítva: Jan 27, 2016
Így határozottabban leáll az tuti! Így gyors az biztos.
Most jobban zavar, mi okozta egy IR2153 halálát. A Ct láb van zárlatban. De azt hogy? Esetleg túlfeszt kaphatott a külső tápról az IC, de csak egy impulzusnyit. Attól tönkre mehet a CT láb sípol mindenkivel? Gondoltam a belső zénere. Ezért adtam neki külső tápról pár ampert, és szétsütve a zénert 12V táppal nagy árammal, még mindig a CT láb zárlatol csak a GND-hez. :S Érdekes.
Adtál egy érdekes ötletet. Ha az IR +tápja és a rezonáns kondik közé betennék egy ugyanolyan diódát, mint ami a kondikon van, akkor nagy áramok esetén (amikor a rezonáns kör korlátozna) egyszerűen elvenné az IR tápját.... Az IR tápján levő kondi meg meghatározná az ujraindulás idejét
A beépített dióda ugye alapból mindíg zárt lenne, de ha a kondik közös pontja alámegy az IR tápjának (azaz jó nagy áram folyik), akkor nyitna a dióda és kisütné az IR tápján a puffert.Nos, 1db dióda mint túláramvédelem megvalósítás - kell ennél egyszerűbb? A hozzászólás módosítva: Jan 27, 2016
A blokk diagramján egy FET van ott, lehet hogy az ment át zárlatba, vagy az azt követő OPA. Mondtam én hogy ezek gagyik, de ez csak akkor tudatosul az egyénben amikor önnön keze alatt megy tönkre több darab. Mondom ezt úgy, hogy én egyet sem tettem még tönkre. Talán azért nem, mert miután megnézegettem csak segédtáp építésre találtam alkalmasnak, az készült is belőle több példányban.
Ötletnek jó, de így csak félodalas a túláram érzékelés.
Rezonánsnál jó a dolog megint, mert idő kell, hogy az áram felfusson Egy-két periódust kibír a FET.Annyi, hogy kicsi kapacitású dióda kell, különben lehetnek bibik.
Ez attól függ, mire akarod használni. Ha egy-két tápot kell csinálni hobbiból, akkor megveszed az odavaló legjobb vasat. ( és milyen jó, hogy a legmodernebb alkatrészekből csináltál valami nagyon szuper dolgot...ettől még ugyanúgy fog működni, mint a pc tápból kiguberált alkatrészekkel. )
Ha van egy üzleted és mondjuk kell csinálni 160 db 240W-os tápot és tudod, hogy van a polcodon 200 pár E42 N22-t ( nem N27 ! ) akkor abból fogod megcsinálni, mert nem kell rá pénzt költened. Még azt is elárulom, hogyha egy ilyen táphoz korábbról voltak "előtanulmányok" akkor azt fogod felhasználni és tök mindegy, hogy LLC, vagy hardswitch, vagy akármi... legfeljebb egy kicsit nagyobb lesz a doboz. Azt már biztosan nem te csinálod, hanem egy lakatosüzem. És biztos lehetsz benne, hogy nem lesz olcsóbb a kisebb doboz gyártása, ugyanis nem tudsz igazán jelentős méretcsökkentést elérni. Egy dolog a lényeg: a tápokat meg kell csinálni határidőre, mert abból élsz meg! Az iparban nem azt nézik, hogy 90, vagy 95% a hatásfok, hanem azt, hogy megbízhatóak legyenek és a határidőt tudd tartani! Innentől kezdve teljesen értelmetlen, hogy melyik vas hány % hatásfoknövekedést jelent. A kérdésedre válaszolva: tápegységhez, D-class-hoz és minden olyan helyre, ahol kisebbe kell megcsinálni mondjuk egy fojtót, mintha légmagos lenne.
Kérdés hogy válna be a gyakorlatban. De amit írtam az sem sokkal bonyolultabb megoldás, nekem működik. Az tulajdonképpen akkor jó ha előfordulhat olyan eset, hogy nincs aki zárlat után beavatkozzon, és úgy kell működni még jó ideig a tápnak. Így meg mondjuk 5s után lekapcsol, és úgy is marad. Az enyém híd, abban nincsenek osztott kondik diódával.
Azt is lehet csinálni, hogy kettőt-hármat letekersz és egybe feltekered. Akkor nagyobb lesz a vaskeresztmetszet. Amit én szétszedtem, az ugyanilyen törékeny, vékony anyag volt. Ezeknél azt lehet igazán kihasználni, hogy nagyon hirtelen telítenek, nem úgy mint a ferritek. Ezért használják mágneses erősítőbe, meg olyan helyeken, ahol a hirtelen telítés ( közel négyszögletes hiszterézis görbe ) a működés lényege. Nyilván, ez a dolog nem fog menni mondjuk 200 kHz-en, mert ott iszonyatos veszteségek lesznek. Ezért én is csak 43 kHz-en használtam.
Idézet: „A triakos verziónál a betápon lévő árammérő is ugrált fel -fel.” Nem azért, mert akkor még keménykapcsoló volt?
De akkor még keménykapcsoló volt. Azzal is összefügg természetesen.
Nem olyan nagy baj ez, mert ha a felső dióda kezd vezetni, az még valahol a határon van ( ha jól van méretezve az egész ) Ezután az alsó dióda fog vezetni és akár a Ct lábon is leállíthatja az ic-t. Valami azért még kellene hozzá, hogy egy kicsit lassabban induljon újra. Nem rossz ötlet...
Sziasztok!
Tegnap volt egy fél órám kipróbálni ezt az IRS-t kisebb frekin. Még nem az igazi ![]() Az alsó Gate jelek elfogynak, a felső oldali egy 4-5V-os "hadnemondjammi". ![]() Algó Gate: Bővebben: Link Bővebben: Link Bővebben: Link Jó ez így, hogy 1µF tölt 1µF-ot? Segédfesznek, szekundernek nyoma sincs, ill. a szek. kemény 0,4V. ![]() EC34 vasra tekertem 63 menetet primernek. Segéd:8T. Szek: 2x11T Első körben lecserélem a 330k-t 220k-ra, az IC pufferére meg rárakok 10-22µF-ot... A hozzászólás módosítva: Jan 28, 2016
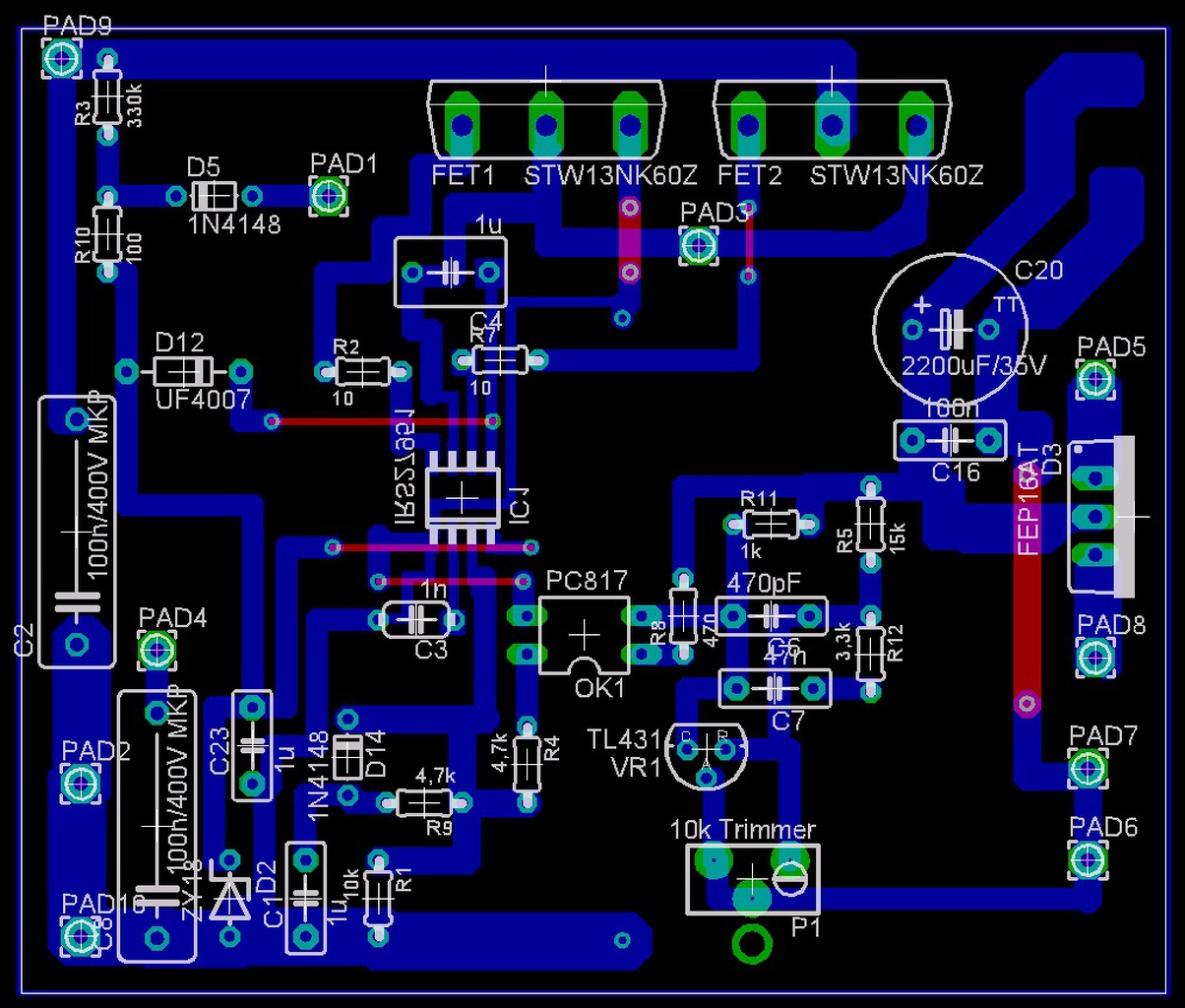
Íme a megvalósítás:
(+47µF-dal és párhuzamos 220k-va se lett jobb.) ![]() sch,brd Eagle demo-val nyitható. A hozzászólás módosítva: Jan 28, 2016
R3 és R6 pozícióba nem rakhatsz 0,5W-os ellenállst, mert azokon 200250V eshet max, egyébként áthidalnak könnyen teljesen véletlen módon.
Kezdvetben indítsd az IC-t egy külön 12V tápról, amíg kísérletezel. A hullámformák arra utalnak, hogy vagy tiszta gyanta a nyákod, vagy valahol van egy plusz ellenállás, ami folyamatosan meríti a bootstrap kondit. Tehát valami nem stimmel. |
Bejelentkezés
Hirdetés |




Az oszcija a 300 helyett csak 70kHz-ig megy, a DTC-hez nem szabad nyúlni mert elbillen féloldalra az ellenütemű kimenet meg hasonlók. De van egy nagyon jó 7915 stabic-m is, 23V-ig tartja a 15V-ot, majd ha elkezdem emelni a tápot (30V-ról kellett volna működnie) akkor emelkedik a kimenete is, 30V-ról 21V-ot szolgáltat a kimenetén.


. Lágyindító relé kb 8 ohm ellenállással. Mindjárt fényképezek párat. Van belőle 5 készlet azaz 10 mag. Szinte kompletten össze állítható egy táp belőle. 













