Fórum témák
» Több friss téma |
Mielőtt kérdezel, a következő két dolgot ellenőrizd!
I. A helyes tápfeszültségek megléte.
II. A kimeneten van-e egyenfeszültség.
Élesztés.
Köszönöm a választ. A konnektort még nem csekkoltam le, de sajnos az erősítő ugyanazt csinálja akkor is, ha nincs összekötve a pcvel.
Lehúzgáltam a bemeneti vezetékeket és úgy kapcsoltam be, sajnos ugyanúgy szikrázik. Egyyre inkább az van bennem, h mégis az erősítő lesz zárlatos.
Kap tápot a hibás oldal? Nincs-e a nyák megszakadva? Továbbá a bemenet nincs leföldelve?
Hát ha bemenet egy magába szikrázik akkor ott feszültség van.
Semmi esetre nem szabad bedugni oda semmit. Nem tudom, hogy zavar okozhatja-e, vagy ha feszültség van ott akkor lehet a bemeneti ellenállás nem érintkezik vagy esetleg megszakadt. Ilyet még nem is hallottam, hogy egy magába szikrázik a bemenet. :O A hozzászólás módosítva: Feb 10, 2016
Ha van fázisceruzád érintsd meg a bemeneteket vele,nem megfelelő földelés okozhat ilyen problémát.Esetleg műszerrel mérj rá ac állásban (is).A testhez (földhöz) képest nem lehet rajta feszültség.
C117 és C120 kondikat cseréld, lehetőleg low esr típusra (azonos kapacitás, azonos vagy nagyobb fesztűrés). Tegyél be ezekkel párhuzamban egy-egy 330n fóliát, és tegyél egy-egy 100-330n-t a Q117 és Q119 bázis-kollektor közé.
C104 jelölve van a kapcsrajzon, de nincs bent, pedig kell. Nem emlékszem egész pontosan milyen értéket tettem be, talán 47n-t. Ugyanezzel a hibával javítottam egy ugynailyen típust októberben. Azóta rendben megy.
Köszönöm szépen nagyon korrekt válasz.
Jelzek ahogy megoldódott a probléma.
Szia!
Köszi az infót, meg fogom próbálni a dolgot, viszont nem egészen értem az okokat. A C117 és a C120 a +-15V nak a kimeneti puffer kondija elvileg, de mitől ment az tönkre, akkor mikor fel-le csavarták a hangerőt? a +-15V os tápról ráadásul szinte csak az opampok mennek, nagyon terhelve sincs az a táp (ezért sem értem, hogy miért fűt a graetz hídja mint az állat), ha nagyon ki akarják hajtani a végfokot esetleg, akkor sem értem, hogy a +-15V os táp miért károsodna. A C104 tényleg kéne, nem néztem, hogy nincs beépítve. Előre is köszi!
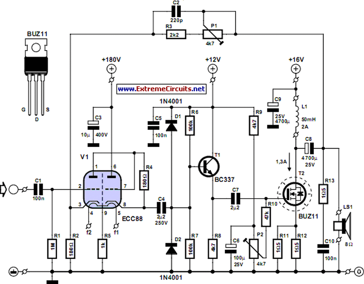
Ebben a kapcsolásban az 50mH induktivitás mit csinál? Feltétlen szükséges az oda? Bővebben: Link
Ha jól látom, az a FET munkaellenállása. Mindenesetre érdekes.
Talán ezen jobban látható.
Esetleg helyettesíteni...? Mennyire kritikus az értéke? Ezt azért kérdem, mert esetleg vasmagra nekilátnék tekerni, csak hát kézzel nem lesz túl tökéletes...
Jól láttam eddíg is, csak kopasz induktivitást nem nagyon szoktak szélessávú, lineáris erősítő munkaellenállásaként használni. De ki tudja.
Ha kézzel tekered, meglehet jobb is lesz, mert kisebb lesz az önkapacitása. A hozzászólás módosítva: Feb 13, 2016
Köszönöm, és mennyire lehet kritikus az induktivitása? Mert ugye az ellenállása viszonylag kicsi lesz, mintha ott se lenne, ha jól gondolom.
A baj az, hogy a tekercsnek reaktanciája van, aminek az értéke frekvencia függő.
Xl = 2πf * L Xl a tekercs reaktanciája ohm -ban, az f frekvencia Hz -ben, az induktitás H ben. Számold ki, hogy mekkora frekvencián mekkora lesz a munkaellenállás értéke. Alapvetően ettől függ a fokozat erősítése, ezzel együtt a hangszóróra jutó feszültség. Egyenáramú szempontból csak a tekercs rézellenállása, ami nem lesz túl nagy.
Egy-két értékkel kiszámoltam a reaktanciát, ha 50mH induktivitást feltételezek.
20Hz-6,28ohm 1000Hz-314ohm 20000Hz-6280ohm Jelenleg amit találtam itthon kis vasmagot, egy teljes sort rátekertem 1mm-es rézből és 5mH-lett, ha ezzel számolok újra akkor minden értéknek a tizedét kapom. Ez akkor mit jelent az erősítés szempontjából, ha esetleg 50 helyett 5mH lenne ez a munkaellenállás? Azt jelenti, hogy elvileg 10X akkora feszültséget engedhet a hangszóróra?
Szia! A feszültségerősítés nem itt dől el. A működését a Single-ended csöves erősítőn keresztül ismerheted meg. Bővebben: Link
A hozzászólás módosítva: Feb 13, 2016
Végül is jobban belegondolva a FET munkaellenállása a fojtó impedanciája és a terhelés párhuzamos kapcsolása. Ettől kezdve cak arra kell ügyelni, hogy a fojtó impedanciájának az alsó határfrekvencián jóval nagyobbnak kell lenni, mint a hangszóró, és a kicsatoló kondenzátor impedanciáinak összege.
Akkor a FET munkaellenállása a hangszóró impedanciája lesz.
Ez egy H osztályú végfok. Az alap tápja ugyanarról a graetz hídról megy mint amiről a +-15V-ot nyeri a kapcsolás. Amikor nagyon meg van hajtva akkor teszi át két tranyó (hátlapon jobb oldalt) a végfokot a másik, nagyobb feszültségű szekunder tekercsről működő tápra.
Az általam javított példányban az előfokokat tápláló stabil táp döglődött, méghozzá a döglődő kondik miatt (az esr értéke a negatív oldalinak nagyon magas volt). A plusz kiegészítéseket a hosszantartó stabil működés érdekében írtam. itt is hozzáteszem, C104 értéke inkább 1nF környéke, ellentétben az előző hozzászólásommal.
Sziasztok! Segítséget kérnék valakinek Sherwood AI-1110-hez kellene rajz . Mindig kiég a bizti a táp után egyik ágában(olyan mintha zárlat lenne) + melegszik egy ellenállás. Köszönöm
Sziasztok.
Akadt egy kis gondom amiben a segitsegetek kellene. Akartam csinalni egy 2.1 erositot 7-8 evvel ezelott, amihez be is vasaroltam annak idejen, de valami miatt abbamaradt a project. Most ujra eloszedtem de sajnos annak idejen nem irtam ra a nyakokra hogy mi-micsoda, es most nem tudom hogy melyik nyak mire valo. Segitenetek beazonositani oket? Csinaltam mindegyikrol kepet. A legutolso kep az erosito, abban biztos vagyok abbol van harom, ez itt a kepen meg ki sincs csomagolva. A hozzászólás módosítva: Feb 16, 2016
Szia az első kép egy alul áteresztő szűrőnek tűnik, a második harmadik hangszóró védő, negyedik ötödik lágy indító a trafóhoz, a hatodik és hetedik a bemeneti és kimeneti panel és talán hidalni is lehet vele a végfokokat, szerintem előerősítő is. A utolsó az erősítő, de feliratozva van minden panel.
A hozzászólás módosítva: Feb 16, 2016
Sziasztok!
Jól gondolom, hogy nem csinálok galibát azzal, ha a csatolt doksiban lévő erősítőben lévő 3db axiális kivitelű 12V-os izzót kicseréltem 1-1db LED+820ohm előtét ellenállásra? A PL701-702 lett egy darab LED+ellenállás, és a PL703 lett szintén 1db LED+ellenállás. A pontos helyét a 15. oldal Vagy a doksi szerint a 23. oldal alján a "H" szekcióban találjátok. Ez egy visszajelző fény volt csak, de mivel kiégett az izzó, ezért az erősítő "computer vezérlésének" visszajelzései hiányosak voltak. Közvetlen része a H egység az F "computer drive" egységnek. Gyakorlatilag annak visszajelző felülete. Bővebben: Link
Sziasztok!
Bár PC tápról és lágyindítóról fogok említést tenni, mégis az erősítős témához passzol a mondanivalóm. A kedvenc 2.1-esem néhanapján leveri a 8A-es kismegszakítót. Elég ritkán, de persze akkor is elég bosszúság az elég távoli kapcsolótábla felkeresése. Már kezdtem volna gyártani a lágyindító panelt, mikor eszembe jutott, hogy ugyan arról az aljzatról gond nélkül megy egy asztali PC hasonló teljesítményadatokkal. Az erősítő 330VA-es transzformátora 2x15000µF kondit tölt a bekapcsolás pillanatában. Gondolom nem én vagyok az egyetlen akinek van a műhely sarkában "majd valamire jó lesz" hibás PC tápja. Már elég sok mindent hasznosítottam ezekből, de most jött a pillanat, hogy kipróbáljam a bekapcsolási áramkorlátozóját. Egy SCK-2R58-as találtam elsőre, ami ilyen paraméterekkel rendelkezik. Már két hete megy rajta keresztül a napi egy-kétszeri erősítő indítás és úgy néz ki tökéletesen ellátja a feladatát. Ha valaki ki szeretné próbálni, a PC-tápban a hálózati betáp és a magas feszültségű pufferek közötti szakaszon keresse az ennek megfelelő alkatrészt. Ajánlom a pufferek kisütését a bontás előtt, mert nagyon csípősek még az utolsó használat után akár hónapokkal is
Gyakorlatilag elég ez a termisztor sorbakötve a primérben a trafó előtt?
Szia!
Épp azt akartam írni, hogy nem egészen értem, de lehet, hogy mégis. Most láttam, hogy a +-15V os tép graetz után van két dióda (D111; D112) ami a +Vsu és -Vsu ra megy megfelelő polaritással, és így valóban a végfok tápja a +-15V os táp graetzről megy ezeken a diódákon keresztül. A két tranyó amit írtál, a Q123 és a Q127 (gondolom) ezeknek a bemenete a kimenet által van ellenütemben vezérelve, elvileg ez "kapcsolja át" a tápot. Ez így érthető is, de az általam javított darab állítólag akkor ment szét mikor volt egy hirtelen hangerő fel-le tekerés, és a fent leírtak alapján sem érthető, hogy ez miért cseszte el a +-15V os kimeneti kondikat, max a graetzre vagy a 4700u-s okra lehetne rossz hatással legalábbis nem értem, hogy a stabil táp kimenetét miért. Mindenesetre köszi az infót!
Bizonyos esetekben elegendő. Ha mások is megpróbálják több tapasztalat gyűlik róla.
Hello.
Kossz a segitseget! A lagyindito jobb oldalan mire valo az a ket csatlakozo? Az aljan levo 4 csatlakozo a 220v ki-be, de a jobb oldalon levokrol fogalmam sincs mi lehet. |
Bejelentkezés
Hirdetés |


















