Fórum témák
» Több friss téma |
Fórum » Sprint-Layout NYÁK-tervező
Alkotó fórumtárs Sprint Layout 6 leírása: sp6_alkoto.pdf
Szervusztok!
Használom néha ezt a programot. Utóbbi időkben elektroncsöves rajzolatokra használom. Az a kérdésem, van-e mód a rajzolatok íves kivitelére? Tehát nem sok helyen "tördelve" a vonalakat, hanem szabályos ívek létrehozására? Hasonlóra gondolok... A hozzászólás módosítva: Feb 16, 2016
Könnyű megoldás nincs.
Tetszőleges méretű szabályos körök darabolgatásával illetve ezeknek a daraboknak egyenesekkel vagy egyéb ívekkel való kapcsolatával bármilyen ív létrehozható. De macerás megcsinálni.
Ráadásul, mint a minta nyákon is látszik, nem is szabályos félkörök a "legömbölyítések"...
Van tudomásod/sotok egyéb, nem túl bonyolult tervező progiról, ami kapható ilyen kialakításra? Vagy ezeket kézi munkával kreálták valamikor? Itt egy NDK megoldás:
Szia!
Simán lehet ilyeneket is csinálni csak csinálni kell egy makro könyvtárat ahol a körívek vannak. Megcsinálod derékszögesre utána meg kicserélgeted a sarok elemeket és már kész is..
Nincs ilyen program (tudtommal). A vonalvezetést -mint kokozo is írja- megoldható, csak macerás.
Nem csak félkörök rajzolhatóak, hanem szinte tetszőleges ívdarabok. Ezek aztán akár másik ívvel, vagy akár egyenesekkel is kombinálható. Azt érdemes átgondolni, valóban indokolt-e az ívesség, vagy csak cicoma. Azt feltételezem, régebben azért alakult ez így ki, mert "csartpak" tekercsekben volt a vezetősáv, amit nehéz volt egyenesen vezetgetni, és könnyű ívesen. A dolgok a kisebb ellenállás irányába szoktak elmozdulni, vélhetően ezért lettek akkor ívesek a vonalak. A hozzászólás módosítva: Feb 16, 2016
Köszönöm mindkettőtöknek a segítséget!
A mutatott nyák már hozza a kívánalmaimat és nem kell egy esetleges, ismeretlen programmal szenvedni, hogy meg tudjam csinálni. Az indokolatlanságát ugyan elfogadom, azonban én szeretnék ilyen harmonikusnak látott vezetősávokkal dolgozni. Hálásan köszi még egyszer! @ kokozo! Ezeket már használod Te is? Gondolom, nem az én kedvemért időztél a kialakításokkal, akkor más is szimpatizál ezzel a megoldással. Analóg, erősítő technikában szeretnék ilyeneket látni a gépemen, kész paneleken... A hozzászólás módosítva: Feb 16, 2016
Idézet: „Nincs ilyen program (tudtommal).” Van ilyen program. topor
Beütöttem a "topor" karaktersorozatot gugliba. Első néhány oldalon semmi ide illő találat. Adnál egy linket hozzá?
Ha lemondunk a nyákterezők néhány praktikus sajátosságáról, akkor a fejlett vektorgrafikus rajzolókkal tetszőleges ívek, görbék rajzolhatóak (pl. Auto CAD, Corel DRAW) A hozzászólás módosítva: Feb 16, 2016
Nekem a topor pcb kifejezésre ez ugrott be
A hozzászólás módosítva: Feb 16, 2016
Szokatlan a szememnek ez a fajta vonalvezetés, de bizonyos esetekben lehet előnye.
Az eagle alapon minden hókuszpókusz nélkül is tudja az íves vonalvezetést .
Van ennek a tervezőnek valami light változata - eagle?
Valami olyan rémlik hogy 5.2-es használható verzió, még magyarosítás is volt hozzá, a mérete 20MB alatt. Nekem mondjuk egyáltalán nem sikerült megbarátkozni vele.
Ne is mond, nekem a PADS tervezőhöz hosszú évek kellettek, már nem nagyon használom, de mindent megoldott, automatikus huzalozást is. Mindenesetre utána nézek ennek, de már nem szeretnék sok-sok időt rááldozni, meglátom.
Ha van valakinek ez az említett progi, megköszönném, ha segítene...
Miben kérsz segítséget Az említett progit használom évek óta.
A hozzászólás módosítva: Feb 17, 2016
Ha lehetséges, egy olyan "lebutított" változat, ahol egy csöves vég/monoblokk megtervezhető azza a szemnek szép íves vonalvezetéssel...?
Bár egyáltalán nem ismerek sok tervező progit, nekem a PADS se volt könnyű falat, főleg azért, mert kb. 20 évvel ezelőtt senki sem volt a környezetemben (net se) aki segíthetett volna a tanulásban...
Írtam privit
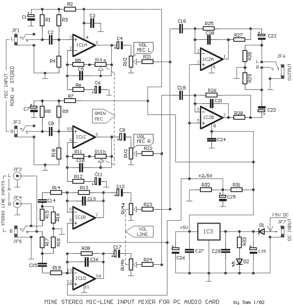
Sziasztok! Tudna valaki segíteni egy nyák tervvel a mellékel rajzhoz, amennyiben ez nem túl nagy kérés? Kisebb rajzokkal már próbálkoztam, de ez meghaladja a képességeimet.
Az alkatrészek értékeit tudod?
Uraim, nincs valakinek egy SSOP28-as terve?
Ha lenne valakinek akkor nem kezdeném el megtervezni. Köszönöm előre is.
Köszi.
Más: lehet valahogy állítani (széthúzni, összenyomni) a kész objektumok méretét? Persze hogy az arányokat meg is tartsa, vagy itt ezt nem lehet?
Uraim, TSOP 48-as terve lenne szükségem.
Van esetleg valakinek készen már ilyen terve? Előre is köszönöm.
Sziasztok! Van egy kapcsolási rajzom, egy keverő kapcsolás. El készítettem hozzá életem első Sprint-Layout paneljét. Megnézné valaki mennyi hiba van benne? Előre is köszönöm. Még egyszer mondom ez az első panel tervem.
Szia! A negatívot a 11-es lábra kösd! Érdemes rátervezni mind az 5 potenciométert, egyszerűbb mint behuzalozni őket.
|
Bejelentkezés
Hirdetés |












Más hiba valóban nincs benne? 