Fórum témák
» Több friss téma |
Elég durva, hogy egy sorozatgyártásra készülő áramkör úgy készül, hogy összedobáljuk, oszt lesz ami lesz. Bár jobban belegondolva amiket szoktam látni gyári készülékekben javításkor, végülis nem meglepő.
Lehet, én is használtam, igaz, nem 230V-ról, hanem kisebb feszültségűt. Már vagy 50 db-ot. A 300W teljesítményű 26 ezerbe kerül. Ennyi pénzért még a pákát sem kapcsolom be. És minden elképzelhető szabványnak megfelel, bevizsgálva, certifikáció, papirok, stb. Ráadásul úgy van megcsinálva, hogy járműre szerelhető, tehát nem esik szét egy fél év múlva. És olyan szép, mint egy remekmű...( Mean Well ) Nekem az a véleményem, hogy aki iparszerűen ebből él, az ne csináljon ilyet, olcsóbb megvenni és beépíteni, meg hozzátenni azokat az áramköröket amikre még szükség van. Tápot csak olyat érdemes csinálni, ami nem kapható a piacon...
Minden kezdet nehéz... hát még a folytatás... Ettől még lehet ebből is jó termék, de addig elég kilátástalan mennyiségű munka kell hozzá... és a végén biztosan kiderül, hogy nem érte meg. De ezzel is lehet tanulni.
Hagyományos rezonánsat nem nagyon láttam gyáriban, szabályozottak vannak inkább, egybe a PFC-vel meg minden kutyafülével. Egy db cél IC, és az csinál mindent, mint pl a TEA.
Valóban, Y1 kondi lemaradt, valószínűleg kettős szigetelésű lesz. Y1-et meg pótolom, köszi a figyelmeztetést, gondoltam rá, de elmaradt valahogy a tesztek alatt.
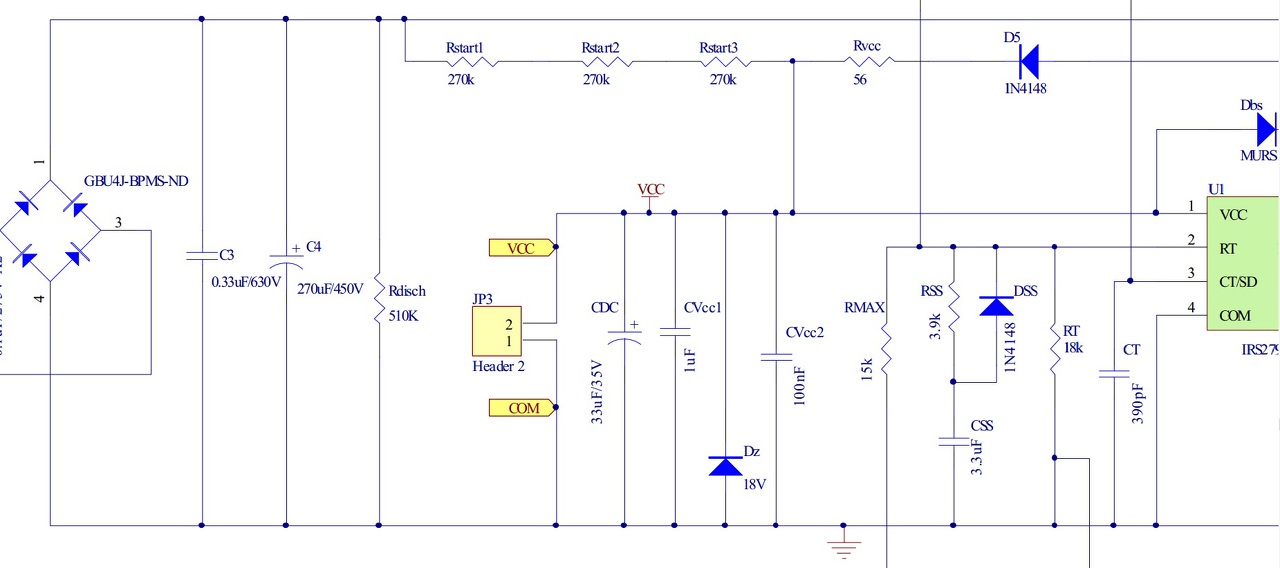
A kényes IRS IC-n kívül minden van hozzá, ami nagy tételben a TME-nél: Ennyi... Ez az oka a fejlesztésnek...na meg a hobbi és az élvezet. ![]() Szerk.: Tanulásról nem is beszélve! ![]() Drasztikusan csökkentettem a softstart frekit 400-ról 150-re(vas miatt)...lehet kisebb lépcsővel kellene próbálkozni, a rendes nyákról nem is beszélve. A hozzászólás módosítva: Feb 23, 2016
Ez úgy készül, hogy sokat ráköltök, mert hobbi és engem is érdekel az IC...
Szerencsére a sok száz darabot nem nekem kell csinálnom majd, csak megy működő jót. A hozzászólás módosítva: Feb 23, 2016
Szóba került itt sorozatban gyártott táp prototípusának készítése is. Felmerült bennem, hogy vajon manapság egy PFC nélküli tápra egyáltalán megadnák a szükséges engedélyeket? Létezik még teljesítményhatár, (vagy bármilyen "kiskapu") ami alatt nem kell PFC-vel foglakozni? Pl. egy kompaktfénycsőben nem nagyon fér el egy PFC.
A hozzászólás módosítva: Feb 24, 2016
70W alatt nem kell PFC, sőt az aktív PFC többet árt mint használ alacsony terhelés mellett.
Te tényleg azt gondolod, hogy Magyarországon bármilyen esélye van kereskedelmi forgalomba hozni itt gyártott tápegységet? PFC-set, vagy a nélkülit? A kutya sem venné meg, olyan drága lenne...
Szerintem te is olvasod a fórumot, nem?. Nem én készítek sorozatgyártásra tápot.
Van passzív pfc is. a sorozat gyártást nem csak úgy lehet elképzelni hogy majd a boltba árulják hanem egy xy cégnek van 100 kész valami kütyüje és abba kell egy másik táp esetleg a berendezés teljesen új de belső használatra.
Igen, csak nem címezted a hozzászólásodat...
RT-n mekkora fesz mérhető amikor nem indul? Előfordulhat, hogy túl nagy a kapacitása a kondinak a VCC-n és lassan töltődik fel a kondi.
Nem említettem a működési elvét a PFC-nek. Úgyis a végeredmény ami számít, azaz a "power factor" vagy felharmonikus tartalom (vagy ha úgy tetszik torzítás)... hogy ezt milyen technikával érjük el, az inkább a követelmények, az anyagiak, a fizikai méret, alapján dől el.
Adott esetben egy belső használatra, vagy kész berendezésbe szánt táp is lehet olcsó tápmodulból, ami már gyárilag megfelel minden szabványnak. Tehát ahogy katt írta, anyagilag bármely (de főleg keleti) tömeggyártással esélytelen versenyezni. Talán meglevő, és egyébként értéktelennek számító raktárkészletek felhasználása, és hasonlók indokolhatnak saját gyártást. Ha minden alkatrészt megveszünk a táphoz, az máris többe kerül, mint egy kész és minden szempontból jó tápegység. Sok egyéb mellett ezért szól ez az oldal hobbiról. Hobbiból olyasmit is megépítünk, ami anyagi szempontból nem éri meg, a lényeg az alkotás öröme, a saját ötlet megvalósítása, az az érzés , hogy "igen meg tudom csinálni, amit sokan mások nem", vagy hogy tudok olyasmit is csinálni, amit nem lehet a boltban megvenni, vagy mondjuk a tanulás, a felfedezés öröméért. Van aki pusztítani szeret, de akik itt vannak azok inkább építeni szeretnek, és megjavítani a dolgokat. Szerintem ez hasonló dolog mint a művészet, csak amolyan "kocka módra"
Még kisebbet is választottam, mint a gyári AN-1160 ajánlása, csak 10µF-ot, 830k-val tölti(kép).
Ez lenne a gond? Kipróbáltam sima 1µF-dal is, meg 2x120k-val, de úgy sem indult, csak bizonytalanul. Ennek a gyári rajznak nem az lenne a lényege, hogy már teljesen feltöltöttek legyenek a primer pufferek, mire az IC beindul? A hozzászólás módosítva: Feb 25, 2016
Nem az nem, de az RT-n lévő megoldás már bőven túl van méretezve.
Ezek az értékek, itt a legújabb excel tábla:
Ha tovább folytatjátok a nyilvános "egymás szidalmazását" kénytelenek leszünk keményebb eszközökkel élni! Ha bajotok van egymással, azt rendezzétek privátban, senki nem kíváncsi a személyeskedésetekre. Tessék már észrevenni, hogy ez egy szakmai fórum, nem pedig óvoda!
Hát excel-em az nincs, így nem tudok ezzel mit kezdeni.
Rt-n üzemben 2Vdc, ha nem indul, akkor 0,27V.
Az openoffice 4.1.2 telepítője elérhető a neten, 131MB, kb. ugyanazt tudja mint a microsoft office programcsomagja, és még magyar is.
Itt egy (bútor)gyári rezonáns táp, 150 Watt halogén izzóknak. Nem tudom, miért kell ilyen egy közönséges trafó helyett, talán a kisebb súlya miatt. Ráadásul egyenáramu, szinkron egyenirányítőval.
Ami az apropó, hogy rossz és nem boldogulok vele. A meghajtó tranyók mentek el, de csere után is csak 4-5 Voltot ad le. Minden védelmet kiszedtem, csak a Skori oldalán levő alap kapcsolás maradt, de nem változik semmi. Lenne ötletetek?
Akkor próbaképpen tedd fel oda az általad mutatott kapcsolás értékeit, amik doksi szerint is korrektnek tűnnek. Azért nem indul, mert sleep módban marad az IC szerintem.
Ge Lee Az valami borzalom, van ofíszom csak nincs feltelepítve, a műhelygépben meg hibás az SSD, írni nem nagyon lehet hiba nélkül.
Szia, igen, rátettem egy halogént, de csak pislákol. A bemeneten kb 290 VDC van. Összes védődiódát kiemeltem, félhidas kondikat cseréltem, NTC-t rövidre zártam. A szekundert is megnéztem két Schottkyval, kondival, de ugyanaz.
A hozzászólás módosítva: Feb 25, 2016
Miből gondolod, hogy szinkron egyenirányítós rendszerű?
Próbálj rátenni egy 50 wattos halogént a DC kimenetre és egy másikat ( ha egy tekercses) a szekunder tekercsre direktben.
Nem értem minek használsz zvs kondit.
Ha a táblázatba csak ugy beirod megváltoztatja a számított holt időt ezáltal a holt időt beállító kondit.
Hát igen, 150 Wattnál már érdemes szinkron egyenirányítót használni, ebbn 2 db IRFZ48N van.
Itt van utalás 123. oldal: Bővebben: Link Egyre jobb, 50 Wattos lámpával 7,5 Volt (az előbb csak 35 Wattos volt), ha direkt a tekercsre teszem a lámpát, akkor a DC kimeneten már majdnem 10 Voltot mérek A hozzászólás módosítva: Feb 25, 2016
Jó, hát csak azért kérdeztem, hogy tényleg az e...
Ezek szerint ott nem stimmel valami.. akkor menjen a tápod vegyesben, ha meg tudod oldani, ill. ha nem találod meg a hibát. |
Bejelentkezés
Hirdetés |
















