Fórum témák
» Több friss téma |
Kérdés az, hogy a gate-kör frekije és az Ls-Crez hogy jön össze.
Próbáld meg sokkal nagyobb terheléssel is, ellenőrizve az alsó fet hőfokát. Ha meg tudod oldani, menet közben akaszd ki a diacot leállításig.
A diacot kicseréltem azóta, nem változott, megpróbálom kikötni indítás után.
Ez van az alsó fet gate-je és a gnd közt. 5V és 5us/osztás. Az az érdekes, hogy ezek szerint egy 30V-os jel van itt, de a szinusz miért nem veri be a fejét 15,6V-nál, a zenerek miatt? Pedig kalibrált állásban van a szkópom. Bocsi a rossz kép miatt, de a telefonom fókusza vaku nélkül pocsék, a szkópot meg mégsem vakuzhatom. Próbáltam rálépni a felső fet gate-jére, de leesett a freki és elkezdett sípolni a táp. A hozzászólás módosítva: Márc 5, 2016
A kompakt fénycsövekben van olyan kis gyűrű mag ami jó ide gate trafónak, a kapcsolásuk is hasonló.
Ez is abból van, több darabbal is próbáltam.
A diac cserével ne foglalkozz, mert ha megindul, csak addig kell.
Az a 30 volt tényleg nem okés...jók a zenerek?
A tranyós meghajtást inkább a fetek közvetlen közelébe tenném.
Közel lenne az öcsipanel a fetekhez.
Kipróbáltam közvetlen közel, úgy túl tökéletes a jel, kell néhány nH. A hozzászólás módosítva: Márc 6, 2016
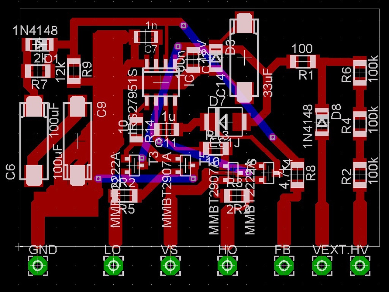
Közzéteszem az "elkezdett" projekt file-okat az öcsinyákról.
Nagyjából belepakolgattam az alkatrészeket, akinek szimpatikus, megcsinálhatja. Esetleg közzéteheti, ha kész vele, mert nálam ma nincs ihlet... ![]() Eagle4.11E-vel készült, a sima 4.11 nem biztos, hogy nyitja. Újabb verzióval megy. A hozzászólás módosítva: Márc 6, 2016
A tranyók fogják hajtani a feteket, azokat én odatenném közvetlenül a tüskesorhoz. Hogy azoktól az IC messzebb van az lényegtelen, ott kisebb áram fog folyni. A panel meg közvetlenül odaforrasztható a fetek elé. Azzal csak annyi baj lesz, hogy ha fetet kell cserélni nem férsz oda a csavarhúzóval.
Azt hiszem, lassan bepöccenek a sok eredménytelen kisérletezéstől
. Az IRS27951 el vezérelt tápom működik, csak az az egy hibája, hogy gyúl meg a trafó. Skori véleményén elgondolkodtam, és utánna is számoltam, és előzőleg ahogy meg volt tekerve (ETD39, N97vasmag: 27 szál * 0,2 átérőjű dróttal 18menet a primér, és 32 szál * 0,2, 10 menet a szekundér 100kHz körül működött), az marha kevésnek bizonyult 1mm^2 keresztmetszet, amit újra is tekertem 2mm^2 keresztmetszetre, és a végeredmény kissebb feszültségesés, de most még hamarabb kezd el forrósodni. Mondhatnám, hogy a drót jobban melegenik mint a mag. Amióta az IGBT et lecseréltem fetekre nincs gond, teljesen hidegek. Próbáltam ventillátorral is hűteni a trafót de nem vált be úgy se. Rámértem egy k szondával is, és kb. 5 perc alatt elértem a 120 Celsius fokot, és akkor lekapcsoltam. Fizikailag a teljes 164uH, valamint 20uH szórt induktivitásom megeggyezik azzal amit a lorylaci excel táblázata kiszámolt. Hol lehet a gond? Kevés a menetszám? Előre is köszönöm válaszotokat. Üdv. Róbert
Hever kb. 2 éve egy ilyen a fiókomban, kaptam hogy bontsam szét mert rossz. Nem bontottam szét hanem megjavítottam, meg a lecsiszolt IC feliratok ellenére visszarajzoltam. 12V-ból csinál 230V négyszöget, a szekunder fesz állítható, van rajta egy lassú szabályozás is, meg túláram esetén lekapcsol. Figyelmeztet vinnyogással az alacsony akkufeszre, majd ha az még tovább csökken akkor lekapcsol.
Ha érdekel benneteket akkor kulturált formába hozom, meg írok pár sort a működéséről egy cikk formájában, persze nem egyik napról a másikra. A nyák fóliaoldalát beszkenneltem, így átrajzolható, és akár eredeti formájában is után építhető. Most már ez lesz a szkópom hordozható tápja, nem az amit eredetileg terveztem.
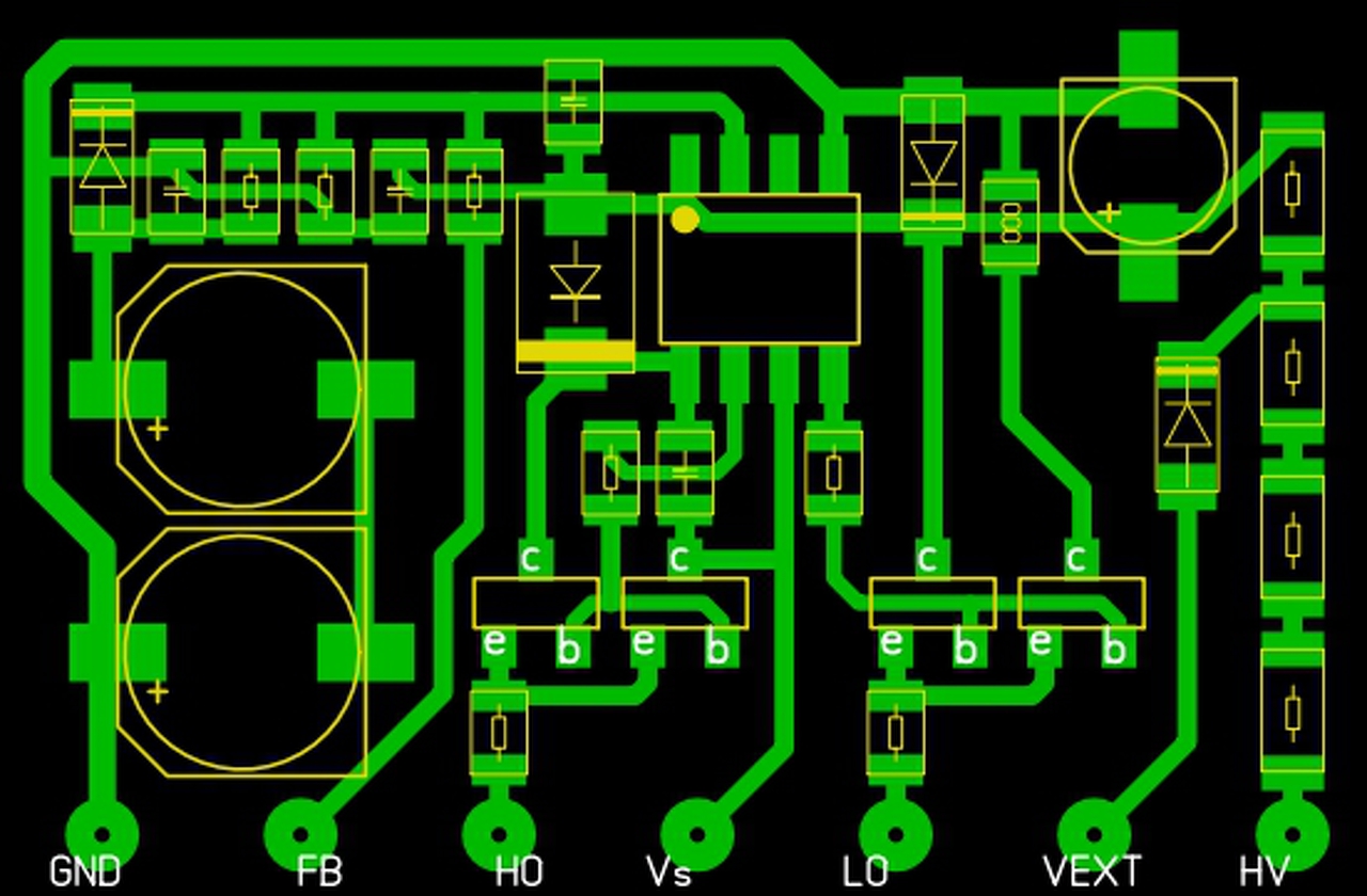
Már kész is, úgy csináltam, mielőtt olvastam volna.
Írtam, hogy csak bedobáltam az alkatrészeket. Íme: (van benne 4 átkötés, de erre futotta, túl bonyolult lenne átkötés nélkül.) Akinek szimpatikus, megcsinálhatja. Pár feleslegesnek vélt alkatrészt levettem. Ja és ha fetet kell cserélni, akkor IC-t is. A hozzászólás módosítva: Márc 7, 2016
Én is megrajzoltam unalmamban...
Köszi!
Egész jó átkötés nélkül(leszámítva 000-t), attól eltekintve, hogy a 3.láb(Ct) nincs bekötve, a sorrend meg nem GND-LO-VS-HO. A hozzászólás módosítva: Márc 7, 2016
Szia.
Nem lehet azzal trükközgetni széles határok között, hogy felviszem a frekit, cserébe alacsonyan hagyhatom az indukciót, így rövidebb dróttal is beérem, jut majd hely a többinek. A drótkonfig maradjon ugyan ez, de vidd le 70khz-re, és tekerj 25 menet primert. Aztán ügyesen, hogy a megfelelő szigeteléssel ne kelljen spórolni, magyarul beleférsz -e keretbe...
Szia!
Próbálj meg 0.05-ös Litzét beszerezni, az a tuti az örvényáramok miatt. Vagy 0.1-esből legalább...ha van, összesodorsz sokat és leteszteled mit mutat. Jobb ötletem nincs.
Ott valami más baj van. A hegesztőmben 0,8-asból vannak a primerek és 2-esből a szekunderek, és azzal sincs baj, pedig ott 100A körül folyik. Mondjuk az csak 40kHz-en megy.
Szia!
Igen a sorrendet megváltoztattam, de a főpanel úgysincs még, ezért azt kell úgy kialakítani, hogy jó legyen. A 3. láboról valóban lemaradt az 1n, de visítva elfér az IC és a fölötte futó GND között. Utólag szoktam beírni az alkatrészek értékeit, és akkor kiderülnek az ilyen hiányosságok... A hozzászólás módosítva: Márc 7, 2016
Ezzel a sorrenddel a főnyákon lesznek átkötések, hacsak nem jön össze valahogy - ezt még nem vizsgáltam meg.
Csak egy ötlet volt, egy próbát megér, ha nincs jobb...
A szórási induktivitást én keveslem.
[off]Inkább átkötések legyenek, mint távolságok meg hurkok. Nem?
Egyébként sokkal jobb nyákot lehet tervezni két oldalra, átkötések helyett viákkal. Miért kínlódsz egyoldalon, meg öcsipanellel...? [/off]
Kösz fiúk a hozzászólásokat. Valami rendellenesség van valóban, de nem jövök rá, hogy mi. Ami a legfurcsább dolog számomra, hogy forrósodott olyan drót is a trafón ami be se volt kötve terhelésre (nem volt a trafó lába befforasztva a nyákra). A +/- 15V, valamint egy 12V szekundér 1db 0,6 ámérőjű dróból tekercseltem.
Pár szó a trafóról: ETD39 amit próbáltam úgy 3C90, mint N97 magokkal. Utoljára prímérnek tekertem 7 szál 0,6 drótból 21 menetet, és szekundérnek 12 menet 8 szálból ugyancsak 0,6os drótból. A teljes induktivitás 164uH, mig a szórt 19,7uH (mértem LCM3 al) és az értékek megfelelnek az excel táblázatban számolt értékeknek. Mi több a minim frekvenciát, ami 66kHz re számolódott felvittem 100kHz re (nem köttem rá szabályzást, potméterből változtatom a frekit) Ami viszont feltünt nekem az AN1160 ban mintázott tápegységnél, ott nagyobb magot használnak ETD49 et, és a prímérnek tekernek 36 menetet, és a 24V szekundérnek 4 menetet, a n=9 menetarányból. Remélem valahogy összejön.
Nem lehet, hogy azért forrósodott valami drót, mert menetzárlat van és amiatt forrósodik más is?
Elkészült. Vannak benne átkötések, de nem fúrtam.
![]() A nyákot magam gyártom. Egyoldalas játszik... A hozzászólás módosítva: Márc 7, 2016
Bekötöttem viszonylag hosszú dróttal.
Szörnyűek a Gate jelek STW47N60C3-al...(5V,5us,2us)
De végülis akkor most mi a baj? Változtatható a freki, és alacsonyan is ugyan úgy melegszik? (mert azt írtad, hogy felviszed 100-ra, az oké, de minek? ). A példában szereplő AN1160-ban 36 kanyar P-van, akkor te a kissebbel miért csak tizen-akárhányakkal akarod megcsinálni? Így nem lesz jó. Tehát logikus és fordítottan arányos: mennél nagyobb a mag, annál kevesebb menet kell rá, jelen esetben akkor neked is elkéne vagy 35-40 menet /ha Ae majdnem fele akkora, mint az ETD49/
Lassan ez már számomra schi fi.
Akkor vázolom dióhéjban az egészet. Laci excel táblázatával párhuzamosan kiszámoltam papíron is a rezgőkör értékeit egy konkrét esetre: 100V/8A szeretnék kérni a tápegységemtől. A eredmények (induktivitások, rezonáns kondi értéke) egyformák is voltak a menetszámokig. A Laci táblázatában kb. fele menetszám jött ki mint ahogyan az AN1160 ajánlotta. Meg is tekertem a Laci táblázata alapján, és hoppá, stimmeltek az induktivitások. A szórt egyből jó lett (2 uH eltérés volt), a teljes induktivitást pedig beállítottam egy 0,2mm légréssel. Működött is a táp, a feszültségek is jók voltak, csak nagyon melegedett a trafó. Aztán jöttek a kísérletek, módosítások folyamata, kissebb, nagyobb frekvencia tartomány, vastagabb drót, de semmi javulás. Ma délután, fogtam magam, és megtekertem a trafót az AN1160 képletével: Np=(Vin min* Dmax/2*B*Ae*Fmin)*10 kijött eredménynek 38 menet prímér és 23 menet szekundér és most láss csodát: nem jönnek össze az induktivitások, ami várható is volt. A régi légréssel a teljes induktivitásom 550uH lett, a szórt pedig 98uH. Ha széthuzom a két magot, hogy legyen köztük kb 1.5mm akkor a teljes induktivitás leesik 130uH re, amennyi kellene, hogy legyen, de a szórt még mindig 78uH-n van. Lehet átfedés kell a prímér és a szekundér között, amit azért nem szeretnék biztonsági okok miatt. Mi volna a megoldás? A hozzászólás módosítva: Márc 7, 2016
Ezen mi a szörnyű?
Sziasztok!
Lenne egy olyan kérdésem, hogy valaki tud-e olyan kapcsolást, esetleg épített-e már ami 3-3.5V és kb 5-10A-t tud.(ledeknek kellene táp). Ha valaki tud ilyet és megosztaná velem azt megköszönném! (ha lehet kis méretbe kellene). Köszönöm! A hozzászólás módosítva: Márc 7, 2016
|
Bejelentkezés
Hirdetés |








. 












