Fórum témák

» Több friss téma
Fórum » Erősítőhöz való hangsugárzó védelem (koppanásgátló)
Lapozás: OK   151 / 196
(#) granpa válasza krisz69 hozzászólására (») Feb 26, 2016 /
 
A HE Store-ban olcsóbb, ha netán Pesten jársz.
(#) Alkotó válasza granpa hozzászólására (») Feb 26, 2016 /
 
Arra tippelek, komplett védelmet rendel ennyiért, panellel és alkatrészekkel együtt (talán még valamilyen relé is lesz benne).
(#) Alkotó válasza granpa hozzászólására (») Feb 26, 2016 /
 
Hirtelen rá is néztem mi a kínálat: kompletten ilyen és ha csak az IC-kellene akkor az ennyi.
A hozzászólás módosítva: Feb 26, 2016
(#) granpa válasza Alkotó hozzászólására (») Feb 26, 2016 /
 
Én ilyen oldalakat nem is ismerek, de érdekes a különbség $/Ft.
(#) Helios hozzászólása Márc 11, 2016 /
 
Sziasztok. Megépitettem a Skori féle védelmet, rá integrálva a tápegység paneljére. De nem akar működni. A kapcsolás és a NYÁK terv ITT elérhető. Ráadásul hamarabb behúz a védelem reléje, mint maga a lágyinditó... Ha tud valaki segitsen. Előre is köszönöm.
(#) orcika70 válasza Helios hozzászólására (») Márc 11, 2016 /
 
A T1-T2-T3/ T4-T5-T6 tranzisztor beültetését szerintem ellenőrizd le, mert én úgy látom hogy el kell őket forgatni 180°-ok.
(#) hotib válasza orcika70 hozzászólására (») Márc 11, 2016 /
 
Számomra úgy tűnik, csak a T2 és T5 van 180°-kal elfordítva.
(#) Helios válasza hotib hozzászólására (») Márc 11, 2016 /
 
Értem. Csinálok egy másik tervet, át kell variálnom az alkatrészeket. Ha készen vagyok és ide beteszem, le ellenörzitek?
(#) hotib válasza Helios hozzászólására (») Márc 11, 2016 /
 
De mielőtt...
Konkrétan milyen tranzisztorok ezek? (T1-T6)

Bocs, figyelmetlen vagyok, látom. Ezek szerint T2 és T5 valószínűleg fordítva vannak.
A hozzászólás módosítva: Márc 11, 2016
(#) Helios válasza hotib hozzászólására (») Márc 11, 2016 /
 
T1,2,4,5 - BC546
T3,6,7,9 - BC556
T8 - IRF9540
(#) hotib válasza Helios hozzászólására (») Márc 11, 2016 /
 
Engem is megkevert, hogy mind a 6 tranzisztor esetén konzekvensen fel van cserélve az E és C láb. Érdekes, hogy a nyák terven T9-nek jelöltnél (egyébként T7) pedig jó. A FET is jó, revidiálom amit előbb írtam, T1-T6 mindegyikét 180°-kal elforgatva kell beültetni. Orcika70 meglátása volt helyes.

Évek óta használom ezt a védelmet, elsőre, és azóta is jól működik. Egyszer már be kellett avatkoznia; szerencsére megvédte a hangszórókat.
(#) Helios válasza hotib hozzászólására (») Márc 11, 2016 /
 
Alkotó paneltervéről ollóztam össze, ugyan azt a lábkiosztást használom mint ami a rajzon van.
(#) orcika70 válasza Helios hozzászólására (») Márc 11, 2016 /
 
R2-C2/T1B -T2E közösíteni, R4-C4/T5E-T4B szintúgy.
(#) hotib válasza Helios hozzászólására (») Márc 11, 2016 /
 
Igen, csak Alkotó tervében MPSA42 és MPSA92 tranzisztorokat használt, aminek a lábkiosztása 180°-kal eltér az általad használt BC546, 556-tól.
(#) Helios válasza orcika70 hozzászólására (») Márc 11, 2016 /
 
Javitottam, más hiba nincs?
(#) Helios válasza hotib hozzászólására (») Márc 11, 2016 /
 
Tehát akkor csak meg kell fordigatnom a tranzisztorokat ha jól értem.
(#) hotib válasza Helios hozzászólására (») Márc 11, 2016 /
 
Jól érted, a BC-ket 180°-kal el kell forgatni a panelterven jelölthöz képest.
A sokadik terven még a T3 és T6 emittere is a levegőben lóg... Azokat össze kell kötni T1, illetve T4 kollektorával.

Mod.: te is nézd át még néhányszor, mert lehet mi sem találunk meg mindent.
A hozzászólás módosítva: Márc 11, 2016
(#) Helios válasza hotib hozzászólására (») Márc 11, 2016 /
 
Az előző rajzon már javitottam.
(#) Alkotó válasza Helios hozzászólására (») Márc 11, 2016 /
 
Én is készítettem terveket ehhez a védelemhez. Kedved szerint abból is meríthetsz.
A BC és az MPSA tranyók lábkiosztása eltérő, nem mindegy melyik helyre mit tervezel tenni.
(#) nandika76 hozzászólása Márc 11, 2016 /
 
Sziasztok a skori féle koppanás védelem Alkotó által tervezet panelről kérnék egy layout-os filét ha van valakinek mert nekem csak pdf ben van meg és egy kicsit nagyobbak a reléim át szeretném tervezni a panelt.
Köszönöm szépen előre is.
A kétpaneles verzió kellene ha lehet.
(#) Helios válasza Alkotó hozzászólására (») Márc 11, 2016 /
 
Átültettem az egészet egy uj panelre és üzemel, egy 2 éves 1,5V-os elem feszültségére leold... Igaz, C5 helyére csak 47µF-os kondim van csak, de üzemel. Már csak a piros LED piszkálja a csőröm, Mert még a táp töltve van, addig világit...
(#) Alkotó válasza nandika76 hozzászólására (») Márc 11, 2016 /
 
Én munkafájlokat nem adok ki. A pdf minden amatőr gyártáshoz alkalmas.
Ha relé más, és kétpanelest építesz, akkor csak a relé-panelt kell lerajzolnod -éppen ez volt a cél-, vagy akár annak nem is kell panel, mert be is forraszthatod a relére a vezetékeket (de azért panellel szakosabban néz ki).
(#) zenebolond válasza nandika76 hozzászólására (») Márc 12, 2016 /
 
Parancsolj.

A fájlmelléklet felhasználói kérésre törölve.
A hozzászólás módosítva: Máj 27, 2020
Moderátor által szerkesztve
(#) Alkotó válasza zenebolond hozzászólására (») Márc 12, 2016 /
 
A hangszóró csatlakozásnál riasztóan közel kanyarog a két csatorna.
Az R3 legyen minél közelebb a reléhez, hogy ne a teljes jel kanyarogjon a panelon.
A hozzászólás módosítva: Márc 12, 2016
(#) tothbela hozzászólása Márc 13, 2016 /
 
Sziasztok. Egy basszuskombó javítás/update folyik. Hangsugárzó védelemre lenne szükségem, ám a probléma a következő. 8 ohmos (5,4 ohm DC) hangszórók mennek 2X60 V-ról üzemelő erősítőről, ami üzemszerűen erős túlvezérlésbe van küldve. Eredetileg nincs benne védelem. A hangszórók igaz hogy 350/700 Wattosak, de el tudtak szállni 20 volt folyamatos 50Hz-től 5 perc alatt. Most egy konstrkciós hiba miatt kiült a DC a kimenetre, ami megint vitte a két Eminence Gamma 10-eket. Ezek azért 30000 pénzbe fájtak darabonként.
Egy Skori féle védelem korábban volt benne, aminek a DC küszöbe, már 10V felé lett állítva, az aluláteresztője pedig háromszoros mennyiségű kondit kapott, de zenészünk alkalmanként így is megkattogtatta a relét. Zenésztársa a végén kivette belőle a korábban beszerelt védelmet. Crowbar áramkör volt eszembe, de inkább kattogjon a relé, minthogy fellépéskor némaság legyen. Ez a basszeros egy gyilkos. olyan jeleket képes generálni, hogy nem sikerült torzítás nélkül rögzíteni a játékát, így kénytelenek voltunk bemikrofonozni. Relékattogás ellen van egy szubfilterem, ami az effektkörbe beiktatható. Ez így az elő- és a végerősítő közé kerül. Ez egy 24 dB/okt. meredekségű aktív felüláteresztő szűrő, ami 1-100 Hz között hangolható. A töréspontot 5 Hz felé állítva már nem kattog a relé semmilyen csattogtatás esetén sem, csak panaszkodik a basszeros, hogy (elment az attack). A hangképbe beletartozik mindenféle tranziens viselkedés. Legfeljebb kap kimenőkondenzátort.
(#) krisz69 válasza tothbela hozzászólására (») Márc 13, 2016 /
 
Én koppanás gátlos dc védelemből. Upc 1237 eset használok ráadásúl gyárit. Tökéletesen bevált . Mindenhol eddig.
(#) steelbird válasza tothbela hozzászólására (») Márc 13, 2016 /
 
Szia.
Át kellene nézni tüzetesen azt az erősítőt. Az, hogy basszgitárról megy, még nem hozza magával törvényszerűen azt, hogy folyamatosan kiüljön a kimenet egyenfeszültségre.
Vagy a végfok, vagy az előfok nagy jelnél kiül, először azt kellene kideríteni, hogy melyik.
A túl nagy értékű csatoló kondi, vagy visszacsatoló köri elkó ilyen esetben, ha elbillenésről van szó, nem előny, hanem hátrány.
A védelemnél pedig meg kellene próbálni a bemeneti integráló tagot 20mp -re, vagy esetleg még többre állítani.
(#) tothbela válasza steelbird hozzászólására (») Márc 13, 2016 /
 
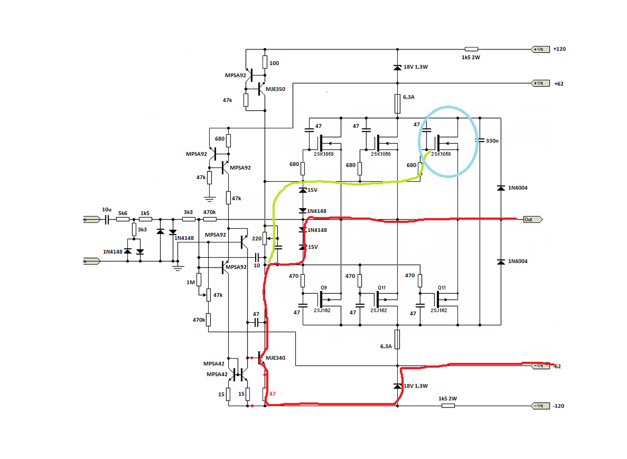
Ez a kiülés nem visszatérő volt, eggyszeri alkalommal történt. Az ok az volt, hogy kontaktos volt a negatív táp biztosítékja. A piros vonal mutatja, merre folyt a negatív oldali áram. A kis MJE tranyó pedig nem volt éramkorlátozva, amiért túlterhelődött néhány alkatrész. Ez rántotta be a zöld vonal mentén az egyik mosfet gate-jét, amiért az átütött és elkezdett vezetni. Nem volt rögtön zárlat, mert a pozitív oldali bizti nem durrant el, viszont elég volt a hangszórók halálához.
(#) orcika70 válasza nandika76 hozzászólására (») Márc 13, 2016 /
 
Háttér képként beillesztve, átrajzolod a neked megfelelő reléhez.
(#) nandika76 válasza orcika70 hozzászólására (») Márc 13, 2016 /
 
Köszi szépen megoldottam
Következő: »»   151 / 196
Bejelentkezés

Belépés

Hirdetés
XDT.hu
Az oldalon sütiket használunk a helyes működéshez. Bővebb információt az adatvédelmi szabályzatban olvashatsz. Megértettem