Fórum témák
» Több friss téma |
Fórum » Keverőpult építése, javítása
A passzív szabályzó csökkenti a jelszintet, ezért akkor célszerűen elé nem egy jelkövető, hanem egy előerősítő fokozat kell.
Sikerült megcsinálni teljesen a 4-es csatornát. A fadernél nem érintkezett az a vezeték ami a testre megy. Szerencsére emiatt már nem kellett szétszednem, a potik felülről könnyen cserélhetőek.
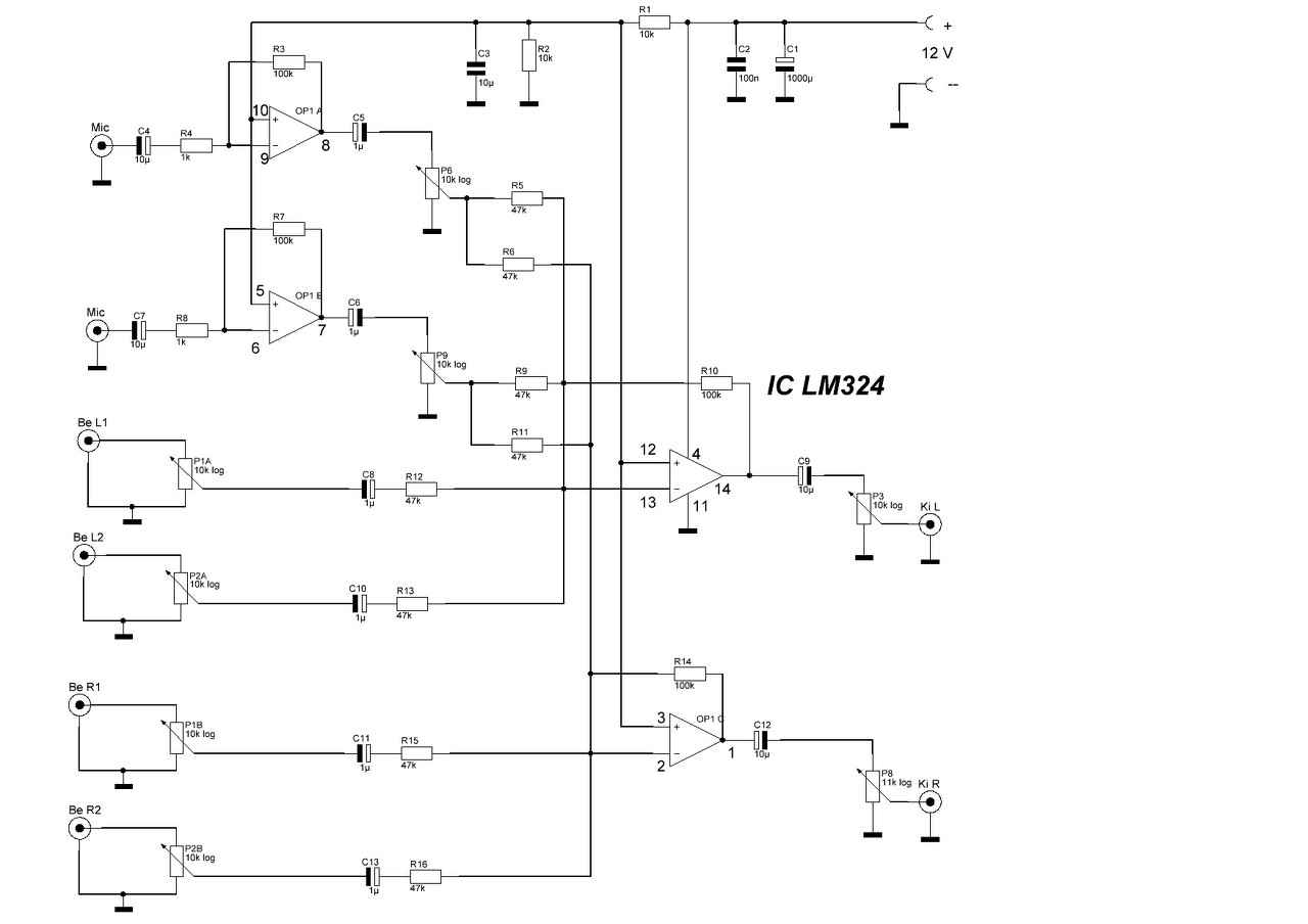
Sziasztok. Megépítettem a képen látható keverőt. Sajnos nem működik. Megmértem az IC lábain a feszültségeket a 11-es negatív lábhoz képest. Semmi nincs rádugva csak a táp. Ha valaki megnézné, hátha neki mondanak valamit a feszértékek, és lát benne hibát. 1-11, 2-2,071, 3-6,14, 4-12.27, 5-6,14, 6-6,14, 7- 6,14, 8-6,14, 9-6,14, 10-6,14, 12-6,14, 13-2,079, 14-11. A mikrofon bemeneteket nem próbáltam, csak a vonali bemeneteket.
A hozzászólás módosítva: Márc 24, 2016
Mit jelent az, hogy nem működik? Pl. túl halkan szól, nem szól egyáltalán?
Esetleg képet tudnál felrakni az elkészített panelról?
Milyen tápot használtál? Szerintem az IC táplására szimmetrikus feszültséget előállító tápegység kellene.
Nem ad ki jelet, sem zaj, sem hang. Itt vannak a képek
12 volt 1 Amper dugasztáp. A szimetrikus feszültséget nem az R1, R2 osztó álítja elő?
A kapcsolásnak elvileg működnie kell, én úgy gondolom.
A kapcsolás jó, működnie kellene.
Az IC 11-es lába megkapja a GND-t? Mintha ott folytonossági hiány lenne.
A két üresen hagyott lyuk a C3 helye? Szerintem az a kondi kellene bele.
Az IC 11-es lábához mértem a feszültségeket.
Abban tudna valaki segíteni, hogy egy PC-re telepített hanggenerátor programmal, e keverőt rákötve az fülalgató kimenetre végig tudom mérni a jelutakat? Amennyiben igen akkor kaphatnák abban is segítséget, hogy milyen frekvencián, és milyen jellel tegyem?
Teljesen mindegy, milyen frekvenciával követed végig, csak hallható tartományban legyen. Ha nem oszcilloszkóppal, vagy millivolt mérővel követed a jel útját, hanem fülelve, akkor valahol 1kHz környékén javaslom a mérőjelet és szinusz jel legyen.
Generálni tudok én is neked, milyet kérsz?
Köszi a választ. Kezdő vagyok az elektronikában. Még soha nem használtam jelgenerátort, csak egy ötlet volt. A kérdésedet nem értem pontosan. Ha ráteszem a vonali bemenetre a jelet mekkora legyen a bemeneti jelfeszültség, és milyen változást kellene látnom a potméter, illetve az erősítő után?
A gépen feltolhatod maximumra a hangerőt, de ne a fejhallgató kimenetről vedd le a jelet, hanem a line kimenetről.
A potméter egy osztó. Ott annyit látsz majd a csúszkán, amennyire leosztod vele. Ha max -ra ráadod, akkor ugyanakkora jel megy el róla, mint amennyit rávezetsz. Az IC bemenetein nem fogsz jelet látni, a kimeneten pedig kb 2x akkora jel lesz, mint amekkora a poti csúszkáján van. A hozzászólás módosítva: Márc 25, 2016
Köszönöm a segítséget. Megpróbálom ezzel kideríteni mi a baja a keverőmnek.
Ok.
Ha kell, teszek fel mp3 -ban mérőjelet.
Biztosan megfelel. Azt hiszem. Időtartam? Hát..... Rád bízom.
A hozzászólás módosítva: Márc 25, 2016
Nem tudtam csatolni, mert nagyobb a mérete a megengedettnél, elküldtem fájlküldővel az itt megadott email címedre.
(1kHz; szinusz jel; -6dBP-P; sztereó; 16 bit, 44.1kHz; 192kbps mp3)
Nincs mit. Jó hibakeresést.
A hozzászólás módosítva: Márc 25, 2016
Ma este megtörtént a hibakeresés. Ha egy csatorna jelét nézem akkor pl. a Be R1 jele 1kHz 1,8 volt, ha a keverő poti maxon van. Az r15 utánn 410 mV, ami rajt van az IC 2-es lábán is. bekapcsolva az áramkört az IC 1-es lábán nincs jel, 11 volt jön ki rajta folyamatosa. Cseréltem IC-t ugyan az a jelenség. Az IC tápjai megvannak. Eddig jutottam. Lehet, hogy a képen lévő típus nem jó?
A hozzászólás módosítva: Márc 26, 2016
Hello! Nem csoda, hogy nem jó. Hibás az elvi rajz. A hiba pedig az, hogy nincs a keverő fokozat bemenetén DC leválasztás. így erősíti a DC jelet is. Mivel a + bementek 6V-ot kapnak munkapont gyanánt, így azt a 100k/47k kétszeresére erősítené. Az meg már a bementi 6V-al együtt 18V lenne. De így a kimentek "ki vannak akadva" a tápra. Ezért nincs kimenti jel.
Egy cseppet módosítani kellene.
Köszönöm. Érdekes, hogy ezt eddig senki nem vette észre. Ha jól látom 1 mikrós kondikat kell tenni az IC 2-es és 13-as bemenete elé.
Jól látod. ekkor az egyenáramú erősítés egyszeres, míg a váltóáramú kb. kettő lesz.
Az összes IC lábon (persze kivét a táplábak) 6V egyenfeszültséget kell mérned, akkor rendben vannak a dolgok.. |
Bejelentkezés
Hirdetés |









