Fórum témák
» Több friss téma |
Sehogy!
Mint ahogy a neve is mutatja ez egy feszültség szabályzó, és nem amperóra.... Gondolom ugyanolyan savas ólomakksi megy bele tehát a 14,4 Volt pont jó annak is. Felette nagyon pezseg, alatta meg korán szulfátosodik. Ha nem nő meg a fogyasztók száma, és teljesítménye, és mással nem meríted le az akksit, akkor a gyári töltés ugyanúgy rendben tartja majd az akkut. Ha kevés a töltés, akkor annak valami baja van, vagy sok a fogyasztók teljesítménye. Esetleg át lehetne "csoportosítani" energiát a világítás tekercsről az akkunak, de ez már egyedi feszültség szabályzót igényel.
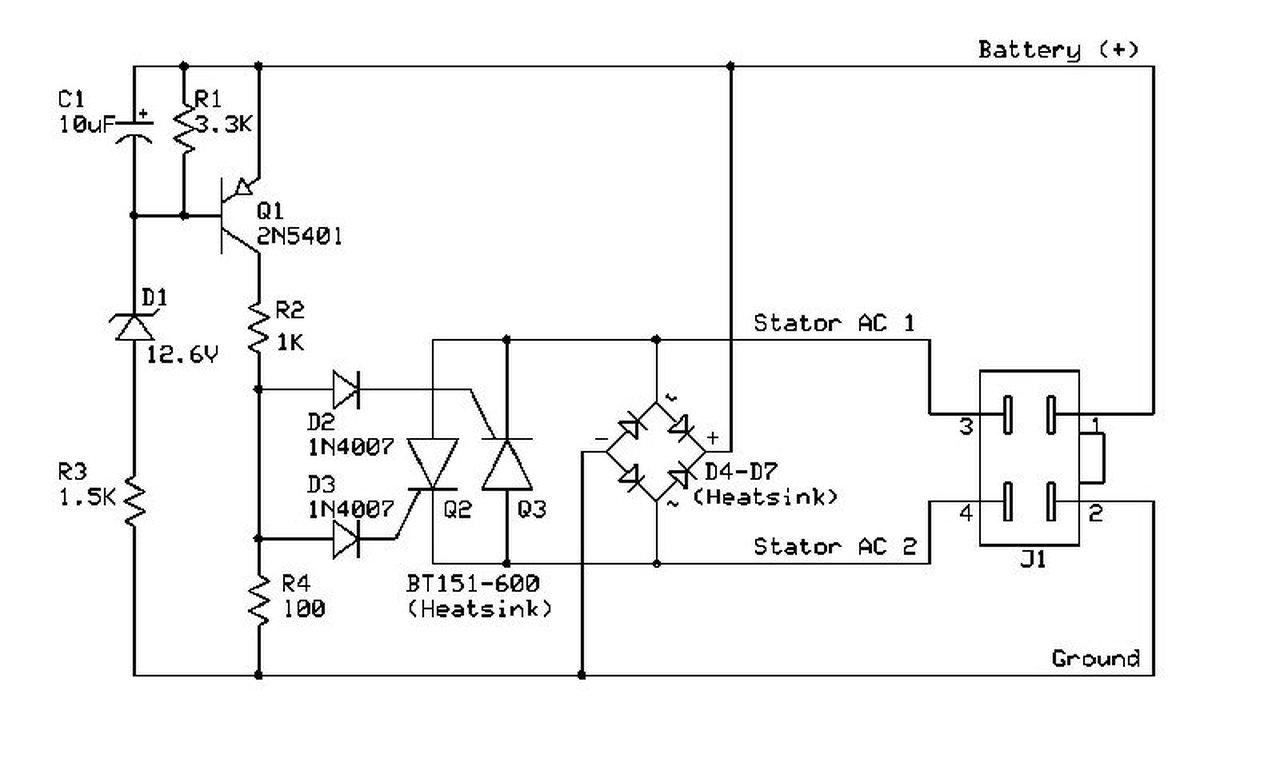
Szia! Az ne zavarjon hogy a rajzon milyen akku Ah van megadva. A töltőáramot a tirisztor fogja kapcsolni és a rajzon lévő darab 4A 600V. Tehát el fogja bírni a töltőáramot, megfelelő hűtés mellett. A feszültséget a jelzett potival kell beállítani 14.4V-ra, nem többre.
Ha 6 voltosat szeretnék akkor csak a zenert kellene kisebbre cserélni, vagy az ellenállásokat és a potit is? Nem vagyok elektronikai szakember, bocs ha h"lyeségeket kérdezek.
A hozzászólás módosítva: Feb 4, 2016
Akkor ez egyszerűbb megoldás lesz számodra és sokkal többet tud a tirisztor is (7.5A), persze megfelelő hűtéssel.
Néztem ezt is csak ezzel meg az a bajom hogy nem lehet állítani.
A hozzászólás módosítva: Feb 5, 2016
Ebben az az egyszerű hogy a zénerek értéke fogja adni a töltőfeszültséget.
Sziasztok! EGy olyan szabályzót szeretnék építeni amire csak első és hátsó izzókat kötök akkumulátort nem szeretnék. Ilyen kapcsolásban tudtok segíteni?
Szia! Ha nincs akkumulátor akkor szerintem nem kell fesszabályzó, mert a világítási tekercs teljesítménye és a fogyasztók nagyságrendje ha összhangban van nem kell külön szabályozni.
Szia!
EWR- elektronika a neve, és "stabilizálja" a tekercs által termelt váltófeszültséget,azaz nem engedi egy szint fölé emelkedni, általában az egyik félperiódus levágásával.Így ha kisebb az izzó teljesítménye, vagy az egyik kiég, akkor a másik nem fog azonnal utána menni... Itt a fórumon találsz rá kapcsolást!
Szia! Van olyan akku nélküli Simson amibe ezt még pluszban beépítik?
Nincs, ha tényleg minden a gyári állapotú, és az izzók is a saját tekercsükről, a típusnak megfelelő teljesítménnyel üzemelnek, akkor nem kell.
De találkoztam átalakított elektromos rendszerrel, melynél egyetlen tekercsről ment minden világítás. Ennél csak védő elektronika mellett üzemeltek az izzók biztonságosan, közepes fordulattól a teljes fordulatig, a világításon a feszültség nem ment 15V fölé, akkor sem ha csak az 5W-os hátsó izzó volt a helyén.
Kedves Fórumtársak!
Lenne egy kis gondom a feszültség szabályozással egy hasonló gépen Bővebben: Link A következő kapcsolás igencsak szimpatikus Linkviszont az lenne a plusz kérdésem, hogy ha cserélem a zénerek értékét pl 6V os ra akkor a szabályozott feszültség is max 6 V lehet? Ahogy kihámoztam ez a kapcsolás akku töltéséhez való, viszont nekem csak arra kéne hogy az izzók ne menjenek tönkre. Vagy akár ha minden jól megy akkor képbe jöhet a ledes megoldás is.
Sziasztok.Nem tudna esetleg valaki feltenni egy olyan rajzot ,amelyik 4 t kinaihoz való ahoz a falytához ameiknél nincs kijövetel a világitasnak,hanem csak egy tekercs a toltő rész és nincs testre téve a tekercs kezdete.Két bt 151-es van benne.és a fesszabájzóból 5 szál jön ki az ötödik az autómata szivatóhoz megy.Enél a tipusnál nincs kerámia ellenálás ameik a hideginditóhoz és a reflektorokhoz szolgál.A villágitás is aksiról megy.A cdi az dc-s.
Sziasztok!
Kellene egy nagyon egyszerű fesz.szab. kapcsolás.Husaberg 600 4t-hez. Egyfázisú és 70w teljesítményű. Köszönöm.
Helló!Generic ideo robogóm töltésével nem boldogulok.Vettem új fesszab semmi.4 vez.megy bele fehér,zöld/piros,piros,fekete.Égőket veri nem lettek cserélgetve,töltés nincs.Generátortól jön fel fesz.,fehéren és zöld/piroson.Debreceni eletkrtomos esetleg?
Sziasztok!
Egy kis útmutatásra lenne szükségem. Az elképzelés megvan de nem tudom helyes-e. Tudásomban akadnak hiányosságok, lelkes amatőrnek nevezném magam. A robogóm (gilera runner 50, piaggio blokkos) teljes elektromosságának az egyenirányítását szeretném megoldani. A jelenlegi felépítéséről csatolom képet. A képen látszik hogy 3 tekerecs egyenirányítva is van, és 2 pedig csak szabályozva, és teljesen független a 2 kör egymástól. Arra gondoltam hogy sorba kötném a két külön tekercset és ezt egyenirányítom. Erről is csatoltam képet. Más típusú robogóknál láttam már hasonló megoldást, de ott nem egészen így nézett ki a tekercselés, és nem tudom hogy a mágnesnek ebbe milyen beleszólása van. Gondolkoztam hogy párhuzamosan kéne kötni de ahogy olvastam az nem jó a fáziseltolódás miatt, meg plusz kábeleket sem szeretnék behuzogatni. Szóval az a kérdésem hogy az elképzelésem életképes-e ebben a formában? Csatoltam egy képet a fesszabályzóról is amit építenék hozzá. A tekercselés leírásában annyi van hogy az egyik körön szabályzatlanul 25-30vac feszültséget kellene mérni 2000 fordulatnál, a másik körön meg 26-30vac-t, és a 3 tekercses 50w-ot tud a 2 tekercses 35w. Itt egy kép a tekercsről is, egy korábbi fórumozó már csatolta: http://www.hobbielektronika.hu/forum/getfile.php?id=231367 Remélem tud valaki hasznos infóval szolgálni Köszönöm. Balázs
Egy kis update, hátha valaki hasonló ösvényen akar elindulni.
A két külön kör tekercseinek a sorba kötése nem járt sikerrel (kb 1-4v volt mérhető szabályzó nélkül), ugyanis az egyik kör utolsó tekercse melletti másik kör tekercse nem ellentétesen van tekerve, és szerintem emiatt a 2 kör kioltja egymást. tehát így néz ki a tekerés leírva: 1.előre 2.vissza 3.előre 4.előre 5.vissza. Aki jobban ért hozzá az meg is erősíthet vagy cáfolhat ebben. Amit megoldásként látok: újratekertetni az összeset megfelelően. Jelenleg azt próbálom ki hogy a 3 tekercses körből próbálok egy teljeshullámos egyenírányítást, a másik 2 tekercs kihasználatlan marad. Még mindig fontos szempont hogy a motor kábelkötegét ne bántsam, szóval csak a tekercseknél kötöttem át a lábakat, a fesszabályzónál meg az eredeti csatijára megy az általam készített.
Üdv Ismét!
3 tekercsel szépen üzemel a fesszab, már alapjáraton is 12v körül jár, fordulaton meg 14,1-nél szabályoz. Bár nem a korábban linkelt szabályzót építettem meg hanem egy nagyon hasonlót, ezt csatolom is. Az összes tekercset viszont sorba kötve csak úgy lehetne munkára bírni ha az utolsó két különálló tekercset újra tekerném folytatólagosan ellentétes iránnyal. A megfejtés szerintem abban rejlik hogy a lendkerék-en összesen 6 pólus van (ahány tekercs összesen) 3 észak 3 déli polaritással felváltva. Ergo csak akkor generálódik azonos fázisú töltés a sorba kötött tekercsekben ha azok ellentétesen vannak tekerve. Tehát jelen esetben a párhuzamos kötés működne, de ott attól tartok hogy bonyolítani kéne az elektronikát, nem lenne elég csak az állórészen belül összekötni a megfelelő végeket. A tekercsekhez van még egy kis infóm ez is csatolom. Üdv Balázs
Üdv!
Segítségeteket szeretném kérni. Van egy Aprilia sr 50 (old) régi robogó, van egy olyan problémám, hogy nagyon ugrál a feszültség. Multiméterrel mérve akár 100V felettieket is mutat. Létezik, hogy a fesz szabályzó miatt van? Hogy tudnám kimérni?
Sziasztok!
Segítségeteket szeretném kérni! Olvasgattam ezt a topicot, és találtam, egy egyszerű kapcsolást. Lenne pár kérdésem vele kapcsolatban, mert azon infókat nem találtam. Először is az én történetem az, hogy van egy Simson S50B1 típusú motorom, és megbízhatóbb elektronikát szeretnék hozzá tervezni mind gyújtás, mind töltés és világítás szempontjából! Az elképzelésem, hogy kiirtom a lendkerék alól a töltő, és gyújtótekercset, és 3db 35W-os töltőtekercsé átalakított fénytekercset szerelek be, külön kivezetésekkel. Mivel fáziseltolásban vannak, nem szeretnék csillagpontot, ezért 3db Graetzhíddal egyenirányítom, és így kapok egyenáramban kb 105W-ot, amivel az akkut tölteném, és arról menne egy megszakító vezérelt CDI, illetve a világítás. Egy 35W-os xenonnal elöl, illetve 5/21W-os izzóval hátul. Ez világításban 61W, és akkor még maradna 44W azaz 3A, a gyújtásra. (Ezt azért vezettem le, hogy lássátok milyen áramok kellenek a töltésre, illetve, hogy egyáltalán kivitelezhető-e?) Na most ehhez a töltéshez találtam egy áramkört, amit csatoltam (Voltage regler). Az első kérdésem az volna, hogy mi a bekötése? Látom, hogy van egy +, egy generátor szál, meg egy test. De a "Sense" pontra mit kell kötnöm? A második, hogy kielégítené az igényeket, vagy pl. nagyobb diódát, meg tirisztort kellene beépítenem? (Mert a BT151-500, csak 7,5 ampert tud, azaz 90W-ot) Illetve, ha valaki tud egy kicsit komolyabb teljesítményű feszültségszabályzót, akkor kíváncsian várom az ötletét! Találtam még egy kapcsolást, az kivitelezhető számomra teljes egészében? (OK VoltRegMagnetField) És itt is kérdés, hogy mi okból kell a gyújtáskapcsolóra kötnöm azt a szálat? A válaszokat előre is köszönöm! Üdv.: Gábor!
Csak multiméterrel mérted? Mert a gyújtás bezavarhatja.
Próbáld meg egy analóg műszerrel! Üdv!
Valami hiba folytán vizsgáltad meg a töltést, vagy csak úgy random? Mert ha csak úgy, és az akkuval nincs gond, akkor nincs mitől félned, a digit multiméter összezavarodik ha járatod mellette a motorod.
Nemrég vettem a motort, és mondták, hogy az akksi halott, vettem egyet és gondoltam ránézek. ekkor vettem észre, hogy ha van egy relé ( valamiért az első lámpát meg kókányolták, és nagy teljesítményű izzót tettek bele h4) ami zizgett folyamatosan ( ahogy kicseréltem egy feltöltött új akkura ez megszűnt) valószínűleg gyorsan kapcsolgatott. ezeket észrevéve kezdtem méricskélni. Sajnos kapcsolási rajzom sincs, nemtudom mi volt az eredeti kábelezés. De most elkezdem majd visszaalakítani. Ha sikerül
Akkor ha jól értettem, a zizegést, az okozta, hogy gyenge volt az akksi, és nem győzte tölteni. Szerintem nincs ott gond.
A zizgös relé az első lámpáé. Akku nélkül is ezt csinálja. Most, hogy benne van az új akku nem zizeg, de nagyon ugrál a fesz pár volttól a száz volt felett is mutat. Lényegében a nagy fesz ingadozástól félek nehogy kinyirja ezt az akksit is. Mert gondolom ha jó a feszültség akkor a relé sem zizegne.
Mondasz valamit.
Minden esetre, érdemes analóg műszerrel megmérni.
Azon gondolkodtam, hogy ha ennyire ingázik a fesz akkor nem kellene szinte azonnal kiégetnie az izzókat?
|
Bejelentkezés
Hirdetés |


















