Fórum témák
» Több friss téma |
Köszönöm, mindenképp megismerkedek vele, mert sokszor kellene egy ilyen.
Csak most nem volt időm, a cucc pedig kellett.
Nem kell ismerkedni nagyon, sőt feltelepíteni sem. Ez a nagyszerű benne. Online is működik a megadott weboldalon.
Hello! Már megbocsáss, de nem egészen értem, miért "zúdítottad ezt rám". Miközben amit írtam szerintem nem is értelmezted. De leírom még egyszer..
- A CD4013 órajel bemenete felfutó élre billen. - Az órajel felfutási meredeksége elő van írva. "Clock Rise or Fall Time" 10V tápfesz esetén, maximum 30us. - Ha a kondi a GND-n van, és megnyomod a gombot, a feszültsége gyorsan leesik, de nem erre, hanem elengedésére fog billenni a tároló. 100nF és 10kohm esetén a jel felfutási meredeksége kb. 1ms. Ami igen messze esik a gyárilag előírt minimum értéktől. - Ha a kondi a tápon van, akkor cseppet más a helyzet, mert a gomb megnyomásakor azaz a kondi kisütésekor billen a tároló, ahol nem a 10kohm dominál, hanem a gomb átmeneti ellenállása. Így meg van a kellő meredekségű jel. - Az inverter azért célszerűbb ebben az esetben (és abból is a Schmitt-es), hogy a prellgátlást és a kellő meredekségű jelet is biztosítani lehessen. Nos, mindössze erre szerettem volna felhívni a figyelmedet és nem szkanderezni veled. És pont ezért írtam Neked, nem másnak. Ez csak ennyi és nem több. Bocs, ha felzaklattalak volna.
Szia.
Én is kipróbáltam. Nagyon tetszik! Köszönöm. ![]() Itt egy közvetlen link, ha valaki keresné:tessék.
Nem zaklattál fel. Csak olvasd el te is amit írtam. Az előző hozzászólásomban még ez előtt ezt írtam:
Idézet: Azonban az további tok, vagy tranzisztor - és ez a megoldás is működik. Köszönöm a kiegészítést, nekem sem szégyen tanulni. „de használhatsz tranzisztoros, vagy épp CMOS invertert is és máris gnd-vel indítod.”
Üdv. Azt szeretném, ha valaki segítene nekem egy relés biztonsági kapcsoló bekötésében. Egy körfűrészt szeretnék kapcsolni vele. Az lenne a kérdésem, hogy melyik lábra mit kössek, melyik vezetéket? Hálozat, fűrész, fázis, 0?
Előre is köszönöm! Itt van hozzá egy kapcsolási rajz: kapcsolási rajz
Szia!
Ott van a bekötési rajz, semmi extra nincs benne. A 3-as a fázis, a 7-es a nulla(bejövő 230VAC)... a 4-es a fázis, a 8-as a nulla(kimenet 230VAC).
Tiszteletem!
Segítséget kérnék. Szeretnék a kutyáimnak készíteni világító LED-es nyakörvet. A boltiaknál láttam, hogy egy riasztó távirányító nagyságú kis dobozban van az elektronikája és az elem elrejtve. Én is így szeretném megépíteni. Csak ki-be kapcsoljon gombnyomásra, villogjon gondolom nem férne bele (PIC és AVR-hez nem értek). Ez a kapcsolás a leg egyszerűbb számomra, vagy tudnátok ajánlani jobbat ?12V elemet tennék bele LED-ek elé ellenállást. A doboz mérete miatt gondoltam a 12V elemre mert annak meg van a helye benne. Ez a kapcsolás megfelelne számomra ? itt Válaszotokat előre is köszönöm!
Hello! Ez a kapcsolás hibás. De a lényeg, hogy a 12V-os elemnek igen kis kapacitása van. Vagy is takarékoskodni kell a villannyal. Valamint a villogást is elő kell állítani. Nem tudom hány Led-re gondoltál, de kis fogyasztású típust kell választani, ami már kis árammal is működik és a lehető legtöbbet sorba kötni. Amúgy egy CD4093-al megoldható a nyomógomb vezérlés és a villogás is.
Köszönöm a gyors választ!
Komolyan megoldható egyetlen egy IC vel mind a kettő. Az IC adatlapján rajta lehet ez a kapcsolás? Akkor valamilyen kis akku pakkban kellene gondolkodnom, azt akár rátehetném tölteni akár telefon töltőre vagy usb -re újratölteni. Ha nem nagy kérés tudnál egy kapcsolást nekem. Maximum 5-8 LED-re gondoltam (sárga vagy narancssárga) ha a kreszt is figyelembe veszem. Válaszodat és segítségedet előre is köszönöm!
Szia! Ha nekem ilyet kellene csinálnom, én vennék 150 Ft-ért egy bicikli hátsó lámpát, egyetlen nyomógombbal ki-be kapcsolható, benne van az elem és ötféleképp villog. Hogy meglegyen az építés öröme is átrendezném az alkatrészeket, ha pedig kicsi hozzá a kutya, vennék egy komondort, arra még féklámpát is lehetne szerelni!
A hozzászólás módosítva: Jan 31, 2016
Köszönöm a hozzászólást!
Én is gondoltam rá, de a lámpában van 4 LED a nyákon meg egy fekete folt azt nem tudom lekicsinyíteni mert nem tudom mi van a folt alatt. Bár megvan benne az elemtartó is vízhatlan is a LED-ket meg kivezetem, hogy körbe vegye a nyakát a fény. Akkut teszek bele és tölthető is
A "fekete foltot" ne bántsd, mert az az IC!
Üdv mindenkinek !
Tudtok-e olyan kapcsolást, amihez nem kell trafó,+egy nyomógombos hálózati ki-be kapcsoló? Van elképzelésem: 1N4007+47k+10K-val leosztom a feszt, hogy legyen egy 4017-es-nek tápja. Órajelbemenetre (14.láb) egy nyomógombbal adok jelet, minden második kimenetre 1n4148-assal közösítem. A kimenetet relével , vagy src-vel kapcsoltatom. Vélemény ? Egy kicsi hálózati trafót szeretnék kapcsolgatni, egy régi kiszuperált műholvevő dobozában, aminek a nyomógombja a műanyag előlaon fix, ezért nem tudok/akarok izosztátot berakni (ormótlan hosszú a kapcsolási útja) Esetleg valami olcsó relés kapcsolás egy nyomógobbal?
Elég zavaros amit írsz, de egy nyomógombbal, relével 230v-ot ezzel: Impulzus relé csak a nyomógombnak is tudnia kell a 230v-ot. Létezik mindenféle feszültségre impulzusrelé, csak akkor kell egy megfelelő készenléti tápegység is.
A hozzászólás módosítva: Feb 1, 2016
Ez is lehet megoldás.. Igaz kevesebb az öröm a saját munkában. Bár tápot ez is igényelni fog, de lehet, hogy a dobozodon belülről megoldható.
Külön tápfeszültsége van nálad is a relének? Mert 12V-os relé pont 12V-ról nem mindig húz stabilan. Arról nem is beszélve, hogy a kapcsolás munkapontja is szépen elmászik ebben a tartományban. Lehet, hogy megérné leszimulálni a valós alkatrészek adataival - többet meg lehetne tudni a jelenségről.
Nálam azért került külön tápfeszre, mert egy idős szaki azt javasolta hogy gerjedés elkerülése végett tegyem két külön áramkörre.
A Paul Falstad féle online "circuit" programmal le tudod szimulálni könnyedén. Van benne 555 is. 4-5 perc alatt megrajzolható és bármelyik részére rámérhetsz - szkópot aggathatsz rá, változtathatod a feszültségeket.
2 óra hossza óta teszt alatt van, eddig semmi baj nincs vele... Muter vasalóját kapcsolgatom vele.
Nem melegszik sem az 555, sem a másik két feszstab.
Üdv! olyan kapcsolásra lenne szükségem ami alaphelyzetben Zárt állapotot ad és gombnyomásra pedig bont Tranzisztorokkal szeretném megcsinálni nemakarok relét
Ugyan nem írtad, mekkora tápfesz áll rendelkezésre, mekkora áramot kell kapcsolni, pozitív vagy negatív ágat, de valami ilyesmi...
őő 12V-ra kellene egy kapcsoló üzemű IC-t akarok ezzel bekapcsolni és akkor indul ez az IC,ha a földet szakítom az egyik lábon és egy gomb nyomásra bont a ha mégeyszer menyomom a gombot akkor zár
A hozzászólás módosítva: Márc 11, 2016
Helló!
Csak érdeklődnék. Nézegettem a képeket, de ilyet még nem találtam. Született már valakinél olyan egy nyomógombos megoldás, amely csak diszkrét alkatrészekből, pl. FET áll, vagy ha van is benne tranzisztor, az csak az átbillenés idejére nyit? Cél: kikapcsolt állapotban nulla, bekapcsoltban is csupán nanoamperes fogyasztás. Előző állapot tárolására nincs igény. Mindegy hogy negatívot vagy pozitívot kapcsolna, a tápfeszültség 3V lenne, terhelés pár mA nagyságrendű. A hozzászólás módosítva: Ápr 3, 2016
Hello! Esetleg ha körülnéztél volna a rajzok között?
Pld..
Ezt láttam is, csak átsiklottam felette valamiért.
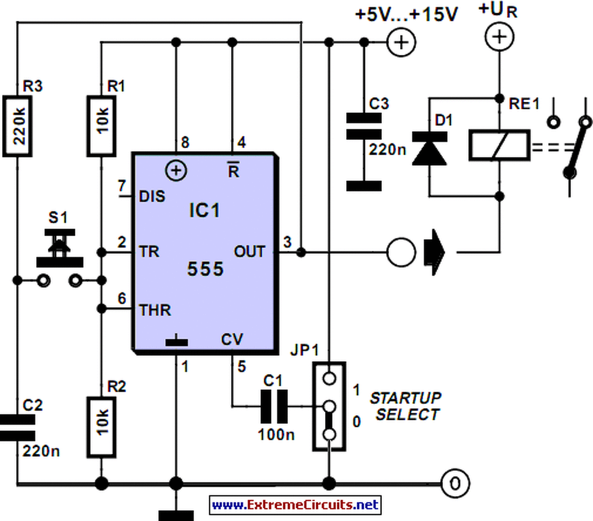
Sziasztok. Megépitettem a lenti áramkört, ami tökéletesen üzemelt ezelőtt 10 percig. A NYÁK transzformátorral lehet valami mert tűzforró. Egy MAKRAI 15V, 4,5VA-es, 300mA-es transzformátort használtam hozzá. A rákapcsolt fogyasztó egy HF104FF 12V-os relé, illetve egy 12V-os LED-es kapcsoló plusz ugye az alapkapcsolás. Az 555-ös ICnek egy 75L05 ad külön 5V-ot. A stabilizálást egy 7812-es szűrt stabkocka látta el. Ahogy számoltam a fogyasztást bőven el kellene viselnie a transzformátornak, de a jelek szerint még sem. Mi lehet a hiba oka?
A hozzászólás módosítva: Ápr 12, 2016
Hello! Nem tudom a reléd fogyasztása mennyi, mert adatlapot nem látni róla. De minden estre nem lehet túlterhelve a trafó, ha csak ez a relé nem valami "nagy fogyasztású". De ha a relét az 555 hajtja meg, akkor illene az IC-nek is ugyan azt a tápfeszültséget adni, mint a relének. Mert az 555 kimenete nem nyitott kollektoros, hanem TotemPole. Ahol felhúzó tranzisztor is van. (A DIS kimentet lehetne ilyen alkalmazásban használni, de ez csak kb. 20mA terhelhetőségű.) A 15Vac is elég magas, mert annak egyenirányított és szűrt feszültsége kb. 20V. És egy ilyen kis trafó feszültség esése is tetemes, tehát terheletlenül még magasabb is lehet.
Egyébként lehet a trafó is "hibás", már mint alul méretezett. De a melegedése is lehet üzemszerű is, mert veszteségük elég magas. Ha a hőmérséklete neméri el a 70°C-t (vagy is kézzel még megfogható) akkor a melegedése akár lehet üzemszerű is. De ha egy trafó terheléstől melegszik, akkor ott másnak is melegednie kell. Azt is ellenőrizni érdemes..
ellenőriztem, a stabok sem melegek. A relében meg elértam egy számot, mert nem 104 hanem 140. csak már nem tudtam javitani. Azt elfelejtettem megirni, hogy nem közbetlen az IC hajtja a relét, hanem tranzisztorral kapcsoltatom. Szóval akkor még egy BC337.es is ott van.
A hozzászólás módosítva: Ápr 12, 2016
|
Bejelentkezés
Hirdetés |





Nem melegszik sem az 555, sem a másik két feszstab. 





