Fórum témák
» Több friss téma |
Találtam egy testvérét
Ez egy kicsit más ez fetes a motor az ugyan ez lehet előrébb írtam mi a hiba jelenség és a feszültsé viszonyok. Mondj egy címet ahova fel tudom tenni a rajzot. Én nem vagyok otthon az ilyesmiben, vadászpuskaműves mester vagyok nem számteches.
Megnéztem a rajzot, korán sem biztos hogy az ic hibás lehet a motor áramát biztosító 4558
kettős műveleti erősítő, vagy a végerősítő tranzisztor pár hibás. Az ic vezérli ezeket az elemeket, a motorból kapja a HALL szenzorokon keresztül az információt. Az ic egy PLL szabályzó, referencia jele a 9 ,... MHz kvarc oszcillátor. A motor hibája sem kizárt. Nézd meg a csatlakozót és a vezetékeket. Sajnos az ic adatlapját nem érem el csak fizetős oldalakon.
Ezeket már megnéztem a harmadik tekercsen nem kéne nagyobb fesznek lenni mint150mV.t ?
Ide fel tudod tölteni és az e-mail címemre el tudod küldeni a linket amit kapsz.
Nem tudom az én rajzom mennyire hasonlít a Tiedre, elküldöd holnap visszatérünk a dologra.
Jó éjszakát !
Köszönöm szervusz jó éjszakát ! Elküldtem !
Szia !
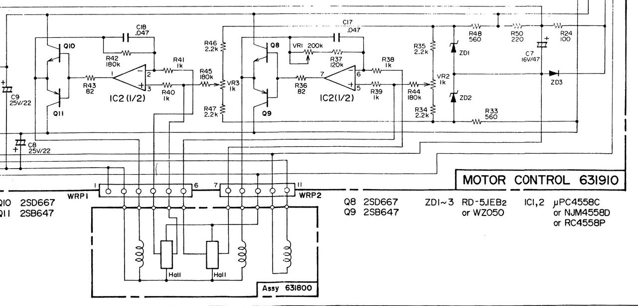
Megkaptam, köszönöm. Kiollóztam a motor meghajtó áramkör részletet. Tegnap tévesen azt írtam a HALL szenzor jele a controller ic-be kerül, valójában a motort áramát szabályzó RV4558 dual opa egy egy bemenetére. Ez egy hídkapcsolású driver áramkör komplementer tranzisztoros végerősítőkkel. Van egy tachogenerátor tekercs a motorban, rajzon a jobb oldali, erről kerül a fordulattal arányos jel a controller ic.-be. A pll ic. a jobb oldali opa bemenetét szabályozza egy szintén komplementer tranzisztoros végfokon keresztül. A pll referencia jelet a kvarcoszcillátor jelének megfelelő osztásával képzi az ic. A motornak működnie kellene a controller ic hibája esetén is csak a fordulat nem lenne jó illetve stabil. A motort és a meghajtó áramkörét, RV4558 ic.-t a tápfeszültséget kell ellenőrizni.
A motorról ohmikusan feltételezem, hogy jó, mert sem szakadás sem zárlat nincs sem a motor belsejében sem a vezetékekben. A tacho tekercs is az előírásnak megfelelő 967 Ohm.
A két műveleti erősítő mind a négy bemenetén 350 mV feszültség mérhető(bekapcsolt állapotban)kimenetükön egységesen 10,4V mérhető.A komplementer pár közös bázisán természetesen 10,4V, a közös emitteren 9,6 V, az NPN kollektorán 14,9 V a PNP-n 0,79 V van. A tápfeszt minden IC megkapja. Eddig jutottam saját erőböl.
Mérj feszültséget a C8 és C9 puffer kondenzátoron, közös pontjukhoz képest +- 15 V körül
kell mérj ha a tápfeszültség rendben van. A WRP1 csati 1-2 lába a közös tápfeszültség nulla pontja, a 3 lábon fél tápfeszültséget kell mérjél, ugyancsak a WRP2 csati 8 lábán. Ekkor a motornak menni kellene.
A 3 lábon 9,75 V, a 8 lábon 9,59 V. A tápon megvan a tápfesz.
Mennyi az ellenállás értéke WRP1 csatlakozó 2-3 lába között és a WRP1 2 lába és WRP2 8 lába között ?
Pontosan nem emlékszem de egyforma volt a kettő kb. 35 Ohm.
Ezek szerint a motor tekercsei rendben vannak, nézzük a 2 HALL elemet.
A kis kapcsolást összeállítva vagy akár műszerrel mérve meg kellene nézni kapcsolnak e a HALL elemek. A motor forgórésze állandó mágnes, lassan forgatva a HALL elemek ki be kapcsolnak. 4 kivezetésük van, egy a táp közös pontján egy a + tápfeszültségen, a maradék kettő vezérli a 4558 OPA-kat. A komplementer tranzisztorok közös emitterén oszcilloszkóppal vizsgálva négyszögjelet kellene mérjünk szabályozatlan esetben 50 % kitöltési tényezővel, ha motor forogna. A hozzászólás módosítva: Ápr 29, 2016
Szkópom sajnos nincs, csak egy még magam építette TR1667 HIKI multimeter.
Tulajdonképpen nem is kell, mert a négyszögjel jelenlétének látható nyoma lenne, forogna a motor.
Itt kell kereskedni a motor a HALL elemekkel az RV4558 dual OPA és a végerősítő tranzisztor párok és azok áramköre. A motorra erősen gyanakszom, ha a két tekercse rendben van, csak akkor fog forogni ha a HALL kapcsoló az OPA-n és a tranzisztorokon keresztül megfelelő forgó mágneses teret létesít. A többi elem, a tacho tekercs a PLL ic csak a hurokba fogott és beállított terheléstől függetlenített stabil fordulatszámért felelős. Vizsgáld meg a HALL elemet, mind a 4 kivezetése elérhető. A kapcsolás amit küldtem egy hasonló típus lehet, de a motorban lévőt nem tudjuk milyen. Nem fontos a kapcsolást megépíteni, műszerrel is mérhetsz csak a tápot add a HALL két kivezetésére. A hozzászólás módosítva: Ápr 29, 2016
Elképzelhető hogy a tányér nélkül nem forog a motor ?
A mikor megvettem itthon átnézem, beszereltem a pick up-ot egyebek, akkor véletlenül elindítottam tányér nélkül és a motor ugyan ezt csinálta mint most, megmozdul oda-vissza de nem indult el. Rátettem a tányért és akkor elindult. Lehet, hogy semmi köze az egészhez, de alighanem az már egy jelzés volt, hogy valami nem OK. Másnap meg is állt. A miket írtál megnézem. Holnap átmegyek egy barátomhoz neki van szkópja is és sokkal jobban ért az elektronikához mint én. Nagyon szépen köszönöm az értékes szakmai segítségedet, majd referálok, mit sikerült kideríteni. ![]() Kellemes hétvégét kívánok !
Köszönöm, én is hasonlót kívánok és sikeres hibafeltárást.
Más részét nem néztem a kapcsolásnak, de ha a puffer elkókon tányér nélkül ott van a tápfeszültség akkor mennie kellene a motornak, gondolom a tápfeszültség a bekapcsoló gomb megnyomása után jelenik meg. Az egész motoráramkör csak a jobb oldali OPA bemenetével van kapcsolatban a PLL szabályzó körrel, egy 1 kohm ellenálláson keresztül ami egy trimer poti közép kivezetésére csatlakozik. Itt lehet beállítani hibátlan működés esetén a hiteles fordulatszámot.
Szervusz gerenk !
Vasárnap tudtunk egy kicsit foglalkozni a géppel. Kiderült, hogy a Hall elemek nem kapnak tápfeszt ! Elkezdtem nyomozni, de sajnos nagyon sokban eltér a rajz az áramkörtől, más jelölések és néhány alkatrész nincs is beépítve a valóságban. Belegabalyodtam mint a cigánygyerek a hózentrógerbe ! ![]() Abbahagytam mert már öszzezavarodtam teljesen(gyakorlat hiány). íííííííívalamelyik nap majd összekaparom magam és megpróbálok továbblépni. Ha esetleg lenne valami ötleted akkor nagyon szívesen venném ! Köszönettel !
Szia !
A motor nem működik ha a HALL szenzorok nem kapnak tápellátást. A tápfeszültséget a motortekercseken és a PLL ic vezérelte OPA illetve a hozzá kapcsolt komplementer végfokozaton keresztül kapja. Korábban csatoltam egy ONKYO rajzot, azon jobban lehet látni a motoráramkör kapcsolatát a PLL vezérlésssel.
Üdv!
Van egy Z-Comm gyártmányú, V150ME01 VCO-m, minden adata ismert. Egy ADF4116-ossal (~LMX2306) kellene összehoznom. Az Analog Devices ADIsimPLL programjával kiszámoltattam mindent, tehát a gyártó kritériumainak megfelelő hurokszűrő van az áramkörben. A kommunikáció jónak tűnik, hiszen a programozható kimenetet be tudom állítani az adatlap szerinti állapotokra. Ennek ellenére bekapcsolás után a hangolófeszültség beáll tápfeszre, és itt véget is ér a történet. Rövid vezetősávok, árnyékolás, hidegítés mindenfelé, tápfesz stabil, stb. A VCO természetesen "önmagában" működik, véleményem szerint nem a jelszint kevés a pll számára. Minden létező beállítással próbáltam már, de nem akar működni. Ötletek?
Update:
Kipróbáltam egy másik hurokszűrős verziót, amit a program ajánlott fel. Ennél meg 0,02V hangolófeszültség van stabilan. Kezdem nem érteni a dolgot...
Arról nem írsz, hogy mivel hajtod meg a PLL-t, soros beírású adatok ... Jók-e. Mert amúgy mennie kellene, akkor mível ilyet, ha nem sikerül oda programozni ahol a vco megy.
Egy ATMega328P-vel küldöm az adatokat neki. A kód az áttekinthetőség kedvéért Bascom-ban íródott (tudom, az Arduino a közkedvenc, de hozzám nagyon távol áll), és gyakorlatilag bitenként ellenőriztem le, mit küld a PLL-re. A folyamat eleve nem lehet rossz, ha az inicializáló adatfolyamatnak ellenőrizhető hatása van a működésre.
A 13MHz-es órajelnél 25kHz-es raszterre nekem R=520 adódott, a példa kedvéért 100MHz-re pedig B = 500, A = 0. Ha ezt nem számoltam ki jól, akkor mi a helyes megoldás? N = B*P+A, P az LMX2306 esetén tudomásom szerint 8.
Nos, már majd egy éve lepihentettem az ilyesmi projektemet, univerzális szintézer vezérlő. Én Pic-re és C ill. emberhezállóbb BASIC-ben írogattam. Számolásod korrekt, a kérdés az, hogy a valóságban is a megfelelő módon billegnek ki -e a bitek. Kezdetben logikai analizátort, mikor minden stimmelt, akkor csak egyszerűen számoltam a biteket ami kifelé pörögtek. LMX2335, MB1504, pár Motorola PLL-t bizgettem vele.
Van a Bascom-ban egy parancs, amit direkt az ilyen soros adatküldésekhez találtak ki (Shiftout), de most gyakorlatilag bitenként íratom ki a regisztereket.
Szerintem valami "apróbetűs" dolgot nézhettem be, ha a számolás stimmel. Van valami trükkje a vezérlésnek? Most úgy néz ki, hogy először megy ki a function latch, aztán a reference counter, majd az AB counter latch. Közöttük 10us szünet. A biteknél a clock high 1us, clock low 1us, azaz egy adatbit két us-onként íródik be. Úgy láttam az adatlapból, hogy ns nagyságrendű írási sebességgel is eldolgozik az IC, azaz ez elég "lassú" neki. A latch-ek sorrendje nem jó? Még egy dolog jutott eszembe: mi van, ha túl nagy jelszinttel nem bánik el a bemenete? Ennek a VCO modulnak azért elég nagy a kimeneti jelszintje. Egy csillapítót teszek a bemenetre, hátha ez a baja. Vagy ezzel ne bíbelődjek?
Igen, nálam ProtonBasic-ben is van, ezt használom, jó és kényelmes. Én lassan írogattam tesztüzemben, ledek a vezérlőlábakon, lássam hogy történik. A sorrend jó, és többnyire elég csak az elején beírni, többit meg utána akárhányszor tetszés szerint. Mellette ki kellene próbálnod, az FoLD -t kimenetként használni, és frekimérővel ellenőrizni, hogy kijön-e a referencia ill. ésutána a N-számláló értéke, ami az aktuális vco frekvencia (megmérve) / számláló osztásaránya alapján lehetne ellenőrizni jó-e.
A jelszint dolog jó ötlet, kezdésnek két szigetelt huzalbajusz pár menetel összesodorva is elég csatolásként. Mellette lehet, hogy magas a harmonikus tartama a vco jelnek, és lehet, 2.-3. harmonikusra behúzna a hurok. A hozzászólás módosítva: Nov 29, 2017
FoLD: Ha Vdd-re programozom, azt mérek rajta, ha gnd-re, azt hozza. Frekit nem mértem rajta, de gyanítom az is menne. Egy próbát megér.
Amit írtál, az a kis kapacitású huzalkondi receptje. ![]() Egy ellenállásos pí-tag inkább való oda, csak ahhoz meg méretezni kell a tagot, és ilyen ellenállások valszeg nincsenek a fiókban, vagyis ez innentől idő kérdése. |
Bejelentkezés
Hirdetés |













