Fórum témák
» Több friss téma |
Mielőtt kérdezel, a következő két dolgot ellenőrizd!
I. A helyes tápfeszültségek megléte.
II. A kimeneten van-e egyenfeszültség.
Élesztés.
Szia! A végtranzisztoroknak hiába növeled a tápját, csak akkora jeled lesz ami a TDA7293-ból kijön. A félhidat gyakorlatilag 2Ω-mal terheled, nagyon hamar eléred így is a végtranyó terhelhetőségi határát.
Az a tapasztalatom, hogy egy hagyományos tranzisztoros kapcsolás jobb és olcsóbb a TDA729x toldás-foldásnál. Ha a kívánt teljesítmény és tápfeszültség hídkapcsolásra kényszerít, másolj le egy autós végfokot!
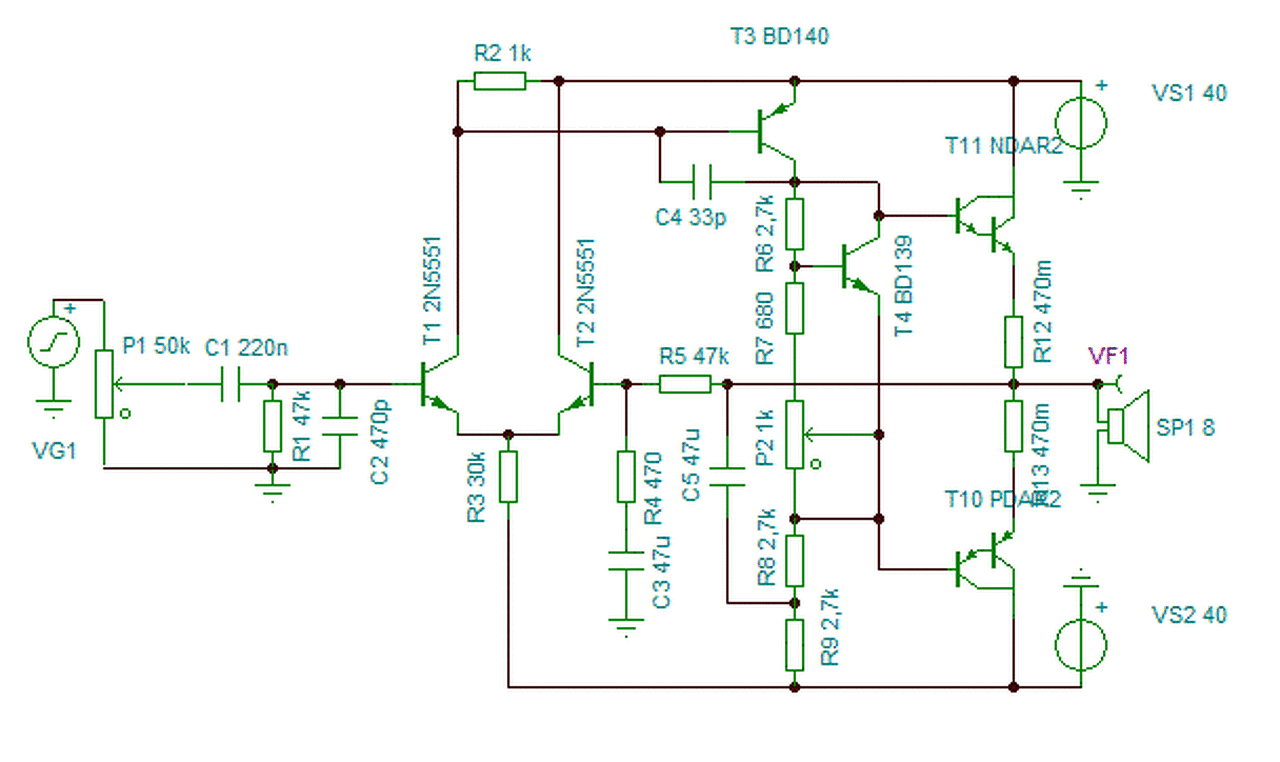
Lerajzoltam darlington tranzisztorokkal. A T4-et a végtranzisztorok hűtőbordájára kell fogatnod!
Tényleg téves
ezt csak most vettem észre. Azért nem forrasztottam oda sarut mert nem volt különben a helyét kifúrtam. Amit küldtem kép azon meg még nincsenek rajta a kimenő bejövő jel csatlakozói. Egyébként a Uki gnd-t oda forrasztottam. Akk. vszínű ez lesz a gond.
A NYÁK-ot pedig kézzel rajzoltam. Mindig így szoktam készíteni. Az erősítő meg sem fettel sem fet nélkül nem szólt rendesen. Akkor majd holnap kipróbálom úgy hogy a Uki gnd-t jó helyre forrasztom.
Ha a negatív tápot használtad hangszóró testnek, akkor csak egy csatoló kondi menthette meg a hangszóródat, különben leégett volna az egyenfeszültségtől. Félek az alap hiba máshol lesz.
A kézi rajzra azért kérdeztem rá, mert néha elvéti az ember a vezetősávot és nem a helyére húzza. Ebben úgy tudunk segíteni, ha lefotózod a forrasztási oldalt ás összevetjük a tervvel, több szem többet lát alapon ![]() Mennyi a ± tápfeszültséged?
Es igy mekkora lesz a teljesitmeny?
Darlingtonoknak milyen tipust ajanlasz
Hasonlóan gondolom én is, viszont azt nem tudom, akkor mi késztette a konstruktőrt eme kapcsolás létrehozására? .
Ráköthesse a hídra a 4Ω-os hangsugárzót.
Így érthető... Mindig is óckodtam az ilyen kapcsolásoktól, ezért kérdeztem meg okosabb, hozzáértő szakembereket.
Ertem koszi
Ez a forrasztási oldala.
Azóta a Uki gnd-t átforrasztottam a helyére de így sem jobb az erősítőm. A hozzászólás módosítva: Ápr 30, 2016
Kérlek nyugtass meg, hogy azok pöttyök nem rézből vannak, hanem csak a szeme káprázik!
Akkor én szemem is káprázik, mert én is rézpöttyöknek látom...
Ez esetben félő, hogy az áram nem csak a kívánt irányokban fog folyni, bár lehet a kifúrt panel azért rendesen lett maratva.
Mielőtt kifúrtam őket lekapartam a pöttyök egy részét. Amúgy ezek ottléte nem oszt nem szoroz. Az más lenne ha két egymás melletti vezető összeérne a nyákon.
Az pedig biztos hogy nem ezek felelősek azért hogy halk az erősítőm.
A kapcsolás erősítésének mértéke a 47k/1k8 visszacsatoláson dől el, illetve az ott lévő 47µF 35V kondi kapacitása sem lehet nagyságrendekkel kisebb.
Elvileg a bemeneten jöhet még létre nem kívánt mértékű leosztás, ha oda helytelen értékű ellenállás került (1k8, 47k).
Sziasztok lenne Amcron Power Base2 végfokom, halkan szól. Végtranzisztorok, ellenállások, táp kimértem azok jók. kikapcsolás után is megmarad a feszültség lassan sül ki. A végfok felépítése nem szokványos sima 100 Voltról üzemel valami szembefordításos dolog van benne mert a kimenetet viszont 0 pontról veszi ami a a földel és a erősítő dobozzal közös ponton van. Hangfal védő nincs benne de ha kikapcsolom nem szól a kondin a feszültség pedig megvan. Nem értem a működésének elvét és hogy hol folytassam a keresést. Csatoltam egy kapcsolási rajzot köszönöm a segítséget.
Szia. Nem tőlem fogod megkapni a választ, de köszi a rajzot, mert most láttam először teljes mivoltában a "Grounded bridge" kapcsolást. Itt a hídalt erősítő földpontja az egyik kimenet. A szimpla táp pedig lebeg, vagyis nincs valós földpontja. Ez az a kapcsolástechnika, amikor két ilyen hidalt erősítő még további hídba kapcsolható. Persze csak akkor, ha a terhelő impedancia megengedi. Sokszor feltették azt a kérdést, hogy hídba köthető-e egy eleve hidalt erősítő. Itt most igen a válasz.
Ez a földelt hidas kapcsolás. A jobb oldali végfok lebegteti a 100V-os tápot. Ennek az áramát, egyben a túláramát is figyeli a kettős differenciál/áramtükrös fokozat.
U104C hibajel erősítő vezérli Q101,102 földelt bázisú tranzisztorokat, melyek Q105,110 nagyjelű erősítőt hajtják meg. Kikapcsoláskor lenémít Q1,2, ami egyben koppanásgátló is. Ilyenkor Q121,122 lezárja a földelt bázisú áramát, ezzel a nagyjelű erősítőét is, megszűnik a nyugalmi áram, ezért sül ki lassan a pufferkondi. Kicsit át kell rágnod magad az egész rajzon. Nem egyszerű.
Megelőztél, de nem láttam. Ilyenek a Dynacord L1600, L2400-es sorozatú erősítői is.
Rágom rajta magam tegnap óta de nem jutok dűlőre. Halkan szól. A másik oldali végfok panel nincs tápfesz alatt esetleg a vezérlő azt is figyelné és nem engedi nehogy hídba legyen kötve és elszálljon a hangfal?
Szívesen a rajzot ... A hozzászólás módosítva: Máj 1, 2016
Ehhez mindenképpen szkóp kell. Mérd meg a koppanásgátló kimenetén a feszültséget mindenek előtt. R11,15 közös pontján -4.4V-nak kell lennie. Aztán nézd meg szkóppal a hibajel erősítő kimenetén mekkora feszültség van. Nem tudom pontosan definiálni a "halkan szól" fogalmát. Az mégis mekkora feszültség a kimeneten és torzan szól, vagy tisztán?
Nincs szkópom. Bemenetre laptopról zenét kapcsolva a kimeneten 8 OHm os hangfal terhelés mellett Váltakozó áramot mértem digitális műszerrel. 0,1Volt ig szép tisztán szól ez kb beszédhangerő nagyságú lenne. Hangosabbra véve nem emelkedik a hangerő csak elkezd torzítani. Max hangerőn 1.2V volt amit legnagyobb feszültséget mértem.
Szkóp nélkül nem merném javítani ezt az erősítőt. Ha jól veszem ki a rajzból, a kettős differenciál erősítő véd túláram, illetve rövidzár ellen és ezzel lehet a tápszimmetriát beállítani. Mérd meg Q100,103 bázisán a feszültséget miközben szól. Itt 0 Volt körül kell lennie a jelszintnek. De ne közvetlen a multiméter mérőcsúcsával mérj, mert begerjedhet az egész fokozat. Köss előtte sorba a bázisokkal 10k körüli ellenállást.
Rendben holnap tudom megcsinálni, lassan megyek dolgozni. Töltöttem le sok doksit és este nekiesek a rajzoknak leírásoknak kicsit.
Jól elbonyolították, de szellemes kapcsolás. R121,132 potikkal csak a túláramkorlátot lehet beállítani, a tápszimmetriát nem. Ha jól látom, benne van a visszahajló karakterisztika is. Túlmelegedés ellen is ez véd. (Oda is van írva, csak el kellett olvasni.) Az LM334-nek nem látom mi a szerepe. Le kellene szimulálni az egészet, de annyira nem érdekel.
Ellenállások és kondik értékei is megfelelőek.
Lássuk mennyire van élet az áramkörben, kérlek mérd meg testhez képest a BC182B-vel jelölt tranzisztor kollektor, valamint emitterfeszültségét! ±1,1V-ot várunk.
|
Bejelentkezés
Hirdetés |





ezt csak most vettem észre. Azért nem forrasztottam oda sarut mert nem volt különben a helyét kifúrtam. Amit küldtem kép azon meg még nincsenek rajta a kimenő bejövő jel csatlakozói. Egyébként a Uki gnd-t oda forrasztottam. Akk. vszínű ez lesz a gond. 






