Fórum témák
» Több friss téma |
Mielőtt kérdezel, a következő két dolgot ellenőrizd!
I. A helyes tápfeszültségek megléte.
II. A kimeneten van-e egyenfeszültség.
Élesztés.
50 Hz-s bugás nem lehet a kiszáradt kondik jelensége, mert az elektronikában nincs 50Hz csak 100 (egyenirányito). Lehet, hogy az ment tönkre vagy az egész tápegység a trafoval együtt) Esetleg belül leszakadt valamilyen földelés, de a potiig minden rendben látszik, mert ha azt letekered akkor nem bug. Szoval a poti elötti részben kell keresni a bajt. Sajnos nem ismerem a cuccot igy tovább nem tudok segiteni.
Olyan mintha maga a szabályzó panel adná ki ezt a hangot...bár fura,hogy ha lehúzom róla a végfok bemenetét akkor is zúg...bár még ezen kívül jó pár kábellal össze van kötve a két vég panel.Potméterek rendben, ebben még mechanikus a hangerő egy motoros poti viszont ha a távirányítón mute-zom akkor nem tudom mit kapcsolhat ki de akkor is megszünik a zúgás. Ha teljesen lehúzok minden bemenetet a fő panelról tehát rca-ktol a szabályzó panelig onnan pedig a végfokokig akkor még erősebben zúg,és nullára letekert potinál mielőtt elhallgatna elég hangos össze vissza hangot ad.
A hozzászólás módosítva: Jan 23, 2017
Megnéztem.sokkal jobb. Belinkelek egy videot: https://m.youtube.com/watch?v=pqVuknlHJRY itt egy kondenzátort forrázzanak a tápegység után. Valami szűrő? Tudnátok segíteni?
Újra forrasztottam a kisfeszültségű részt,ahogy csatlakozik az ac a panelra. ez a rész egyben van a mély végfok paneljével.annyit sikerült elérnem,hogy ha a jel kábelt lehúzom a végről akkor tökéletes csendes ahogy kell,viszont ha újra bekötöm zúg... Valamint a trafó is eléggé forrósodik... lehet átalakítom és kap egy kis trafót ami a szabályzó panelt hajtja és majd az kapcsolja be a nagy trafót mert nem tetszik ez a folyamatos áram alatt lét...főleg ha ennyire meleg a semmitől...
Lehet, hogy a trafo zárlatos és emiatt melegszik meg zug.
A hozzászólás módosítva: Jan 23, 2017
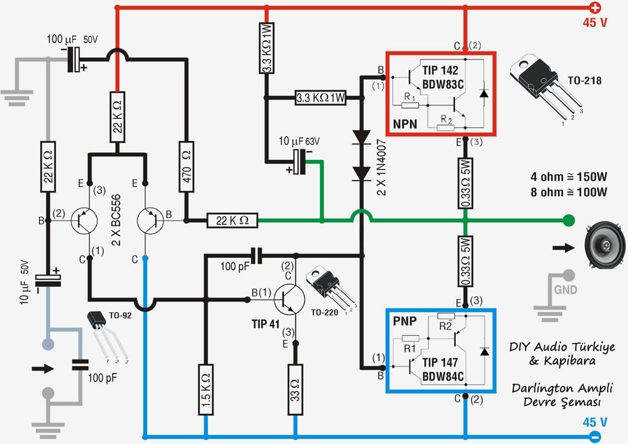
Sziasztok! Valaki megépítette ezt a kapcsolást? TIP127 és TIP 122-vel működne-e? Próbáltam egy online szimulátorba, fura dolgokat csinál.Bővebben: Link
Én 2x24VAC 300VA trafóról szeretném használni. A hozzászólás módosítva: Jan 23, 2017
De attól működne hibátlanul? elég sokat volt kissebb összejöveteleken így használva semmi gondja nem volt... Egyébként úgy néz ki megvan a hiba... a végfokpanelt ha mozgattam hol nagyon hol semmit nem zúgott a mély... találtam az icnél egy nem biztosnak tűnő forrasztást rámelegítettem és elég jó.Ezen kívül mivel kiszedtem a dobozból ha a bemeneti árnyékolt kábeleket okosan rendezem a többi hangszóróbol is megszünik a zúgás szinte csak a szokásos "fújás" marad.Remélem egy kis árnyékolással jó is lesz,legalább is ha már nem hallani zavaróan akkor megfelel
Ha csak valami kisebb menetzárlat van attol még müködhet meg bughat is. Idövel majd jobban tönkre megy.
Ezt innen a távolboĺ már nehéz megmondani. Mint korábban irtam a földeket összekötéseket kellene végignézni. Ezek szerint mégiscsak babrált valaki már valamit a cuccban.
Szia! Működőképes, de nem sok benne a köszönet. Ennek a Canopus kapcsolásnak a kompozit darlingtonjai helyére tedd be a TIP párost! Sajnos a rajz jó példa arra, hogyan ne építsük be a nyugalmi állító potit, de remélem ezt a részt magad is rendbe hozod, illetve szívesen segítek, ha igényt tartasz rá.
Nagyon kellemes erősítő kerekedik belőle
A szubládába szerelt elektronika sajnos szeret szétrázódni.
Megtaláltam a rajzot, amit ajánlani szeretnék Bővebben: Link
Sziasztok!
Erősítő projekt trafó részénél tartok. Az eredeti kivitelezés dual monó egységre épül. Gazdasági szempontból előnyösebb egy nagy trafót vásárolni. Az eredeti 2db 230/2x35V 225VA, nagy trafó 230/2x35V 600VA, a trafó után indulna meg a dual monó rész csatornánként. Rejt valamilyen buktatót az egy trafós kivitelezés? Köszi a válaszokat!
Szentgy..... Laci kézírásának tűnik ha jól látom?
Szia!
Én pár éve meg építettem,de ha rám hallgatsz nem kezdesz bele.Nagyon nem szép hangja van,szólni szól,meg minden,hidalni is lehet de sokat ne várj tőle.
Sajnos nem ismerem a szerzőt. Ettől még jobban sajnálom, hogy ilyen kevés belőle az utánépítés, pedig sok sztárolt kapcsolással veszi fel a versenyt.
Sziasztok!
Egy kérdésem lenne fázisfordítással kapcsolatban. Lenne egy készülő Fetes végfok amit szeretnék eleve invertáló kimenettel készíteni. Az alap kapcsoláson ha az elején a T1, T2 Kollektor alatti ellenállásoknál felcserélem bekötést, invertálva lenne a kimenet?. A rajzon pirossal odafirkálta. Működhet? Ha nem működne van ötlet hogyan tudom megoldani?
A canopus rajzhoz nincs 1K trimmerem, csak 2K, illetve R10-R11 nek csak 100K ellenállásom van. C2 és C3 kondenzátoroknak milyen feszültségtűrésüt tegyek? Ha jól látom a bemeneten egy LPF van, R1-nek 220R, és C1 nek 470pF-et találtam itthon. BC556 és BC546 helyett, az egyik csatornához BC 238 és BC308 illetve a másikhoz S9014 és S8050-et találtam. R6 62k helyett csak 68Kkt találtam. Ezekkel az alkatrész módosításokkal működne-e?
Ezzel pozitív visszacsatolást hozol létre, tehát nem jó. Töröd még a fejed, vagy szabad a gazda?
Miért nem használsz egy egyszerű fázisfordítást műveleti erősítővel?
T1 - T2 bázisainak a megcserélése?
A hozzászólás módosítva: Jan 24, 2017
Ez még messze jár...
Az erősítőre tekints úgy, mint egy fekete dobozra. A doboz Jó nagy (elvileg végtelen, vagy közel végtelen) erősítéssel rendelkezik és a megfelelő működést és erősítést külső tagokkal, ún. visszacsatoló hálózattal állítják be. A visszacsatoló kör alkatrészei a szóban forgó végfok rajzon az R20, C14 és az R6, C3, C4 alkatrészek. Van két bemenete a végfoknak, a fázist fordító bemenet a T2 bázisa (Invertáló bemenet, rajzokon "-" a jele általában) és a fázist nem fordító bemenet, ami a T1 bázisa (Nem invertáló bemenet, rajzokon "+" a jele általában) A fekete doboz helyére tehetsz akár egy műveleti erősítőt is, és már el is érkeztünk ehhez. Ami számodra fontos most, az a Nem invertáló és az Invertáló alapkapcsolás. UI: Ez Linegekko -nak ment.. A hozzászólás módosítva: Jan 24, 2017
Akkor a bemenetet a T2 bázisára adom a bemenetet meg test re húzom?
Alakul...
![]() Csak a bemenetnél úgy kell kialakítani a visszacsatoló kört, ahogy azt az invertáló alapkapcsolásnál látod és be kell állítani a pontos, egyforma erősítést az alapkapcsolásoknál látható képletek segítségével.
Kézenfekvőnek látszik, hogy az R6 1k-s ellenállást elvesszük a testről és ott adjuk be a jelet, természetesen ennek megfelelően alacsony kimeneti impedanciájú jelforrásról.
Ez mindaddig jól is működik, míg ezt a bementet véletlenül szabadon nem hagyjuk, vagy 1k-nál lényegesen nagyobb ellenállással (például egy 10k-s hangerőpoti) nem zárjuk le. Az így kialakuló igen szoros visszacsatolás a differenciálerősítőt túlvezérelné és menthetetlenül gerjedne az erősítő, ami rendszerint a teljesítménytranzisztorok megsemmisülésével végződik. Erre a megoldás, hogy R6, C3-4-et meghagyjuk és egy másik, ugyan ilyen tagon visszük be a jelet az erősítőbe.
C11-13 at érdemes nővelni a FEtek számával arányossan ? Gondolok itt arra 2 -2Fetnél van 100-100uf . Pl:4-4nél 220uf-220uf re ??
Köszönöm ezt a leírást!
Gondolom az erősítő karakterisztikája így eltérne a módosítatlan oldaltól. Minden esetre kipróbálom, egy próbát megér. Ha nem lesz jó akkor marad az IC-s megoldás.
Mielőtt megtippelném, hogy hídkapcsolás készül, áruld el mi a kísérlet célja! Lehet egészen más út vezet a célhoz.
Hídkapcsolás a cél. Ha lehet szeretem elkerülni az előfokot. Ha tudna végfok szinten invertálni akkor nagyon egyszerű dolgom lenne. Egy gyári hídkapcsolású előfokot visszarajzoltam és nagyon bonyolult volt. Igaz figyelte a kimenetet, de zajos is volt. 3 db 8 lábú volt benne.
Gondoltam arra hogy a keverőről szimmetrikus kimenetről hajtani. De nem mindegyik keverőmnek van teljes értékű szimmetrikus kimenete. 100V os kimenet lenne 2db 50V kimenetű-os 8ohm-os végfokkal.
Az említett kapacitások növelésétől nem várok különösebb eredményt.
Ami itt nagy dobásnak számítana, az R21 és R22 helyén az Ut-nél 8-10V-tal magasabb tápfeszültség bevezetése. |
Bejelentkezés
Hirdetés |














