Fórum témák
» Több friss téma |
- Ez a felület kizárólag, az elektronikában kezdők kérdéseinek van fenntartva és nem elfelejtve, hogy hobbielektronika a fórumunk!
- Ami tehát azt jelenti, hogy a nagymama bevásárlását nem itt beszéljük meg, ill. ez nem üzenőfal! - Kerülendő az olyan kérdés, amit egy másik meglévő (több mint 17000 van), témában kellene kitárgyalni! - És végül büntetés terhe mellett kerülendő az MSN és egyéb szleng, a magyar helyesírás mellőzése, beleértve a mondateleji nagybetűket is!
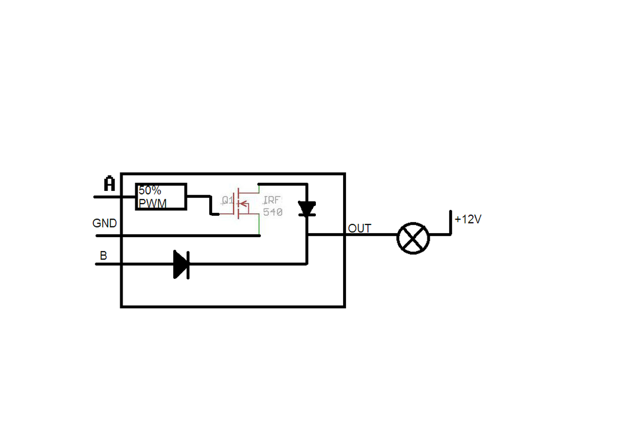
Az A bemenet a rövidfázis-ra lesz kötve, B bemenet pedig a kanyarjelzőre.
reloop: A csatolt elmélet müködőképes?
Köszönöm a megoldásod!
Ha az én variánsom nem fog bevállani, akkor megépítem a te variánsodat. A 12/6V kapcs. táp az égő áramfelvételét elkell bírja?
Természetesen, de az 50%-os megoldást jobb ötletnek tartom, mert egyszerűbb. Tehát a négyzet helyére tégy egy ilyet. (a kapu bemeneteket egy ellenálláson keresztül testre kell kötni (pl. 10 kiloohm))
A hozzászólás módosítva: Jún 25, 2016
Elkészítettem a végső rajzot.
A diodákhoz rakhatok 1N4148-at?
Nem. A diódáknak el kell bírnia az izzó áramát. A rajzod nem felel meg a megadott feltételeknek.
Gondolj rá ha A és B is +12 voltot kap. És a diódák mintha nem jól állnának. A hozzászólás módosítva: Jún 25, 2016
Az 555 kimenete és a "B" is egy egy diódán keresztül nyissa a FET-et!
Fogadd meg reloop tanácsát és jó lesz a 4148 is.
Nem tudom, mi a konkrét cél, de amit leírtál - felírható igazságtáblázatban is. Ha pedig felírható, akkor digitálisan is felírható - ergo digitális áramkörrel, vagy relével is meg tudod oldani.
Így van. azaz annyi az egész, hogy két ágra oszlik a kimenet. A 12V-os ág egy vagy kapcsolat, a 6V-os egy XOR. Mindegyik meghajt egy meghajtó fokozatot ahol már a fogyasztó közös. Azaz van egy logika 12V-ra és egy 6V-ra. Persze ez lehet diódás logika is. DL vagy DTL, ahogy itt a megoldások alakultak... A pwm is megoldás a végrehajtás oldalon, de a feltételeknek teljesülni kell.
Hogyan gondolod az igazságtáblát? Mert annak csak két állapotú kimenete van, itt pedig három kell. Nem?
Javítottam a rajzon...igy jó lesz?
Nem szeretném elbonyolítani igazságtáblákkal.Inkább egy ATTINY85-el megoldom. A hozzászólás módosítva: Jún 26, 2016
A gate-et húzd testre 10k-val, hogy zavarjel ne nyithassa a FET-et és talán kész is vagy
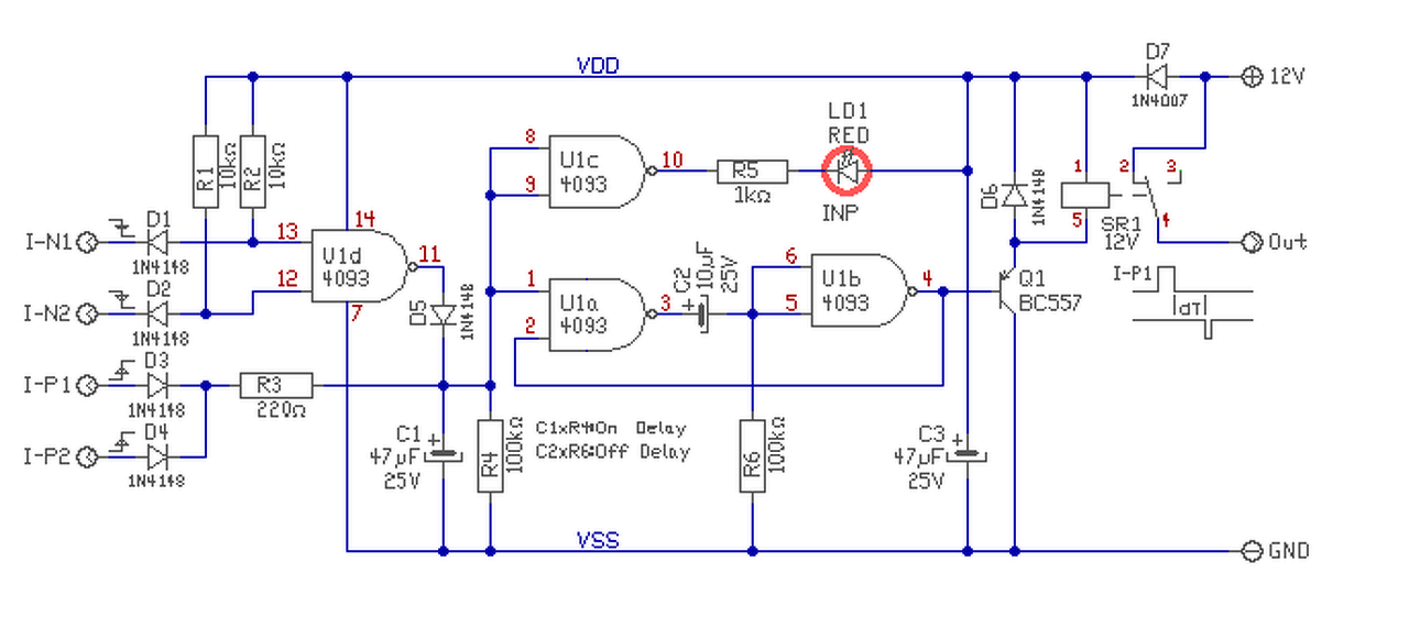
![]() Az igazságtábla végül is az amit leírtál, a 6V-ot jelölöm M-mel, mint közepes feszültség. ABQ LLL HLM LHH HHH
A B KI
12 0 6 0 12 12 0 0 0 12 12 12 Azaz egyszer A B KI 1 0 1 Minden másra 0 (6V kimenet) A B KI 0 1 1 0 0 1 1 1 1 Minden másra 0 (12V-os kimenet) Már csak a két kimenetet kell két kétbemenetű AND kapuba-ba rakni és kész. Mikrokontrollerrel is kész ráadásul az tud pwm-et is. Akár egy darab nyolclábú tokkal működhet. De ez lehet párhuzamos eprom, PAL, GAL vagy ami kéznél van. Sok megoldás adódik rá. Mivel megoldási javaslatok volt a kérdés - ez is több lehetőség.
Hello! Nem írtad, hogy az ajtó kapcsoló, +12V-ot kapcsol, vagy testet. (Mondjuk azt sem, hogy az amerikai kocsiban egyáltalán a negatív-e a test. Mert koról függően volt az pozitív is.)
Így mind két bementi variációra megrajzoltam. De mondjuk az időzítést nyomás után kb. 5sec-re vettem. De ha tényleg 1sec a cél, akkor a C1-et 10µF-ra cseréled. A hozzászólás módosítva: Jún 26, 2016
Sziasztok! Szereztem egy hibás szünetmentesből egy USB panelt. Csatolom a képeket.
A lényeg, hogy én ezt akár a szünetmentes programjával együtt hogyan tudnám vezérelni? Vagy tudnám én ezt más egyéb hasznos dolgokra használni? USB-n rákötve elindul a telepítés feltelepül. De a kezelő program nem lát semmit. FSP EP 650 a szünetmentes eredetileg. A hozzászólás módosítva: Jún 26, 2016
Üdv!
A panelon lévő IN6005A típusú IC egy 8bit-es mikrovezérlő, ráadásul 1x programozható, ha jól láttam. Szóval 99%, hogy célirányos program van rajta és nem egy USB-RS232 illesztő. Mivel OTP, így újra programozni sem tudod, amivel még kisebb az esélyed rá, hogy bármi másra is lehet használni az eredeti funkcióján kívül.
Mégis mire használnád?
Ahogy látom ez a panel csak a komunikációs egység (egy sima USB akármilyen protokollt valósít meg a számítógép és a szünetmentes processzora közt), ami mellől még nagyon sok minden hiányzik. A fehér csatlakozón keresztül köthető hozzá a többi része (azt hiszem)... Adatlap 22.-ik oldalán találod a kapcsolási rajzát... A hozzászólás módosítva: Jún 26, 2016
Sziasztok!
Van nekem ilyen zavarszűrő ferritem, amire az van írva "conductive" (és ellenállásmérővel mérve tényleg viszonylag kis ellenállása van). Milyen előnyöm származik ebből, ha ilyet használok?
Leginkább semmilyen (sőt, hátrány), ha egy műholdvevő fejegysége elé lógatod be.
Az úgynevezett szuperkondenzátorok feszültségtűrése miért csak 2.7V? Valaki sötétítsen már fel.
Legalább is a legtöbbjének...
Sziasztok. Van egy 18V-os akkus fúrógépem, amihez csak a dokkoló van meg, adapterem nincs. A dokkolóra 18V DC van írva. Milyen adapter szükséges hozzá. Van egy laptop töltőm ami 18,5V-os. A töltője szabályozza a töltőt? Vagy kell korlátozó az adapterre?
Azért, mert a fegyverzetek közel vannak egymáshoz. Ha nem így lenne, teherautóval mehetnél a kondenzátorért a boltba. Azonos kapacitású, de nagyobb feszültségtűrésű kondenzátorok mindig nagyobbak, már ha egy gyártási szériát nézünk.
Valószínűleg mehet a 18,5 V közvetlen a dokkolóra, de biztos-ami-biztos alapon fényképezd le a dokkolót és az akkumulátort is.
Akkor tegyük fel, ha én készítek egy ilyen eszközt aktív szén elektródákkal, megfelelő vastagságú szigetelő elválasztással (pl üvegszálszövet), akkor magasabb feszültségre is feltölthető...
Simán a táp drótján szeretném használni
. Ha ugyanekkora sima ("non conductive") ferritet használok 0,5uH a kapott induktivitás, ha ezt, akkor 3,5uH. Persze lehet, hogy más különbség is van.
Igen. Bár megjegyzem, hogy egyedül versenyezni több mérnökcsapattal kiegyenlítetlen futam...
Nem is versenyezni szeretnék velük...
![]() Jól tudom ebben a kondenzátorban mindkét elektróda aktív szénből van, és valamilyen elektrolit folyadékkal van átitatva. Hogy határozzák meg melyík a pozitív és negatív pólusa az alkatrésznek? Méret az most nemigazán lényeg, nem kis szerkentyűbe kell... A hozzászólás módosítva: Jún 26, 2016
Igen, legfeljebb egy tömbház méretű lesz az a kondenzátor.
Lefényképeztem. Kicsit koszos, ha működésre birom szépen megpucolom. Így kaptam.
|
Bejelentkezés
Hirdetés |






















